子张问:“士何如斯可谓之达矣?”子曰:“何哉,尔所谓达者?”子张对曰:“在邦必闻,在家必闻。”子曰:“是闻也,非达也。夫达也者,质直而好义,察言而观色,虑以下人。在邦必达,在家必达。夫闻也者,色取仁而行违,居之不疑。在邦必闻,在家必闻。”(12.20)
我们先来看各大名家的解释
朱熹:达者,德孚于人而行无不得之谓(意思就是德行大家认可,事业成功的人)。闻与达相似而不同,乃诚伪之所以分。达者内主忠信。而所行合宜,审于接物而卑以自牧,皆自修于内,不求人知之事。然德修于己而人信之,则所行自无窒碍矣。闻者,善其颜色以取于仁,而行实背之,又自以为是而无所忌惮。此不务实而专务求名者,故虚誉虽隆而实德则病矣。
钱穆:子张问:“一个士如何才算是达了?”先生说:“你说的达,是怎样的呀?”子张对道:“一个达的人,在国內,必然有名闻。在卿大夫家中,也必然有名闻。”先生说:“那是名闻,不是显达呀!一个显达的人,他必然天性质直,心志好义,又能察人言语,观人容色,存心谦退,总好把自己虑在人下面。这样的人,自然在国內,在大家中,到处能有所显达了。那有名闻的人,只在外面容色上裝取仁貌,但他的行为是违背了。他卻亦像心安理得般,从來不懂怀疑到他自己,这样的人,能在国內有名闻,在一大家中也有名闻了。”
本章的关键词有两个,“闻”和“达”,理解了这两个字的意思,理解本章就基本没有什么障碍。子张问老师,一个士怎么样才能叫作“达”?孔子反问,你所说的“达”是什么样的?子张说,他在国家非常著名,在大夫家也很有名。孔子说这“是闻也,非达也”。为什么这里孔子将子张的表达判定为是“闻”而不是“达”呢?因为子张没有更多的说出一个达者的内涵,只说他所认为的“达者”就是很有名。
那么,什么是闻?闻者,用现代话讲就是知其然而不知其所以然,只听过没见过,外表像仁,但行动违背仁。我们之前讲到学习的四个阶段“闻、见、学、行”,光听到有耳闻是不行的,听到了,内心得有去了解的要求,那就要去看看怎么回事,就是见。不然只能是鹦鹉学舌,害人害已。看到以后,内心升腾出强烈的获得愿望,于是必然就到了学习阶段,孔子关于什么是好学讲了许多章节,我们之前也讲了许多。学了之后必然要用于实践,那就是行了,在行的过程中,如果自己不偏离自己的初心,不偏离目标,那么就是一个仁者了,也就是走正道的人。
从这里可以看出,闻是一个仁者最初的状态,不管在邦他说得是多么的天花乱坠,在家他讲的是多么的奇谈怪论,只要没有付诸行动,只能说明他是多闻,只能是徒有外表,不能是达。所以孔子本章说 “夫闻也者,色取仁而行违,居之不疑。在邦必闻,在家必闻 。 ” 有时候你会看到一个言语的巨人,行动的矮子,说的就是这些只闻不达的人。而且,这些人还从内心里坚信自己是行仁义之事者,就是所谓“居之不疑”。
所以钱穆评论道:此等人专意务外,欺世盜名,其心自以为是,无所愧怍,人亦信之,故在邦必闻,在家必闻。然虚誉虽隆,而实德则病,误己害世,有終其生为闻人而己不知羞、人不知非者,其为不仁益甚矣。
这一章里,“ 色取仁而行违” 这句话 , 朱熹将“仁”看作善其颜色以取于仁,也就是外表的面孔容貌上像仁,钱穆也是“外面容色上裝取仁貌”,和朱熹意思一样,但是,都不及翻译成 “表面上看像走正道的样子,而实际上不走正道” 解释的全面贴切。
而“达”首先你要“闻、见、学、行”,然后在正确的道路上实际去干,成为一个仁者,接下来就是要有所成就,这样才能是达,这就是朱熹所讲的:“达者,德孚于人而行无不得之谓”的意思。
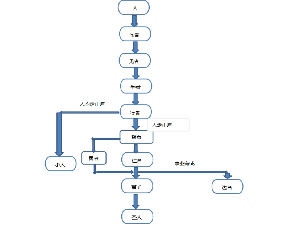
到这里,根据我们前边所讲,可以将孔子的人生成就分为以下几个阶段
闻者---见者---学者---行者---仁者---达者---君子---圣人
所谓“不成功便成仁”实际上就是对“达者和仁者”的区别。即只要在正确的道路上拼搏,还没有成功,就是一个仁者,成功了,就是一个达人。中国革命,无数仁人志士抛头颅洒热血,前赴后继,英勇牺牲,尽管他们很多人没有看到胜利的那一天,但是他们走的是追求正义,驱虎除暴的人间正道,是仁者,永远值得我们怀念。关于“达”,论语里还有“ 夫仁者,己欲立而立人,己欲达而达人 ”,以及 “君子上达,小人下达。” 之说,我们在之后还会更加详细的解释。
所以孔子说 “夫达也者,质直而好义,察言而观色,虑以下人。在邦必达,在家必达。” 内心正直,行事以义,考虑周全对上对下都能察言观色,考虑自己总在别人之后,在国家一定通达,在大夫家也一样通达。
好,我们来看本章的白话直译:
子张问:“士何如斯可谓之达矣?”子曰:“何哉,尔所谓达者?”子张对曰:“在邦必闻,在家必闻。”子曰:“是闻也,非达也。夫达也者,质直而好义,察言而观色,虑以下人。在邦必达,在家必达。夫闻也者,色取仁而行违,居之不疑。在邦必闻,在家必闻。”
子张问:“士怎样才可以称得上达呢?”孔子说:“你所说的达是什么意思?”子张答:“在国做官很有名,在大夫家做官也很有名。”孔子说:“你讲得是闻,不是达。所谓的达者,品质正直而好义,善于察人言语、观人脸色,考虑自己总在别人之后。这样的人,在国家必显达,在大夫家必通达。所谓的闻者,只是外表装出走正道的样子,行动上却不走正道,内心里坚信自己是行仁义之事者。这类人,在国为官很有名,在大夫家为官也很有名。”
孔子人生成就图
