连锁要做大,必须标准化,上节我们分享到: 打通连锁从0-1的招商体系
战略模式篇: 连锁企业如何系统梳理特许招商?6千字,38页PPT (点击回顾)
单店模型篇 :此篇章需要进行多篇分享,关注我,不迷路。

连锁要做大,必须标准化。
我们说:做连锁就是做复制,打造“1”,复制“N”,把“1”打造好后,就可以去简单易复制。
那“1”的组成要素有哪些呢?需要梳理出哪方面的手册?如下图所示:
一、开店系统:
选址第一步、统一选址: 《连锁选址落地》PPT 、 《选址手册》
开店第二步、统一开店: 《连锁开店落地》PPT 、 《开店手册》
建店第三步、统一建店: 《连锁建店落地》PPT 、 《建店手册》

二、终端门店标准化
人的标准化管理:
《连锁店长标准化》PPT、《店长手册》
《连锁导购标准化》PPT、《导购手册》
《连锁收银标准化》PPT、《收银手册》
货的标准化管理:
《连锁商品管理标准化》PPT、《商品管理手册》
《连锁仓储标准化》PPT、《仓储手册》
《连锁物流标准化》PPT、《物流手册》
场的标准化管理:
《连锁陈列标准化》PPT 、《陈列手册》
《连锁安全标准化》PPT 、《安全手册》
《连锁卫生标准化》PPT 、《卫生手册》
三、投资回报分析
门店投资额/门店利润率/门店投资回报周期:加盟投资回报分析表
加盟商画像篇: 加盟商画像到筛选全流程
本期分享下一步,明确招商渠道。

当我们准备好招商的战略规划、加盟模式设计、费用设计、项目包装、单店模型、投资回报分析,加盟商画像。
接下来就要清晰可以用哪些渠道,来获取加盟商。

本期主要从五个方向为大家解读如何明确招商的渠道:
本期内容如下:
一、招商团队渠道
二、人脉延伸渠道
三、展会渠道
四、网络渠道
五、培训渠道
— 1 —
招商团队渠道

如图所示,招商团队渠道可分为两种方式: 电话邀约+人员拜访
电话邀约, 可通过招商话术进行邀约沟通,邀约客户来公司或者招商会进行了解,继而签约合作。
人员拜访, 招商专员通过拜访合作对象,对其进行邀请至招商会进行谈判,继而达成合作。
需注意的是:招商人员前去沟通时需要准备好相应的招商工具(招商手册、合同、政策、话术等等),打有准备的仗。

客户的来源,一般可规划为线上+线下相结合的方式。
常见的线上渠道有:抖音、头条、微信、微博、网页论坛、软文、搜索引擎等等。
常见的线下渠道有:人脉延伸、员工/顾客延伸、加盟商延伸、加盟商深度开发、招商展会、商圈整合、同行业整合等等。
招商专员,对准备招商的项目优势进行精准提炼,形成标准的招商短信和销售话术。让目标客户能够在最短的时间产生兴趣,可以通过电话加微信,甚至登门拜访。
— 2 —
人脉延伸渠道

人脉延伸渠道可分为四种:门店客户、员工创业、加盟商升级、圈子,最终的目的其实就是促进转介绍。
(1)门店客户渠道

门店客户渠道是指把企业的消费者客户变成招商合作对象。
不要小看了终端门店客户渠道,往往会被很多企业忽视,其实终端消费者的基数非常庞大。
在品牌基础上,消费者愿意购买,也是对品牌及产品有一定的认可度,那去邀约这样的客户,就有一定的信任基础,成功率也会大很多,往往也会有很多消费者主动咨询,再去进行甄选下,可把其变成品牌方的招商合作对象。
(2)员工创业渠道

员工创业渠道即内部创业,把公司的优秀员工变成合作商,合伙共赢。
这种渠道,目前很多连锁企业都在适用,优势在于:
- 员工对企业的文化和产品,有极高的忠诚度。
- 传统的人力资源,很容易陷入“人难招和才难留”的瓶颈,此模式可以有效地吸引、绑定和激励人才,解决优秀员工职业生涯规划问题,解决门店人才短缺问题。
- 实现门店的快速裂变。
公司可以设置此类的政策机制,内部员工5年以上,达到标准要求,可以晋升为公司的某区域加盟商,合伙共赢,对员工进行扶持。
例如,我们经常说的百果园、喜家德、西贝、德祐的合伙人模式,关注我,下期带来深度分享。
(3)加盟商升级渠道
连锁企业在刚起步的时候,单店模型打造是核心,这一步做好才会有后期的大规模的复制扩张门店。
打造单店模型不仅是开一家门店,至少三家,每一家门店不同的选址,保证三家门店在不同的位置能盈利,这个时候单店模型才算成功。
因为后期扩张的门店选址肯定会遇到不同的位置,这时使用已经完善好的单店模型去调整,才会更好地让分店运营起来。

大部分企业最开始也是选址单店加盟,就是这个你加盟只能开一家门店。
但慢慢地发现有的加盟商非常优质,企业选择对其升级和培养,逐步发展为区域代理加盟商,就是可以在这个区域开多家门店。
更或者发展成省级代理商,不仅自己可以开店,还可以去发展区域加盟及单店加盟商。
例如,我们深度服务的锅圈食汇,8000+门店,实则有1000+加盟商,可以一个人开多家门店,只要能赚钱,特许人也愿意去持续开店。
(4)圈子渠道

每个行业或者细分领域都会有自己的圈子,例如我们也有19年打造的连锁圈子,百果园、锅圈食汇、木屋烧烤、樊文花、见福便利店等等我们里面的会员企业。
我们可以把圈子分为5类:
商会类(例如:各省市商会、行业协会)
学习类(例如:各类培训学习、连锁、股权、企业管理)
爱好类(例如:高尔夫、书画古玩、骑马)
同乡类(例如:不同城市的同乡会)
企业类(例如:企业俱乐部、私董会、联盟汇)
在圈子里,大多数人都有投资实力,很多人也喜欢看做得好的人的商业模式,若产品过关,加盟也是小事。
(5)转介绍渠道

为什么要启动转介绍渠道?原因很简单,开发成本低,后续成本维护低。
举例:加盟商A成功加盟后,觉得项目非常好,给总部介绍了客户B,B成功加盟后,如何给加盟商A好处呢?
可以直接设计金钱的返点,也可以设计产品的返点。
转介绍机制不是最困难,最难的是加盟商A是否真的赚钱了,运营体系更重要。
— 3 —
展会渠道
展会渠道大家并不陌生,很多企业也正在做,常见的有:特许加盟大会、糖酒会、美博会等等。

展会的流量非常庞大,去参加的,大部分也都有投资意向,去做项目甄选。
企业招商人员参加政府或者行业举办的各类展会,展会时间很短,收集客户信息量大,需要展会结束后,电话跟踪和走访工作。
企业在展会上要做的事:
- 收集展会企业的名片
- 召开小型招商会
- 提供企业二维码
- 准备精彩的聚集人气的活动
- 有意向的加盟商要一对一跟踪
— 4 —
网络渠道
互联网时代,网络的传播速度非常快,很多企业都在使用。
例如,以我们辅导的百果园为例:
百果园以微信公众号【百果园加盟】作为全国统一的加盟申请入口,链接百果园官网后台和自有系统的数据库,共享信息,然后统一管理。

百果园推广的渠道有:
①展会引流: 招商大会、特许展会、新闻发布会
②门店引流: 电子显示屏、电子秤背屏、KT版及折页。
③线上引流: App、百果园官网、微信公众号、会员短信推送。
④内部引流: 邀请各区域总部工作人员参加加盟说明会;利用分享大会空余时间与门店员工做介绍;利用微信社群向外界宣传加盟信息;针对会员顾客做定向短信推送。
加盟招商部通过各项渠道引流,最终流量疏导至公众号进行转化,通过后台信息掌握最新意向加盟者的信息。

(1)自主网站建设
建设网站的过程中,在招商加盟部一栏,多放招商的信息,让别人能够全面了解项目情况和信息。
网站的意义不是多少人访问,而是潜在加盟商打开网站后,对项目感兴趣后,留下了基础信息,这就是精准的加盟商。
(2)网络招商平台
市面上有一类专门做网络招商的平台,可以为企业做各类网络宣传。
例如:盟享加,中国加盟网等等。
(3)自媒体渠道
微信公众号、头条号、百家号、论坛贴吧等 。
(4)广告渠道
电台渠道、电视渠道、平面广告、百度/抖音推广等。
— 5 —
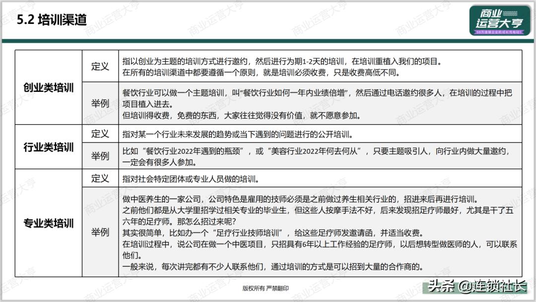
培训渠道
培训渠道,即对招商对象发送邀请函,设计出具有吸引力的邀约主题,在现场进行相关的培训,在培训过程中,关联企业相关的项目,从而筛选一批对项目感兴趣的。

而培训的渠道也可分为:创业类培训、行业类培训、专业类培训。

招商最快的就是以培训为主导吸引人过来,找到你想要的那类人。这其实是很多企业刚开始做招商时所想不到的。
好了,你学会了吗?