
内容概况: 中国锗矿产资源丰富,新能源的快速发展对锗的需求也急速增加,对锗的产能有了新的要求。据统计,2022年中国锗的产量约151吨,同比增长20%,其中原生锗的产量为130吨,回收锗的产量为21吨。中国金属锗行业主要企业有驰宏锌锗、云南锗业、四环锌锗、恒光股份。2021年这四家企业锗的产量分别为57.48吨、42.1吨、6.4吨、13.19吨。
关键词:锗行业市场规模、锗行业发展背景
一、新能源产业强势发展,带动锗金属需求迅速增加
锗(旧译作鈤)是一种化学元素,它的化学符号是Ge,原子序数是32,原子量72.64。在化学元素周期表中位于第4周期、第IVA族。锗单质是一种灰白色准金属,有光泽,质硬,属于碳族,化学性质与同族的锡与硅相近,不溶于水、盐酸、稀苛性碱溶液,溶于王水、浓硝酸或硫酸,具有两性,故溶于熔融的碱、过氧化碱、碱金属硝酸盐或碳酸盐,在空气中较稳定,在自然界中,锗共有五种同位素:70,72,73,74,76,在700℃以上与氧作用生成GeO2,在1000℃以上与氢作用,细粉锗能在氯或溴中燃烧,锗是优良半导体,可作高频率电流的检波和交流电的整流用,此外,可用于红外光材料、精密仪器、催化剂。锗的化合物可用以制造荧光板和各种折射率高的玻璃。

我国拥有丰富且易采的锗资源,但由于前期我国对锗的开采盲目无序,导致我国锗资源没能分享到应有的利益,我国政府深刻意识到了问题的重要性和紧迫性,从2007年起,我国便通过国调整关税来持续加强对锗资源的保护。2010年起,中国拉开了稀有金属整合的大幕,锗作为稀散金属,属于国家重要的战略资源,政府也对此加大保护,加强了资源整合力度,严格控制锗的产量和出口。国内涉锗企业的规模不算小,但高附加值锗产品与跨国企业间的差距非常大,如光纤级四氯化锗、大尺寸低位错锗单晶等产品,另外,国内后端应用(除光纤)发展相对滞后,导致国内企业的深加工主要以出口为主,因此,国内企业的竞争力仍需提高。

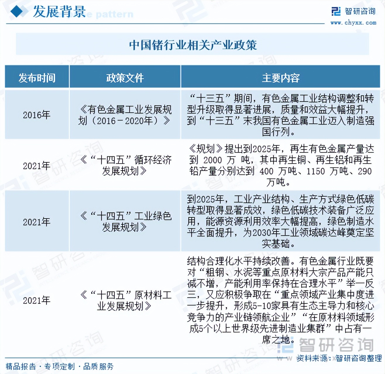
二、政策要求与规范加快产业升级
政府这几年不断重视对环境的保护,呼吁“绿水青山就是金山银山”。对此有关采矿冶炼行业都制定了一系列相关条件和要求,旨在实行可持续发展的战略。锗行业作为高能耗、高排放的产业,产能扩张将受到碳排放的限制,这样有助于加快淘汰落后产能,推进产能置换,化解重点行业的产能过剩风险,防止新增低端落后产能,产业内技术水平更高、设备更先进的优质企业将占据竞争优势,促进行业内整体发展质量提高。《“十四五”原材料工业发展规划》、《“十四五”工业绿色发展规划》等产业的政策都在引导企业向绿色化、高端化、数字化的方向发展,有利于锗行业企业转型升级,提高产品的附加值,往高端化方向发展,提高我国锗行业企业的国际话语权。

根据空间分布特征,中国锗资源主要集中在“川滇黔锗成矿带”、“滇西临沧富锗煤成矿带”、“蒙东锡林郭勒富锗煤成矿带”三个成矿带。内蒙古呼伦贝尔富锗煤主要位于海拉尔盆地伊敏煤田,煤田锗异常主要发育在夹矸中,锗资源量预计超过4000t。鄂尔多斯盆地富锗煤成矿带是我国煤炭的国家规划矿区所在,锗资源主要富集在准格尔旗,在滇西临沧富锗煤成矿带,锗矿产在滇西以印支期花岗岩为基底的帮卖含褐煤碎屑岩盆地中,锗矿床具有独立开发价值,包含大寨和中寨两个矿床。在粤北锗成矿带,凡口铅锌矿是区带内典型的沉积改造型锗矿床(但也有观点认为是热液型铅锌矿),与其他热液成因的锗矿床类似,锗也主要与锌发生类质同象赋存于闪铸矿中。

相关报告:智研咨询发布的《2023-2029年中国锗行业市场分析预测及发展战略研究报告》
三、市场规模持续扩张,产品质量逐渐提升
随着科技的不断进步,锗的应用领域在21世纪发生了重大的改变。从最初的半导体晶体管材料的制作,到如今的光纤、红外、电子、太阳能、催化剂等领域。光纤和红外领域的应用最为广泛,两个领域的消费量占锗总消费量的70%左右。数据显示,2022年全球金属锗产量约为203吨,同比增长14%,其中,原生锗产量178吨,回收锗25吨。

锗作为分散元素,在地壳中丰度7×10-6。全球已经探明锗资源的储量8600t,主要分布在亚洲、欧洲和北美,涉及国家有美国、中国和俄罗斯。其中,美国锗资源储量3870吨,占全球储量的45%,居于首位;俄罗斯860吨,占全球储量的10%。需要指出的是,锗通常作为Pb+Zn±Ag矿床和富锗煤矿的副产品,因此Pb+Zn±Ag矿和富锗煤矿的分布在一定程度上也可代表锗资源分布。中国锗矿资源较为丰富,储矿量接近2163吨,查明锗矿资源主要分布于全国12个省(区),其中内蒙古、云南、广西、陕西、甘肃、四川储量最多。

中国锗矿产资源丰富,新能源的快速发展对锗的需求也急速增加,对锗的产能有了新的要求。据统计,2022年中国锗的产量约151吨,同比增长20%,其中原生锗的产量为130吨,回收锗的产量为21吨。中国金属锗行业主要企
业有驰宏锌锗、云南锗业、四环锌锗、恒光股份。2021年这四家企业锗的产量分别为57.48吨、42.1吨、6.4吨、13.19吨。

锗要应用在太阳能电池、红外光学、光纤、PET催化剂、合金、医疗保健等领域。长期来看,锗产品持续保持供不应求的态势,但各生产企业回收的锗废料将会在一定程度上缓解锗产品的供需紧张态势。2022年锗的需求量约为110.3吨,同比增长19.2%,2016年到2022年复合增长率为17.34%,对锗的需求量逐年攀升,预计在未来高新技术的发展的锗材料的需求将持续增长。

随着我国产业升级转型要求的不断提高,我国锗产品将进一步加大技术创新和技术改造力度,优化工艺流程,提高资源回收率和利用率。同时将重点加强新产品市场开拓,尤其是加强国产替代相关产品推介力度,增加下游深加工产品销量。长远来看,未来锗市场规模总体将会保持一个逐步增长的势头,据统计,2021年金属锗市场规模为8.11亿元,同比增长23.1%,2021年金属锗市场均价为876.8万元每吨。

锗产品主要有高纯二氧化锗、高纯四氯化锗和区熔锗锭。据统计,2021年中国高纯二氧化锗、高纯四氯化锗和区熔锗锭的销售均价分别为567 万元每吨、301万元每吨、876.8万元每吨。锗的应用领域广泛,随着全球锗产品消费商的发展壮大,总体上锗产品的供需平衡关系仍未改变,锗产品的未来成交量将保持平稳态势。

从进出口情况来看,2021年中国锗及相关制品出口数量为22139.448吨,同比增长25%,出口金额为19003万美元,同比增长40%。进口数量为686.53吨,同比减少11.7%,进口金额为2687万美元,同比减少30.3%。随着行业的稳步崛起以及海外市场业务的不断拓展,我国锗及相关制品出口将延续增长态势,锗行业进口规模将呈现出波动态势。

四、下游市场的快速发展带动行业需求增加
近年来光纤通信行业的复苏、红外光学在*用军**、民用领域的应用不断扩大,由于全球卫星组网需求快速增长,对空间太阳能电池需求呈增加趋势,同时,国内卫星用电池也正按照自主可控(国产化替代)的指导思想开始选用国产锗晶片,未来光伏级锗产品(锗晶片)市场有望持续增长。而且作为一种重要的战略物资,世界各国都在逐步将锗列为国防储备资源,加上锗系列产品在军事领域的运用,国防领域对锗需求旺盛。随着国内科学技术的进步、政府产业政策的支持及国际合作的加深,国内锗行业企业生产技术能力迅速提升,目前国内企业已经能够生产光纤级、红外级、太阳能级锗系列产品。

智研咨询发布的《 2023-2029年中国锗行业市场分析预测及发展战略研究报告 》依据国家统计局、政府机构、行业协会发布的权威数据,结合深度调研数据、专家反馈数据、内部运营数据等全域数据的收集与分析,提升客户的商业决策效率。本报告对中国 锗 行业现状与市场做了深入的调查研究,并根据行业的发展轨迹对未来的发展前景与趋势作了审慎的判断,为投资者寻找新的市场投资机会,进入 锗 行业投资布局提供了至关重要的决策参考依据。

智研咨询是中国产业咨询领域的信息与情报综合提供商。公司以“用信息驱动产业发展,为企业投资决策赋能”为品牌理念。为企业提供专业的产业咨询服务,主要服务包含精品行研报告、专项定制、月度专题、可研报告、商业计划书、产业规划等。提供周报/月报/季报/年报等定期报告和定制数据,内容涵盖政策监测、企业动态、行业数据、产品价格变化、投融资概览、市场机遇及风险分析等。