登录微信公众平台
注册入口1:微信公众平台
点击 -> 微信公众平台

Tips:
请注意!一定要选择【小程序】!选择【小程序】!选择【小程序】!
注册入口2:从Zion编辑器进入
step1. 在 Zion编辑界面右侧工具栏中找到「 发布 」按钮
step2 . 点击发布界面中的「 微信公众平台(小程序) 」按钮

注册微信小程序,填写邮箱并激活
根据内容逐一填写。否则将会导致注册失败!

信息登记
- 邮箱激活后,继续信息登记环节。选择主体类型选择,完善主体信息和管理员信息。

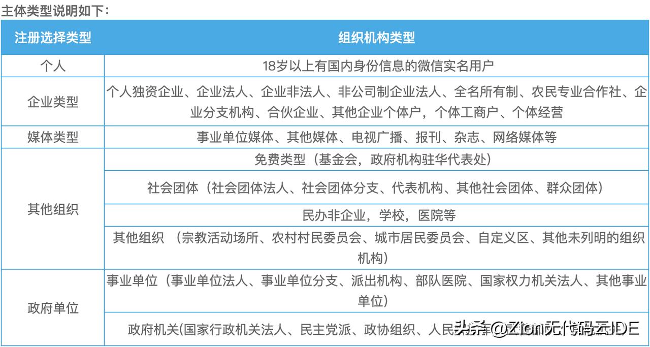
主体类型选择
- 主体信息非企业用户选择个人;
- 企业用户根据自己的情况选择主体信息
Tips:
当小程序需要接入支付及高级接口时,主体类型请一定要选择 企业!!
个人类型支付及高级接口功能会受限。
企业类型帐号可选择两种主体验证方式。
- 方式一:需要用公司的对公账户向腾讯公司打款来验证主体身份。打款信息在提交主体信息后可以查看到。
- 方式二:通过微信认证验证主体身份,需支付300元认证费。认证通过前,小程序部分功能暂无法使用。完成注册后,微信小程序信息完善步骤和开发可同步进行。选择对公打款的用户,完成汇款验证后,可以补充小程序名称信息,上传小程序头像,填写小程序介绍并选择服务范围。选择通过微信认证验证主体身份的用户,需先完成微信认证后,才可以补充小程序名称信息,上传小程序头像,填写小程序介绍并选择服务范围。
填写管理员身份证、手机号等信息,并用微信扫描二维码验证身份 (同一身份证可绑定5个小程序; 同一手机号可绑定5个小程序; 同一微信号可绑定5个小程序。)
