历年参加考研调剂的考生不在少数,虽说调剂是无奈之选,但只要提前做好功课、抓住机会,获取名校录取通知书也不是不无可能。下面,研新生给大家分享世界史专业考研调剂信息全面分析,建议收藏!
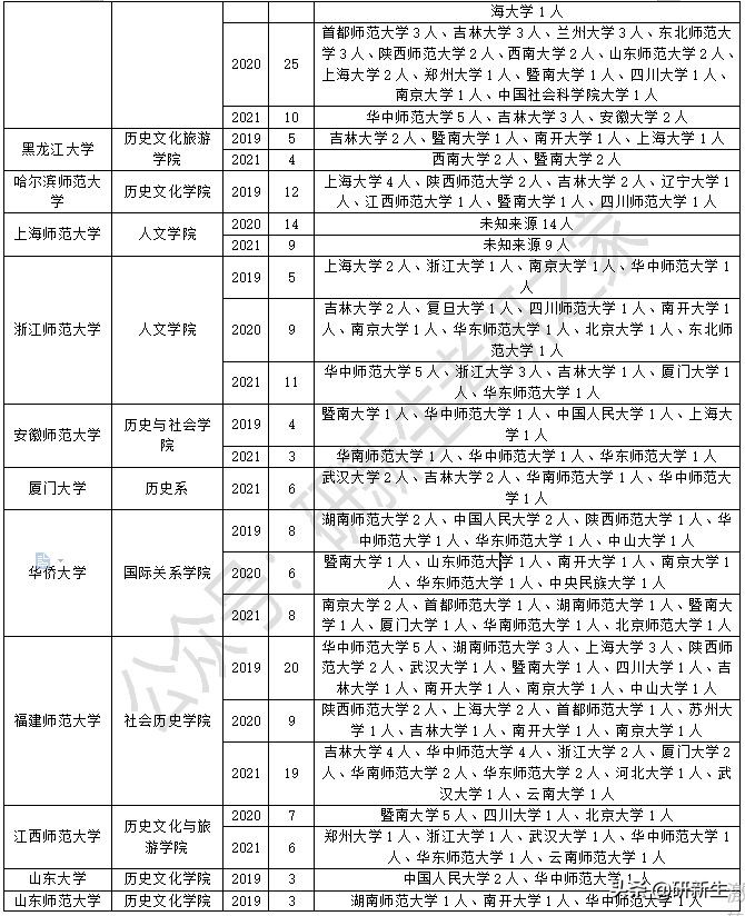
一、世界史专业调剂常识 1、世界史调剂一定要与第一志愿专业相同或者相近,应在同一学科门类范围内。研新生解读:原则上应在同一个一级学科下,即一志愿报考专业代码与申请调入专业代码前4位应一致,比如一志愿报考060300世界史。每个学校调剂的政策和要求不同,需要结合具体的学校具体分析。具体的调剂方法可以详看调剂第4部分调剂方法。2、世界史学专业调剂初试科目与调入专业初试科目相同或相近,其中初试全国统一命题科目应与调入专业全国统一命题科目相同。研新生解读:世界史学一级学科专业初试统考科目一般为政治、英语一这两门。其中专业课部分一般会是历史学基础、世界史基础、世界历史等专业课,有些调剂学校可能会要求与该校初试考试科目相同或相近,我们在调剂的时候要注意分辨3、初试成绩符合调入地区的初试成绩基本要求。研新生解读:举例说明,第一志愿报考的是A区世界史专业,如果想要调剂到B区,首先要符合B区世界史国家线。报考B区世界史专业,如果想要调剂A区世界史专业,同时需要满足A区世界史专业国家线。4、重点关注目标调剂院校专业往年调剂信息及最新调剂政策研新生解读:比如往年可调剂院校/专业、调剂录取的最高分、最低分、中位分,以及调剂人数,往年有调剂名额的院校今年一般也都会有,结合往年调剂成功考生分数及今年调剂政策来判断调剂可行性,重点参考调剂方法部分; 二、接受调剂院校 北京:中央民族大学历史文化学院天津:天津师范大学历史文化学院、欧洲文明研究院河北:河北大学历史学院、河北师范大学历史文化学院、河北师范大学国别和区域研究中心山西:山西大学历史文化学院、山西师范大学历史与旅游文化学院内蒙古:内蒙古师范大学历史文化学院、内蒙古民族大学法学与历史学院辽宁:辽宁师范大学历史文化旅游学院历史系吉林:延边大学人文社会科学学院、延边大学融合学院、东北师范大学历史文化学院、北华大学东亚中心黑龙江:黑龙江大学历史文化旅游学院、哈尔滨师范大学历史文化学院上海:上海师范大学人文学院浙江:浙江师范大学人文学院、浙江师范大学非洲研究院安徽:安徽师范大学历史与社会学院福建:厦门大学历史系、华侨大学国际关系学院、福建师范大学社会历史学院江西:江西师范大学历史文化与旅游学院、江西师范大学国际教育学院山东:山东大学历史文化学院、山东师范大学历史文化学院、曲阜师范大学历史文化学院、聊城大学历史文化与旅游学院、聊城大学太平洋岛国研究中心、鲁东大学历史文化学院河南:郑州大学历史学院、河南大学历史文化学院湖南:湘潭大学碧泉书院·哲学与历史文化学院湖北:湖北大学历史文化学院广东:中山大学历史学系(珠海)、华南师范大学历史文化学院广西:广西师范大学历史文化与旅游学院四川:四川师范大学历史文化与旅游学院、西华师范大学历史文化学院贵州:贵州师范大学历史与政治学院陕西:西北大学历史学院、西北大学中东研究所、陕西师范大学历史文化学院、陕西师范大学“一带一路”建设与中亚研究协同创新中心甘肃:兰州大学历史文化学院、西北师范大学历史文化学院 三、往年调剂录取情况




(此数据来源于研新生调剂系统)
该数据由往年拟录取名单分析得出,往年调剂录取分数(调剂最低分、中位分、最高分、调剂考生录取名单)、初试/复试参考书目在研新生公主号查看!
四、调剂方法
步骤一:了解往年调剂录取分数详情,确定往年调剂过去考生的最低分、最高分、中位分,结合自身成绩情况确定调剂该院校的可能性,将调剂院校初次可分为保底院校、稳定院校、冲刺院校,判定规则如下:
我的成绩小于调剂录取最低分=冲刺院校
我的成绩在中位分上下=稳定院校
我的成绩大于调剂最高分=保底院校
注:主要用于调剂名额较多院校,个别调剂名额除外,这种不确定性较大
步骤二:结合院校调剂可能性重点核对目标院校最新调剂名额及调剂政策限制点,调剂的时候是需要同时满足目标学校专业招生报考及调剂的政策要求,可通过招生简章/招生目录/调剂公告/电话咨询/往年经验等多方面来核查,其中调剂政策限制点主要有以下几个方面:

(1)学历形式限制【主要体现在招生简章及招生专业目录】
①同等学力-同等学力考生限制点比较多,需要重点关注招生简章及目录、调剂最新政策
②业余学习方式。比如业余函授和成人自考本科的考生。
(2)学校等级(本科学校+报考学校)
学校等级部分主要是指报考学校、本科学校,有些学校在调剂的时候是分别会对其有所限制,比如本科学校/报考学校否是985工程/211工程/双一流工程/学科排名等级,我们在调剂的时候尤其是需要关注这些点。
(3)专业(报考专业+本科专业)
①报考专业一致或相同相近
②本科专业一致或相同相近
注:有些院校需要同时满足以上要求,信息比较透明的院校会直接标注报考专业/本科专业要求
(4)初试成绩
①总成绩要求不低于XXX分数
②其中单科成绩要求不低于XXX分数
注:有些院校需同时满足以上要求
(5)考试科目
①初试统考科目
要求考试科目一致、或者难度更高的科目,接收但需要加试科目
②专业课
要求考试科目一致、或者难度更高的科目,接收但需要加试科目
注:有些院校需同时满足以上要求
步骤三:根据已筛选出的院校确定重新确定调剂院校难度,然后整理出该校该专业的复试考试科目及考试方法,结合各等级学校考试科目情况及自身情况,最后确定复试科目准备方向,从而最终确定填报志愿的院校,这里有三个建议:
建议一:优先选择各难度等级考试科目相同或相近的科目的院校
建议二:优先选择复试科目与本人初试考试科目的相同或相近的院校
建议三:优先选择本科学习比较好并且有把握的复试科目相同相近的院校
步骤四:结合调剂系统打开时间、复试时间确定个人调剂系统填报方案,同时最多可以填报三个平行志愿,关于调剂系统填报方法可在公主号研新生考研之家。
研新生在此提醒各位考生,在筛选确定调剂院校时,一忌“眼高手低”,好高骛远,只关注好学校,对自身实力预判错误,在与高手对决中败下阵来,导致调剂失败;二忌妄自菲薄、缺乏自信,不敢尝试好学校,甚至导致录取院校中均是低于本科院校水平的学校,得不偿失。
更多考研调剂、复试相关问题,可在评论区留言,我们将一一为你解答!
(本文来源研新生考研公众号:“研新生考研之家”,未经允许,不可转载!)