对于痛风患者来说,长期的尿酸居高不下,痛风反复发作,带来的不仅是身体可能一步步变得糟糕,也可能是心理上出现创伤,因此出现痛风后,科学合理地服用降尿酸药物治疗高尿酸血症是必要的。
有一部分痛风患者认为,降尿酸药物有副作用,所以寄希望于通过饮食调理和生活方式来控制尿酸。但实际上出现急性痛风性关节炎后,通过饮食调理和改变不良生活习惯可以起到20%~30%的降尿酸作用,但还不能达到将尿酸降到360μmol/L以下的水平。对于痛风患者来说,单纯通过生活管理要把尿酸降到理想范围很不容易。
另外一部分患者则主张,痛风降尿酸治疗就需要沉疴用猛药,毕竟尿酸不是一天内涨起来的,关节处的尿酸盐结晶也不是一天就能沉积出来。所以当断则断,应该迅速大剂量采用降尿酸药物来把尿酸迅速降下去。那么这样的做法是不是正确呢?今天老刘就来给大家讲讲降尿酸治疗不要追求降尿酸速度,而要讲究降尿酸质量的问题。

沉疴当用猛药?欲速则不达
痛风急性期不要降尿酸,等到间歇期再降
经历过痛风的人,都会对痛风急性发作时的疼痛记忆犹新。急性痛风性关节炎发作,主要是因为血尿酸水平长期高于420μmol/L,导致尿酸盐晶体沉积在关节、软骨、滑膜处,突然某一天因为关节受伤、受寒、受累或是高嘌呤饮食、饥饿、酗酒等诱因作用,导致尿酸突然升高或突然降低,从而尿酸盐结晶析出,刺激免疫细胞对结晶试图进行吞噬,分泌炎性因子,对关节局部造成红、肿、热、痛的炎性反应。

痛风急性发作的机制
为什么我要将急性痛风性关节炎发作的病理阐述一遍呢?这是因为在痛风急性发作期,医生一般推荐先要进行消炎止痛治疗,而不推荐降尿酸治疗,这其中的原因就与急性痛风发作机制相关。
如果急性痛风期采用降尿酸治疗,那么使用降尿酸药物后,就会出现尿酸突然降低,导致血液对尿酸的溶解度上升,关节处沉积的尿酸盐结晶就会融入血液中,针状尿酸盐结晶会再次刺激关节处的白细胞、巨噬细胞、中性粒细胞等,导致急性痛风性关节炎的炎症越来越严重,甚至长时间疼痛。
所以推荐痛风患者在急性痛风性关节炎期以止痛消肿为目的,而等痛风症状缓解,进入痛风间歇期后再积极降尿酸治疗。

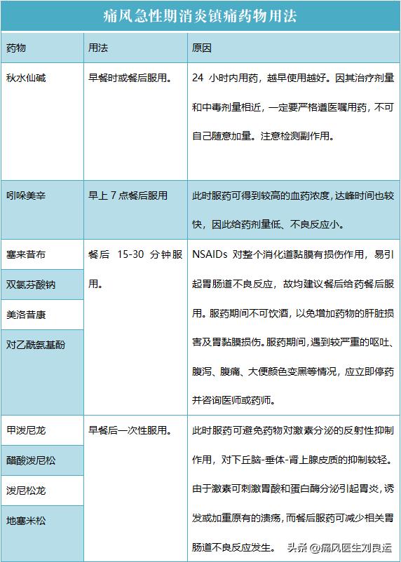
痛风急性期消炎镇痛药物用法
痛风药都有副作用,大剂量用药会有危险
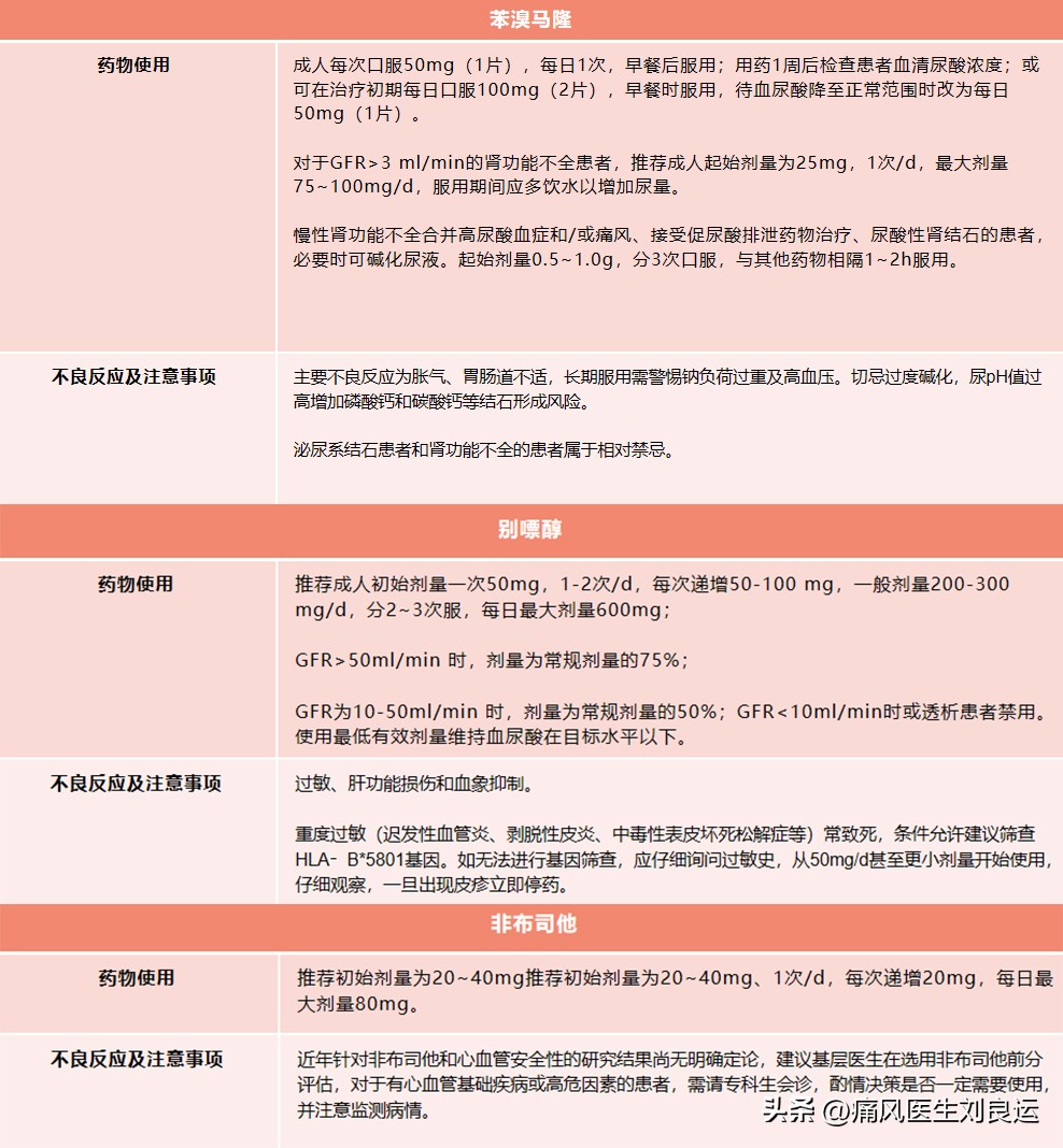
痛风间歇期降尿酸治疗以降尿酸药物为主,其它治疗为辅。主要的降尿酸药物包括别嘌醇、非布司他等抑制尿酸生成的药物,以及苯溴马隆、丙磺舒等促进尿酸排泄的药物。
有些痛风患者确实采用“积极”的降尿酸治疗,当急性痛风性关节炎消退后,就开始去搜索痛风用药,别人用什么药他也用什么药,而且相信就如同痛风消炎镇痛治疗一样,疼痛消失得越快越好,尿酸降得越快越好。所以拿到降尿酸药后,就开始按照最大剂量服用。
实际上如果真的起始降尿酸就大剂量使用,有可能造成难以挽回的后果。尤其是降尿酸药物都有不良反应、禁忌症,不当使用后不良反应出现的几率就比较大。不当使用降尿酸药物会带来什么样的副作用呢?

常用降尿酸药物的不良反应
- 常见不良反应:别嘌醇不当使用可能出现皮肤过敏,严重者可发生致死性剥落性皮炎等超敏反应;非布司他不当使用可能出现皮疹、恶心等,还可能对心血管造成伤害;苯溴马隆不当使用可能诱发肾结石和肾绞痛。
- 肝肾功能损伤:别嘌醇不当使用可能造成肝肾功能受损,降低肾脏尿酸清除率;非布司他不当使用会造成肝功能损害;苯溴马隆不当使用可能造成水钠潴留及肾功能损伤,增加心力衰竭恶化与高血压。
- 药物相互作用:别嘌醇与部分药物同用,会增加皮疹发生率、骨髓抑制和肾结石可能;非布司他与部分药物合用,会增加心血管风险;苯溴马隆与部分药物合用会导致促尿酸排泄作用减小。
- 特殊人群用药:老年人、肝肾功能不全者、妊娠及哺乳期妇女慎用或禁用别嘌醇;老年人、重度肝肾功能不全者谨慎使用非布司他,儿童不宜使用;老年人、慢性肝病者、肾功能不全者慎用苯溴马隆,不推荐儿童使用。
正因为药物有相关的不良反应,尤其降尿酸药物对肝肾功能的影响,所以痛风患者大剂量服用相关药物,就有可能带来危险。

痛风间歇期常用降尿酸药物不良反应及注意事项
血尿酸降得太快,有可能出现二次痛风
从低剂量开始使用降尿酸药物,这样不仅仅是加强身体对于药物的耐受性,而且循序渐进地控制尿酸也不会因为降尿酸过快而引起尿酸盐结晶快速溶解,导致诱发进一步疼痛和炎性反应。
不少痛风患者,因为刚开始大剂量使用降尿酸药物,从而关节又一次出现红肿热痛的情况。这其实在医生看来并不属于个例,在临床工作中,我们将这种情况称为“二次痛风发作”,通俗地说法就是“溶晶痛”。为什么会出现“二次痛风发作”呢?
这是因为我们身体的各个部位的尿酸含量高低不同,各部位的尿酸浓度也不是固定的,虽然身体各处的尿酸合在一起就成为了人体“尿酸池”,但各个部位的尿酸时时刻刻处于交换状态,所以尿酸和尿酸盐结晶都是动态平衡的状态。这其实也解释了为什么血尿酸值每天测的结果不一样的原因。
而现有的降尿酸药物,无论别嘌醇、非布司他还是苯溴马隆,刚开始使用时都会有比较强烈的降尿酸作用,会让血尿酸水平出现骤然下降,尤其大剂量使用时,血尿酸水平下降会更快。这时候会出现什么情况呢?

溶晶痛原理
这时候就会导致关节处的组织液、滑囊液中的血尿酸降低,于是为了维持尿酸和尿酸盐的动态平衡,关节滑膜、软组织中的尿酸盐晶体崩解,来补充血液中的尿酸不足。尿酸盐晶体崩解会被免疫系统发现,巨噬细胞再次对尿酸盐结晶发起吞噬,就诱发关节局部的急性炎症反应。这就导致了痛风的二次发作,这时候的“溶晶痛”,一般比急性痛风性关节炎正常发作要轻。
出现二次痛风,常常是因为降尿酸药物剂量过大、尿酸下降速度过猛引起的。所以临床上就常常建议起始降尿酸从小剂量开始,比如非布司他20mg/d、别嘌醇100mg/d、苯溴马隆25mg/d;起始降尿酸治疗前2周小剂量服用秋水仙碱或非甾体抗炎药,降尿酸时也联合使用这类消炎镇痛药物持续3~6个月;起始降尿酸不建议两种降尿酸药物联合使用,一般先用一种药物小剂量使用,服药1个月后复查,如果血尿酸下降不明显,那么就考虑换药,之后效果不明显再考虑联合用药。

CKD 患者尤其需要调整降尿酸药物剂量
现在您明白了吧?欲速则不达,降尿酸药物从小剂量起始,不仅是为了避免包括肝肾功能受损在内的不良反应,也会为了避免二次痛风反复出现,同时也是为了避免药物蓄积导致的中毒反应。