
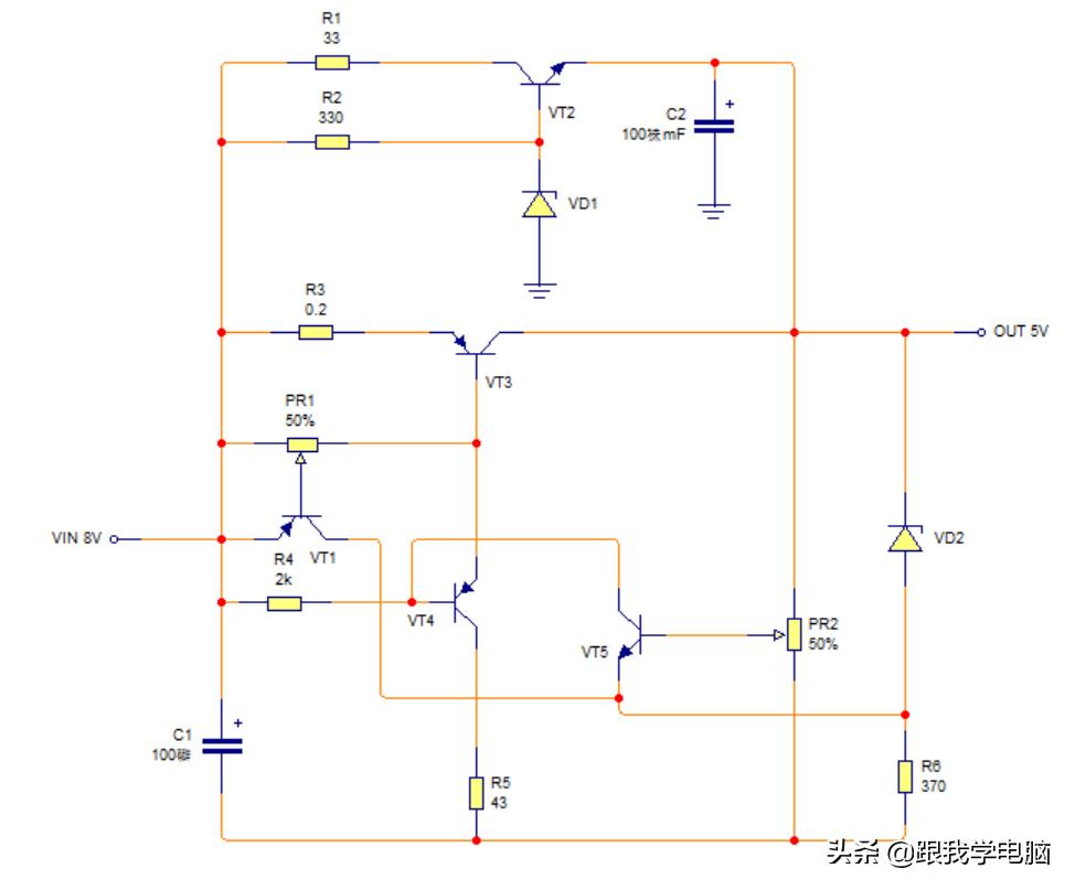
(1)电路说明
具有自动恢复功能的稳压器电路原理如下图所示。在负载出现短路故障时,输出电流不完全切断,即有一定的电流继续通过调整管,这个电流在故障消除以后能使稳压器自动地恢复工作。但是,由于β与温度关系甚大,在调整管不完全开路时,容易造成短路电流不稳定和引起调整管过载的危险。在此稳压器中,短路电流由附加电路确定,实际上它与温度无关。由三极管VT1组成的相关电路保护电流免受过载,由三极管VT2组成的相关电路决定了短路电流的大小,

(2)工作原理
A.当输出电压增大时,三极管VT5基极偏压减小,其集电极电流减小,电压升高,从而引起三极管VT4基极电压升高,电流减小,其发射极(即调整管VT3基极)电压升高,电流减小,VT3管压降Uce3增大,这样就使输出电压降低,达到稳压的目的。输出电压可以通过调节电位器RP2加以改变。当过载时,电阻R3上的压降增大,使调整管VT3基极偏压减小,从而引起保护管VT1微微导通,三极管VT5截止,稳压器过渡到限制负载电流的工作状态。调节电位器RP1,可以确定限流门限值。当过载进一步加大时,负载被切断。
B.自动恢复电路由三极管VT2环节决定。在短路状态下,该管饱和导通,通过它的电流受电阻R1限制。当负载短路故障消除后,出现使三极管VT5微微导通的电压,引起稳压器的启动。三极管VT2基极电压预先由稳压二极管VD1给定小于5v的电平,这样当稳压器进入工作状态时,VT2截止,负载电流只通过调整管VT3。

(3)安装说明
安装时,为了改善输出电压的热稳定性,三极管VT5和稳压二极管VD2应保证有良好的热接触。例如,可以用环氧树脂将它们粘结在一起,但两者之间不能有电的联系。为了保证保护环节的热稳定性.三极管VT1和调整管VT3也应有良好的热接触,可以将它们安装在一块散热片上。