三大玻尿酸龙头对比
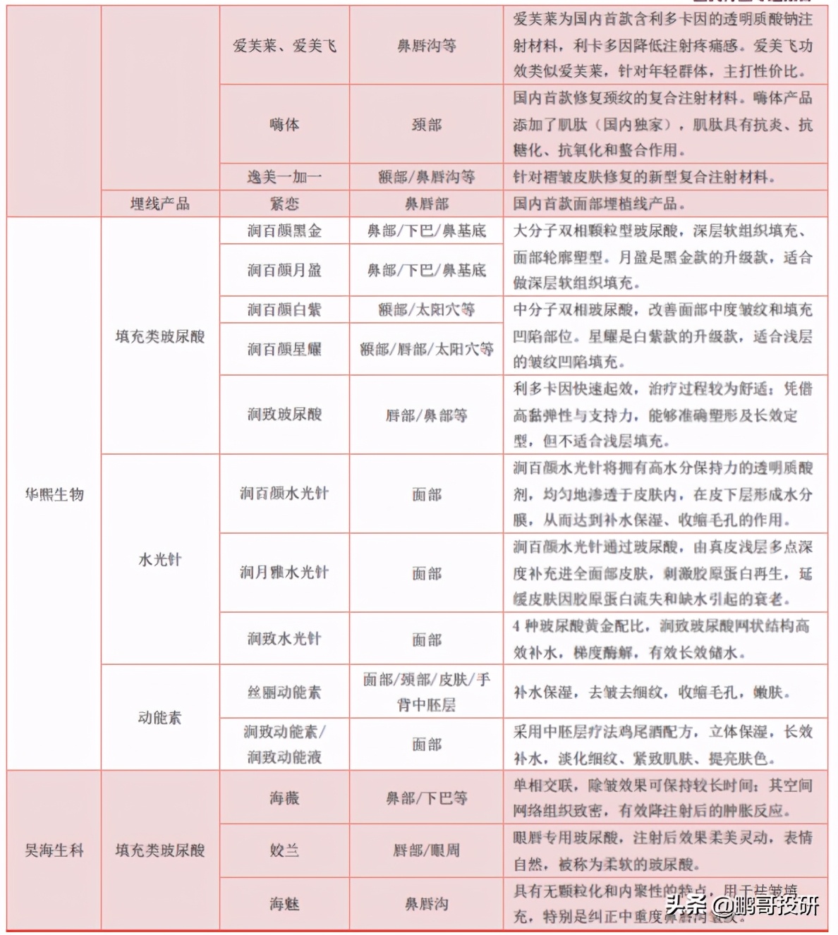
爱美客:专注于轻医美领域,有较高的研发能力和拿证能力,当前公司已经有六款获批的III类注射用透明质酸钠产品。公司目前共有 7 款产品在售,其中爱芙莱、嗨体、宝尼达、逸美、逸美一加一(逸美升级版)、爱美飞为玻尿酸系列产品,紧恋为面部埋线产品。其中爱芙莱和嗨体贡献主要收入来源,2019 年分别占营收的的比重为 39.27%、43.50%。

华熙生物:是全球领先的、以透明质酸微生物发酵生产技术为核心的高新技术企业,透明质酸产业化规模位居国际前列。公司主要产品如下:(1)原料产品,透明质酸包括医药级、化妆品级和食品级近200个规格的产品,其他生物活性物产品包括γ-氨基丁酸、聚谷氨酸、依克多因、麦角硫因,小核菌胶水凝胶、纳豆提取液、糙米发酵滤液等。(2)医疗终端产品,包括软组织填充剂、眼科黏弹剂、医用润滑剂等医疗器械产品,以及骨关节腔注射针剂等药品。(3)功能性护肤品,开发了一系列针对敏感皮肤、皮肤屏障受损、面部*血丝红**、*疮痤**等不同肌肤问题的功能性护肤品。
公司旗下拥有“润百颜(BIOHYALUX)”、“BM肌活”、“米蓓尔(MEDREPAIR)”、“润月雅(PLUMOON)”、“夸迪(QUADHA)”、“德玛润”、“润熙禾(BLOOMCARE)”、“佰奥本集(BioBurgeon)”等多个品牌系列,产品种类包括次抛原液、各类膏霜水乳、面膜、手膜、喷雾、母婴个护、头皮护理及部分彩妆产品,如与故宫博物院联合推出的“故宫口红”等系列产品。
昊海生科:专注于医疗器械领域,公司产品覆盖眼科、医美、骨科、防粘连及止血四大领域。以2020年半年报来看,眼科产品营收占比达42.4%,骨科产品营收占比26.1%,整形及美容产品营收占比15.4%,防粘连及止血产品占比13.8%。公司医美产品为填充类玻尿酸,共有三代,分别为“海薇”、“姣兰”和“海魅”。



分地区销售收入:
爱美客:以2019年年报来看,华东营收占比42.61%,华北营收占比14.74%,华南营收占比10.42%,业务基本在国内。

华熙生物:公司玻尿酸原料、终端产品(含医美)、功能性护肤品销往海外 60 余个国家和地区。以2019 年数据来看,华熙生物中国占比81%,境外占比19%。

昊海生科:以2019年年报看,公司国内营收14.06亿元,占比87.66%,玻尿酸产品方面,公司销售渠道分布在境内。国外营收1.96亿元,占比12.23%。公司境外收入主要来源于视光材料和高分子聚合物产品。

业绩对比:
爱美客,2016年,公司营收1.41亿元,2019年营收5.58亿元,营收复合增长率为58.25%;2016年净利润0.53亿元,2019年净利润3.06亿元,净利润复合增长率为73.74%。2020 年前三季度,公司营收: 4.64 亿元,同比增长 17.40%;归母净利润 2.90 亿元,同比增长31.83%;实现扣非净利润 2.80 亿元,同比增长29.91%。

华熙生物,2016 年营业收入7.33亿元,2019年营业收入18.86亿元,复合增长率为37.01%;2016年归母净利润为2.69亿元,2019年净利润为5.86亿元,归母净利润复合增长率为29.54%。2020年前三季度,公司实现营业总收入 15.96 亿元,同比增长 23.96%;实现归母净利润4.38亿元,同比增长5.12%。

昊海生科,2016 年公司营收8.61亿元,2019年营收16.04亿元,公司营业收入复合增长率为23.04%;2016年归母净利润为3.05亿元,2019年净利润为3.71亿元,归母净利润复合增长率为6.72%。2020 年前三季度,公司营收为 8.92 亿元,同比减少 22.06%;归母净利润1.13 亿元,同比减少 55.13%。
