1、EPC(engineering-Procurement-Construction)建设模式
EPC即为工程总承包模式,是设计采购施工一体化(EPC即Engineering(设计)、Procurement(采购)、Construction(施工))。
工程总承包是指工程总承包企业受业主委托,依据合同约定对建设项目的设计、采购、施工、试运行实行全过程或若干阶段的承包。(引自GB/T 50358-2017 建设项目工程总承包管理规范)

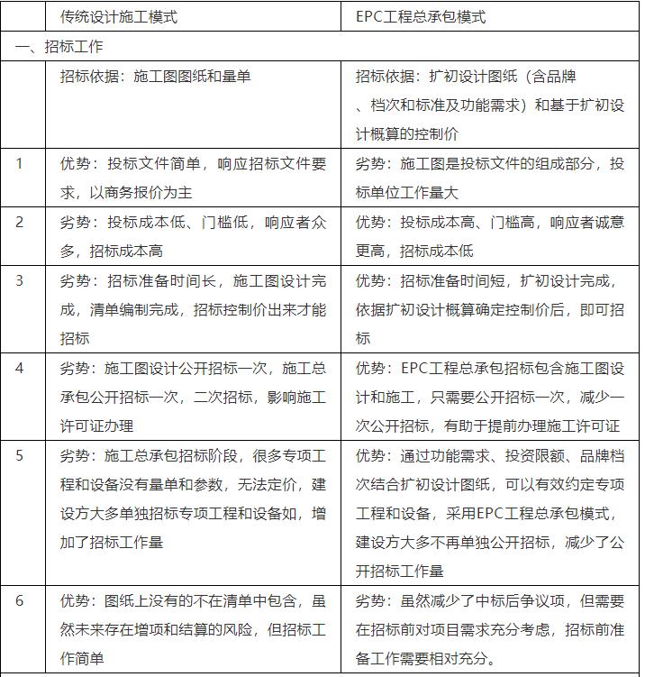
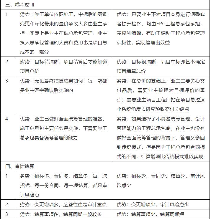
传统的设计施工模式和EPC模式具体执行过程中两种模式的区别:



2、PPP(Public-Private-Partnerships)模式
20世纪90年代后,一种崭新的融资模式——PPP模式在西方特别是欧洲流行起来,在公共基础设施领域,尤其是在大型、一次性的项目,如公路、铁路、地铁等的建设中扮演着重要角色。
一般而言,PPP融资模式主要应用于基础设施等公共项目。首先,政府针对具体项目特许新建一家项目公司,并对其提供扶持措施,然后,项目公司负责进行项目的融资和建设,融资来源包括项目资本金和*款贷**;项目建成后,由政府特许企业进行项目的开发和运营,而*款贷**人除了可以获得项目经营的直接收益外,还可获得通过政府扶持所转化的效益。
1.什么是PPP?

PPP模式是一种优化的项目融资与实施模式,以各参与方的“双赢”或“多赢”作为合作的基本理念,其典型的结构为:政府部门或地方政府通过政府采购的形式与中标单位组建的特殊目的公司签定特许合同(特殊目的公司一般是由中标的建筑公司、服务经营公司或对项目进行投资的第三方组成的股份有限公司),由特殊目的公司负责筹资、建设及经营。政府通常与提供*款贷**的金融机构达成一个直接协议,这个协议不是对项目进行担保的协议,而是一个向借贷机构承诺将按与特殊目的公司签定的合同支付有关费用的协定,这个协议使特殊目的公司能比较顺利地获得金融机构的*款贷**。
采用这种融资形式的实质是:政府通过给予私营公司长期的特许经营权和收益权来加快基础设施建设及有效运营。
2.PPP的模式特点
第一,PPP是一种新型的项目融资模式。PPP融资是以项目为主体的融资活动,是项目融资的一种实现形式,主要根据项目的预期收益、资产以及政府扶持的力度而不是项目投资人或发起人的资信来安排融资。项目经营的直接收益和通过政府扶持所转化的效益是偿还*款贷**的资金来源,项目公司的资产和政府给予的有限承诺是*款贷**的安全保障。
第二,PPP融资模式可以使更多的民营资本参与到项目中,以提高效率,降低风险。这也正是现行项目融资模式所鼓励的。政府的公共部门与民营企业以特许权协议为基础进行全程合作,双方共同对项目运行的整个周期负责。PPP融资模式的操作规则使民营企业能够参与到城市轨道交通项目的确认、设计和可行性研究等前期工作中来,这不仅降低了民营企业的投资风险,而且能将民营企业的管理方法与技术引入项目中来,还能有效地实现对项目建设与运行的控制,从而有利于降低项目建设投资的风险,较好地保障国家与民营企业各方的利益。这对缩短项目建设周期,降低项目运作成本甚至资产负债率都有值得肯定的现实意义。
第三,PPP模式可以在一定程度上保证民营资本“有利可图”。私营部门的投资目标是寻求既能够还贷又有投资回报的项目,无利可图的基础设施项目是吸引不到民营资本的投入的。而采取PPP模式,政府可以给予私人投资者相应的政策扶持作为补偿,如税收优惠、*款贷**担保、给予民营企业沿线土地优先开发权等。通过实施这些政策可提高民营资本投资城市轨道交通项目的积极性。
第四,PPP模式在减轻政府初期建设投资负担和风险的前提下,提高城市轨道交通服务质量。在PPP模式下,公共部门和民营企业共同参与城市轨道交通的建设和运营,由民营企业负责项目融资,有可能增加项目的资本金数量,进而降低资产负债率,这不但能节省政府的投资,还可以将项目的一部分风险转移给民营企业,从而减轻政府的风险。同时双方可以形成互利的长期目标,更好地为社会和公众提供服务。
3.PPP模式的组织形式
PPP模式的组织形式非常复杂,既可能包括私人营利性企业、私人非营利性组织,同时还可能包括公共非营利性组织(如政府)。合作各方之间不可避免地会产生不同层次、类型的利益和责任上的分歧。只有政府与私人企业形成相互合作的机制,才能使得合作各方的分歧模糊化,在求同存异的前提下完成项目的目标。
PPP模式的机构层次就像金字塔一样,金字塔顶部是政府,是引入私人部门参与基础设施建设项目的有关政策的制定者。政府对基础设施建设项目有一个完整的政策框架、目标和实施策略,对项目的建设和运营过程的各参与方进行指导和约束。
金字塔中部是政府有关机构,负责对政府政策指导方针进行解释和运用,形成具体的项目目标。
金字塔的底部是项目私人参与者,通过与政府的有关部门签署一个长期的协议或合同,协调本机构的目标、政策目标和政府有关机构的具体目标之间的关系,尽可能使参与各方在项目进行中达到预定的目标。
这种模式的一个最显著的特点就是政府或者所属机构与项目的投资者和经营者之间的相互协调及其在项目建设中发挥的作用。
PPP模式是一个完整的项目融资概念,但并不是对项目融资的彻底更改,而是对项目生命周期过程中的组织机构设置提出了一个新的模型。它是政府、营利性企业和非营利性企业基于某个项目而形成以“双赢”或“多赢”为理念的相互合作形式,参与各方可以达到与预期单独行动相比更为有利的结果,其运作思路如图所示。参与各方虽然没有达到自身理想的最大利益,但总收益即社会效益却是最大的,这显然更符合公共基础设施建设的宗旨。
4.PPP的模式案例
北京地铁4号线在国内首次采用PPP模式,将工程的所有投资建设任务以7∶3的基础比例划分为A、B两部分,A部分包括洞体、车站等土建工程的投资建设,由政府投资方负责;B部分包括车辆、信号等设备资产的投资、运营和维护,吸引社会投资组建的PPP项目公司来完成。政府部门与PPP公司签订特许经营协议,要根据PPP项目公司所提供服务的质量、效益等指标,对企业进行考核。在项目成长期,政府将其投资所形成的资产,以无偿或象征性的价格租赁给PPP项目公司,为其实现正常投资收益提供保障;在项目成熟期,为收回部分政府投资,同时避免PPP项目公司产生超额利润,将通过调整租金(为简便起见,其后在执行过程中采用了固定租金方式)的形式令政府投资公司参与收益的分配;在项目特许期结束后,PPP项目公司无偿将项目全部资产移交给政府或续签经营合同。
深圳地铁4号线由港铁公司获得运营及沿线开发权。根据深圳市政府和港铁公司签署的协议,港铁公司在深圳成立项目公司,以BOT方式投资建设全长约16km、总投资约60亿元的4号线二期工程。同时,深圳市政府将已于2004年底建成通车的全长4.5km的4号线一期工程在二期工程通车前(2007年)租赁给港铁深圳公司,4号线二期通车之日始,4号线全线将由香港地铁公司成立的项目公司统一运营,该公司拥有30年的特许经营权。此外,香港地铁还获得4号线沿线290万㎡建筑面积的物业开发权。在整个建设和经营期内,项目公司由香港地铁公司绝对控股,自主经营、自负盈亏,运营期满,全部资产无偿移交深圳市政府。
3、BOT即建造-运营-移交方式
我国第一个BOT基础设施项目是1984年由香港合和实业公司和中国发展投资公司等作为承包商在深圳建设的沙头角B电厂。之后,我国广东、福建、四川、上海、湖北、广西等地也出现了一批BOT项目。如广深珠高速公路、重庆地铁、地洽高速公路、上海延安东路隧道复线、武汉地铁、北海油田开发等。
1.什么是BOT

这种方式最大的特点就是将基础设施的经营权有期限的抵押以获得项目融资,或者说是基础设施国有项目民营化。在这种模式下,首先由项目发起人通过投标从委托人手中获取对某个项目的特许权,随后组成项目公司并负责进行项目的融资,组织项目的建设,管理项目的运营,在特许期内通过对项目的开发运营以及当地政府给予的其他优惠来回收资金以还贷,并取得合理的利润。
特许期结束后,应将项目无偿地移交给政府。在BOT模式下,投资者一般要求政府保证其最低收益率,一旦在特许期内无法达到该标准,政府应给予特别补偿。
政府对该机构提供的公共产品或服务的数量和价格可以有所限制,但保证私人资本具有获取利润的机会。整个过程中的风险由政府和私人机构分担。当特许期限结束时,私人机构按约定将该设施移交给政府部门,转由政府指定部门经营和管理。
2.BOT的历史
近些年来,BOT这种投资与建设方式被一些发展中国家用来进行其基础设施建设并取得了一定的成功,引起了世界范围广泛的青睐,被当成一种新型的投资方式进行宣传,然而BOT远非一种新生事物,它自出现至今已有至少300年的历史。
17世纪英国的领港公会负责管理海上事务,包括建设和经营灯塔,并拥有建造灯塔和向船只收费的特权。但是据专家调查,从1610年到1675年的65年当中,领港公会连一个灯塔也未建成,而同期私人建成的灯塔至少有十座。这种私人建造灯塔的投资方式与现在所谓BOT如出一辙。即:私人首先向政府提出准许建造和经营灯塔的申请,申请中必须包括许多船主的签名以证明将要建造的灯塔对他们有利并且表示愿意支付过路费;在申请获得政府的批准以后,私人向政府租用建造灯塔必须占用的土地,在特许期内管理灯塔并向过往船只收取过路费;特权期满以后由政府将灯塔收回并交给领港公会管理和继续收费。到1820年,在全部46座灯塔中,有34座是私人投资建造的。可见BOT模式在投资效率上远高于行政部门。
3.BOT的特点
BOT具有市场机制和政府干预相结合的混合经济的特色。
一方面,BOT能够保持市场机制发挥作用。BOT项目的大部分经济行为都在市场上进行,政府以招标方式确定项目公司的做法本身也包含了竞争机制。作为可靠的市场主体的私人机构是BOT模式的行为主体,在特许期内对所建工程项目具有完备的产权。这样,承担BOT项目的私人机构在BOT项目的实施过程中的行为完全符合经济人假设。
另一方面,BOT为政府干预提供了有效的途径,这就是和私人机构达成的有关BOT的协议。尽管BOT协议的执行全部由项目公司负责,但政府自始至终都拥有对该项目的控制权。在立项、招标、谈判三个阶段,政府的意愿起着决定性的作用。在履约阶段,政府又具有监督检查的权力,项目经营中价格的制订也受到政府的约束,政府还可以通过通用的BOT法来约束BOT项目公司的行为。
4.BOT的主要参与人
一个典型的BOT项目的参与人有政府、BOT项目公司、投资人、银行或财团以及承担设计、建设和经营的有关公司。
政府是BOT项目的控制主体。政府决定着是否设立此项目、是否采用BOT方式。在谈判确定BOT项目协议合同时政府也占据着有利地位。它还有权在项目进行过程中对必要的环节进行监督。在项目特许到期时,它还具有无偿收回该项目的权利。
BOT项目公司是BOT项目的执行主体,它处于中心位置。所有关系到BOT项目的筹资、分包、建设、验收、经营管理体制以及还债和偿付利息都BOT项目公司由负责,同设计公司、建设公司、制造厂商以及经营公司打交道。
投资人是BOT项目的风险承担主体。他们以投入的资本承担有限责任。尽管原则上讲政府和私人机构分担风险,但实际上各国在操作中差别很大。发达市场经济国家在BOT项目中分担的风险很小,而发展中国家在跨国BOT项目中往往承担很大比例的风险。
银行或财团通常是BOT项目的主要出资人。对于中小型的BOT项目,一般单个银行足以为其提供所需的全部资金,而大型的BOT项目往往使单个银行感觉力不从心,从而组成银团共同提供*款贷**。由于BOT项目的负债率一般高达70-90%,所以*款贷**往往是BOT项目的最大资金来源。
5.BOT项目实施过程
BOT模式多用于投资额度大而期限长的项目。一个BOT项目自确立到特许期满往往有十几年或几十年的时间,整个实施过程可以分为立项、招标、投标、谈判、履约五个阶段。
立项阶段。在这一阶段,政府根据中、长期的社会和经济发展计划列出新建和改建项目清单并公诸于众。私人机构可以根据该清单上的项目联系本机构的业务发展方向做出合理计划,然后向政府提出以BOT方式建设某项目的建议,并申请投标或表明承担该项目的意向。政府则依靠咨询机构进行各种方案的可行性研究,根据各方案的技术经济指标决定采用何种方式。
招标阶段。如果项目确定为采用BOT方式建设,则首先由政府或其委托机构发布招标广告,然后对报名的私人机构进行资格预审,从中选择数家私人机构作为投标人并向其发售招标文件。
对于确定以BOT方式建设的项目也可以不采用招标方式而直接与有承担项目意向的私人机构协商。但协商方式成功率不高,即便协商成功,往往也会由于缺少竞争而使政府答应条件过多导致项目成本增高。
投标阶段。BOT项目标书的准备时间较长,往往在6个月以上,在此期间受政府委托的机构要随时回答投标人对项目要求提出的问题,并考虑招标人提出的合理建议。投标人必须在规定的日期前向招标人呈交投标书。招标人开标、评标、排序后,选择前2-3家进行谈判。
谈判阶段。特许合同是BOT项目的核心,它具有法律效力并在整个特许期内有效,它规定政府和BOT项目公司的权力和义务,决定双方的风险和回报。所以,特许合同的谈判是BOT项目的关键一环。政府委托的招标人依次同选定的几个投标人进行谈判。成功则签订合同,不成功则转向下一个投标人。有时谈判需要循环进行。
履约阶段。这一阶段涵盖整个特许期,又可以分为建设阶段、经营阶段和移交阶段。BOT项目公司是这一阶段的主角,承担履行合同的大量工作。需要特别指出的是:良好的特许合约可以激励BOT项目公司认真负责地监督建设、经营的参与者,努力降低成本提高效率。
6.BOT项目中的风险
BOT项目投资大,期限长,且条件差异较大,常常无先例可循,所以BOT的风险较大。风险的规避和分担也就成为BOT项目的重要内容。BOT项目整个过程中可能出现的风险有五种类型:政治风险、市场风险、技术风险、融资风险和不可抵抗的外力风险。
政治风险。政局不稳定,社会不安定会给BOT项目带来政治风险,这种风险是跨国投资的BOT项目公司特别考虑的。投资人承担的政治风险随项目期限的延长而相应递增,而对于本国的投资人而言,则较少考虑该风险因素。
市场风险。在BOT项目长长的特许期中,供求关系变化和价格变化时有发生。在BOT项目回收全部投资以前市场上有可能出现更廉价的竞争产品,或更受大众欢迎的替代产品,以致对该BOT项目的产出的需求大大降低,此谓市场风险。通常BOT项目投资大都期限长,又需要政府的协助和特许,所以具有垄断性,但不能排除由于技术进步等原因带来的市场风险。此外,在原材料市场上可能会由于原材料涨价从而导致工程超支,这是另一种市场风险。
技术风险。在BOT项目进行过程中由于制度上的细节问题安排不当带来的风险,称为技术风险。这种风险的一种表现是延期,工程延期将直接缩短工程经营期,减少工程回报,严重的有可能导致项目的放弃。另一种情况是工程缺陷,指施工建设过程中的遗留问题。该类风险可以通过制度安排上的技术性处理减少其发生的可能性。
融资风险。由于汇率、利率和通货膨胀率的预期外的变化带来的风险,是融资风险。若发生了比预期高的通货膨胀,则BOT项目预定的价格(如果预期价格约定了的话)则会偏低;如果利率升高,由于高的负债率,则BOT项目的融资成本大大增加;由于BOT常用于跨国投资,汇率的变化或兑现的困难也会给项目带来风险。
不可抗拒的外力风险。BOT项目和其他许多项目一样要承担地震、火灾、江水和暴雨等不可抵抗而又难以预计的外力的风险。
7.BOT风险的规避和承担
应付风险的机制有两种。一种机制是规避,即以一定的措施降低不利情况发生的概率;另一种机制是分担,即事先约定不利情况发生情况下损失的分配方案。这是BOT项目合同中的重要内容。国际上在各参与者之间分担风险的惯例是:谁最能控制的风险,其风险便由谁承担。
政治风险的规避。跨国投资的BOT项目公司首先要考虑的就是政治风险问题。而这种风险仅凭经济学家和经济工作者的经验是难以评估的。项目公司可以在谈判中获得政府的某些特许以部分抵消政治风险。如在项目国以外开立项目资金帐户。此外,美国的海外私人投资公司(OPIC)和英国的出口信贷担保部(ECGD)对本国企业跨国投资的政治风险提供担保。
市场风险的分担。在市场经济体制中,由于新技术的出现带来的市场风险应由项目的发起人和确定人承担。若该项目由私人机构发起则这部分市场风险由项目公司承担;若该项目由政府发展计划确定,则政府主要负责。而工程超支风险则应由项目公司做出一定预期,在BOT项目合同签订时便有备无患。
技术风险的规避。技术风险是由于项目公司在与承包商进行工程分包时约束不严或监督不力造成的,所以项目公司应完全承担责任。对于工程延期和工程缺陷应在分包合同中做出规定,与承包商的经济利益挂钩。项目公司还应在工程费用以外留下一部分维修保证金或施工后质量保证金,以便顺利解决工程缺陷问题。对于影响整个工程进度和关系整体质量的控制工程,项目公司还应进行较频繁的期间监督。
融资风险的规避。工程融资是BOT项目的贯穿始终的一个重要内容。这个过程全部由项目公司为主体进行操作,风险也完全由项目公司承担。融资技巧对项目费用大小影响极大。首先,工程过程中分步投入的资金应分步融入,否则大大增加融资成本。其次,在约定产品价格时应预期利率和通胀的波动对成本的影响。若是从国外引入外资的BOT项目,应考虑货币兑换问题和汇率的预期。
不可抵抗外力风险的分担。这种风险具有不可预测性和损失额的不确定性,有可能是毁灭性损失。而政府和私人机构都无能为力。对此可以依靠保险公司承担部分风险。这必然会增大工程费用,对于大型BOT项目往往还需要多家保险公司进行分保。在项目合同中政府和项目公司还应约定该风险的分担方法。
综上所述,在市场经济中,政府可以分担BOT项目中的不可抵抗外力的风险,保证货币兑换,或承担汇率风险,其他风险皆由项目公司承担。
西方国家的BOT项目具有两个特别的趋势值得中国发展BOT项目借鉴。其一是大力采用国内融资方式,其优点之一便是彻底回避了政府风险和当代浮动汇率下尤为突出的汇率风险。另一个趋势是政府承担的风险愈来愈少。这当然有赖于市场机制的作用和经济法规的健全。从这个意义上讲,推广BOT的途径,不是依靠政府的承诺,而是深化经济体制改革和加强法制建设。
4、BT(Build Transfer)即建设-移交
1.什么是BT

BT模式是基础设施项目建设领域中采用的一种投资建设模式,系指根据项目发起人通过与投资者签订合同,由投资者负责项目的融资、建设,并在规定时限内将竣工后的项目移交项目发起人,项目发起人根据事先签订的回购协议分期向投资者支付项目总投资及确定的回报。
通俗地说,BT投资也是一种“交钥匙工程”,社会投资人投资、建设,建设完成以后“交钥匙”,政府再回购,回购时考虑投资人的合理收益。标准意义的BOT项目较多,但类似BOT项目的BT却并不多见。
在市场经济条件下,BT模式是从BOT模式转化发展起来的新型投资模式。采用“BT”模式建设的项目,所有权是政府或政府下属的公司;政府将项目的融资和建设特许权转让投资方;投资方是依法注册的国有建筑企业或私人企业;银行或其他金融机构根据项目的未来收益情况为项目提供融资*款贷**。政府(或项目筹备办)根据当地社会和经济发展的需要,对项目进行立项,进行项目建议书、可行性研究、筹划报批等前期准备工作,委托下属公司或咨询中介公司对项目进行BT招标;与中标人(投资方)签订BT投资合同(或投资协议);中标人(投资方)组建BT项目公司,项目公司在项目建设期行使业主职能,负责项目的投融资、建设管理,并承担建设期间的风险。项目建成竣工后,按照BT合同(或协议),投资方将完工的项目移交给政府(政府下属的公司)。政府(或政府下属的公司)按约定总价(或完工后评估总价)分期偿还投资方的融资和建设费用。政府及管理部门在BT投资全过程中行使监管、指导职能,保证BT投资项目的顺利融资、建成、移交。
2.BT投资模式的缺陷
BT项目建设费用过大。采用BT方式必须经过确定项目、项目准备、招标、谈判、签署与BT有关的合同、移交等阶段,涉及政府许可、审批以及外汇担保等诸多环节,牵扯的范围广,复杂性强,操作的难度大,障碍多,不易实施,最重要的是融资成本也因中间环节多而增高。
BT方式中的融资监管难度大。融资监管难度大,资金风险大目前我国尚没有相应的BT模式方面的法律法规,而BT模式中法律关系,合同关系的特殊性和复杂性,导致融资监管难度大。例如银团是以政府或政府机构的全额付款保证作为担保,而不是BT方出具抵押作为担保,未来的责任主体难以界定。
BT项目的分包情况严重。由于BT方式中政府只与项目总承包人发生直接联系,建议由项目企业负责落实,因此,项目的落实可能被细化,建设项目的分包将愈显严重。
BT项目质量得不到应有的保证。在BT项目中,政府虽规定督促和协助投资方建立三级质量保证体系,申请政府质量监督,健全各项管理制度,抓好安全生产。但是,投资方出于其利益考虑,在BT项目的建设标准、建设内容、施工进度等方面存在问题,建设质量得不到应有的保证。
3.如何解决BT投资模式缺陷
面对这些缺陷,各地政府的掌控能力是比较差的,政府BT投资建设项目在由计划经济向市场经济的转轨的过程中,仍不同程度地存在着一部分项目管理在政府有关部门内封闭运作,有时甚至出现违反建设程序的操作。在具体项目的建设实施过程中,也不同程度地存在着对项目功能与方案审核不力、政企不分、专业技术人员缺乏、管理粗放、地方垄断和地方保护、缺乏竞争,甚至出现“寻租”腐败等问题。实际上,人们很容易发现,一些地方政府的BT项目,明显没有按照已有的招投标和政府特许经营的有关法规和政策办理。
4.完善BT投资已是当务之急
除了完善BT运行机制,强化政府对BT项目的监督之外,建立BT应对风险机制,确定风险种类,拟定相应的风险回避对策也显得非常重要。另外,政府运作BT应考虑引入独立第三方的中介服务。目前,国内外著名投资工程咨询和设计单位都有很强的BT投资专业知识和技能,如中国国际工程咨询公司等。在融资和资本运作上可以聘请证券公司或著名投资咨询公司为其服务。
由于我国BT诞生的时间短、经验少,是新生事物,因此,最基本、最重要的是要有明确的合同法律保护,同时,在管理上,对项目的投资概算、设计方案的确定,工程质量的检验以及财务审计都应从法律上确定政府权力。但目前,我国尚没有关于BT的专门立法,所以更应加快立法步伐。
5.BT项目融资案例
下面以我国第一条采用BT模式正处于建设中的山西阳侯高速公路为案例详细介绍BT投资模式。
▌A、项目简况
近年来山西省政府加大公路建设资力度,目前已经*款贷**1,600多亿元投资高速公路,今后几年还将继续增加投资1,600多亿元,进一步投入高速公路建设,彻底改变山西省公路交通落后的现状。
山西阳侯高速公路是山西晋侯高速公路的主要部分,全长130.578公里,项目总投资54亿元人民币,其中建安投资43.4亿元。在开发中西部的大好形势下,山西省交通厅转变投资理念,改变长期由政府负债,向银行*款贷**修建高速公路的单一模式,批准山西中昌集团有限公司采用BT模式,投融资、建设、移交山西阳侯高速公路。通过竞争性投标,中国港湾建设(集团)总公司中标,以15.55亿元人民币获得阳侯高速公路一期工程关门至侯马段的BT投融资、建设主体,建设工期2年。
▌B、融资、回购与提供保函
经山西省交通厅审核、批复,业主对山西阳侯高速公路项目资金来源要求BT模式的投融资、建设主体(以下简称“BT投资主体”)具有不低于35%的自有资金,其余65%的建设资金通过融资方式解决;从项目建成移交验收后次日起,业主分3年等额回购。建设期和回购期的全部资金(包括资本金和*款贷**)均按中国人民银行总行同期*款贷**利率计息(即不上浮也不下浮),计入回购款中。回购利息的计息方式为发生一笔,计息一笔,余额计息。
山西阳侯高速公路有限公司为BT中标人提供回购承诺函和国有商业银行或股份商业银行的省级分行以上级别的银行出具的包括建设期和回购期在内的为期6年的全额回购履约保函。
▌C、结论
综合以上分析,可以认为BT融资模式,具有许多优势,主要有:
(一)BT模式风险小。对于公共项目来说,采用BT方式运作,由银行或其他金融机构出具保函,能够保证项目投入资金的安全,只要项目未来收益有保证,融资*款贷**协议签署后,在建设期项目基本上没有资金风险。
(二)BT模式收益高。BT模式的收益高体现在三个方面:首先,BT投资主体通过BT投资为剩余资本找到了投资途径,获得可观的投资收益;其次,金融机构通过为BT项目融资*款贷**,分享了项目收益,能够获得稳定的融资*款贷**利息;最后,BT项目顺利建成移交给当地政府(或政府下属公司),可为当地政府和人民带来较高的经济效益和社会效益。
(三)BT模式能够发挥大型建筑企业在融资和施工管理方面的优势。采用BT模式建设大型项目,工程量集中、投资大,能够充分发挥大型建筑企业资信好、信誉高、易融资及善于组织大型工程施工的优势。大型建筑企业通过BT模式融资建设项目,可以增加在BT融资和施工方面的业绩,为其提高企业资质和今后打入国际融资建筑市场积累经验。
(四)BT模式可以促进当地经济发展。基本建设项目特点之一是资金占用大,建设期和资金回收过程长,银行*款贷**回收慢,投资商的投资积极性和商业银行的*款贷**积极性不高。而采用BT模式进行融资建设未来具有固定收益的项目,可以发挥投资商的投资积极性和项目融资的主动性,缩短项目的建设期,保证项目尽快建成、移交,能够尽快见到效益,解决项目所在地就业问题,促进当地经济的发展。
在我国采用BT模式融资建设公共项目刚刚兴起,这种新兴起的融资、建设、移交模式还处于摸石过河、总结经验、不断完善之中,也许在运作中会逐渐发现风险和不足之处,但是从目前运作情况看,已经采用BT模式建设的项目普遍运作良好,解决了项目建设资金紧缺问题,推动了项目所在地经济的可持续发展。
5、TOT(Transfer-Operate-Transfer)即转让-经营-转让模式
TOT模式是一种通过出售现有资产以获得增量资金进行新建项目融资的一种新型融资方式,在这种模式下,首先私营企业用私人资本或资金购买某项资产的全部或部分产权或经营权,然后,购买者对项目进行开发和建设,在约定的时间内通过对项目经营收回全部投资并取得合理的回报,特许期结束后,将所得到的产权或经营权无偿移交给原所有人。
6、TBT(Transfer-Build-Transfe)即转让-建筑-转让模式

TBT就是将TOT与BOT融资方式组合起来,以BOT为主的一种融资模式。在TBT模式中,TOT的实施是辅助性的,采用它主要是为了促成BOT.TBT的实施过程如下:政府通过招标将已经运营一段时间的项目和未来若干年的经营权无偿转让给投资人;投资人负责组建项目公司去建设和经营待建项目;项目建成开始经营后,政府从BOT项目公司获得与项目经营权等值的收益;按照TOT和BOT协议,投资人相继将项目经营权归还给政府。
实质上,是政府将一个已建项目和一个待建项目打包处理,获得一个逐年增加的协议收入(来自待建项目),最终收回待建项目的所有权益。
TBT的实施过程如下:政府通过招标将已经运营一段时间的项目和未来若干年的经营权无偿转让给投资人;投资人负责组建项目公司去建设和经营待建项目;项目建成开始经营后,政府从BOT项目公司获得与项目经营权等值的收益;按照TOT和BOT协议,投资人相继将项目经营权归还给政府。实质上,是政府将一个已建项目和一个待建项目打包处理,获得一个逐年增加的协议收入(来自待建项目),最终收回待建项目的所有权益。
1.TBT模式两大特点
其一,从政府的角度讲,TOT盘活了固定资产,以存量换增量,可将未来的收入现在一次性提取。政府可将TOT融得的部分资金入股BOT项目公司,以少量国有资本来带动大量民间资本。众所周知,BOT项目融资的一大缺点就是政府在一定时期对项目没有控制权,而政府入股项目公司可以避免这一点。
其二,从投资者角度来讲,BOT项目融资的方式很大程度上取决于政府的行为。而从国内外民营BOT项目成败的经验看,政府一定比例的投资是吸引民间资金的前提。在BOT的各个阶段政府会协调各方关系,推动BOT项目的顺利进行,这无疑减少了投资人的风险,使投资者对项目更有信心,对促成BOT项目融资极为有利。TOT使项目公司从BOT特许期一开始就有收入,未来稳定的现金流入使BOT项目公司的融资变得较为容易。
2.现有融资环境支持TOT
中国目前经济收益良好稳定的铁路支线、专用线为数不少,而且还有少量城市间高速铁路,这些现金流量可观而且已经基本明朗化的项目对投资者来说极具吸引力。通过前面分析TBT融资模式的突破口在于TOT中项目的转出,既然中国有这么多对投资者有很大吸引力的铁路项目,那么,项目转出就有了可能,从而将TBT融资模式实践于客运专线建设就有了可能。
中国民间资本总额十分庞大,2005年12月末,中国城乡居民储蓄存款已超过10万亿元人民币。一直以来,由于缺少丰富的投资渠道和金融产品,加上近年来股票市场的低迷,大量的民间资金滞留银行,同时在国际市场上仍有数千亿美元的游离资本在寻找投资对象。这些都表明中国客运专线建设项目实施TBT项目融资模式有充分的资金保障。
TBT融资模式中,政府通过TOT一次性融得资金后,会在BOT项目中入股,甚至主导项目的实施。这样,其他投资人就不用担心财务上和政府履行合同上的问题,而且有了政府的强力参与,又有了资金的保证,就大大增加了项目实施的成功率。
从国家的政治环境上讲,中国已经在很长一段时间内保持政治稳定,经济稳定快速发展,投资环境逐步改观,政府诚信也在逐步提升,相关法律体系越来越完善。
通过上面几方面的分析可以看出,在中国客运专线建设项目中实施TBT融资模式是可行的。
3.正视两大敏感问题
虽然以BOT为主的TBT项目融资模式,兼备了两种融资方式的优点,可广泛在投资规模大、经营周期长、风险大的客运专线建设项目中应用,但在实施中还有两个关键问题必须解决。
▌第一,TOT转出项目的经营权如何定价?
TOT中项目的转出是TBT融资模式得以实施的突破口,而转出项目的经营权的合理定价则是转出协议达成的关键。如果转让价格过低,会使转让方遭受财产损失;如果转让价格过高,则会降低受让方的预期投资收益,导致转让协议难以达成,或者项目产品价格过高。在后一种情况下,如果转让方为了达成协议,则需要在其他方面做出较多的让步和承诺,而过多的让步和承诺对于转让方而言同样会造成一定的损失。
相对于账面价值法、重置成本法、现行市价法,收益现值法可以比较真实地反映拟转让项目经营权的真实价值。它通过估算TOT项目融资标的未来预期收益并折算成现值,来确定TOT项目融资标的价值的一种评估方法,其基本原理是期望价值理论,是基于标的的预期收益角度对其价格所作的评估。
但由于中国国内铁路投资环境,尤其是投资软环境如法律环境、行政环境方面的问题,加大了受让方在经营期间的预期风险,受让方一般比较难以接受收益现值法评估出来的经营权价格,或者会对出让方和政府提出比较苛刻的条件,导致TOT协议难以达成。所以,给TOT转出项目的经营权定价时,要在收益现值法的基础上,充分考虑各种风险因素,进行修正,使价格趋于合理、可行。目前,国际上比较认同的方法是美国西北大学教授阿尔费雷德·巴拉特创立的巴拉特评估法。
▌第二,拟转让经营权的已建TOT项目要与待建客运专线建设项目相匹配。
TBT项目融资模式是以BOT项目为中心进行的,是以建设BOT项目为最终目的,所以,选择与BOT项目相匹配的拟转让经营权的已建项目也是至关重要的。
首先,拟转让经营权的已建项目的规模、净现金流,即其经营权在特许期的估价要与待建客运专线建设项目相匹配,有专家认为还要尽可能选择运营成本较低,不需要作较大的固定资产更新换代的已建项目为好。
其次,为了促成某待建客运专线建设项目的BOT融资建设计划,业主或者是宗主国可选择的拟转让经营权的已建项目不应该局限于铁路项目,也可以是其他项目,如:火电厂,某高速公路段,等等;只要是与待建项目相匹配,或者说更符合潜在投资人的期望要求就行。
另外,拟转让经营权的项目可不止一个,可以是几个项目的一部分打包,不过,这就会给接手经营的BOT项目公司的管理带来不便,可以视具体情况而定。
7、ABO(授权(Authorize)-建设(Build)-运营(Operate)模式
ABO模式,即地方政府通过竞争性程序或直接签署协议方式授权相关企业作为项目业主,并由其向政府方提供项目的投融资、建设及运营服务,合作期满负责将项目设施移交给政府方,由政府方按约定给予一定财政资金支持的合作方式。

授权(Authorize)-建设(Build)-运营(Operate)模式首创于北京市交通委员会代表北京市政府与京投公司签署的《北京市轨道交通授权经营协议》(以下简称“协议”)中,即北京市政府授权京投公司履行北京市轨道交通业主职责,京投公司按照授权负责整合各类市场主体资源,提供北京市轨道交通项目的投资、建设、运营等整体服务。政府履行规则制定、绩效考核等职责,同时支付京投公司授权经营服务费,以满足其提供全产业链服务的资金需求。京投公司也因此成为北京轨道线网发展过程中的统一“业主”。
按照目前协议约定,市政府每年向京投公司拨付295亿元的授权经营服务费,用于双网的项目建设、更新改造和运营亏损补贴等,同时京投公司充分发挥自身的投融资职能,筹集其余建设资金,保障项目用款。这里所谓的授权经营,就是法定意义上的政企、政事分开。市政府不再是公共产品的直接“提供者”,变成了市场化主体的“监管者”和“规则制定者”。京投也从最初单一的投融资平台,一跃变成了市场资源的“整合者”并提供公共服务。

ABO模式出来后,引起了社会的广泛关注和讨论。在我国现行的法律体系框架下,应当如何界定ABO模式的法律关系?有人认为ABO属于PPP,有人认为ABO属于传统的公建公营,北京的ABO模式因为没有竞争程序也饱受各界质疑。鉴于此,回答自贸区政府是否可以引入ABO模式,首先需要分析ABO是否符合现行的法律规定,并对ABO的法律性质进行界定。
ABO模式是北京市政府及京投公司等多方智慧的探索结果,不可否认在促进融资平台转型、实现政企分开、体现政府务实态度等方面有一定的积极意义,也不失为地方融资平台公司市场化转型的一种尝试,但在现行操作模式下,ABO也带来了不少亟待明确和解决的困惑与不解。
1、授权经营主体的确定ABO模式由于是政府直接授权公司经营,并未走相应竞争性程序。虽然政府选择授权经营主体的方向大致为“本行业中有深厚的积淀,有较高的专业化服务能力,能够成为‘市场资源整合者’的企业”,但面对具备同等实力的企业,政府将根据怎样的标准进行甄别和筛选,并依照怎样的程序来保证授权机制的公开性、透明性?对比以前地方政府直接将公共资源交给属地国企的方式,ABO已转变为地方政府与属地国企签订协议的形式,但此类转变仅为形式上的转变,并没有完全的改变垄断经营的特性,属地国企在获得授权的过程中仍未受到相*招应**、投标法或招、投标规模的限制,政府也未对属地国企的资质和相应建设能力进行实质性的考量,因此,对于政企分离及市场化运营,仍是形式重于实质。
2、ABO模式的实操从京投案例我们可以看出,ABO模式没有如PPP项目一般,在签订授权协议前进行“物有所值”和“财政承受能力”论证,也没有按照财政部87号文中的负面清单、预算安排进行约束。所以ABO模式是区别于PPP模式和政府购买服务模式的。那么,ABO模式设立之初如何进行识别论证,产品如何进行设计,政府支付的经营服务费如何计算和支付,授权经营主体的经营绩效如何考核等,都应该在协议签订之前进行明确。而ABO模式若要广泛推行,除了上述问题要明确具体标准,还有很多实操部分需要具体管理办法和操作指南来合理化推进、合法化实施以及后续合规化指导。
3、授权经营主体身份在京投实例中,从北京市政府的授权情况来看,京投公司其实是拥有“业主”和“受托经营者”双重身份。作为“业主”,京投公司履行项目的构思、融资、市场推广、主要目标的确定、招标和合同谈判过程中涉及重大原则问题的决策以及项目方案审查、重要设备和材料的审查、合同价款变更、工期变更、方案变更等重大问题的管理和决策职责;作为“受托经营者”,京投公司履行业主项目经营管理职能,具体负责对受托地铁线路进行运营管理及广告、商贸、地下通信等经营活动,统一管理受托地铁线路的指挥调度系统,及以地铁相关资源开发为主的其他多角化业务等。
经授权后,京投公司既作为“业主”,又作为“受托经营者”,在行使权力和履行职责的过程中,可能存在采取市场化竞争方式使得运营利益最大化却受到业主身份制约的情况,那么理顺两个身份之间的关系,从双重身份的角度进行运营管理决策,同时合理设定政府对建设运营单位的绩效考核指标,显得尤为重要。
4、授权建设与委托建设的区别ABO模式中的授权建设是否属于行政授权?授权建设和委托建设又有何区别?若ABO模式授权属于行政授权,则从授权法律主体角度来看,授权权力仅来源于法律、法规和规章,即建设单位只有通过法律、法规和规章才能获得授权,其他所有方式的授权均只能视为委托。对于地方政府而言,地方性规章是由省、自治区、直辖市以及省、自治区人民政府所在地的市和经国务院批准的较大的市的人民政府根据法律和行政法规按照规定程序所制定,也就是说只有省、自治区、直辖市以及省会城市和经批准的较大城市才能采用行政授权。

从法律责任归属角度来看,授权模式下,被授权方以自己的名义实施所授予的权力,权力行使的结果(法律责任)直接为被授权方承受;委托模式下,受委托方只能以委托方的名义活动,其行为的结果(法律责任)仍然归属于委托方。两者的法律责任显然有较大区别。
8、EOD(Ecology-OrientedDevelopment)模式
EOD(Ecology-OrientedDevelopment)模式是以生态保护和环境治理为基础,以特色产业运营为支撑,以区域综合开发为载体,采取产业链延伸、联合经营、组合开发等方式,推动收益性差的生态环境治理项目与收益较好的关联产业有效融合。
简单讲,基于项目实践的EOD模式,在帮助政府改善生态环境的同时,解决项目资金问题,不增加政府债务负担,实现自平衡。充分将绿色项目的经济效益与环境效益相结合,“绿水青山”与“金山银山”相统筹。
一句话,解决了“烧钱项目的缺钱困境”。
自*八大十**以后,我国生态文明的重要性被提到了前所未有的高度。
特别是以2015年国务院出台了两个重磅文件:《关于加快推进生态文明建设的意见》、《生态文明体制改革总体方案》为标志,叠加一系列配套制度。自此,我国完整的生态文明制度建设体系初见雏形,生态建设也拉开序幕。

△生态文明制度建设体系△
但是,生态环保一直以来就是个花钱的事。在我国财政主要矛盾(刚性支出整张>财政收入增长)和经济发展与环境污染之间矛盾日益凸显的背景下,国家新常态下的生态环保事业,也面临着时代最大的困境:缺钱。
于是,基于项目实践的EOD模式应运而生。环境部从2018年即开始提出了EOD模式的倡议,时至今年,多部委陆续出台EOD相关政策,中央重视程度逐增。

△政策时间线一览△
1.EOD模式开展的三个阶段
第一阶段:重构生态网络。通过环境治理、生态系统修复、生态网络构建,为城市发展创造良好的生态基底,带动土地升值;
第二阶段:整体提升城市环境。通过完善公共设施、交通能力、城市布局优化、特色塑造等提升城市整体环境质量,为后续产业运营提供优质条件;
第三阶段:产业导入及人才引进。通过人口流入及产业发展激活区域经济,从而增加居民收入、企业利润和政府税收,最终实现自我强化的正反馈回报机制。
其收益来源主要为:土地溢价及土地出让收入、产业反哺分成收益。
近年来发达国家推行的污染排放权也是很好的例证,我国目前也正积极推行排污权、炭排放权等交易制度来健全环境治理的市场体系。

△EOD模式流程图△
总结来说,EOD项目操作模式就是通过生态网络建设、环境修复、基础设施配套以及产业配套建设促使该区域及周边的土地升值,并为产业引入和人口流入提供良好的生态基底;一方面以产业发展增加居民收入、企业的利润和政府的税收;另一方面依靠人口流入带来政府税收的增加及区域经济的发展。最终实现生态建设、经济发展、社会生活三者协调发展。
2.EOD模式三大落地方式
1、PPP
在政府财政支出额度较大,但支出额度未超过财政部规定的上限,且项目实施不紧迫的区域,EOD模式可采用PPP方式实施项目。
2、ABO
在政府财政支出额度较大,但支出额度未超过财政部规定的上限、但项目实施紧迫的区域,EOD模式可采用ABO方式实施项目。ABO模式,一般指授权(Authorize)—建设(Build)—运营(Operate)模式,由政府授权单位履行业主职责,依约提供所需公共产品及服务,政府履行规则制定、绩效考核等职责,同时支付授权运营费用。
3、“流域治理+片区开发”
在政府财政支出额度超过财政部规定的上限、项目实施紧迫,但土地市场较为活跃的区域,EOD模式可采用“流域治理+片区开发”方式实施项目。
3.EOD适宜的四大项目应用
1、废弃矿山修复
对于废弃矿山修复,可争取实现投入与产出的自求平衡。第一,以修复过程中开采的石料销售收入弥补修复成本;第二,运用城乡建设用地增减挂钩、土地复垦等政策,通过耕地“占补平衡”延伸土地价值;第三,矿山修复后的土地可用于建设农业基地、主题公园、特色产业园等,拓展经济效益;第四,部分矿山中,可通过煤矸石粉粹形成的低成本混凝土替代原矿产支撑柱,替换出矿产资源,产生收入。
2、农业农村综合开发
生态果蔬采摘、美丽乡村旅游等是将农业生产与环境治理相结合的代表模式。此外,中办、国办《关于调整完善土地出让收入使用范围优先支持乡村振兴的意见》中指出,土地出让收入中用于农业农村的资金,可重点用于与农业农村直接相关的山水林田湖草生态保护修复。这无疑为农村农业产业与环境协调开发提供了一定的资金保障。
3、城乡供排水一体化
城市水务基础设施建设经过较长时间的发展,已较为完善。而农村供排水项目通常小而分散、收益较低,特别是农村污水处理率不足10%,存在较大的资金需求。因此,可考虑供排一体化、城乡一体化。以供水支持排水,以城市支持农村,构建大项目包,确保整体实现盈利。例如,福建省三明市、南平市等地正在运用这一思路探索水务全产业链的城乡一体化模式,着力解决农村用水的难题。
4、重点流域治理
流域内生态产品资源、周边土地资源均有丰富的潜在价值,目前阶段可优先关注砂石的开采和利用。《关于促进砂石行业健康有序发展的指导意见》(发改价格〔2020〕473号)中,提出“推进河砂开采与河道治理相结合”,及“逐步有序推进海砂开采利用”,鼓励以砂石收益补充流域治理的支出。在重点流域治理的项目开发中,可搭配砂石开采收入作为项目融资的还款来源。此外,亦可将砂石开采权、海域使用权等作为融资的补充担保措施。
9、TOD(Transit-Oriented-Development)模式
TOD是以轨道交通站点为中心,以400-800米(约5-10分钟步行路程)为半径,进行高密度开发,打造集工作、商业、文化、教育、居住等为一体的混合功能区,实现生产生活生态高度和谐统一。

总结:TOD作为一种集合高效、开放、共享、激活等特性的城市发展新模式,资源有效利用、解决“城市病”、产城融合发展等。相比起单纯地体上盖,更具有宏观引导性。
1.TOD模式有什么好处



TOD开发的模式要求以火车站、机场、地铁、轻轨等轨道交通及巴士干线的站点为中心,以400-800米为半径建立中心广场或城市中心,这个城市中心最大的特点是集工作、商业、文化、教育、居住等为一身,使居民和雇员在不排斥小汽车的同时,能方便地选用公交、自行车、步行等多种出行方式。

2.TOD模式开发的原则
TOD开发原则 (3D):指密度(Density)、多元化(Diversity)、良好的设计(Design)高密开发。
TOD高密度开发住宅、商业、办公用地,混合型社区能缩短出行距离,提高公共交通使用频次,进而减少机动车使用频次,步行和自行车机会得到增加,最终建立起一个由公共交通起主要支撑作用的紧凑城市综合体。
TOD模式要求满足居住及非居住的高密度,有了人口密度,才会吸引提供各种服务和设施的商户,这又促进了本地经济的蓬勃发展。城市密集发展的基本组织原则是紧密型的发展。
在一个紧凑的城市或紧凑的地区,各种功能的地块方便地靠近在一起,最大限度地减少到达某个目的地所需的时间和精力,并最大限度地发挥互动的潜力。
紧凑还意味着鼓励有效地利用先前开发的空地进行发展,各个开发需要在公共交通系统的空间上进行整合。因为当城市按上述七项原则塑造时,私家车在日常生活中几乎变得不必要。因为步行,骑自行车和公共运输的使用更加方便快捷,而且这些交通工具的需要的空间要少得多。
稀缺和高价值的城市空间资源得以从道路、停车场中回收,并重新分配到更具社会和经济效益的用途中去。
3.TOD模式的开发机遇
TOD理论诞生于新城市主义时代,被称为是大城市病的良方,从前文中对TOD的概念解析中可以了解到,TOD是绿色、可持续发展的。而从房企角度来看,涉足TOD开发业务,回报率上亦是表现良好。
