

序言:
汽车产业作为制造业中的集大成者,能综合反映国家工业实力。从卡尔·本茨发明第一辆内燃机汽车开始,全球汽车产业长期由德国、日本、美国等传统汽车强国把持着统治市场的格局。
工业文明的高度发展伴随着碳排放、能源消耗和生态环境问题的日渐严峻,世界各国纷纷提出各自的碳达峰和碳中和的目标时间表。我国于2020年9月在第七十五届联合国大会一般性辩论上提出:“中国将采取更加有力的政策和措施,二氧化碳排放力争于2030年前达到峰值,努力争取2060年前实现碳中和。”其中,交通运输行业属于碳中和的“主战场”之一。
同时,我国原油产业对外依存度自2010年至2022年上半年从55%上升至71%,远超国际安全警戒线[1]。由于众所周知的俄乌冲突所引发的能源危机问题,降低对石油等传统能源的对外依存度,发展新能源对我国而言具有重大的战略意义。
因此,从环境保护和能源安全两个维度来看,从传统燃油汽车向新能源汽车转型成为了我国汽车工业“换道超车”的重要机遇。
笔者通过对中国新能源汽车产业相关的发展沿革及重大里程碑、主要政策、市场生态进行梳理、总结,形成本产业报告,希望对新能源汽车产业界相关投资机构、公司等有所帮助,也期待并欢迎与业界同仁多多交流。
第一部分 宏观法律政策
第一章 我国新能源汽车产业发展脉络:从“节能汽车”到“智能汽车”
工信部于2009年7月1日起施行的《新能源汽车生产企业及产品准入管理规则》(工产业〔2009〕第44号)中首次明确了“新能源汽车”的含义:本规则所称新能源汽车,是指采用非常规的车用燃料作为动力来源(或使用常规的车用燃料、采用新型车载动力装置),综合车辆的动力控制和驱动方面的先进技术,形成的技术原理先进、具有新技术、新结构的汽车。新能源汽车包括混合动力汽车、纯电动汽车(BEV,包括太阳能汽车)、燃料电池电动汽车(FCEV)、氢发动机汽车、其他新能源(如高效储能器、二甲醚)汽车等各类别产品。
这一阶段当我们谈论“新能源汽车”,仍主要以动力来源的形式与传统燃油汽车进行区分。
随着我国新能源汽车产业的发展,国家发改委、*共中**中央网信办联合11个部门于2020年颁布的《智能汽车创新发展战略》进一步指出,智能汽车已成为全球汽车产业发展的战略方向,并明确“智能汽车”的含义:是指通过搭载先进传感器等装置,运用人工智能等新技术,具有自动驾驶功能,逐步成为智能移动空间和应用终端的新一代汽车。智能汽车通常又称为智能网联汽车、自动驾驶汽车等。
第二章 新能源汽车产业发展的主要政策
一、国家宏观政策
回顾国家颁布的关于新能源汽车的各项宏观政策,恰好可以梳理出我国新能源产业市场发展的主要脉络。

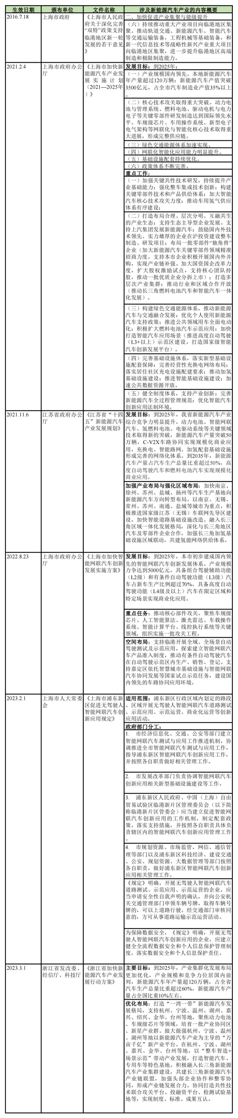
二、地方政策扶持及地方产业布局(以长三角地区为例)
从新能源汽车产业链企业的分布情况来看,主要集中在长三角和珠三角地区。本文暂以长三角地区为例,通过梳理当地政府颁布的关于新能源汽车产业的主要支持性政策,以进一步把握产业在当地落地的方向与节奏。

三、评述
从国家和地方关于新能源汽车的宏观政策及产业主要市场表现来看,大致可将我国新能源汽车产业发展划分为三个阶段:
第一阶段幼稚期:约为2016年前,受益于新能源汽车补贴政策,一大批新老车企纷纷下场“乱斗”,在这一阶段,新能源汽车概念商用化的渗透率仍较低。
第二阶段野蛮生长期:约为2018年前,新能源汽车企业“骗补”频发,工信部于2019年发布了《关于2017年度新能源汽车推广应用补助资金清算审核情况的公示》,对全国多家车辆生产企业所涉不符合规范要求的新能源车辆数量进行核减并对补助资金完成审计清算。
第三阶段成长期(伴随着优胜劣汰的调整期):2018年商用车制造与乘用车制造的外资股比限制取消,随后特斯拉在上海临港新建超级工厂,在加速推动燃油车向电动车转变的消费者教育的同时,也带动了一批产业链企业的成长。产业也从最初的政策驱动逐渐向市场驱动转变,根据乘联会公布的数据,2023年1-2月我国新能源汽车的渗透率已超过28%,这同时伴随着市场竞争加剧,部分“造车新势力”已经走到了生死存亡的边缘,部分高阶智能应用产业链企业商业落地难,需要另寻“活路”。
总体而言,虽然补贴退坡,但从国家到地方政府都非常重视新能源汽车产业的发展,并根据地方产业布局重点,对于关键零部件、前沿技术的突破等相关企业给予了较大的资金支持空间和其他支持政策,给产业链企业的发展营造了较好的外部政策环境。
参考文献:
[1]中泰证券研究报告:油服设备龙头,“油气+新能源”双轮驱动发展(2023年2月27日)
本文作者:

倪陈柳,德恒上海办公室律师;主要执业领域为并购重组、私募基金、公司合规、IPO等。
指导合伙人:

李晓新,德恒上海办公室合伙人,主要执业领域为境内外资本市场、并购投资和外商投资等法律业务。
声明:
本文由德恒律师事务所律师原创,仅代表作者本人观点,不得视为德恒律师事务所或其律师出具的正式法律意见或建议。如需转载或引用本文的任何内容,请注明出处。