本公众号的文章和视频为“质量管理之行”原创,未经授权不得以任何形式在公众号和其他媒体进行转载,不得进行任何商业应用,如需转载和商业应用请联系作者授权。
设计变更管理
本文为“质量管理之行”原创,首发于微信公众号“质量管理之行”。
这篇文章主要是分析和探讨一下设计变更/工程变更的概念和本质。
先界定一下本篇文章的范围。本篇文章分析和讨论是“设计变更”或“设计更改”,包括产品设计变更和过程设计变更,但有的公司有时也会习惯地和简单地说成“设计变更”和“过程变更”。从过程要素的角度来说,场地也属于过程要素,但是为了更加明确,也可能是特别提示,在第四版PPAP参考手册中,将“现场变更”和(产品)设计变更以及过程变更并列在了一起。

在实际工作中,所谓的“设计变更”一般是属于那种需要通知顾客或者向顾客提交变更申请的变更,不包括日常的变化点管理。

因为需要向顾客申请的变更属于“变化”,而公司日常管理的“变化点”也属于“变化”,都可以统称为“变化点管理”,但是这两种变化的管控方法和管控程度是不同的。最明显的区别是:一种需要向顾客提交变更申请,顾客同意后才能变更,可能还需要提交各种验证报告,甚至是提交PPAP,比如PPAP参考手册第3部分中提到的那些“变更”,或者是需要提交PPAP的那些变更;另一种是公司内部管理的日常“变化点管理”,不需要向顾客申请。本文为“质量管理之行”原创,首发于微信公众号“质量管理之行”。
下面图片是第4版PPAP参考手册第3部分---顾客的通知和提交要求的内容:


PPAP中的3.1和3.2有什么区别?3.1的标题是“顾客的通知”,就是明确出哪些变更需要通知顾客,重点是强调通知顾客。虽然原则上都需要提交PPAP,但是在实际工作中,顾客接到供应商的变更通知后,会视实际情况再决定是否要求供应商提交PPAP,这就是“另有规定”。用PPAP原文就是:“……以及变更实施后,都要求提交PPAP,除非另有规定。”

3.2的标题是“提交要求”,强调的是哪些情况必须要提交PPAP,除非“经授权的顾客代表免除了该要求”,而且无论顾客是否要求正式提交,供应商都必须对PPAP文件中适用的项目进行评审和更新。本文为“质量管理之行原创”,首发于微信公众号“质量管理之行”本文为“质量管理之行”原创,首发于微信公众号“质量管理之行”。
比如有的顾客会在“供应商手册”或“质量协议”上中有类似这样的规定:
“设计变更管理:对乙方 所有的产品变化,必须事先得到甲方书面批准 。必要时,乙方需提交样品来评估对甲方制造过程和对产品质量的潜在影响。乙方产品发生的任何变更,必须由乙方重新提交PPAP供甲方确认批准,但甲方认为可以无需重新提交PPAP的变更除外。
过程变更管理 : 乙方所发生的所有过程变更务必按照甲方的要求执行,对于 需要向甲方提出申请的务必在适当的时间向甲方提出 ,对于不需要向甲方提出申请的,务必自行完成相关的记录。”
看看上面的用语,产品变化,必须事先得到甲方书面批准;过程变更,需要向甲方提出申请……是不是有点像PPAP参考手册3.1和3.2之间的关系。
另外,从逻辑上讲,如果是供应商发起的变更,如果供应商不通知顾客,顾客都没有机会要求供应商提交PPAP,所以3.1是3.2的基础,虽然3.1和3.2的内容有很多相同或相似。
结合第四版PPAP参考手册的内容,再结合实际工作(比如顾客的供应商手册和质量协议,或者是专门对IATF16949补充的“顾客特殊要求”),就可以知道,产品设计变更和过程设计变更是需要通知顾客的,顾客会视情况要求准备或提交PPAP。有时,即便不要求PPAP,也会要求提交样件或样品,对变更的影响进行评估。所以, 设计变更活动和PPAP活动是有接口关系的 ,设计变更活动和变更所需的样品有接口关系。因为有设计变更这个输入,才有所需的PPAP和样品确认。在流程策划时,要注意流程范围的界定,合理的流程范围和接口关系,有利于体系流程的有效性和效率。
除了“是否需要向顾客提交变更申请”的区别外,这两种“变化”或“变化点”的本质区别是什么?或者说,为什么有的“变化”或“变更”需要向顾客申请?为什么有的“变化”不需要向顾客申请?一般来说,在“设计要求”之内的变化,大多数属于日常管理的变化,不用向顾客提交变更申请,比如现场工艺参数在工艺表或工艺卡的范围之内调整,这就是日常的变化点管理,可能重新做个“首件”就可以了。本文为“质量管理之行”原创,首发于微信公众号“质量管理之行”。
如果工艺参数范围需要调整或变更,和原来的工艺参数设计要求不同了,超出工艺管控范围了,这样的变更或变化就可能需要向顾客提交变更申请。 注意,有的工艺条件的变更不一定通知顾客,有的作业方法的变化也不一定要通知顾客,要根据对产品的质量风险去识别什么情况下要通知顾客。 比如工装的易损件更换,或者是普通的维修,这都是日常变化点管理,如果工装的调整或“维修”超出了原来的“设计范围”或“设计要求”,这就是“过程变更”。
所以呢,“设计变更”或“工程变更”要从设计角度去识别,和原来的设计不同了,超出了或改变了原来的“设计要求”,就属于“设计变更”。所以呢,在第4版PPAP参考手册3.1的备注中也强调了“设计变更”,包括零件设计和/或制造过程设计。仅仅就这点来看,PPAP参考手册的“理论总结”还是挺有水平的!

什么是设计变更?通俗点说,就是设计要求变了,或者是和原来的设计(要求)不一样了。一般来说,不管是产品设计还是(制造或生产提供)过程设计,各个设计要素或设计特性都会形成设计“要求”,“设计要求”可能需要从不同角度去描述才更能完整和准确。用产品设计来举例,比如对产品的功能、可靠性/耐久性、结构、尺寸、外观、表面处理、材料/零部件、软件等方面的要求;比如对公差,范围,规格值,中心值,最大值,最小值等等的要求。本文为“质量管理之行原创”,首发于微信公众号“质量管理之行”
用过程设计来举例,制造产品或提供产品需要什么过程要素?一般都会想到“人机料法环测”这些要素,另外,还需把工厂或场地也包括在内,因为场地也是“生产要素”。生产场地变化了,或者是设备移动了,和原来(“设计的”或)规划的位置不同了,也是属于“设计变更”。如果再延伸一点,从“产品提供”的角度,还包括包装防护、仓储和物流运输等要素,比如包装标准变更了,也属于过程更改。本文为“质量管理之行”原创,首发于微信公众号“质量管理之行”。
看看PPAP参考手册中的案例,比如工装或设备进行升级,改造/改变/变更了原来的功能,和原来的设计要求不同了,这就属于“变更”。对于日常的维护和维修,包括零件或易损件更换,只要未改变“设计”,都不属于“变更管理”的范围,而是属于“日常变化点管理”的范围。

仅仅从设计角度识别“变更管理”所需的变更能确保完整性吗?好像还不能!因为有的顾客对一些“变更”也要求提交变更申请或变更通知。所以,还需要从质量风险或对质量的影响,以及质量管控角度去识别“变更”,比如量产后的产品或工装连续12个月未生产,重新启动生产。虽然还是属于或满足原来的“设计”,但是可能会有质量风险,按照日常的质量管理可能不能规避质量风险,所以也需要进行特别的质量管控。本文为“质量管理之行原创”,首发于微信公众号“质量管理之行”
关于超过12个月未生产需要通知顾客的要求,请参加PPAP参考手册的“3.1顾客的通知”第6条的内容(请参见下面图片),这部分内容属于“变更举例”。有的顾客也会在《供应商(质量)手册》中有相关要求。本文为“质量管理之行”原创,首发于微信公众号“质量管理之行”。



另外,还有一些比较模糊的情况不好区分,比如设备的重大维修或维护,重大的调整,至于什么是“重大”,需要根据工艺特点进行区分或识别,区分的原则就是对质量的风险有多大。类似这样的情况虽然没有设计变更,但是可能会有质量风险,至于有多大的质量风险,还得根据实际情况进行“具体问题具体分析”。有时候,某些情况的设备重大维修或调整,可能会明显影响设备的“能力”,对产品质量的风险不亚于设备的移动和设备的升级和改造,也不亚于工艺参数范围的变更。但是,设备重大维修和调整具有特殊性,由此导致的质量风险需视具体情况而定,不能当作通用的或普遍的标准或要求。这是要特别注意的!不管是日常变化点管理,还是(工程)变更管理,都是为了管控质量,预防质量风险。以质量风险为“基准”,去识别各种变化所需的管控程度,这才是基本原则。不要被概念所迷惑,不要被概念区分所干扰。以质量风险和质量管控为导向,才是“不忘初心”。标准化是为了什么?变化点是为了什么?都是为了管理或管控“不确定”,为了产品或质量的一致性,为了预防和降低风险……本文为“质量管理之行”原创,首发于微信公众号“质量管理之行”。
既然变更管理中的“变更”就是“设计要求”变了,那什么设计要求体现在哪里呢?落实到哪里呢?或者说,设计输出有什么?因为设计输出就包括了对“设计”或产品/过程的要求。对于产品来说,如果用APQP参考手册的说法,那就是体现在:(工程)图纸、数模或数学数据、工程规范,材料规范。由此,工程变更/工程更改或产品设计变更总结来说就是体现在:图样(或图纸)和规范的更改。对于有软件的情况,还需要包括软件相关的文件或数据。
有的同行有时会问,图纸变化属于工程变更吗?图纸变更可以按文件变更去管理吗?其实图纸变化是产品变更的“从属”,因为产品设计需要变更,而产品设计又体现在图纸上,所以图纸才需要变更。产品变更要按先变更流程去管控,因为产品变更而导致的图纸变更,按照文件流程去管控。不能把图纸更改/变更仅仅当作文件更改去管控,却忽略了设计变更管控,而是应在设计变更管控的前提下,再把图纸更改按照文件流程去管控。
下面图片的内容来来源于APQP参考手册(产品设计的输出):




在此,还要再简单地说一下“工程规范”或“工程规格”的“意思”。因为这是英语的表达,所以可能会有些理解上的不习惯。从APQP参考手册来看,产品设计输出或产品设计要求主要体现在工程图纸/图样、工程规范、材料规范中。由此,在此范围或背景下,工程图纸和工程规范主要是指产品方面的设计要求或设计记录。
同时,还要补充和提示一点。如果是按照ISO结合APQP的相关语境和背景,“工程变更”是指产品的(设计)变更。因为“工程”包括了工程图纸和工程规范,而图纸和规范,能概括产品的所有要求。按照APQP参考手册之2.9的内容,“图样和规范的更改”就是产品设计更改/变更。在ISO和APQP的语境中,工程变更一般是指产品设计变更。

顺便看看IATF16949:2016标准的内容(如下面图片所示)。按照IATF16949:2016的7.5.3.2.2条款,工程规范更改会导致产品设计更改,还会导致产品实现过程更改。注意,工程(规范)更改会导致过程更改,工程(规范)更改不是过程更改。

接下来,再看看第四版PPAP参考手册中的相关内容。PPAP中的产品/零件的设计记录,如数学数据、图纸、规范等,和APQP参考手册的表达是一样的。也就是说产品的“设计要求”或设计输出主要就是体现在图纸和规范中(或设计记录中)。按照PPAP之2.2.2,尚未录入设计记录,但已经呈现出来的“工程变更”,是指变更已经得到授权,可能还未来得及更改设计记录,但实际已经进行或实施了变更(比如更改了工装,工装加工的产品已不同于原来的设计),或者是呈现出来的工程变更。本文为“质量管理之行原创”,首发于微信公众号“质量管理之行”
看一看这个逻辑:设计记录==》体现(图纸和规范)设计要求==》设计要求变更(工程变更)


在第四版PPAP参考手册的3.2第3条中,也有关于“工程变更”内容,范围只包括产品/零件和材料的设计记录,规范等。再结合PPAP参考手册的表3.1的第1条的内容,可以200%确定3.2第3条的工程变更指的是产品或零件方面的设计变更。


另外, 需要特别注意的是,有的公司因为语言习惯,也可能是因为翻译的原因,会把“工序变更”表达成“工程变更”,这时的工程变更是指“工序变更”或“过程变更” ;把“产品设计变更”称为“设计变更”。当然,有的或有时还会将“过程变更”表达为“工艺变更”或“工序变更”。






从上面图片的内容可以看出,这些“工程变更”都是和制造过程相关的。有的公司还会有“工程整备”,“工程管理”,这些“工程”指的是过程。




不同的公司,不同的语言或表达习惯,所以在理解某些术语或定义时,有时要考虑背景和语言习惯,防止产生理解偏差。介绍这些内容,就是进行一下拓展,以达到“古今中外,四面八方”的效果。如果想尽量避免理解偏差,最好是用“产品(设计)变更/更改”和“过程(设计)变更/更改”。本文为“质量管理之行原创”,首发于微信公众号“质量管理之行”

质量管理之行 分享质量管理和企业经营管理的知识和经验!知行合一!理论指导实践,理论结合实践;之:学以聚之,问以辩之,宽以居之,仁以行之。 行:在质量管理的路上行走,探索,发展,实践……是职业,也是人生的一部分,表示热爱并践行,也表示坚定。142篇原创内容
公众号
从实际工作角度,再结合APQP参考手册的内容,工程规范,主要是指功能、耐久性、外观等方面的要求。工程图样(图纸),一般主要是用来体现产品的结构和尺寸,但是在实际工作中又会在图纸上体现出相关的技术规范或技术要求,也包括了特殊特性的识别和标识。另外,对于机械产品来说,图纸或图样主要是体现了结构和尺寸,对于电子产品来说,图纸或图样应该是电路图、布线图等。还需要特别注意的是,有的产品要想实现其功能,需要软件和硬件的结合,软件的内容、软件的输出或文件,也要考虑在设计输出之内。
有关工程规范或工程规格的相关文章, 请点击链接:工程规范/工程规格以及工程变更等级或工程更改等级


大家想一想,在实际工作中,产品要求或检验项目有哪些?一般就是尺寸、外观、功能、耐久性。按照APQP的表达方式,工程图样和工程规范这两种文件形式就包括了尺寸(隐含装配性)、外观、功能(要求)和耐久性。
工程图样和工程规范又什么关系吗?想一想,产品功能靠什么实现?FMEA是在分析什么?功能是靠产品“设计”实现的,反过来说是通过设计实现或满足某些功能,是由“设计特性”组合和/或集成而实现的,比如产品(最)基础的一些尺寸特性,材料特性等构成了产品,进而实现了产品的功能。FMEA中的失效原因就是从需要“设计”的特性中,找出哪些特性影响功能/要求,进而通过合理的设计来预防功能失效。
为什么需要说(最)基础的“特性”,因为特性是分层级的,比如顾客需要供应商产品提供的功能,属于“特性”,而产品的某个尺寸也是“特性”。对于客户来说,如果客户的产品是系统,那么要求供应商产品的功能就是子系统级别的“特性”,而组成或实现产品功能的某个尺寸,就是更下级或基础的“特性”。拿特殊特性来说,虽然都可以统称为产品特殊特性,但系统、子系统、零部件、再到具体的尺寸等,是属于不同层次或层级的(特殊)特性。本文为“质量管理之行原创”,首发于微信公众号“质量管理之行”
知道了工程图样和工程规范的关系,也知道了特性有不同的层次,就能明白IATF16949:2016标准的7.5.3.2.2条款中的某些内容了。比如顾客要求供应商的产品要满足某些功能要求,或者是满足某些工程规范/工程标准,这就是设计目标和设计输入,接下来供应商就需要开展具体的设计工作,比如设计产品的结构、材料、尺寸等来实现顾客所需求的功能。FMEA中的失效原因就是需要“设计”的“特性”,也是影响功能的“特性”。所以,当功能要求或工程规范更改时,一般会导致产品设计的更改;而产品设计的更改,有时又会导致(制造)过程的更改,或者是产品实现的更改。

按照ISO9000:2015之3.8.7的内容,“规范”就是“阐明要求的文件”。所谓“工程规范”,就是工程方面的要求,如果结合APQP参考手册的内容,其实就是对产品的(设计)要求,如功能、耐久、外观等。不管是工程图纸,还是工程规范,其实都属于ISO9000:2015中“规范”的范围。


既然工程规范是对产品的(设计)要求,除了按照APQP参考手册的角度,有功能、耐久、外观要求之外,还有别的要求吗?如果从其他的角度或维度说,还有安全性、环境、法规、可维护和可维修性等方面的要求。
说到这里,再重复一下,设计变更就是设计要求变了。设计要求体现在哪里?产品的设计要求一般体现在图纸或图样,工程规范,材料规范中,所以,产品设计变更会涉及到这些文件的更改,产品设计变更也会体现在这些文件的内容中。图纸/图样和规范既属于设计输出,也属于“设计记录”。
在PPAP参考手册2.2中说:“生产件必须符合所有顾客工程 设计记录 和 工程规范 要求。”为什么生产件或产品要符合设计记录和工程规范?因为产品要符合“设计要求”,而设计记录和工程规范中承载或体现了“设计要求”。按照ISO9000:2015的定义,“规范”是阐明要求的文件,“规范”的范围很大,图纸、指导书等都是阐明要求的文件,都属于“规范”。不但“规范”的范围大,“设计记录”范围也很大,比如图纸,数学数据、技术规范等也都属于“设计记录”。本文为“质量管理之行”原创,首发于微信公众号“质量管理之行”。



“规范”和“设计记录”范围都很大,而且两者在产品设计方面的很多文件还是重叠的,既属于规范,也属于“设计记录”。其实,在ISO9000:2015中规范的定义的注2中也说了,规范也可以作为记录使用。尤其是PPAP中的设计记录,更是范围广泛,只要是描述和定义产品的,对产品的要求等,都属于“设计记录”。

上面内容从设计记录和(工程)规范的角度,介绍了产品的设计要求。接下来,再从“设计输出”的角度,说一说产品的设计要求。从APQP参考手册的内容可以知道,图纸/图样、工程规范和材料规范都属于产品设计输出。除此之外,设计评审、设计验证、DFMEA等也属于“设计输出”,因为这些都是“产品设计阶段”的“输出”。体现设计要求,以及定义和描述产品的图纸/图样,规范等只是“设计输出”的一部分。本文为“质量管理之行原创”,首发于微信公众号“质量管理之行”
从产品设计工作角度说,产品的图纸是设计的成果,是设计的“交付物”,也是设计输出,而且是属于“结果性”的输出。相比较而言,DFMEA,设计评审,可靠性研究等,属于“过程性”的输出。不管是过程性输出,还是结果性输出,都是设计工作的“输出”或过程的“结果”,只不过这些输出是属于不同活动、不同阶段、不同性质的输出,但是,从整个产品设计阶段的角度或范围来说,都是这个阶段的输出。


第二版APQP参考手册的产品设计输出和IATF16949:2016之8.3.5.1条款的产品设计输出,从表达上来看,有一部分内容是相同的,也有一部分是不同的。IATF16949:2016的产品设计输出,体现了“产品包”的意思,包括了图纸、维修服务、包装和标签等信息或要求,涵盖了从制造到售后服务的全过程。而且IATF16949:2016之8.3.5.1的e)条款中的“技术数据包”,如果按照ISO9000术语基础理解,也有很广泛的涵义,类似于技术规范或工程规范。

说完产品设计变更,接下来说过程变更。说到过程,一般会想到4M,会想到“人机料法环测”,因为这些是过程的要素,过程的要素和原来的“设计”不同了,就属于过程的设计变更,简称为“过程变更”。
有的顾客对工序变更或工程变更有更本质的“提醒”或“解释”,比如会在“工序变更”的示例上加上备注,比如工艺条件或工艺参数的变更是指:“设定条件公差范围以外的变更”。也就是说工艺参数条件公差范围内的属于“日常变化点”的范围,而把工艺条件的公差范围调整了或修改了,就属于“工程变更”或“工序变更”的范围了。

从本质上说,产品变更和过程变更都是设计上的变更,都是对原有设计要求的改变,但是因为过程变更涉及的要素和内容较多,所以需要按照不同类别(比如按照“人机料法环测”等要素分类),详细地列举出属于过程变更的内容,才能更为准确地识别出工程变更。只有定义清楚了,才能根据定义去识别。因为不同产品或工艺的过程特点不同,所以要想更准确地识别变更,有时还需要根据工艺类别去进行定义。 也就是说,虽然过程变更的基本定义是通用的,但有时需要根据具体工艺类型分别定义,才有利于把影响质量的过程变更识别完整。 请参见下图内容,除了变更的基本事项或通用定义外,还按工艺分类分别进行了定义。本文为“质量管理之行”原创,首发于微信公众号“质量管理之行”。






从上面图片的内容中是不是能得到什么启发?可能各个公司的变更管理流程的基本逻辑和基本步骤都差不多,但是经验和细节有时也很重要,因为不同行业不同工艺会有管控上的差异,只有根据具体的工艺以及经验才能准确地和完整地识别出所有对质量有影响的过程变更。另外,对设计变更的认识和理解,以及氛围也很重要,比如有的公司不重视变更管理,随便变更,私自变更,也因此导致了质量问题,甚至是被顾客罚款。
前面内容说产品设计要求及产品设计变更体现在图纸和规范中,那么过程要求及过程变更体现在哪里呢?一般体现在:设备和工装的图纸及数模、规范、相关的技术要求、工艺参数、作业方法等等。这些其实也是过程设计输出的一部分内容,请参考下面IATF16949:2016之8.3.5.2条款内容的图片:

但是IATF16949:2016的内容说得比较笼统,比如8.3.5.2之c)条款:“对影响特性的过程输入变量的识别”。过程输入变量包含的范围太广泛了,想一想过程统计控制SPC,影响产品质量的过程变量有哪些?比如最基本的工艺参数或工艺条件。而j)条款的标准作业和工作指导书的涵义也很广泛,比如标准作业不要局限于作业员的作业,因为任何影响产品质量的作业或活动,都可能需要标准作业。按照APQP参考手册中的说明,工作指导书或过程指导书/过程说明书,也包括工艺参数或工艺条件的设计结果(请参见下图,APQP参考手册3.8的内容)。本文为“质量管理之行”原创,首发于微信公众号“质量管理之行”。


从实际工作角度说,一般的做法是:作业方法会规定在作业指导书,辅助材料会规定在BOM或作业指导书中,工装模具等会规定在工装模具的图纸和数模中,工序顺序或工序安排会规定在过程流程图中,工艺参数会规定在“工艺参数表”,或“工艺设定卡”中,但是有的公司没有工艺参数表之类的文件,而是把工艺参数规定在了控制计划中。不同的公司,不同的情况,要变通地理解。本文为“质量管理之行原创”,首发于微信公众号“质量管理之行”
从上文可以知道,用图纸和规范就能概括产品的设计要求,那过程的设计要求怎么概括呢?结合IATF16949:2016之8.3.5.2和APQP参考手册的内容,过程设计要求体现在:规范和图纸、工作指导书/过程指导书/过程说明书、包装标准和规格、过程流程图、车间平面布局图。如果把“过程设计”也当作一个“产品包”,还有过程的“维护计划和说明”。

下面图片是APQP参考手册中过程开发的输出:


过程的规范和图纸,可以包括对设备、工装、工具等的要求;标准作业和过程指导书可以包括任何与质量有关的作业或活动,也包括工艺参数或条件;过程流程图可以体现工序或作业的顺序;平面布局图既可以体现设备的位置,也可以体现工序的顺序或布局,所以设备位置或场地变化这样的变更能通过平面布局图体现出来,也可以说布局或位置规划(设计)和原来不同。
还有一个特别的地方是产品包装或“包装标准”。IATF16949:2016之8.3.5.1中,包装属于产品设计输出(放在了产品是设计输出的最后一位),而在APQP参考手册中,却属于过程设计的输出(且放在了过程设计输出的第一位)。是不是矛盾了?包装到底是属于产品设计还是过程设计?
从本质上说,包装不是顾客需求的产品及功能,而是对产品的防护,属于“防护过程”。如果再注意一下细节,IATF16949:2016之8.3.5.1说的是产品(运输)所需的“包装要求”,也就是产品需要什么样的包装?从运输角度考虑,产品需要什么样的包装?而APQP参考手册中是包装标准或包装规格,是根据产品需求确定的包装规格。所以呢,IATF16949:2016之8.3.5.1和APQP参考手册的内容不是矛盾的,而且还是输入输出关系,即产品对包装的要求(输入),和满足产品防护需求的包装规格(输出)。


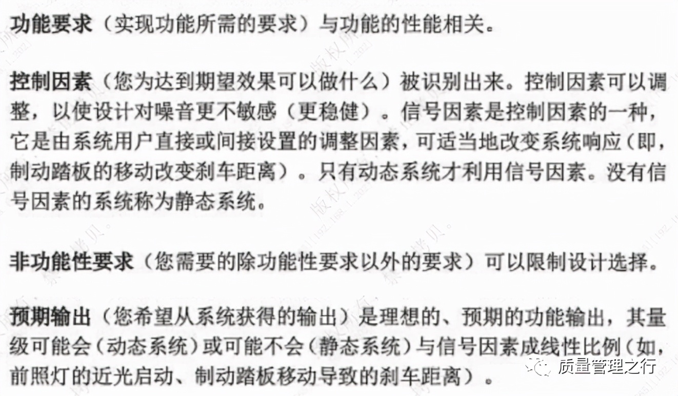
上面的内容说设计变更是指设计要求变了,和原来的设计要求不同。“设计要求”除了体现在图纸和规范之外,还体现在哪里?还需要怎么理解?一般来说,产品是为了满足顾客需求,是通过产品的功能来满足顾客需求,而功能和要求一般是要结合起来才能表达出“设计要求”,请参见第四版FMEA参考手册的内容如下:




第5版FMEA参考手册的内容如下:


特别提示:从上图可知,第5版FMEA参考手册中也引用了ISO9000的内容。



为什么用“设计要求”来表达啊?因为“要求”这个词比较广义,适用性较强,比如ISO9000:2015中“要求”的定义是:明示的、通常隐含的或必须履行的需求或期望。所以用“设计要求”能表达出所有“关于设计的要求”,就像ISO9000:2015之3.6.5“质量要求”的定义是:关于质量的要求。本文为“质量管理之行”原创,首发于微信公众号“质量管理之行”。



在ISO9001:2015中的8.3.6“设计和开发更改”条款是关于产品变更或产品设计变更的内容。


在ISO9001:2015中的8.5.6“更改控制”条款是8.5“生产和服务提供”的范围,是有关“过程变更”的内容。



从IATF16949:2016的8.5.6.1.1的内容来看,“过程控制的临时更改”也属于更改控制的范围。不仅仅是过程控制的临时更改,就算是正式更改,也需要控制。从过程及过程控制的角度,“测量”也属于过程要素,“测量”的“设计变更”也属于“过程设计变更”。比如检验和试验方法变了,也可能会影响质量,所以在第四版PPAP参考手册3.1的第8条就是试验/检验方法的变更的内容。


设计变更就需要分析设计风险,而设计风险分析,一般和FMEA又有了关系。从FMEA使用来讲,新设计、新环境或新应用、设计变更,都需要使用FMEA。所以呢,设计变更一般都需要使用和更新FMEA。本文为“质量管理之行原创”,首发于微信公众号“质量管理之行”

另外,需要注意的是,除了PPAP参考手册中有关于设计变更的内容或要求外,顾客的“供应商手册”、顾客特定要求/顾客特殊要求、质量协议等文件中也可能会有对设计变更的要求,对于顾客规定的,需事先向顾客申请和批准的变更,要纳入到流程文件中,防止变更识别的遗漏,也防止被顾客罚款。因为很多顾客对供应商的私自变更都会有处罚措施,而且还可能会在合同或协议中明确规定。如果顾客规定的变更,未经顾客同意就变更了,不管是有意还是故意,都不好向顾客解释。
下面蓝色字体是一些工程变更的要求的案例:
工程变更
在实施以下工程变更时,外协厂家必须事先与顾客相关部门联络,取得批准。
·设置新工序时。
·新设、移设、改造设备、机械时。
·变更材料厂家、零件厂家(2次供货厂家)时。
·材料厂家、零件厂家(2次供货厂家)的工序变更时。
·变更检查工序、方法时
·变更加工工序时。
具体是有关锻造、铸造、热处理、焊接、清洗、喷漆、安装、冲压、成形、烧结加工工序、条件,比如温度、压力、电力、电压、电流、速度、密度等变更时。
外协厂家计划实施工程变更时,必须首先确认此变更对图纸有无影响。变更与图面相关时,外协厂家按技术部规定的设变流程进行对应,向技术部提出《设计变更检讨依赖书》(资料E/正式填写时应用原件)。在得到设变许可后向采购系提交《生产准备计划书》后开始相关生准工作。面向量产时向技术部提交《初期品质管理计划联络书》。
变更的内容对图纸无影响时,供货厂家必须在变更的两个月之前向技术部提交《初期品质管理计划联络书》。
为了更好地维护公司利益,在设计变更时,要考虑设计责任的区分,包括试验变化和试验责任。尤其是顾客提出的发起的设计变更,一旦出现设计变更导致的问题,应是谁的责任?不要理所当然地认为顾客发起的变更就是顾客的责任,要注意技术协议和质量协议的责任区分,这是重点!!!
另外,设计变更或工程变更会涉及到的设计变更的验证、文件更改、库存、采购备料、成本变化、报价、新旧产品切换、标签标识等等事项,这些方面的管理或经验一般都比较成熟,在此就不多啰嗦了,提示一下重点就是:
①设计变更的验证和确认:不要因为变更导致问题或风险;
②产品和原材料库存:不要因为变更导致停线或供应风险;
③注意成本变化,明确变更产生的费用如何分摊?考虑是否重新报价?

