翟天临论文事件怎么发生的 (翟天临论文事件全过程)

这几天,因为直播中的一句:“知网是什么?”

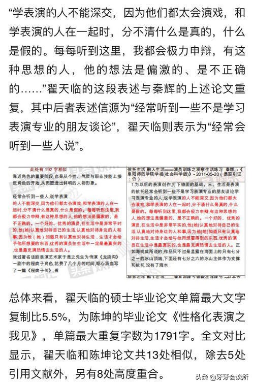
翟天临被问10万字论文咋写的,翟天临论文事件全过程

引发的翟天临公关危机愈演愈烈,这也导致了平常过于骄傲高调的翟天临成为众矢之的。近日,有媒体查阅翟天临北电硕士学位论文,发现这篇3万多字的论文,重复字数过万,其中单篇最大文字复制比显示为陈坤的毕业论文,单篇最大重复字数为1791字。全文对比显示,翟天临和陈坤论文共13处相似,除去5处引用文献外,另有8处高度重合。

翟天临被问10万字论文咋写的,翟天临论文事件全过程

据陈坤粉丝透露,当年陈坤是一边拍摄其电视剧处女作一边赶写毕业论文的。他本人当时身在上海车墩电影基地,主要靠传真机和老师交换意见来修改论文。

翟天临被问10万字论文咋写的,翟天临论文事件全过程

对于广大的大学生、研究生来说,本科论文甚至研究生论文抄袭现象普遍存在,俗话说:“天下文章一大抄,看你会抄不会超!”。在现阶段教育中,本科论文大部分成为学生毕业的要求,但并没有什么实质性的用途,说白了就是应付。而对于研究生阶段的论文,假如不是做实验的专业,只是纯仿真或撰稿的话,这种理论实践的更是胡诌!抄袭!

对于翟天临而言,本身是属于实践性的研究生,但因为研究生毕业要求不得不写论文,抽不出时间不得不抄袭,虽说不是什么光彩的事,只是因为公众人物引发的公众效应导致了这场“论文危机”。再加上平时过于高调,晒晒什么证书什么的

翟天临被问10万字论文咋写的,翟天临论文事件全过程

当然,对于抄袭论文现象我们持以严厉打击和不支持态度。也希望广大学子们对于论文要实事求是。不知大家对于这场事件引发的“论文危机”怎么看?