财务分析是企业管理中非常重要的一环,它可以帮助企业了解自身的财务状况,发现问题并及时采取措施。在财务分析中,我们需要掌握一些基本的知识点和指标,以便更好地进行分析和判断。本文将为大家介绍一些常用的财务分析知识点和指标,希望能够帮助大家更好地理解和应用。一起来看看吧!
【文末有领取方式】
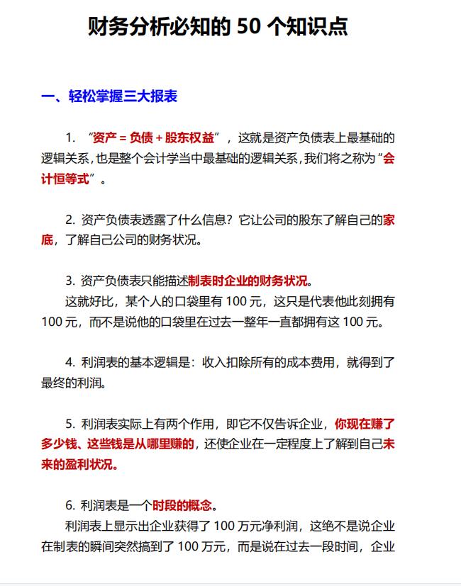
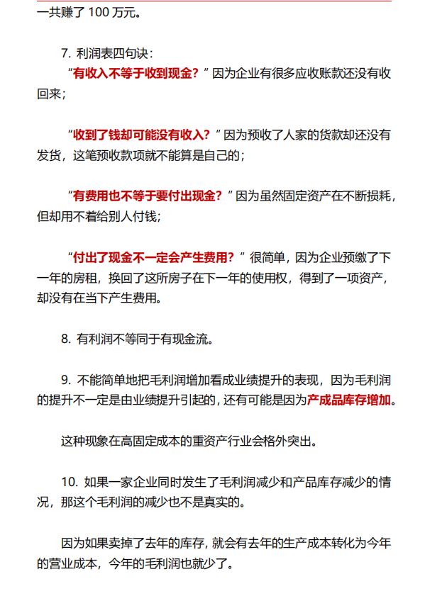
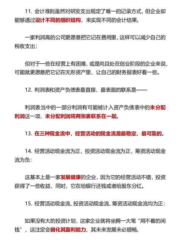
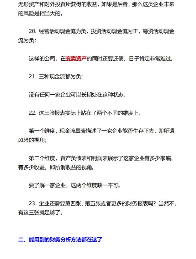
财务分析必知的50个知识点





七大维度26个财务分析指标




财务分析常用的30个指标


总之,财务分析是企业管理中不可或缺的一环,它可以帮助企业了解自身的财务状况,发现问题并及时采取措施。在进行财务分析时,我们需要掌握一些基本的知识点和指标,如财务报表分析、财务比率分析、现金流量分析等。只有掌握了这些知识点和指标,才能更好地进行分析和判断,为企业的发展提供有力的支持。
由于篇幅有限,剩下的内容就不一一展示了,电子版资料已打包,有需要的朋友可以带走。
