昨天看到这个项目的时候,在赣州马祖岩爬山,今天看朋友圈,就已经有大佬赚了7万多了,主要这个项目出来还没几天,推广能力强的,就马上开始吃上肉了,话不多说,先把这个项目解析下。

一,项目背景
有多少人会经常点外卖的?又有多少人花15元买过美团的一个月使用的6张5元优惠券?
反正我是买过很多次了。
现在美团和饿了么,再次打架,烧钱抢用户。
原价15元的6张5元优惠券,总计30元的优惠券,现在只需要8块8就能买了,相当于用户花8块8就能购买到原来15元才能买的东西,而且是立马到账美团账户的,这对于经常点外卖的人来说,是有很大的诱惑力的。
二,扫码体验
一个人最多购买6个月的优惠券,

三,项目赚钱逻辑
这个项目怎么赚钱?
先来看下他的推广制度。

你邀请别人付费8块8购买这个优惠券,你是可以得到1块2的,而且是有二级分佣的,比如你是小A,你邀请了小B,小B再邀请了小C,那么你是可以得到1块2+0.6元的。
仔细再看下,如果你邀请了50个人,就升级成为高级合伙人,就有团队奖励了。
很多人看到这儿,有没有体会出一丝传销的味道?
没错,这就是二级分佣制度,和好省,粉象类的佣金制度都差不多,只不过,这个美团背书,而且确实是用户刚需,用户购买,是确实能够得到实惠的。
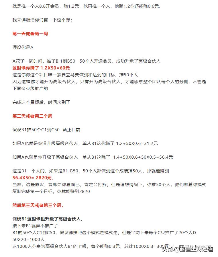
四,假设的理想情况
这里可以做一个数学题目,看下理想情况,你能赚多少钱?
我这里就拿宋钱屋的推导逻辑,就不自己重复造轮子了。

五,实际操作赚钱思路
1,首要的是推广50个人,成为高级合伙人,那么发下朋友圈,招募一批种子用户,是必须的,将种子用户,愿意去推广的,拉个群,教会他们推广,然后你就可以赚取被动收入了,比如我,刚发朋友圈,就赚了2块4。
朋友圈的文案,你可以这样写:

也可以这样写:

2,但是朋友圈,现在是很少人看朋友圈的,那么写文章,去知乎,还有头条,这样的平台介绍,就是线上推广的一种方法了,照搬我这篇文章,改下标题,就可以发到自己的公众号,自己的头条号去了。
3,如果没有线上推广经验,那么又想赚这个钱,那么去地推吧,很多商家都会接受的。地推50个外卖商家,扫完之后,帮他们把码打印出来,然后告诉他们,他们推广别人,他也可以赚到1块2,很多商家都会愿意的,我今天中午吃饭跟一个商家一说,他就赶快行动起来了。因为,这是美团出钱,对商家,对消费者,对推广者,三方都有好处的一个事情。
你想,我去吃饭,结账的时候,商家告诉我,你这顿饭23块,现在你再花8块8就能获得6张5元优惠券,可以当场使用,那么我是愿意购买的,而且还会感谢这个商家告诉我这个消息。