经过公司程序员的努力,终于实现了制冷资料*载下**,从今天开始起,小编会陆续上传制冷暖通资料,当然,你也可以上传制冷行业资料获取积分,积分可以*载下**各种制冷资料。
我们暂定《制冷百科 - 安装维修》类的资料免费*载下**,只要你是制冷百科会员即可!此次分享的资料,网络上卖几十元,而我们免费分享。
好吧,废话不多说,先来看看我们这次可以免费*载下**那些哪些精品资料。
1、冷库免费*载下**资料(视频)

冷库视频课程大纲
第一章:氟利昂系统制冷方案确定
- 氟系统冷库任务介绍(微课视频)
- 小型冷库设计概述(ppt课件)
- 认识小型冷库(微课视频)
- 认识小型冷库制冷系统(微课视频)


第二章:氟利昂制冷系统原理图
- 制冷系统原理图设计(视频文件)
第三章:冷库制冷系统负荷计算
- 负荷计算(ppt课件)
- 负荷计算基础
- 冷间热流量计算
- 生产能力及库容量计算(ppt课件)
- 小型冷库热负荷计算(ppt课件)
- 制冷工况参数确定(视频文件)
第四章:冷库制冷系统选型相关
- 压缩机选择
- 小型冷库制冷系统压缩机选择设计(ppt课
- 三参数法选择小型冷库制冷压缩机(微课
- 膨胀阀选型软件的使用(微课视频)
- 膨胀阀选型原理和依据(微课视频)
- 辅助设备选型(ppt课件)

第五章:制冷机器布置
- 制冷机器布置(ppt课件)
- 制冷机器布置(视频文件)
第六章:冷库制冷系统管道设计
- 制冷系统管道设计-公式法(ppt课件)
- 制冷系统管道设计-公式法(视频文件)
- 制冷系统管道设计-线算图法(ppt课件)
- 制冷系统管道设计-线算图法(视频文件)
第七章:机器、设备、管道安装平面图设计
- 机器、设备、管道安装剖面图设计(ppt课)
- 机器、设备、管道安装平面图设计(视频)
- 机器、设备、管道安装剖面图设计(视频)

第八章:制冷系统管道布置—回气管
- 制冷系统管道布置(回气管布置)(ppt)
第九章:制冷系统管道布置—排气管
- 制冷系统管道布置(排气管布置)(ppt)
- 制冷系统管道布置(排气管布置)(视频)
第十章:制冷系统管道布置—设备和管道隔热
第十一章:制冷系统管道布置—液体管
第十二章:冷库系统设计—吹风搁架排管冻结间

第十三章:冷库系统设计—冻结物冷藏间
第十四章:冷库系统设计—果蔬蛋类冷却间
第十五章:冷库系统设计—冷风机冻结间
第十六章:冷库系统设计—冷却物冷藏间

第十七章:冷库系统设计—肉类冷却间
第十八章:冷库系统设计—水产冷库冻结间
第十九章:冷库系统设计—自然对流搁架排管冻结间
第二十章:氟利昂冷库设备的布置—高压储液器
第二十一章:氟利昂冷库设备的布置—冷凝器

第二十二章:氟利昂冷库设备的布置—冷却塔
第二十三章:氟利昂冷库设备的布置—调压站
第二十四章:氟利昂冷库设备的布置—中间冷却器
第二十五章:设计说明书编制
2、家用空调维修书籍









3、多联机安装施工视频
多联机安装施工规范教程视频,视频对各品牌多联机施工都有很大的借鉴帮助!来看下截图。












4、安装维修防爆注意事项
来看几张空调安装维防爆PDF截图:












5、美的空调故障代码






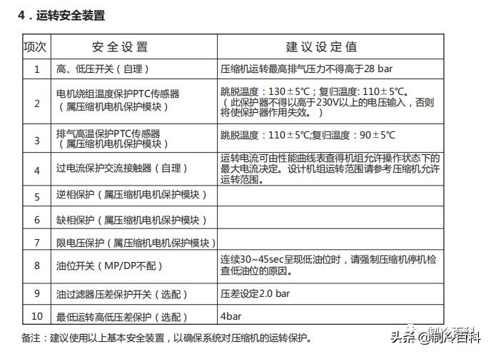
6、复盛螺杆压缩机技术手册




7、最详细的中央空调设计选型





8、冷库设计软件

9、空气源热泵冷暖机组设计与应用


10、格力多联机故障处理与调试(视频)






11、美的空调故障代码







12、麦克维尔空调故障代码




12、通风空调安装工程预算一点通


免费*载下**的方法
好了,重点来了!如何免费*载下**?只需要成为制冷百科会员即可免费*载下**,当然,注册也是免费,所有资料*载下**不收取任何费用。想要的欧阳私信我吧!