一、*草烟**专卖体系:财政收入重要支柱,积极改革稳步发展
(一)*草烟**专卖从无到有,管理体制不断完善
*草烟**专卖体系的发展历程可以分为三个阶段。第一阶段是新中国成立初期,这一时期香烟产品严重匮乏,国内*草烟**行业处于无序状态。为了规范*草烟**行业,商业部于1953年7月召开了第一次专卖公司经理会议,会议中明确了中国专卖事业公司的责任,确定了统购包销的政策,中国*草烟**专卖制度雏形初现。第二阶段是改革开放后。国务院于1981年决定对*草烟**实行国家专营,并在之后成立了中国*草烟**总公司和*草烟**专卖局。1983年,国务院发布《*草烟**专卖条例》,至此,我国正式建立了*草烟**专卖制度,统一管理格局初步形成。第三阶段是1990年-2020年。1991年,*草烟**专卖法正式颁布;2005年,国务院办公厅下发文件,明确了“统一领导、垂直管理、专卖专营”的管理体制;随后,国务院于2008年下发“三定”方案,对*草烟**专卖局的工作职责作了进一步明确。*草烟**专卖法也于2009年、2013年和2015年经历了三次修正。*草烟**专卖制度在这一阶段得到不断完善和深化。

根据*草烟**专卖法规定,国家对*草烟**专卖品的生产、销售、进出口依法实行专卖管理,并实行*草烟**专卖许可证制度。国务院*草烟**专卖行政主管部门负责主管全国*草烟**专卖工作,有计划地组织*草烟**专卖品的生产和经营,提高*草烟**制品质量,维护消费者利益,保证国家财政收入。*草烟**专卖品包括卷烟、雪茄烟、烟丝、复烤烟叶、烟叶、卷烟纸、滤嘴棒、烟用丝束、*草烟**专用机械。
中国*草烟**专卖体系的组织结构按职能划分为行政部门,商业部门,工业部门,和其他部门四部分。国家*草烟**专卖局和中国*草烟**总公司为一个机构两块牌子。行政部门包括国家局、总公司机关的各部门、各单位,如发展计划司、专卖监督司等。商业部门包括33个省级*草烟**专卖局及其下辖的地市级局(公司)等,主要负责烟叶的购销和成烟的销售工作;工业部门包括18个省级中烟工业公司及下辖的卷烟厂,主要负责卷烟的生产工作;除此之外,还有一些其他直属单位,如郑州*草烟**研究院,上海新型*草烟**制品研究院等。

*草烟**税利是国家财政收入的重要组成部分。2015年受提税顺价影响,*草烟**行业上缴财政总额增长约 20%,2016年增速回落至-9%,之后增速逐年上升。2019年*草烟**行业实现工商税利总额12056 亿元,同比增长4.3%;上缴财政总额11770 亿元,同比增长17.7%,税利总额和上缴财政总额创历史最高水平。*草烟**行业工商税利占全年财政收入比例从2015 年的7.51%有所下滑,近年稳定在6.3%的水平左右,在当前减税降费的宏观背景下,*草烟**税利对财政收入的重要性有所提升。

每年召开的全国*草烟**工作会议对行业发展进行总结,并布置新一年的任务。1)税利端:增税利是主要工作目标,2020年要求实现税利总额的平稳增长;2)供给端:始终强调供给侧结构性改革,注重提升供给质量,改善供需关系;3)烟叶端:强调优化烟叶种植,提高烟叶质量,化解供需矛盾;4)产品端:实施“三品”战略,增品种、提品质、创品牌,以品牌培育引领结构升级,支撑效益增长;5)库存端:2016-2019年由于库存压力较大,去库存成为主要目标,随着库存逐渐去化,2020年提出总量控制、稍紧平衡的营业目标;6)成本端:在卷烟销量下行,税率上升的背景下,加强成本控制,推进降本增效成为提升行业利润的重要手段;7)出口端:强调“走出去”,增加*草烟**制品出口,提升境外市场影响力和竞争力;8)监管端:推进打假打私,打击非法*草烟**贸易,同时处理好行业发展与控烟履约的关系,防止未成年人接触*草烟**制品;9)新型*草烟**方面:提出推动*子烟电**等新型*草烟**制品的监管,积极研发*子烟电**、口含烟、加热不燃烧*草烟**制品等新型产品。


(二)生产端:深化供给端结构性改革,去库存成效良好
我国的*草烟**产业链由烟叶种植与购销、烟标制造、烟叶加工与卷烟制造、卷烟批发、卷烟零售五个主要环节构成。上游以烟叶种植与购销为核心,我国卷烟制造所使用烟叶基本依靠国产,由中国*草烟**总公司下属的各省*草烟**公司集中采购。上游另一生产活动为卷烟包装,主要包括卷烟工业用纸和烟标两大产品的产销经营。中游为各省级中烟工业公司负责卷烟的加工和生产,将集中采购的原材料按类型分配至各卷烟复烤企业和卷烟材料生产企业,最后由卷烟生产企业制成品。下游为成烟销售活动,由国家*草烟**专卖局统筹规划,再由各省级*草烟**专卖公司通过颁发*草烟**专卖许可证管控批发与零售渠道。

根据*草烟**专卖法规定,烟叶由*草烟**专卖局或者其委托单位按照国家规定的收购标准统一收购,其他单位和个人不得收购。为了更好地控制烟叶质量和产量,*草烟**专卖局会组织供应优良*草烟**品种,并提前与烟叶种植者签订烟叶收购合同,到期后按照合同约定的烟叶种植面积和烟叶收购价格进行收购。收购后将其调拨给省级中烟工业公司进行生产,一般供应给同地区的中烟公司,省、自治区、直辖市之间的烟叶调拨计划需由国务院计划部门下达。
烟叶供需结构优化效果显著,烟农收入稳步提升。中烟总公司近年来专注于控制烟叶总量,提升烟叶质量,优化供给结构,效果较为明显 ,2015-2019年烟叶产量逐年下降,从267.73万吨下降至215.34万吨,累计减少了近20%的烟叶产量。同时结构优化带动烟农收入提升,从2015年的4.49万元提升至2019年的5.41万元,累计提升20.49%,有效改善了烟农收入水平,巩固脱贫成果。

卷烟产量增速放缓,生产端库存情况逐步改善。2016年中烟工作会议提出加强供给侧改革,坚持严格控制卷烟产量增幅,2016年全国卷烟产量同比下降7.98%至23825.76万箱,此后有所回升,但是增速相较2016年以前明显放缓。供给端优化使得*草烟**工业企业库存情况逐年改善,2019年同比下降9.06%至4287.6亿元,回到2015年库存水平之下,去库存目标圆满实现。

根据*草烟**专卖法规定,开办*草烟**制品生产企业,必须经国务院*草烟**专卖行政主管部门批准,取得*草烟**专卖生产企业许可证,并经工商行政管理部门核准登记。国务院计划部门对卷烟产量有较强控制能力,由其下达卷烟、雪茄烟年度总产量计划,再由全国*草烟**总公司经由省级*草烟**公司,对*草烟**制品生产企业下达分等级、分种类的卷烟产量指标。

根据*草烟**专卖法规定,生产卷烟纸、滤嘴棒、烟用丝束、*草烟**专用机械的企业,必须报国务院*草烟**专卖行政主管部门批准,取得*草烟**专卖生产企业许可证。相关企业按照与*草烟**制品生产企业签订的订货合同组织生产,并且只能将产品销售给*草烟**公司和持有*草烟**专卖生产企业许可证的*草烟**制品生产企业。
中烟工业公司多通过招标集中采购,多家民营企业实力较强,竞争激烈。从各省中烟公司近年的中标情况来看,劲嘉股份、东风股份和集友股份在烟标企业中实力较强,各家企业分别具有一定的地域性优势,行业竞争较为激烈。

(三)销售端:优化卷烟产品结构,打造高端卷烟品牌
产销率维持较高水平,销售端库存去化情况良好。由于受到2015年提税顺价影响,2016年卷烟销售量同比下滑11.71%至23067.4亿支,产销率也自2013年以来首次降到100%以下,为96.9%,同期*草烟**制品批发企业库存上升13.67%至1460.62亿元,达到近十年最高水平,库存压力较大。2016年后中烟工作会议多次提到去库存,通过控制产量等方式有计划地降低工商库存和社会库存,此后在卷烟销量整体趋于稳定的情况下,产销率恢复至100%以上水平,销售端库存逐渐去化,2018年降至1035.9亿元,回到正常库存水平。

经营*草烟**制品批发业务的企业,必须经国务院*草烟**专卖行政主管部门或者省级*草烟**专卖行政主管部门批准,取得*草烟**专卖批发企业许可证,并经工商行政管理部门核准登记。经营*草烟**制品零售业务的企业或者个人则需要取得*草烟**专卖零售许可证。*草烟**专卖法对*草烟**制品的广告宣传严格禁止,同时要求卷烟包装标明焦油含量级和“吸烟有害健康”字样。
确保高端高价位卷烟发展势头,优化卷烟产品结构。历年中烟工作会议都强调优化卷烟产品结构,通过提升一二类卷烟和高端高价位卷烟占比,提升*草烟**行业盈利能力。一类卷烟是指不含税调拨价100元/条以上的卷烟,代表品牌有中华、玉溪、云烟小熊猫等;二类卷烟是指不含税调拨价为70-100元/条的卷烟,代表品牌有新版利群、珍品兰州、尚品白沙等,一二类卷烟零售价格较高。

实施“三品”战略,从“532/461”到“136/345”发展目标。近年中烟工作会议上提出实施“三品”战略,增品种、提品质、创品牌,突出重点品牌培育,并且于2019年提出通过4-5年的努力,在中高端卷烟(即一二类卷烟)形成“136”品牌规模(1个年销量规模超350万箱,3个超200万箱,6个超100万箱)和“345”品牌效应(3个年批发销售额超1500亿元,4个超过1000个亿元,5个超600个亿元)。不同于上一轮品牌周期的“532”,新的发展目标将三类卷烟排除在外,将打造一二类卷烟高端品牌作为未来行业的重点,在高质量发展的路径上我国*草烟**行业还将继续前行。
(四)进出口端:中烟国际主导进出口,“走出去”战略稳步推进
中烟国际主导卷烟进口,外烟不可私自进货。2015年之前,企业通过向国家*草烟**专卖局申领特种*草烟**专卖经营企业许可证经营*草烟**专卖品进出口业务,但是进口*草烟**制品由中国*草烟**进出口总公司负责统一对外谈判、签约及经营。2015年《*草烟**专卖法》修正后,特种*草烟**专卖经营企业许可证被取消,进出口全部由中烟国际完成,进口后的国内批发及销售环节根据*草烟**专卖法相关规定进行。


卷烟出口快速增长,“走出去”战略稳步推进。目前中烟香港主要负责国内卷烟及烟叶的出口业务,2019年烟叶类产品出口业务收入为19.33亿元,同比增长87%,三年CAGR为10.16%;2019年卷烟出口业务收入达到19.36亿元,同比增长48%,三年CAGR达到50.89%。随着中烟公司加快“走出去”步伐,推进中烟国际“一平台、三在外”建设,中国*草烟**品牌在国际市场上的影响力和竞争力不断增强。

二、税收体系日趋成熟, 支撑 财政辅助控烟
(一)税收体系日趋成熟,综合税负逐步提高
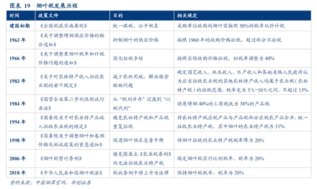
烟叶税逐步降低,促进烟叶供求总量平衡。建国初期,为了实现统一课税,公平税负的原则,烟叶收购均按50%的税率从价计税。1963年、1966年经过两次烟叶税改革,前者降低税基,后者降低税率,目的均在于下调烟叶税税负,抑制烟叶供应价格的上涨。1983年起,国家出现粮食短缺问题,为了减少农林用地,增加粮食用地,对包括烟叶在内的农林产品加征一道农林特产税,工商税也于次年改为产品税。农林特产税和产品税的重复征税大大打击了烟农生产的积极性,为解决此问题,国务院于1994年下发规定,将包括烟叶在内的部分应税产品两税合并,只征31%的农业特产税。因此,烟叶出现严重的超种、超收行为,烟叶供给大大增加。为了维持烟叶供求总量的平衡,1998年国务院将农业特产税税率降为20%。2006年,农业特产税被废除,《烟叶税暂行条例》出场,保证了烟叶税收的稳定征收。2017年,暂行条例平移上升为《中华人民共和国烟叶税法》,并于2018年7月1日起开始实施。

*草烟**消费税不断提高,优化卷烟产品结构。*草烟**消费税产生于1994年的分税制改革,以消费税取代了工商税,规定所有种类卷烟按照统一40%的税率征收消费税。这一举措大大增加了低档烟的税负,挤占了低档烟生产商的利润,卷烟产品结构被迫上移,为接下来进一步的优化奠定了基础。为了促进卷烟产品结构合理化,1998年消费税税率变为三档,低档烟的税率下降,高档烟的税率上涨,实际上阻碍了卷烟产品结构的上移。2001年,三档税率变为两档,同时加征从量税。对高档烟来说,税率虽下降但有了额外加征,整体税负变化不大;对低档烟来说,税率上升且有了额外加征,整体税负上升,卷烟产品结构进一步上移。2009年,甲、乙两类卷烟税率均上调,批发环节也加征了5%的从价税,低档高档卷烟税负均上调。但由于分类标准的上移,50元/条-70元/条的中档烟的税率由45%下降至36%,极大的促进了厂商对中档烟的生产,卷烟产品结构部分上移。2015年的消费税改革主要是在从量和从价这两方面加重批发环节的税负,以此来扼制市场对卷烟的消费。总的来看,这几次*草烟**消费税改革的目的一方面在于增加*草烟**税负,抑制*草烟**需求的增长;另一方面在于优化卷烟产品结构,保证政府财政收入不因消费减少而受到影响。

增值税改革持续深化,进一步减轻企业税负。增值税的出现,最早可以追溯到1979年在湖北省襄樊市建立的增值税试点,但直至1993年年底的增值税改革前,增值税的增收范围仅包括除烟、酒、电力、石油、化工、鞭炮焰火等产品外的大部分工业品,且仅在生产环节纳税。1993年年底的增值税改革扩大了增值税范围,延伸至全部工业品的生产环节和商业流通领域,*草烟**被纳入其中。2016年,全面营改增启动,增值税范围覆盖各行各业,税率也由两档变为四档。2017年、2018年以及2019年的三次增值税改革,使得增值税税率不断下降,烟叶适用税率经历了13%、11%、10%到9%的变动,卷烟等其他制品适用税率经历了17%、16%到13%的变动。随着增值税改革深化,税收政策取向从解决重复征税、保证财政收入,转为维持公平税负、减轻纳税人税收负担,并将在未来继续发展和完善。

目前,*草烟**企业需向国家财政上缴的资金包括税收和专项收益两部分。税收方面,*草烟**税主要包括烟叶税、消费税、增值税、进口关税、企业所得税、城市维护建设税以及教育费附加这几种主要税种。以卷烟为例对当前的*草烟**税收体系进行梳理,可以简单的将纳税环节拆分为收购环节、生产环节、批发环节、零售环节和进口环节。在收购环节中,烟农将烟叶出售给*草烟**局,*草烟**局需缴纳20%税率的烟叶税并获得10%扣除率的增值税进项税抵扣;在生产环节,卷烟厂将制成的卷烟调拨给*草烟**局,卷烟厂需缴纳150元/箱的从量、56%(甲类卷烟)或36%(乙类卷烟)税率的从价消费税,再加上13%税率的增值税;在批发环节,批发商将卷烟出售给零售商,批发商需缴纳250元/箱的从量、11%税率的从价消费税,再加上13%税率的增值税;在零售环节,零售商将卷烟出售给客户,零售商需缴纳13%税率的增值税;在进口环节,进口商从国外进口卷烟,进口商除缴纳与生产环节标准一致的消费税和增值税外,还需缴纳25%税率的进口关税。剩余的城市维护建设税、教育费附加和企业所得税属于一般企业均需缴纳的必要税种。专项收益方面,*草烟**企业还需向国家财政上缴两项收益:一是国有资本收益,*草烟**企业需按照25%的比例上缴国有资本收益;二是专项税后利润,*草烟**企业按应纳税所得额计算的税后利润的15%上缴专营利涧。

(二)税收测算:以中华烟为例
卷烟综合税负约60%,生产环节、批发环节占比高达93.35%。为了估算目前卷烟税负的大概数值,我们以软中华为例对当前卷烟产业链各环节的税收征收进行测算。数据表明,一包软中华的综合税负约为59.42%,主要是由增值税和消费税组成,两者分别占到整体税负的19.37%和58.62%。生产环节和批发环节是卷烟主要的纳税环节,两者综合占比高达93.45%,说明大部分的税收是由中烟公司上缴。

三、积极参与控烟公约,政策法规相继出台
(一)缔约《*草烟**控制框架公约》,降低吸烟率改善群众健康
中国政府积极参与《*草烟**控制框架公约》缔结过程,在国内进行进禁烟工作,加强控烟能力建设。《*草烟**控制框架公约》是由世界卫生组织主持制定的第一部全球性公约,于2003年5月21日在第56届世界卫生大会上通过,并于2005年2月27日生效。我国十届全国人大常委会十七次会议于2005年8月27*批日**准了该公约,10月11日正式向联合国交存了批准书,90天后该《公约》将在我国生效。2007年,国务院批准成立“*草烟**控制框架公约履约工作部际协调领导小组”,先后由发改委、工信部牵头。至2018年国务院机构新一轮改革中,牵头部门由工信部改为卫健委,完成相关部门工作职能划转,理顺中国控烟框架利益机制。

中国*草烟**消费量增速放缓,吸烟人群逐年减少。中国*草烟**消费量2015年前保持逐年上升趋势,由于2015年增税,卷烟价格大幅增长,导致2016年*草烟**消费量明显下降。同时中国自从2005年开始控烟履约后,控烟力度不断加强,根据中国成人*草烟**调查结果,15岁以上人群吸烟率明显下降,从2010年的28.1%下降至26.6%,但是*子烟电**接触率有所提升,使用人群从2015年的0.5%上升至2018年的0.9%,其中15-24岁年龄组人群的*子烟电**使用率达到1.5%,根据中国疾病预防控制中心数据,截至2019年11月,中国15岁及以上人群使用*子烟电**的人数约为1000万。根据《“健康中国2030”规划纲要》,目标到2030年,15岁以上人群吸烟率降低到20%,目前还处于较高水平。

(二)控烟工作稳步推进,政策法规陆续出台
为更好地推动我国控烟履约工作,我国控烟履约相关法律法规也在不断的完善。由工业和信息化部、卫生部等八部门联合制定的《中国*草烟**控制规划(2012-2015年)》是全面推进我国*草烟**控制工作的行动纲领,为中国控烟工作的健康开展指明了路径与方向。随后一系列与控烟履约相关的法律法规及政策措施相继实施,税收方面,2015年卷烟消费税加征批发环节消费税,有效提升了卷烟售价,广告宣传方面,《取消卷烟标识中驰名商标字样》、《中华人民共和国境内卷烟包装标识的规定》对卷烟包装进行了更为严格的规定,《广告法》、《慈善法》和《互联网广告管理暂行办法》对*草烟**制品的宣传做到全面禁止,无烟法规方面,《公共场所控制吸烟条例(送审稿)》于2014年公布并公开征求意见,至今仍未出台,2019年《国务院关于实施健康中国行动的意见》中提出到2022年和2030年,全面无烟法规保护的人口比例分别达到30%及以上和80%及以上。截止2020年1月,全国已经有20多个城市开始实施地方性控烟相关法规。

我国大力推行公共场所禁烟条例,各个城市相继制定或修改地方性控烟法规,加大管控力度。其中,以未成年人或者孕妇为主要服务对象的教育、教学、医疗等场所的室外区域;体育场馆、演出场所的露天观众坐席和露天比赛、健身、演出区域;社会开放的*物文**保护单位室外区域这几类公共场所绝大部分条例城市都禁止吸烟。但对于工作场所、餐饮场所的禁烟要求各个条例城市存在差异,部分城市仍在过渡期。如广州、哈尔滨在餐饮场所设置吸烟区;广州在工作场所设置吸烟区;青岛、南宁、哈尔滨在工作场所不做禁烟要求等。此外,不同城市对于个人罚款标准设置在50-200元不等。整体来看,北京是最早实施符合《世界卫生组织*草烟**控制框架公约》要求公共场所禁烟条例的城市,上海和杭州等城市也相继实施,随着控烟履约工作不断推进,还会有更多的城市实现公共场所全面禁烟。

(三)HNB纳入*草烟**专卖体系,电子雾化烟行业不断规范
中国HNB受*草烟**专卖局监管,电子雾化烟行业不断规范。2017年5月,国家*草烟**专卖局下发文件将HNB纳入监管范围,禁止IQOS等HNB产品在国内进行销售,之后多次强调加强新型*草烟**制品研发。2018年8月,*草烟**专卖局发文,明令禁止向未成年人出售电子雾化烟,2019年10月又发布通告禁止*子烟电**线上销售及线上宣传,并于2020年7月再次开展了为期两个月的*子烟电**专项整顿,对电子雾化烟不断加强行业规范。另外,控烟政策方面,目前杭州、深圳、南宁、武汉等城市已经明确将*子烟电**列入公共场所禁止吸烟条例管控范围,北京在2020年7月也邀请专家研讨*子烟电**问题,未来可能将*子烟电**纳入管控范围。根据全国标准化管理委员会官方网站,目前*子烟电**强制性国家标准项目仍处于审查状态,国家*草烟**专卖局为组织起草部门。

四、风险提示
*子烟电**技术升级不及预期,政策推进速度不及预期,消费者教育不及预期
具体内容详见华创证券研究所9月3日发布的报告《*子烟电**行业深度报告系列三:详解中国*草烟**体系,国内*草烟**市场面面观》