软硬包
Soft and hard package

【软硬包】 材料探秘
关键词:
#软包知识#硬包知识#软包吊顶#
1 软包简介
■ 软包、硬包是现代室内装饰中重要的组成部分。
■ 软包是指一种在室内墙表面用柔性材料加以包装的墙面装饰方法。
■ 软包是由:板材、面料、填充物、其他试件四种组成。
■ 板材:夹板(胶合板)、密度板(密度好,质地光滑)、阻燃板(防火阻燃性能达到E1级)。
■ 面料:PVC(质地硬,耐磨)、PU(手感柔软)、韩国进口面料(防潮、吸湿、耐脏)。
■ 填充物:聚氨酯泡沫(海绵)质地柔软,不耐火。


■ 软包的作用
- 柔化整体空间氛围,其纵深的立体感亦能提升家居档次。
- 它具有阻燃,吸音,隔音,防潮,防霉,抗菌,防水,防油,防尘,防污,防静电,防撞的功能。
- 软包具有防震、缓冲的作用。
- 易于保养。表面浮尘及碎屑用吸尘器处理即可,若发现污渍应及时祛除,一般先用稀释的清洁剂在污渍处刷,再用干净的抹布擦去泡沫即可。
- 健康环保。施工时只需以专用环保胶水直接黏贴,既节省前期墙面处理工序,又杜绝了化学品。清洁方面也比较方便。
■ 适用范围
高档宾馆、会所、KTV、高档小区的商品房、别墅。

■ 在软包种类可划分为3大类
- 常规传统软包。施工工艺:先用基层板(9厘或12厘板)铺设,然后上面加一层3~5CM厚的泡抹垫,再用布艺或者人造皮革或者真皮饰(包)面。
- 型条软包。施工工艺:先将型条按需要图形固定在墙面,中间填充海绵,最后用塞刀把布或皮革塞在型条里。
- 皮雕软包.皮雕软包是一种新型软包。是用专用模具经高温一次热压成型。款式新颖,阻燃耐磨。

■ 软包的优势


■ 软包背景墙装修材料选择
- 注重软包材料的耐脏性:软包一般不能清洗,所以必须选择耐脏,防尘性良好的专业软包材料。
- 注重软包材料的防火性:对软包面料及填塞料的阻燃性能需要严格把关,达不到防火要求的,坚决不能使用。
- 根据装修风格选软包材料:对于软包材料的选择,应该根据风格等来选择,以便营造所需要的环境气氛。
- 软包材料图案的选择:选择的软包材料可以有一定的花纹图案和纹理质感。
- 软包材料颜色的选择:在选择软包的颜色时,应考虑到色彩会对人的心理和生理产生影响的特性。


2 软包施工
■ 软包背景墙施工工艺

- 基板:先在墙面铺一层地板,方便软包型条的固定。
- 订型材:按照图纸工艺铺订型条。将型条按墙面划线铺钉,遇到交叉时在相交位置将型条固定面剪出缺口以免相交处重叠。遇到曲线时,将型条固定面剪成锯齿状后弯曲铺钉。
- 铺放海绵:安装型条的尺寸填方海绵。将面料剪成软包单元的规格,根据海绵的厚度略放大边幅,用插刀将面料插入型条缝隙。插入时不要插到底,待面料四边定型后可边插边调整。
- 插入面料:将面料插人型材内。紧靠木线条或者相邻墙面时可直接插入相邻的缝隙,插入面料前在缝隙边略涂胶水。
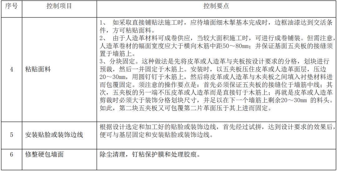
- 修整软包墙面,除尘清理,钉粘保护膜和处理胶痕。



■ 工具
电动机 、电焊机 、手电钻 、冲击电钻 、专用夹具 、刮刀 。
■ 软包背景墙墙面施工作业条件
- 混凝土和墙面抹灰完成,基层已按设计要求埋人木砖或木筋,水泥砂浆找平层已抹完并刷冷底子油。
- 水电及设备,顶墙上预留预埋件已完成。
- 房间的吊顶分项工程基本完成,并符合设计要求。
- 房间里的地面分项工程基本完成,并符合设计要求。
- 对施工人员进行技术交底时,应强调技术措施和质量要求。
- 调整基层并进行检查,要求基层平整、牢固,垂直度、平整度均符合细木制作验收规范。


3 软包施工质量
■ 注意事项
- 切割填塞料 "海绵"时,为避免 "海绵"边缘出现锯齿形,可用较大铲刀及锋利刀沿 "海绵"边缘切下,以保整齐。
- 在粘结填塞料 "海绵"时,避免用含腐蚀成分的粘结剂,以免腐蚀 "海绵",造成 "海绵"厚度减少,底部发硬,以至于软包不饱满,所以粘结 "海绵"时应采用中性或其他不含腐蚀成分的胶粘剂。
- 面料裁割及粘结时,应注意花纹走向,避免花纹错乱影响观。
- 软包制作好后用粘结剂或直钉将软包固定在墙面上,水平度、垂直度达到规范要求,阴阳角应进行对角。
■ 质量要求
- 软包的面料、内衬材料及边框的材质、颜色、图案、燃烧性能等级和木材的含水率 应符合设计要求及国家现行标准的有关规定。
- 软包工程的安装位置及构造做法应符合设计要求。
- 软包工程的龙骨、衬板、边框应安装牢固,无翘曲,拼缝应平直。
- 单块软包面料不应有接缝,四周应绷压严密。
4 软包吊顶
■ 六边形吊顶,采用光亮皮革,在灯光的映射下尽显奢华。

■ 菱形吊顶软包,采用印花皮革,填充5公分海绵,给人饱满华美的视觉呈现。

■ 方形吊顶软包,采用绒布皮料,间邻着不同花色的方格,给你展现中式格调。

■ 拼接吊顶软包,边缝完美融合,华丽而不张扬。

5 硬包简介
■ 硬包是指一种在室内墙表面用面料贴在木板上包装的墙面装饰的方法。
■ 硬包由:板材、面料、其他试件三种组成。
■ 板材:夹板(胶合板)、密度板(密度好,质地光滑)、阻燃板(防火阻燃性能达到E1级)。
■ 面料:PVC(质地硬,耐磨)、PU(手感柔软)、墙纸、皮革。


■ 传统硬包加工

■ 传统硬包施工步骤
- 安装前,根据安装的材料不同,提前准备相应的工具,必备的工具有:激光水平仪、卷尺、小型空压机、排钉枪、热熔胶枪、热熔胶捧、直尺、美工刀等。
- 加工好的硬包。
- 带上安装图(图纸上标记了每块硬包对应的安装位置)。
- 每块硬包背面标记了编号及安装方向。

- 安装部位已做了木作基层。
- 硬包的安装一般是从中心向两边安,计算安装部位的中心点。
- 利用激光水平仪标记中心垂直线。
- 硬包的头几块安装很关键,其安装的准确性直接影响后续硬包及整体的安装质量和效果,所以要认真的调试和预装。


- 正式安装,硬包背面打上点状热熔胶。
- 辅助排钉固定(在硬包的侧面钉,在正面订钉会影响表面效果)。
- 镜框线的安装。
- 完成。



6 硬包施工
■ 硬包的作用
阻燃防火、超强耐磨、保养简便、表面防水、隔绝噪音、绿色环保等特点
■ 主要材料
- 硬包墙面木框、龙骨、底板、面板等木芦的树种、规格、等级、含水率和防腐处理必须符合设计图纸要求。
- 硬包面料及内衬材料及边框的材质、颜色、图案、燃烧性能等级应符合设计要求及国家现行标准的有关规定,具有防火检测报告。普通布料需进行两次防火或处理,并检测合格。
- 龙骨一般用白松烘干料,含水率不大干12%,厚度应根据设计要求,不得有腐朽、节疤、劈裂、扭曲等疵病,并预先经防腐处理。龙骨、衬板、边框应安装牢固,无翘曲,拼缝应平直。
- 外饰面用的压条分格框料和木贴脸等面料,一般采用工厂经烘干加工的半成品料,含水率不大于12%。选用优质五夹板,如基层情况特殊或有特殊要求者,亦可选用九夹板。
- 胶粘剂一般采用立时得粘贴,不同部位采用不同胶粘剂。
■ 主要机具
电动机、电焊机、手电钻、冲击电钻、专用夹具、刮刀、钢板尺、裁刀、刮板、毛刷、排笔、长卷尺、锤子等。
■ 施工条件
- 混凝土和墙面抹灰完成,基层已按设计要求埋人木砖或木筋,水泥砂浆找平层已抹完并刷冷底子油。
- 水电及设备,顶墙上预留预埋件已完成。
- 房间的吊顶分项工程基本完成,并符合设计要求。
- 房间里的地面分项工程基本完成,并符合设计要求。
- 对施工人员进行技术交底时,应强调技术措施和质量要求。
- 调整基层并进行检查,要求基层乎整、牢固,垂直度、平整度均符合细木制作验收规范。
■ 施工流程

■ 轻钢龙骨硬包

■ 控制要点


7 硬包施工质量
■ 检查方法
- 表面应平整、洁净,无凹凸不平及皱折,垂直度允许偏差为3mm,检验方法:用垂直检测尺检查。
- 图案应清晰、无色差,整体应协调美观,边框高度、宽度允许偏差为0-2mm, 检验方法:用钢尺检查。
- 包边框应平整、顺直、接缝吻合,对角线长度差允许偏差为3mm,检验方法:用钢尺检查。
- 清漆涂饰木制边框的颜色、木纹应协调一致,裁口、线条接缝高低差允许偏差为1mm,检验方法:用直尺和塞尺检查。
■ 成品保护
- 施工过程中对其他成品注意保护,避免损坏。
- 对自己完成的成品进行成品保护。
- 需作油漆或其他喷涂时,应进行遮盖,避免污。


■ 常见质量通病及预防
- 粘贴面料时花纹错乱。
- 硬包做好时未堆放压平,造成变形。
- 硬包面料未绷直,造成皱折。
■ 主控项目检查方法
- 硬包材料符合设计要求及国家现行标准的有关规定 。
- 硬包工程的安装位置及构造做法应符合设计要求。
- 龙骨、衬板、边框应安装牢固,无翘曲,拼缝平直。
- 单块硬包面料不应有接缝,四周应绷压严密。

8 成品保护
■ 成品保护
- 软、硬包工程施工完毕的房间应及时清扫干净,设专门人士进行管理(加锁,定期通风、除湿。)
- 若软、硬包工程施工安排插入较早,施工完毕还有其他工序施工,则必须设置成品保护膜,保护膜应为整体包覆。
- 施工过程中,各工序不须严格按照规程施工,操作要干净利落,边缝要切割整齐到位,胶痕要及时擦拭干净,并做到活完料清,下脚料当天及时清理,严禁非操作人员随意触摸产品。
- 严禁在软、硬包工程施工完毕的墙面上剔槽打洞,若因涉及变更,必须采取可靠、有效的保护措施,施工完后要及时认真进行修复,以保证成品完整。
- 在进行电气设备、软装等安装或维修过程中,应注意保护,严防污染和损坏成品。
- 修补压条、镶边条等油漆或浆活时,必须对软、硬包进行保护,防止污染、碰撞与损坏。


9 注意事项
■ 注意事项
- 软、硬包工程所选的面料、内衬材料、胶粘剂、板材等材料须有出厂合格证和环保、耐火性能检测报告。
- 接缝不平直、不水平:相邻两面料的接缝不平直、不水平或接缝垂直但花纹不吻合、不垂直、不水平等,原因:没认真进行吊垂直和对话。解决办法:贴第一块面料时必须认真检查,发现问题及时纠正,硬包施工时,安装时注意对花和拼花,且编号标注安装方向。
- 花纹图案部队称:面料下料宽窄不一或纹路方向不对。解决办法:多采用试拼的措施,找出花纹图案不对称问题的原因,进行解决。
- 离缝:相邻面料间的接缝不严密、露底称为离缝,离缝主要原因是面料铺贴产生歪斜,出现离缝。
- 面层颜色、花纹、深浅不一致:因为使用的不是同一匹布料,同一场所面料铺贴的纹路方向不一致,解决办法为施工时认真进行挑选和核对。
- 周边缝隙宽窄不一致:原因:制作、安装镶嵌衬板过程中,施工人员不仔细,衬板的木条倒角不一致,衬板裁割时边缘不直,解决办法:强化操作人员的责任心,加强检查和验收工作。
- 压条、贴脸及镶边条宽窄不一、接缝不平。原因:选料不精,板材等含水率过大或变形,制作不细,切割不认真,安装时钉子过稀,解决办法:重视压条、贴脸及镶边条的材质及制作,安装过程