做电商没有一个好的团队很难发展,一个电商团队没有一个优秀的运营更加头疼。运营像一个运筹帷幄的统筹支配系统,就像一台计算机的CPU,就像一个人的大脑,而运营要做的就是调节好客服,推广,美工,库房,售前售后等部门的协调性的所在,通常可以说是电商团队必不可少的杂工哈哈(“运营狗”不是无缘无故来的)开个玩笑^-^。运营是一个对个人能力要求非常高的职位,也是非常的锻炼人,当然前途也是杠杠的,无论你是自己开店或是给别运营,运营方面的知识技巧都是必须要学习的。经过我这么多年的工作经历发现,很多人虽然挂着运营的名头,但是坦白的说,绝大部分能力都太差,缺乏一个系统而又综合的能力,基本上就是会其中的一个环节,很多运营人员也缺乏一种电商思维,用户需求分析的思维,很死板,基本上不是在运营,而是在被别人运营,牵着鼻子走,这也是一件很悲催的事情。作为一名合格的运营,以下技能必须要会。
运营必备基本技能:
1、看数据,做运营不了解数据,就好像上战场不知道对方多少兵马都什么装备,那是送死的。
2、分析数据,数据的变化你明白了,数据变化的原因你也要明白。
3、运营计划,制定店铺运营规划,时时梳理计划、时时关注效果、时时思考总结。
4、现状把控,跟进活动、检查宣传位、关注用户事件,等等。
运营日常必备工作表:
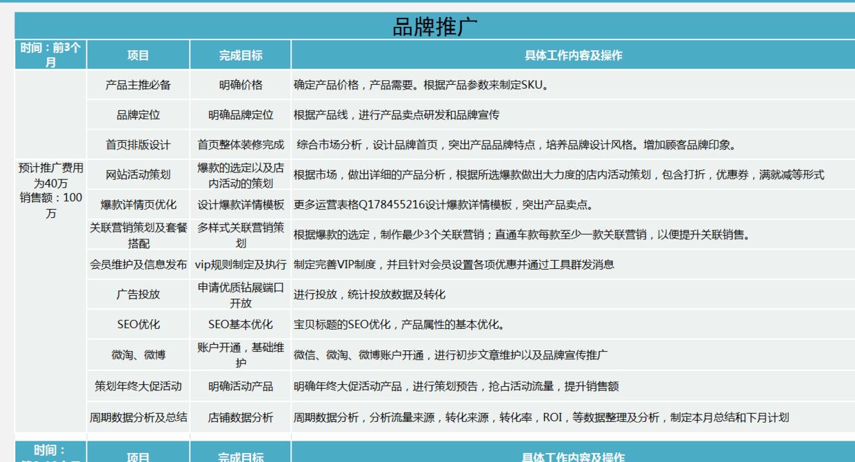
1、《运营计划》
店铺的年度计划,月度计划,一年当中的销售预估,投入产出预算,用数据规划到每月...

2、《数据分析》
每日做好数据统计,店铺数据分析

3、《工作总结》
每周每月做好各项工作总结,复盘日常运营中的内容,解读不足之处,探讨接下来的工作重点

4、《推广计划》
制定店铺推广,单品推广计划

5、《团队考核》
制定奖罚措施,让团队都积极的去工作

6、《培训计划》
定时安排团队人员培训,学习才能更好的成长进步

7、《上新计划》
全年中产品上新计划,哪些产品什么时候上,哪些需要下架的,做好合里统计安排

8、《活动策划》
每年每月,店内要做什么样的活动;官方全网活动有哪些; 类目又有哪些活动,哪些是目常要上的活动?

9、《团队配合》
有了工作计划,就需要安排下去,让整个团队都配合才可以。所以,需要制定整个部门一起来完成的分工表。

10、《新品补单》
虽然不提倡这个方法,但是对于很对店铺来说,不得不做
