
一、资产风险分类的发展历程
今年2月中国银行保险监督管理委员会和中国人民银行正式发布《商业银行金融资产风险分类办法》(简称《办法》),对银行金融资产风险管理提出了进一步系统化、体系化、全面化管理要求。近几十年来中国经济快速发展,商业银行业务开展已呈现多元化并且发展进度持续加快,银行的资产结构相应地发生比较大变化,在非信贷资产业务及表外资产业务规模大幅增加,比如投资业务、同业业务、保函、票据业务、信用证等。伴随发展带来的新问题和面临的风险,银保监会和人行本次下发《办法》,旨在推进银行在业务发展的同时需要精细准确地识别各项资产风险水平、全面提升风险管理能力、建立有效地防范风险机制。总结了金融资产风险分类相关制度的历程,借鉴了国际国内相关法规,如下所示:

二、《办法》要点
扩充风险分类的资产范围
《办法》明确金融资产风险分类范围,将承担信用风险的资产全部纳入,业务范围如下所示:

*不包括交易账簿下的金融资产以及衍生品交易形成的相关资产
《办法》中对金融资产范围剔除了交易账簿下的资产、衍生品交易,交易账簿的金融资产不等同于交易账户的金融资产,交易账簿的认定按照《商业银行资本管理办法(征求意见稿)》的附件13,包括为交易目的或对冲交易账簿其它项目的风险而持有的金融工具、外汇和商品头寸及经银保监会认定的其他产品。本次《办法》扩充金融资产范围,对银行减值准备计提和资本补充形成了一定的压力。
细化五级分类标准
1.《办法》对五级分类分别从债务人履约能力、金融资产是否发生信用减值明确五级分类要求,如下所示:

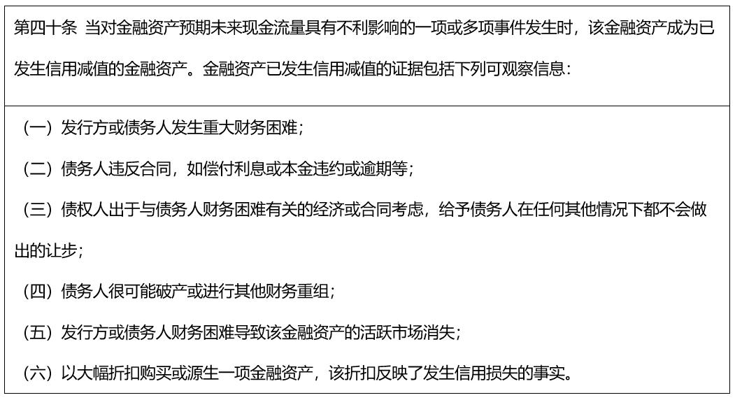
《办法》在不良资产划分时不再强调《指引》中执行担保后造成损失,而是以金融资产已发生信用减值的直接分类为不良资产,金融资产已发生信用减值的概念来源于《企业会计准则第22号-金融工具确认和计量》(财会[2017]7号),其中第四十条有明确定义:

已发生信用减值应按照上述定性指标判断债务人信用状况的变化,《准则》中要求金融工具按预期信用损失计提的减值准备,该预期信用损失计量不能作为已发生信用减值的标准。
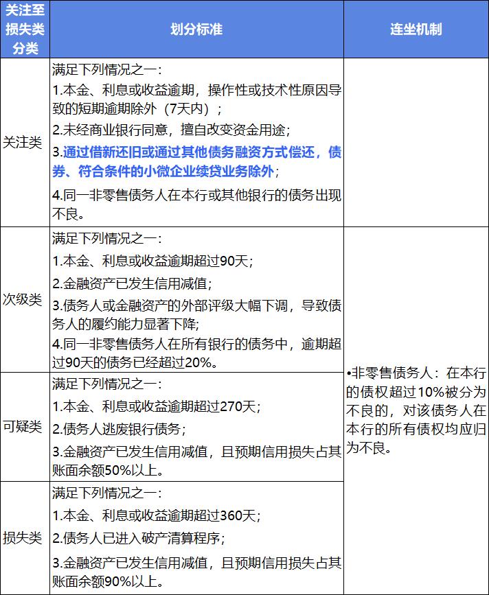
2.《办法》不仅制定以债务人履约能力为五级分类的标准,并细化了关注类至损失类划分标准, 明确同一笔债权不得拆分分类,具体划分标准要求如下所示:

连坐机制中对债务人为企业集团成员的,其债务被分为不良并不必然导致其他成员也被分为不良,但银行应及时启动评估程序,并审慎评估对其他成员影响,依据评估结果决定是否调整其他成员债权的风险分类。但经国务院金融管理部门认可的增信方式除外。
制定了明确的不良资产上调至正常类或关注类分类要求,零售金融资产除外,首先符合正常类或关注类定义,并同时满足以下要求:
- 逾期的债权及相关费用已全部偿付,并至少在随后连续两个还款期或6个月内(按两者孰长原则确定)正常偿付;
- 经评估认为,债务人未来能够持续正常履行合同;
- 债务人在本行已经没有发生信用减值的金融资产。
3.《办法》区分非零售资产、零售资产风险分类的要求,制定了不同债务人类型按差异化的定性和定量指标进行分类,因此对银行进行风险监测和控制提出了更高的要求,按照《办法》内容对非零售资产、零售资产五级分类的评估要素总结如下:

明确重组资产定义和风险分类标准
1.本次《办法》针对重组资产的风险分类单独制定办法条例进行规范,分别从定义、认定标准、设置观察期、风险分类、分类上调和下调、退出观察期标准等方面明确各项要求。重组资产定义从财务困、债务合同调整两个概念作出详细的规定,首先,重组资产的定义为:

其次,财务困难认定情形包括:

合同调整情形为:

2.重组资产风险分类认定标准有放宽标准的地方同时有收紧的方面
放宽标准:
- 不再强制要求重组资产的初始分类全部为不良;
- 划分为不良类的重组资产在观察期内允许上调;
收紧方面:
- 制定重组资产认定详细要求,杜绝监管套利空间;
- 退出观察期延长,注重债务人履约能力;
重组资产风险分类要求如下所示:

明确穿透式监管要求
《办法》明确了资管产品和资产证券化产品穿透至基础资产,按逐笔基础资产风险状况进行风险分类,但以零售资产、不良资产为基础资产的信贷资产证券化产品除外,对无法完全穿透至基础资产的按基础资产中分类最差的资产确定产品风险分类。
以零售资产、不良资产为基础资产的信贷资产证券化产品应在综合评估最终债务人风险状况以及结构化产品特征的基础上,按照投资预计损益情况对产品进行风险分类。
报告及披露要求
《办法》对银行提出了金融资产风险管理报告和信息披露要求,具体包括:

过渡期计划安排
《办法》将于2023年7月1日起执行,对实施日之前发生业务设置了2年半的过渡期,给予银行相对宽裕的缓冲时间,减少给银行带来较大的压力,过渡期计划安排如下所示:

三、影响及应对方案
《办法》的发布对金融资产风险和资本管理形成了完整的体系,信用风险资产、交易账簿与资本管理办法保持一致。并且拨备率和拨备覆盖率是监管比例之一,规范银行五级分类评定结果,相应拨备率和拨备覆盖率更精准反映银行对资产损失弥补能力和风险方法能力,同时也是大额风险暴露、风险加权资产计量的重要支撑。
同时,《办法》对银行提出风险管理能力的提升,也是不小的挑战,不仅要按新办法摸排现有业务,分析现有机制、信息系统满足性,后续着手准备完善和优化银行内部组织架构、职责分工、流程机制,搭建信息系统以满足金融资产风险数据和信息采集、风险识别和监测、分类评定、分析和预警,报告和信息披露自动生成,早分析、早准备、早落实,为银行经营目标实现做到有力支撑。
咨询服务:RIKING拥有一支专业的咨询师队伍,咨询服务范围涵盖营运、风险管理、财务合规等各个方面,为银行提供全面风险管理的项目规划、专业咨询、实施服务。
产品服务:RIKING风险管理平台拥有规则引擎、指标体系、各类评分模型、函数计算、灵活配置化等功能,支撑风险资产数据和信息采集、风险的识别、计量、评估、预测、分析、生成报告,满足和实现银行风险管理的各项需求。