xp4.0离线版安装教程 (xp4.0离线版)

xp4.0还可以无限试用吗,xp4.0插件安装

周六的时候出去放风一天,结果一不小心把脚扭了,结果在家躺了两天,阿西bug:

xp4.0还可以无限试用吗,xp4.0插件安装

来看问题吧,之前10群的鹿友问了一个效果:

xp4.0还可以无限试用吗,xp4.0插件安装

我把它压缩成动图大家看看吧:

xp4.0还可以无限试用吗,xp4.0插件安装

图片源于网络,如侵请联删

这个很像以前写过的一篇咸鸭蛋掉进海带帘的效果:

xp4.0还可以无限试用吗,xp4.0插件安装

当时我是用的海洋插件HOT4D制作的,其实使用这个插件海洋上面的泡沫也是可以制作出来的。

但由于当时没有深入的学习,所以泡沫我是用的一个贴图来做的,看起来就有点假。

前一段时间不是写了XP4.0申请试用版的方法么:

xp4.0还可以无限试用吗,xp4.0插件安装

从那之后我就一直在学习XP4.0的内容,刚好鹿友问到这个效果,我觉得可以试试用XP4.0来做一下。

开始之前先说一下我个人对于XP4.0的学习心得吧,由于XP粒子插件本身功能非常的强大,并且4.0的参数非常多。

所以我们学习的时候需要理清学习思路,先对插件的工作流程有个大致的了解然后再去针对性的学习,没有必要每一个地方都去深究,因为我们不是每一个功能都会用到,并且这样很容易学完不久就忘记了。

教程方面当然首推的是灰猩猩的XP粒子教程,B站上一搜就能搜到。

教程优点是作者并不是单纯的讲解工具的使用,在此之上会有一定的拓展,例如在模拟雨,雪等场景时,参数的设定是基于真实的物理现象来设定参数。

缺点当然是只有机翻的字幕,并且每一节都很长,需要赖着性子看完,除此之外由于教程使用的并不是最新版的XP4.0,所以有少许新功能就没有讲:

xp4.0还可以无限试用吗,xp4.0插件安装

另外推荐的是XP官方教程,这里感谢@威力男孩的汉化以及分享,这套教程的每一节都短小精干,很适合当作XP粒子的说明书来使用:

xp4.0还可以无限试用吗,xp4.0插件安装

除此之外在插件许多工具的下方都有一个问号以及视频的按钮:

xp4.0还可以无限试用吗,xp4.0插件安装

点击问号会弹出网页版的官方使用说明,可以搭配谷歌网页翻译进行学习:

xp4.0还可以无限试用吗,xp4.0插件安装

点击视频按钮会弹出工具的视频介绍,当然内容是和威力男孩翻译的官方教程是一样的:

xp4.0还可以无限试用吗,xp4.0插件安装

今天的效果我尝试了一下,其实用XP4.0的新功能是非常容易做出来的。

好了,啰嗦完了进入正题,来看看如何使用XP4.0轻松制作海浪效果吧!

xp4.0还可以无限试用吗,xp4.0插件安装

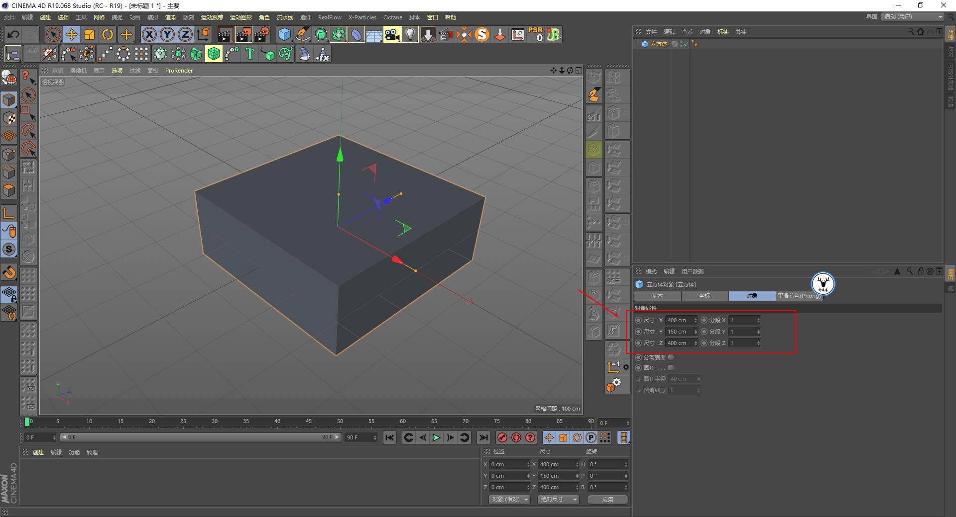
先做场景的准备工作吧,打开C4D,新建一个立方体,调整一下尺寸:

xp4.0还可以无限试用吗,xp4.0插件安装

给立方体添加一个显示标签,着色模式改为网线,这样方面后面观察:

xp4.0还可以无限试用吗,xp4.0插件安装

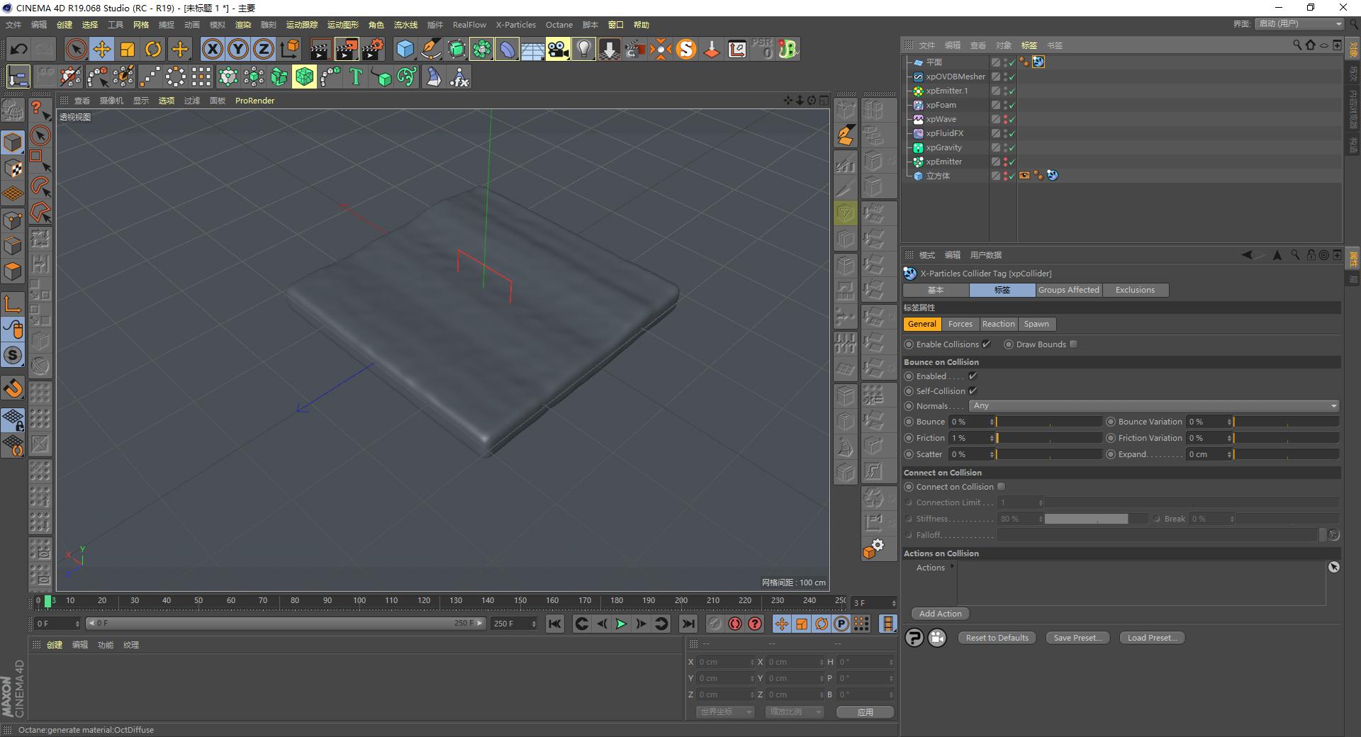
再给立方体添加XP的碰撞标签,将模式改为内部,反弹关掉:

xp4.0还可以无限试用吗,xp4.0插件安装

新建一个发射器,我这里用的是试用版,需要等30秒广告,没办法,谁叫咱没钱呢:

xp4.0还可以无限试用吗,xp4.0插件安装

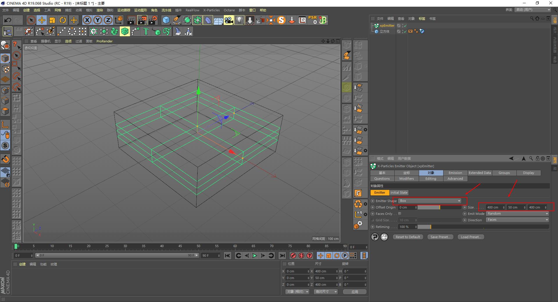
发射器形状改为盒状,适当的调整发射器的尺寸:

xp4.0还可以无限试用吗,xp4.0插件安装

发射器面板里模式改为六边形,这个是XP4.0新增的一种模式,官方介绍这种发射器类型特别适用于流体的模拟,让发射器只发射一帧,将速度改为0:

xp4.0还可以无限试用吗,xp4.0插件安装

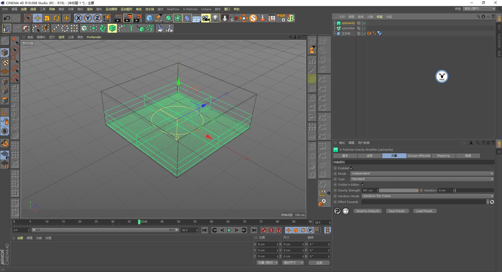
给场景添加一个重力,参数默认即可:

xp4.0还可以无限试用吗,xp4.0插件安装

给粒子添加XP动力学里的xpFluidFX,这个也是XP4.0新增的模拟流体的功能,参数默认即可,这样粒子就有了流体的形态,为了方便观察,我这里将粒子显示的颜色更改了一下:

xp4.0还可以无限试用吗,xp4.0插件安装

给粒子添加一个xpWave,这个同样是XP4.0新增的功能,专门用于模拟波浪,原理非常简单,就是通过噪波贴图来影响粒子整体的形态,参数大家看着效果调整就好:

xp4.0还可以无限试用吗,xp4.0插件安装

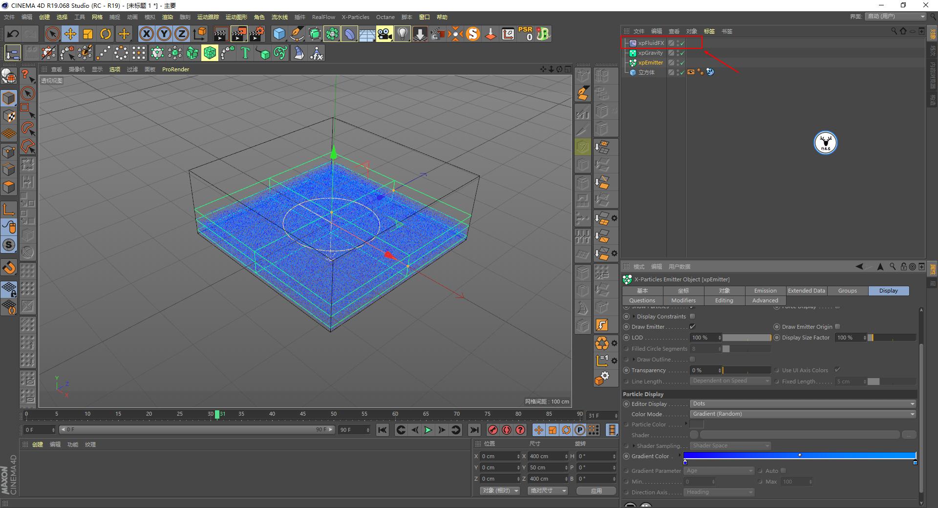
接着再添加一个XP4.0的新功能xpFoam,这个就是专门模拟海浪泡沫的工具了。

由于泡沫其实也是粒子,所以需要在面板里点击Create创建一个发射器,XP4.0的功能确实很强大,老实说我觉得默认的参数效果就都已经够好了:

xp4.0还可以无限试用吗,xp4.0插件安装

然后就是需要将海浪网格化了,添加一个xpOVDBMesher,这个功能和skinner很像,但是更加快捷方便。

把海浪的发射器拖进xpOVDBMesher里,适当的调整体素的尺寸以及点的半径:

xp4.0还可以无限试用吗,xp4.0插件安装

可以视情况给网格添加滤镜,这样网格会看起来更平滑:

xp4.0还可以无限试用吗,xp4.0插件安装

再新建一个平面,添加碰撞标签,这一步不用说吧:

xp4.0还可以无限试用吗,xp4.0插件安装

形态调整的差不多了就可以将粒子进行缓存了,这样*放播**起来就不会卡,方便后面调整材质渲染:

xp4.0还可以无限试用吗,xp4.0插件安装

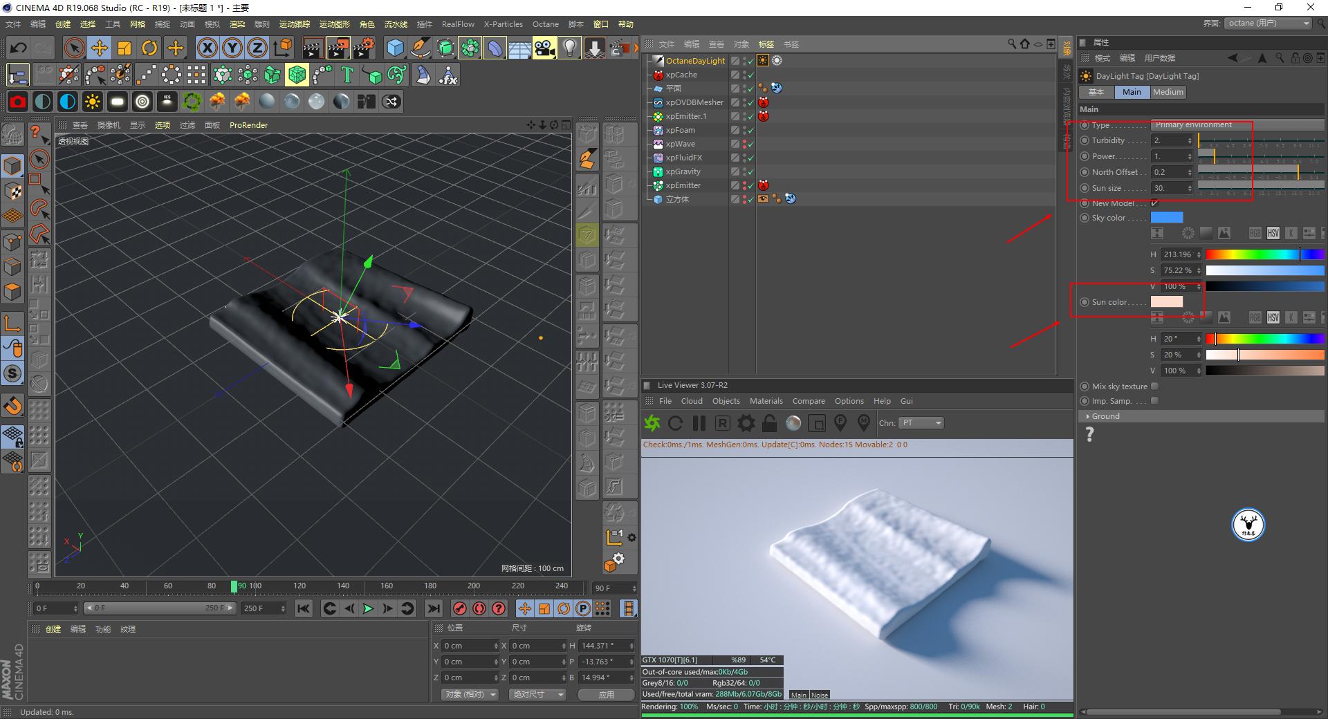
下面就是渲染了,打开OC,我直接使用的是日光,调整光的强度、尺寸以及太阳的颜色等,这都不用说吧:

xp4.0还可以无限试用吗,xp4.0插件安装

新建摄像机固定视角这个也不用说吧:

xp4.0还可以无限试用吗,xp4.0插件安装

材质方面波浪的材质就是一个透明材质球制作的次表面反射材质,勾选伪造阴影,一丢丢的粗糙度,通过传输通道来控制材质的颜色:

xp4.0还可以无限试用吗,xp4.0插件安装

这样水面我觉得过于平整了,所以在凹凸通道添加了一个湍流的节点,然后通过反向节点连接上,感觉是我想要的效果:

xp4.0还可以无限试用吗,xp4.0插件安装

视情况我在顶部又补了一盏灯:

xp4.0还可以无限试用吗,xp4.0插件安装

接下来就是渲染泡沫了,给泡沫的发射器添加oc对象标签,将粒子渲染改为球体:

xp4.0还可以无限试用吗,xp4.0插件安装

然后再新建一个球体拖进粒子渲染面板,通过这个球体的大小来控制泡沫的大小:

xp4.0还可以无限试用吗,xp4.0插件安装

泡沫的材质就是一个普通的白色漫射材质:

xp4.0还可以无限试用吗,xp4.0插件安装

地面就是一个普通的漫射材质,在Common里勾选Matte,让它只接收投影:

xp4.0还可以无限试用吗,xp4.0插件安装

差不多就可以渲染出图了,我的个人建议是还是分层渲染,后期想要调节也比较方便:

xp4.0还可以无限试用吗,xp4.0插件安装

渲染的时间还是挺长的,差不多20个小时,本来想扔农场渲的,但是农场都不支持XP4.0,貌似这种没有欢乐版的插件都很少有农场支持啊:

xp4.0还可以无限试用吗,xp4.0插件安装

最后可以在AE里后期用插件添加运动模糊啥的,看看效果吧:

xp4.0还可以无限试用吗,xp4.0插件安装

总的来说今天的效果用XP4.0是很好做出来的,就是渲染比较慢,下面是今天的视频版:

视频版请移步到公众号获取

经过测试,好像使用XP4.0试用版的工程文件别的电脑打不开,可能是序列号的问题,我这边还是发出来,大家也可以测试一下。

好啦,今天的分享就到这里,想要源文件以及原视频的童鞋后台撩我获取吧!

更多内容欢迎关注公众号:

本文由“野鹿志”发布

转载前请联系马鹿野郎

私转必究