##电网#
谈到开关柜,这是电气领域很常见的一种设备。主要作用是在电力系统进行发电、输电、配电和电能转换的过程中,进行开合、控制和保护用电设备。那么朋友们,你了解它的二次控制原理吗?能绘制出相关的接线图吗?今天这篇文章,我们就来一同了解!

高低开关柜(图片来源:网络)
一、开关柜高压二次原理图
主要有以下几种:电源进线、PT及避雷器、母线联络、隔离手车、出线(馈线)、变压器出线、电动机出线、发电机出口、电容器出线。

高压二次原理分类图(图片来源:网络)
二、原理图回路功能块划分
主要分为以下几个功能块:采样回路、控制回路、辅助回路、信号接口回路、原件清单BOM、端子排、小母线。
下图为测量电流的接线图,包含水平母线、断路器、测量绕组、保护绕组、避雷器、接地开关、零序CT。

测量电流接线图(图片来源:网络)
下图为保护电流与零序电流的接线图,大家可以和上图做个比较,看出不同点了吗?

保护电流、零序电流接线图(图片来源:网络)
下图为相电压与线电压的接线图:

相电压与线电压的接线图(图片来源:网络)
下图为电压互感器PT的V-V的接线图:

电压互感器PT的V-V接法(图片来源:网络)
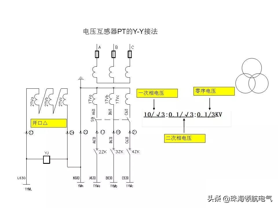
下图为电压互感器PT的Y-Y的接线图:

电压互感器PT的Y-Y接法(图片来源:网络)

联锁,则包括机械联锁(五防联锁)、电气联锁、程序联锁三部分。机械联锁要求五点:合闸位的手车不能移动、工作位合闸位不能合地刀、带电时不能移动隔离车、合闸位不能推进隔离车、防止进入带电间隔;电气联锁则是三选二:两进线一联络只允许合两台;程序联锁则是DCS控制器:根据工艺要求,用控制器自动实现跳闸和合闸闭锁。
下图为储能示意图:

储能示意图(图片来源:网络)
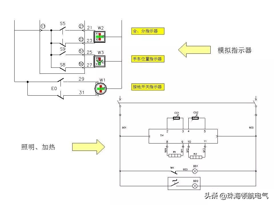
下图为模拟指示器与照明、加热接线图:

模拟指示器与照明、加热接线图(图片来源:网络)
下图为信号接口回路示意图:

信号接口回路示意图(图片来源:网络)
关于二次原件清单,如果招标方提供了二次图,一定要记得看二次BOB,核对有没有价格较高的原件,不要漏报。
三、常用控制功能原理
主要包含以下几个部分:合分闸及防跳、储能、联锁、断线监视、PT断线检测、小母线切换、备自投、同期检测、自动准同期、系统接地(绝缘监视)。
下图为合、分闸控制流程图:

合、分闸控制流程图(图片来源:网络)
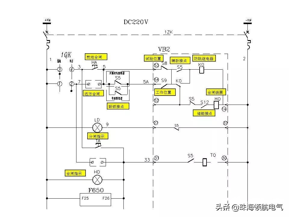
下图为DC220V各接点示意图:

DC220V各接点示意图(图片来源:网络)
下图为外部防跳接线示意图:

外部防跳接线示意图(图片来源:网络)
下图为小母线切换示意图。当母联投入后,其中一台母线PT退出运行,则要进行切换,以保证保护仪表的电压检测正常。

小母线切换示意图(图片来源:网络)
下图为PT断线检测示意图。

PT断线检测示意图(图片来源:网络)
下图为同期检测与自动准同期示意图。

同期检测与自动准同期示意图(图片来源:网络)
下图为系统接地(绝缘监视)示意图:

系统接地(绝缘监视)示意图(图片来源:网络)
关于备自投(备用电源自动投入),指的是无压(低电压延时时间到)、无流(电流-单相)、跳工作开关备用有压且无闭锁、合母联开关。
关于备自投方案,有以下三种:
- 利用两进线保护的可编程功能相互配合,如GE的保护F650;
- 采用专用的备自投装置,如AGE的MPM100BII;
- 采用可编程控制器PLC,如施耐德的TWIDO GE的VersaMax。
就绪条件(充电),指的是自投控制开关允许、手车全在工作位、两进线合闸位、母联分闸位、母线电压正常。
闭锁条件(放电),指的是自投控制开关禁止、断路器手车未在工作位置、PT手车未在工作位置、备用开关在分闸位置、备用电源低电压、保护跳闸、手动分闸、自投己动作一次。
采用综保的内部逻辑示意图如下图所示:

采用综保的内部逻辑示意图(图片来源:网络)
元件标识示意图如下图所示:

元件标识示意图1(图片来源:网络)

元件标识示意图2(图片来源:网络)