电力交流3群 515204186
电子式兆欧表与手摇式兆欧表的区别 工作原理的不同
电子式兆欧表的工作原理:
该类型兆欧表利用干电池供电电源,采用DC/DC变换技术提升至所需的直流高压电压100V、250V、500V、1000V、2500V、5000V、10000V等,且通过自稳压技术使其稳定,由测试端钮输出。电子式兆欧表自动产生一个所需的直流电压值,在被测试品上产生一个泄露电流,通过泄露电流大小,经过电路换算,得出一个绝缘电阻。下面是电子式兆欧表的原理图:

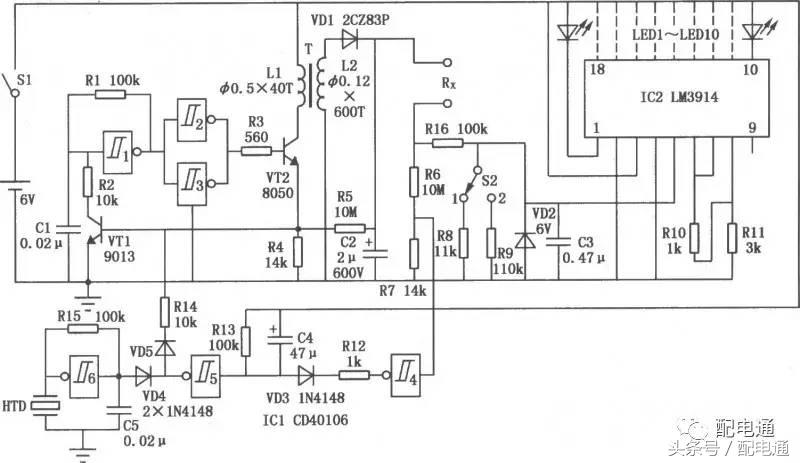
便携式兆欧表电路如上图所示。ICL为六施密特触发器CD40106,其中触发器l构成振荡电路,触发器2、3组成驱动电路。它们输出的振荡信号推动开关管VT2工作,再由变压器T升压、二极管VDL整流,便可得到500V的直流测试电压。电阻R4、R5的分压控制调整管VTL的导通电阻,以改变振荡信号的脉冲宽度,使500V直流电压在测量时保持稳定。IC2为收录机专用显示集成电路LM3914,其输出端所接发光二极管LEDlLEDl0用来显示被测电阻Rx的大小。IC2的⑤脚输入电压每递增0.5V,就使IC2的十个输出端从⑩脚到①脚依次输出低电平,使相应的发光二极管发光,指示出被测电阻的阻值。转换开关S2置于“1”时,测量范围为l~10MΩ;S2置于“2”时,测量范围为l0~100MΩ。ICL中的触发器4、5、6组成绝缘电阻测试电路。当绝缘电阻短路时,触发器4输出高电平,延时5秒后,触发器5也输出高电平,使VTL饱和导通,触发器l组成的振荡电路停振,同时触发器6组成的振荡电路使压电陶瓷片HTD发出声响。当短路的绝缘电阻拆下时,经过5秒钟,电路自动恢复到正常状态。在作绝缘电阻测试时,稳压二极管VD2对IC2起保护作用。
手摇式兆欧表原理:
兆欧表的结构主要由两部分组成:一是比率型磁电系侧盘机构;二是一台手摇直流发电机。所其内部原理电路如下图所示。

被侧绝缘电阻接在“线”和“地”两个端子上.兆欧表读数的比率表指针位置由电流回路和电压回路共同作用来决定。电流回路由发电机“+”极经被侧电阻Rj,限流电阻Rc,流回发电机“-”极,流过的电流为It.可见,当发电机端电压U不变时,I1与凡成反比,其产生一转动力矩M1.电压回路由发电机“+”极经限流电阻Ru.流回发电机“-”极,其流过电流为I2。可见,当发电机的端电压U不变时,I2与Rj无关。其产生一反作用力矩M2.当M=M2时,指针处于平衡位置,从而指示被测电阻Rj的值。
供电方式不同
电子式兆欧表:采用干电池(或充电式电池)供电
手摇式兆欧表:就是采用手摇的方式产生电能来获得所需要的高压,通常有250V、500V、1000V几种电压输出
便携性不同
电子式兆欧表:具有有电量检测,体积小、重量轻等优点,并且具有模拟指针式和数字显示两种,经久耐用,三年维修
手摇式兆欧表:体积相对电子式兆欧表而言较笨重,且使用过程中要将刻度校零,一年保修
额定电压个数
电子式兆欧表:每块表有2个或2个以上的额定电压;
手摇式兆欧表:只有一个额定电压;
输出电压稳定度
电子式兆欧表:自身产生其本身的额定电压,且输出稳定;
手摇式兆欧表:120转/分转速人工产生一个额定电压,输出电压的稳定程度与转速的稳定程度相对应;
测量精度
电子式兆欧表:测试方便,精度高,自动化程度高;
手摇式兆欧表:人为造成精度误差大,操作极不方便
测试各项参数的便利性
电子式兆欧表:测各种绝缘参数R15s、R60s、R10min、吸收比、极化指数时很方便;
手摇式兆欧表:测吸收比要手摇1分钟,测极化指数要手摇10分钟;
是否具有短路测试功能
电子式兆欧表:不怕短路测试,不怕被测试品电流反击,自动对被测试品放电;
手摇式兆欧表:不具备此功能。
如今电子式兆欧表畅销国内外市场,全国各行业均有使用,特别是电力系统,要求测试吸收比,使用电子式极为方便,另外电子式高压、高阻、抗干扰,不怕反击和自动放电等功能,极大方便现场使用。
配电通(pdiantong)
分享|使用兆欧表测量电机故障的原理及其方法
详细讲解兆欧表测试电气设备的绝缘电阻!!
兆欧表的使用以及绝缘电阻的测量方法
兆欧表测量相关知识问答
内容源于网络,版权归原作者所有配电通整理
看过文章后,文章底部留言指出电小妹小筱的错误。如果您还不满足,就加入电力人的交流群,与电友们共同死磕。
QQ:2927105692小筱微信:peidiantong,告诉我您需要的内容!