集微网消息,国家级制造业单项冠军(下称“制造业单项冠军”)被誉为制造业皇冠上的“明珠”,这一“国字号”荣誉赋予了制造业细分领域发展最突出的企业/产品高度认可。在优质中小企业梯度培育体系中,制造业单项冠军企业位居金字塔“塔尖”。

含义
制造业是国民经济的重要支柱和基础。自2010年开始,我国制造业增加值首次超过美国且连续多年稳居首位。然而,“大而不强”仍是我国制造业较为突出的短板。
为巩固和提升其全球地位,提升我国制造业核心竞争力,促进制造业提质增效升级,工信部于2016年印发《制造业单项冠军企业培育提升专项行动实施方案》(以下简称《实施方案》)并开始相关遴选工作。
制造业单项冠军企业的定义出自《实施方案》,是指长期专注于制造业某些特定细分产品市场,生产技术或工艺国际领先,单项产品市场占有率位居全球前列的企业。
这一定义包含两大关键点,一是“单项”,企业必须专注于目标市场,长期在相关领域“精耕细作”;二是“冠军”,要求企业应在相关细分领域中拥有冠军级的市场地位和技术实力。
制造业单项冠军申报强调“补短板”,重点领域补短板的会优先予以推荐,包括新一代信息技术、装备制造、新材料、新能源汽车和智能网联汽车、新能源、节能环保、航空航天与海洋装备等领域。
自2016年起,每年都会进行制造业单项冠军申报,目前已开展七批制造业单项冠军申报及认定工作。从过往申报通知看,在申报条件的具体内容方面或多或少发生了一些变化,具体如下:

截至目前,全国累计认定7批共1186家制造业单项冠军企业。中国工业经济联合会的最新数据显示,单项冠军企业近三年平均利润率13.55%,是普通工业企业的2倍以上,九成以上的单项冠军企业国内市场占有率第一,近七成全球市场占有率第一,实力可见一斑。
认定
对于企业而言,被认定为制造业单项冠军不仅可以提升品牌知名度、扩大行业影响力,还可以获得一系列的政策支持。
从国家层面来看,对企业申报国家有关技术改造、工业强基工程、重大专项、节能减排等资金支持的项目,以及申报国家级工业设计中心、技术创新示范企业的,予以优先支持;各级工业和信息化主管部门会加强对企业的指导、跟踪和服务;积极推动制造业单项冠军企业与科创板对接。

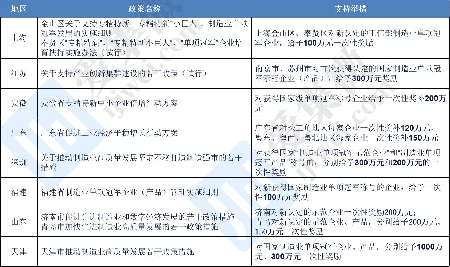
从地方层面来看,我国多地发布制造业单项冠军认定的支持举措,形成多层次多维度的政策体系,其中涵盖不同等级的补贴奖励。
省级奖补方面,例如海南提出首次获得国家制造业“单项冠军”的给予一次性500万元奖励;山西提出国家级制造业单项冠军企业(产品) 奖励300万元;福建提出获得对新获得国家制造业单项冠军称号的企业给予一次性100万元奖励。市、区级奖补方面,例如珠海、广州黄埔区最高可获得500万元奖励,深圳、南京、宁波可获得最高300万元奖励。
需要注意的是,制造业单项冠军不是“终身制”,工信部每3年会对入选单项冠军进行一次评估复核。对符合条件的企业(产品)在公布的名单中予以保留,对不符合条件或未提交复核申请材料的企业(产品)从名单中予以撤销。
制造业单项冠军这一头衔的含金量极高,是某一细分领域的“领头雁”,因此申报门槛较高、申报条件较为苛刻,对企业的市占率、知识产权、性能指标、品牌管理等方面都提出了要求。例如企业申请产品的市场占有率位居全球前3;申请单项冠军示范企业的,相应产品的销售收入须占企业主营业务收入的70%及以上。
对于制造业单项冠军认定的申报条件、时间以及政策优惠,爱集微政策咨询进行了总结。

爱集微政策咨询部门高度关注集成电路产业的发展和科技创新,凭借对行业的深度洞察及多年丰富的行业经验,实时掌握科技政策导向,帮助企业精准厘清各级政府优惠政策,提供政策咨询、政策匹配和政策解读的全方位服务,促进企业实现科技创新。政策咨询团队成员主要来自知名集成电路企业、政府部门和咨询服务机构,专业技能和市场经验丰富,拥有各级政府专项资金、资质认定及荣誉奖项等实战经验。