请去关注【高考直播】微信公众号与百万学霸一起学习!

第一部分、总述
首先,在难度上,政治大题比较有规律可循,经济生活比较灵活、政治生活就找主体、文化生活必须材料,哲学生活全靠标题。
其次,出题的位置和数量,要看好试卷,不要觉得某道题的位置是固定的,政治生活不一定就在39题,很可能会换位置,换组合。
然后,说几个答题比较常见的问题,第一,由于位置会发生变化,尽量按顺序答题;第二,答题套路,一般来说每点一行半左右,原理+材料(具体问题,具体分析);第三,对于字体,清晰和速度为首,漂亮其次;第四,时间自己把握,尽量一道大题规定一个时间,如经济大题用10分钟答完,按自己实际情况出发;第五,没有意外情况,答题卡尽量填满,不要空太多;第六,重中之重,一定要用好材料!!!
最后,整体备考思路
①基础最重要:用思维导图整理笔记和书本知识,老师让背的一定要背!
②做高考题:一定要做高考题,多少遍都可以。第一是找感觉,题做多了对于每种题型会有感觉的;第二,很多平时做的题就是按照前几年的高考题改编的,经济的概括信息,政治的民主*党**派,文化的精神之间的关系等等。
③做其他题:第一,老师讲过的题(练习册、时政热点、月考、学校印的),最重要的是记住错题;第二,五月份的押题卷,尽量做,比较有可能压上;第三,其他省市题,不用自己找,跟着老师做;第四,自己买的练习册和各种信息题,很有可能有看了答案也不懂,十分模棱两可的题,去问老师。
注:下面讲述的学习方法和思路,很多是作者从老师那里借鉴的,也有的是自己摸索的,每个人的学习方法都不尽相同,仅供参考。
第二部分、分述
一、 经济生活
· 难度:比较难,灵活
· 位置:一般在38题,偶尔和政治生活共用一个材料。
· 问题数量:一般是1道题,也有2道题。
· 类型:概括信息题、综合题、指定范围题、不太明白题。(题型的名称只是为了易于理解)还有提措施等千奇百怪的问法。
· 近五年考题分类:
19年38题:结合材料并运用经济生活知识,分析该航运企业比港项目获得成功的原因。——综合题(需要结合整本书)
18年38题(1)问:简要说明材料一包含的经济信息。——概括信息题
18年38题(2)问:结合材料,分析企业税负降低与财政收入增长之间的经济联系。——指定范围题(但也不太明白,肯定看材料)
17年38题(1)问:结合材料,运用经济知识分析国内玉米价格下降对玉米市场可能产生的影响。——指定范围题(还是不太明白,消费的影响,但指定还得看材料)
17年38题(2)问:玉米价格的下降,影响了一些玉米种植户的收入。政府和种植户可采取哪些应对措施
16年38题(2)问:综合材料二,并运用所学经济知识,分析大力推动新能源汽车生产对消费和产业发展的影响。——指定范围题(生产消费)
15年38题(2)问:结合材料和所学经济知识,分析当前对小微企业实施税收优惠的理由。
· 答题思路:
1、 综合题
(1)提问方式:请用《经济生活》的有关知识分析等,没有其他直接限定词(没有说用生产与消费的知识答题),也没有暗示(如税收法定原则)
(2)整道题思路
第一步:审问题——看好限定(到底是综合的,还是只问小点)
第二步:看材料——拆分画点:拆分是指拆分材料,将没有用的信息用横线划去,不管了,其余的都当成有用的。画点是指,将剩下的材料能看出来点的地方都用序号标注,在旁边写点什么,如生决消,即生产决定消费,只要自己能看懂(分点:可以参照材料中的分号,句号等看出点与点之间的划分)
第三步:查缺补漏——按照顺序将书过一遍,如下
先找第四单元的八个词—然后从头到尾捋一遍书的关键词
第四步:写答案——顺序按照最可能得分的顺序写,每点一般保持在一行半左右。
①材料里必有的点:原理+材料
②你觉得可能的点:可以和原理有关,也可以无关,只要合理(但是此时,必须用上材料,材料里说的可能很通俗,或者像新闻,但如果正好能说明问题,稍微改一改独立成点)
!注意:材料有的时候就是答案,不要不敢写,稍微换个说法就写上去。
③套话补充点:如新发展理念,现代化经济体系等,有没有都写在最后一行~
(3)备考思路
此类综合题没有一套固定的答案,需要不断做题进行总结。
首先,总结出常用的套话;其次,通过做题练习材料和原理地对应,看到什么立马就反映过来体现了什么原理(如同时央行决定,增加再*款贷**和再贴现额度1500亿元…信贷投放——立马在旁边简要地写:宏观、财、税)。
说到底就是做题加总结,慢慢就会有感觉。
做题推荐:老师上课讲的或者推荐的题、学校发的时政热点、高考真题。
2、 指定范围题(直接说明白了用balabala知识)
(1)提问:请你用消费的知识/ 现代化经济体系的知识/ 财政的作用……分析上述材料(有的题像“企业税负降低与财政收入增长之间的关系”,并不一定适用,这里指的是那种说的十分十分明确的)
(2)答题
第一步:画框架——把平时背的所有有关的知识点,十分十分十分简略地用几秒钟背在试卷上(一快,二全)
第二步:对应材料——把没有用的信息划掉,其余都对应上点,有的十分明显,有的怎么看也看不出来,但是能对应就对应,实在对应不上,把材料换个说法不对应点也得写上。
第三步:写答案
①肯定有的点:原理+材料(欻欻地写)
②没和材料对应上的原理:写上,能巴拉几句就巴拉,巴拉不了原理也要覆盖全。
③没对应上原理的材料:换个说法,也写上。
3、 概括信息题
(1)提问方式:简要说明图中/表中/材料中…体现的经济信息。
(2)答题套路:时间+地点+事件
4、 不太明白题
只是一个形象的说明而已,没有办法直接和某个十分具体的原理结合起来。此时,两个重点。第一,弄明白题问的是什么,多读几遍,好好理解;第二,材料一直都很重要,这里的材料更重要。能和原理结合的都结合,结合不了把材料换个说法。
!!!注:首先,对于做题方法,上面提出的方法仅供参考,有好有坏,适合自己的方法就是最好的方法,不要纠结于用什么方法,是看出一点写一点,还是全看完材料再写,是先写出框架,还是在脑子里面过框架,这些都是次要的,符合自己的习惯就可以;其次,经济生活的题型比较灵活,上面概括出的只是本人做题中见过的,觉得需要总结的,其他的题型,如:提措施,体现的原理,从什么什么出发…提问方法千奇百怪,不必在意。只要看懂问题,用好材料,背好原理,来什么答什么,不用管那么多;最后,对于材料,我就经常会吃材料的亏,所以,一定一定要用好材料!不要光写原理。
二、 政治生活
· 难度:不出意外,简单
· 位置:多在39题,单独一问
· 问题数量:多是1道
· 类型:主体题、第四单元题,其他
· 近五年考题
19年39题:我国脱贫攻坚取得决定性进展,是贯彻落实上述六项基本原则的结果。运用政治生活只是,任选其中三项原则,分别阐述坚持这些原则的理由。
18年39题:运用政治生活知识说明为什么要“坚持*党**对一切工作的领导”。
17年39题:概括材料所体现的政府、人大和人民三者之间的关系,并分析当前政府履行公共文化服务职能特点。
16年38题(1)问:我国民主*党**派为推动新能源汽车产业发展发挥了怎样的作用?为什么能发挥这样的作用?
15年38题(1)问:结合材料和所学政治知识,说明我国为什么要坚持税收法定原则。
· 答题思路
1、 一到三单元——找主体
第一步:审题——看好有没有限制(如是不是用*党**的知识回答,还是整本书)
第二步:看材料——把材料和主体对应上(如*党**的第十三次会议就是*党**,人大开会就是人大,国务院应该怎么怎么就是国务院……)
第三步:写答案——按照顺序
①材料里绝对有的
②套话:政府的地位宗旨、国性人地
③可能有的主体补充:如民主*党**派
可参考的答题模板:主体+他的地位和作用+材料
2、 第四单元——特定套路
①必答三点:和平与发展、国家利益,我国的对外政策
②从前到后过框架:框架过的要全,常见的有综合国力、新秩序、联合国等等
三、 文化生活
· 难度:较难
· 位置:多在40题(2)问,与哲学一起出题
· 数量:多是一道题
· 类型:有框架题和其他
· 近五年真题:
19年40题(2)问:运用文化生活的知识,谈谈其美多吉先进事迹对我们培育和践行爱岗敬业精神的启示。
18年40题(2)问:运用文化生活的知识,说明我国杂交水稻研发推广是如何增强我们的文化自信的。
17年40题(2)问:运用文化作用的知识并结合材料,说明弘扬创新精神对于推动创新发展的作用。
16年39题(2)问:扶贫先扶“精气神”是十八洞村精准扶贫的重要经验,运用文化对经济作用的知识说明这一经验的合理性。
15年39题(2)问:结合材料,运用文化生活知识说明抗战精神与中华民族精神的关系。
· 答题思路
1、 指定范围了
十分开心,看来材料对应框架,先把有的都写完,其次把没有对应上的材料尽量换个说法也写上,然后把觉得框架里应该有的点也写上。
2、 没有指定范围
第一步:审题——让你写什么东西,是啥啥关系啊,还是精神的启示,还是原因。
第二步:看材料——先把可以看出来的材料和原理对应。然后把书的框架从头到尾过一遍,如第一单元文化的作用,第二单元各种文化(文化交流、文化发展、文化创新、文化多样性等等等等),第三单元中华文化特征和精神,第四单元文化强国。尽量又全又快,欻欻地过。
第三步:写答案——必有点+可能有的+没对上的材料
!!!材料,文化生活在高考上一定一定一定要写材料,原理不会也要写材料。
四、 哲学生活
· 难度:背好标题和对应框架就不难
· 位置:近几年多在40题,多和文化生活一起出题(不要只看题号,题号可以换)
· 问题数量:1道或2道
· 类型:标题
· 近五年2卷考题:
19年40题(1)问:以其美多极为代表的雪线邮路劳动者的事迹,生动诠释了“千千万万的劳动者是美好生活的创造者、守护者”的道理,运用社会历史主体的知识加以说明。
18年40题(1)问:我国杂交水稻研发推广为什么能够取得举世瞩目的成就?运用实际与认识的辩证关系原理加以说明。
17年40题(1)问:运用“辩证法的革命批判精神与创新意识”的知识并结合材料,分析科技领航者实现科技创新的主体原因。
16年39题(1)问:十八洞村扶贫时间是贯彻精准扶贫思想的成功案例,运用矛盾的普遍性和特殊性辩证关系原理加以说明。
15年39题(1)问:结合材料,运用意识能动作用的知识说明抗战精神对中国人民战胜日本侵略者的作用。
· 答题思路
第一步:审题——看好用的是什么标题
第二步:画框架——十分十分十分简单地把标题下的原理写在卷子上(不要浪费时间,最多几秒,整个框架就四五个字就可以,如果熟练可以只画圈圈表示,甚至可以不画。只是为了不丢点,不要浪费时间)
第三步:对应材料
第四步:答题:原理+材料,欻欻地写
· 备考
1、 标题要背
标题大致可以分为两类,第一种是马克思主义哲学的分类;第二种是书上的标题(包括:目录,课文里的小标题等)。以及老师归纳出来的标题(如矛盾=唯物辩证法的核心等)
2、 框架原理要背
背对应标题的框架和原理。
五、 送你4分题
· 难度:及其简单
· 位置:40题(3)问
· 数量:一道
· 近几年真题:
19年40题(3)问:新中国成立70年来,千千万万的劳动者不断为中华民族精神增添新的时代内容。请写出其中两种精神的名称。
18年40题(3)问:班级举行“学习袁隆平,放飞青*梦春**想”主题班会,请列举两个发言要点。
17年40题(3)问:班级举行主题班会探究批判性思维与创新精神的关系,请围绕主体提出两个观点。
16年39题(3)问:借鉴十八洞村经验,就推动精准扶贫提出两条建议。
· 答题思路:
要注意有没有限定范围,是要写政治生活有关的,还是哲学,还是经济,还是随便。然后,欻欻地写两点,不要使劲想,随便写欻欻写。
结语:黑夜过后就是白昼,风雨之后能见彩虹,希望如期而至的不只是春天,还有你们六月的凯旋。
刘雅茹贵 厦门大学

1. 课前预习以课本为主,至少要清楚该课的主要框架,熟读课文内容,可以自己先想想有什么知识点。
2. 课后复习我觉得有两部分,一个是知识整理,一个是做题。在知识整理方面,我个人习惯整理思维导图(根据个人习惯),就是知识大的框架,可以是以课本单元的顺序,也可以做成大事年表(建议在高三一轮复习后)同学们在学习之余,做题目累了或者看书看累了以后,可以把这拿出来翻翻看看,也可以回忆、自己动手做做这些,并且可以提问自己。等你熟练的掌握了这些,便可以一个知识点带动了许多知识点,从而培养出良好的时空观念。这个整理知识的方法是很有帮助的。你会发现自己看书的时候,那些知识不是独立的,仿佛成了一个骨架,自己填上“肉”而已。
年代会成为一个相当重要的座标。指导你如何整理知识。我觉得文科的基础就是语文与历史了。学好这两门,对于其他科目也有帮助。在做题方面,历史题最重要的就是时空观念,在分析材料时一定要兼顾宏观与微观,尤其是选择题,历史选择题不会像政治选择题那样抠字眼(不是说历史不抠字眼),会更偏向于材料解析并提取信息来解题。大题的话答题语言要严谨,要分点,尤其是时间不要写错,不然第一印象分会打折扣,这里强调一下“小作文”,这种题型要好好阅读材料,好好审题,确定好扣题的议题,在此基础上选择合适的历史事件加以阐释,最好别分点。
3. 针对基础年级来说,课本非常重要,在基础知识搞清楚的基础上加上适当的习题,不要贪多。强调一点,不管辅导书说的多好,课本上的话永远是最专业的,辅导书的作用是帮助你补充知识点,不要依赖辅导书,知识点以课本为基础,为高三复习打好基础。
4. 针对高三来说,历史已经进入复习阶段,要开始注意解题技巧,并且做题要适度,保证做一道,对一道,做一道,懂一道,并且寻找适合自己并且老师喜欢的套路答题,但同时基础也别忘记,有空就背背,有大块时间的时候做做大事年表,很有帮助。
大题拿分点:历史的12分论述题
1、先找出几个关键词。
2、根据问题和关键词写出一个论题(论题中要有“近代史”“工业革命”等关键字眼,一般这些词都会出现在问题中)
3、分点论述论题,一般最好有两三点,每一点都要有“史实+讨论”,每点最后一句话都要与论题相符。
4、总结:概括自己的上述语言,用总结性强的语句对自己的论题进行升华。
5、一般来说,论题的范围较大,比较好分点论述,范围小的话有点难找论据,当然范围也不要太大。
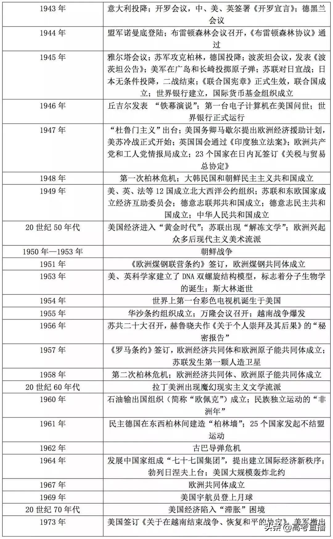
以下附带历史*纪大**年表












一、必得分
★哪些题?
高考地理总共有11道选择题,通常为4组题,其中三组为每组3题,一组为2题。通常情况下,有3道题的题组中,第一题都是比较简单的,往往根据题干就能直接选出。而第一组的三道题又是相对容易的,所以有五道题是一定要拿到分的。
★怎么做?
首先,基础知识一定要扎实。只有对基础知识的掌握足够牢固,才能做到在看到较容易的题时迅速做出正确的判断。巩固基础知识既需要跟好老师上课的进度,又需要反复看书,教科书是重中之重。其次,多做题。很多必得分的题实际上大同小异,做题足够多之后甚至可以做到在读题目时就能猜到问题是什么。第三,切忌马虎。很多时候因为题较简单,甚至读题就可以直接得出答案,很容易欣喜之余顺手写错答案,或者本能答对的题因为“轻敌”而答错,无论哪种情况都是非常可惜的,白白丢掉四分。最后,灵活运用大题框架。很多选择题其实就是大题的另一种出题方式,选项就是大题的答题要点。灵活运用大题框架,可以帮助我们直接选出一些简单题的答案。
二、其他题
★难做吗?
主观来讲,个人认为地理选择题是非常折磨人的一部分。说难,其实相对于政治、历史来说,地理选择题的答案是相对比较清晰、明确的,很少出现让人无法接受的正确答案。说不难,地理这一学科对我们的综合运用知识能力、知识储备量、知识面广泛程度甚至是生活常识,有极高的要求,经常每做一套文综题,都会发现新的地理知识点。而地理选择题作为文综开卷最先作答的题目,能否做好这十一道题,关系着整张卷子的答题质量;因此即使它再难,也要迎难而上。
★怎么解决?
·审题
在做题中,我们总会遇见错误选项与问题也相符,但不符合题干中关键词的情况。审题出问题又分为遗漏关键词和不懂出题人意图两种情况。以一道简单的具体题目为例:

1.遗漏关键词——以第1题为例
第1道题题干中,我们需要注意的除了重庆、成都两座城市与武汉的对比外,还有“现代经济”这个关键词。若遗漏这个关键词,那么B项也是可选的;B项错误的原因在于,武汉虽河湖众多、农业发达,但农业在现代经济中不占主要地位。克服这种难的方法很简单,笔者自己采用的就是最笨的方法——用笔点读,在关键词下划线,在认为非常重要的词上圈圈。此方法虽然比较笨拙,但是效果极佳。
2.未理解出题人意图——以第2题为例
第2题题干中的“原因”,其实就是“目的”、“为了什么”、“想要什么”,那么这道题其实想要考我们的是,烽火科技相较于以上其他二线城市,想要武汉的什么。理解出题人意图后,这道题其实很简单,即A。克服这种难的办法是多做题并总结归纳。意图不外乎考察读图是否全面、目的、审题是否仔细等几类。
3.注重题组总材料
题组总材料是题组里每道小题的引导和依据。每个题组围绕总材料,每道小题各有侧重。以题为例。

总材料中的关键词为“主要用于汇聚并吸收雨水”、“得到净化”,“主要”一词决定了雨水花园也是这组题的核心是收集雨水。由此,第1题,为了更好收集雨水,自然要减少水分蒸发,选D。第2题,由上一题得出树皮覆盖层作用为保持土壤水分,砾石层空隙过大,不能很好起到过滤净化作用,因此选B。第3题,分析总材料时已经得出,选C。
在阅读总材料时用笔画出或圈出关键词,并在做每道小题时注意回看自己标出的总材料中的重点,正确率将提高很多。
·图表题
地理题的信息,可以分为“图”和“文”,相较于单纯的文字,图表更是让人头疼,下面为大家介绍以下我做图表题的方法。
1.看图名
图名是一张图的灵魂。一字之差,谬之千里。准确读题名,了解这张图在表述什么,是做对题的前提。读图名,尽量做到一,字,一,字,地,读。例如“每月降水图”和“累计降水图”,前者可以直接得出任意一个月份的降水量,而后者则需要用所求月份的累积量减去前一个月累积量才能得出结果。认真读图名,能够提高图表题的准确率。
2.看三要素
比例尺、图例、指向标为地图的三要素。当图中出现三要素时,就一定能用上,所有的信息都不是白给的。看到三要素时用笔圈出,在做题时有意识地找哪里能用上三要素,图表题准确率将提高很多。举一道题为例。

第10题,如果没有注意到图例,可能会从各个角度分析。而图例给出了水电站,水电站则代表着这一河段落差大、水流急,即可直接选出B选项。
3.对应好每条线的含义、数值,看好坐标的单位
做题时,我们总会遇见线条特别多、坐标轴单位不统一的题。这个时候一定要耐心分出每一条线、看好每一个信息。平时做练习的时候可以用不同颜色的笔把不同的线条描出来,再对应把线条的含义用彩笔圈出。有意识地锻炼自己区分线条的能力,在考试时方可稳定自如。
·新定义
出现新定义时,一定要特别关注题干对新定义所做的解释,很多新名词不过就是大家所熟知的名词的另一种说法或是用大家很多熟悉的定义组合起来重新定义一个事物,确定弄明白了新名词的意思再动笔做题,就不会在做题时一头雾水了。

例如这道题。题干中对“绿波带”的定义很长,但总结出来就是“规定车速调节红绿灯以让车流顺畅通过”。弄清楚定义,再做题就很容易了。第1题,根据定义,绿波带可以做到在相同的时间内通过更多的车辆,道路通行效率得到提高,选C。第2题,根据定义,我们可以得出,建设绿波带有两个条件,即有红绿灯和车流量大,由此排除A和D。老城区中心道路情况复杂,属于混合交通,而通往卫星城的主干道路以机动车为主,所以选B。
三、答题方法(精华哦)
·step1:审题
(1)关注时间:固定时间段/时间段、时间延续的过程、时间延续过程中发生的变化
(2)关注地点:经纬网——定位、比例尺——范围、地区——区域特征
(3)读图:上述图表题+回归教材、寻找知识点
·step2:调动知识
不仅要回归教材、调动所学知识,还要联系生活实际
·step3:观察选项
(1)选直接的选项:题干直接得出A,A可推导出B、C、D,选最直接的A
(2)选具体的选项:A包含B,地理选B
(3)两个答案纠结的时候,选确定对的那个
总结:
其实地理选择题还是不算难的啦。大家先掌握好基础知识,书读课本,不遗漏任何一个课本上的、老师讲过的、做题做到的知识点,就已经成功了一半。其次就是要多加练习。书背得再熟练,不加以运用,也是白辛苦。最后就是要自己多思考、多总结。做题后只机械改错而不总结经验只是徒劳,只有在不断总结的过程中才能得到提升。我的学习方法只是借鉴,希望能够起到抛砖引玉的作用,帮助大家找到适合自己的方法。祝大家都能取得好成绩!
陈思宇 厦门大学