前方高能预警
谨慎阅览
谨慎阅览
谨慎阅览

干货内容较长,小编亲测,读完整篇文章预计需要9′48″
不瞒大家说,小编最近又干了一件惊天地、泣鬼神的大事儿——趁着策划师们周一周二休息的时候,偷偷从她们电脑里拷贝了一份Excel表格压缩包,据说这个压缩包,囊括了新人筹备婚礼几乎所有的必需文件。
如此重要的资料,冒着被老板扣盒饭的风险,小编也要第一时间分享给大家,小伙伴们速速来看。
01
婚礼筹备倒计时


这是一位策划师为9月份的一对新人准备的一份婚礼筹备倒计时清单。结合他们的婚期、婚礼筹备进度,以四个月为周期,每半个月为一个时间节点,详尽列出了这对新人在婚礼前四个月里,每一时间段所要完成的每一个事项,大到婚礼策划公司、婚宴酒店、婚纱摄影的预定,小至皮肤护理保养、新娘美甲,一应俱全。
关于婚礼筹备,我们收到新人咨询最多的两个问题往往是:婚礼筹备该从哪里着手,先定场地还是先选婚礼策划?婚礼策划需要提前多久联系预定?
在上一篇备婚帖——99%的新人都会陷入的8个备婚误区里,小编第一条就提到许多新人在没确定好来宾人数,不清楚自己想要什么样婚礼风格的情况下,就开始着手婚礼、挑选场地。
因为亲眼目睹过西式草坪婚礼上,新人却只有中式的婚纱照;小清新的婚礼现场,新娘却穿着极尽奢华欧式大拖尾婚纱;选了一个特别中式的宴会厅,新人却告诉我们他们想办一场西式的婚礼;最先开始定了一个只能容纳200人的宴会厅,但随着婚礼推进,宾客人数却一直在增长…..所以深知突兀与整体统一的风格会给婚礼带来的减分或加分对比是多么明显。
所以我们一再的强调,新人开始筹备婚礼的第一件事,一定是先确定好自己想要什么样的婚礼,然后再结合自己想要的婚礼风格,去拍适合的婚纱照,挑选适合的场地以及婚纱,这样“一以贯之”的婚礼,不仅自己享受着舒服,来宾也可以感受到更加别致的体验。
至于需要提前多久开始筹备婚礼,网上较为常见的备婚贴,一般都是以一年为一个周期。而婚礼策划这块,我们给到大家的建议是,至少需要提前3-6个月确定下来,但如果婚期选在5、6、9、10这样的婚礼旺季(以北京为参照,适用于国内大部分城市,但部分城市如三亚并不适用),一定还要再早一些预定。
因为在婚礼旺季以及许多广为人知的结婚吉日,酒店以及婚礼服务人员(摄影、摄像、化妆造型、主持等)的档期都会比较紧张,提早预定,可以尽量避免自己喜欢的场地及人员订不到档期的问题。另一方面,时间越充裕,和设计师沟通修改、调整、完善方案以及后期装饰结构类道具制作的时间也会更充足一些。
而最重要的一点,提早预定,会更方便策划师早一些加入到大家的婚礼筹备中,从而为整个婚礼筹备过程提供一些更加专业的建议和指导。
那么,为什么需要 策划师提早加入到婚礼筹备中呢?
其实,按照国外的婚礼传统,婚礼策划师(婚礼顾问)担当的角色是服务于整个婚礼筹备过程。对于新人来说,他们面临的很多问题可能是第一次遇到,但对于策划师来说,很可能会是再平常不过的一件小事儿,因为有先前新人的经验教训作积累,所以,她们可以快速的梳理出一条婚礼筹备主线来,告诉你什么时候该干什么事,先干什么,再干什么。
而另一方面,无论是婚纱摄影、婚纱礼服或是婚礼场地,因为长期接触,所以她们掌握了解的资源也会比较多一些,会清楚的知道你想要的婚礼风格适合什么样的场地,某个场地是否可以容纳下你的宾客人数,也会比较清楚的知道你想要的婚礼风格适合穿什么样风格的婚纱,而这种类型的婚纱,在哪几个婚纱店可以定制或是租赁到......即便在不清楚自己想要什么样婚礼风格的情况下,也可以通过和策划师以及设计师的沟通,探索、发现自己想要的婚礼。而这些信息及服务,大多数婚礼策划师都是可以免费提供给大家的,至少,我们的策划师,是可以免费给大家做婚前筹备咨询的哦。
所以,在整个婚礼筹备过程中,策划师的角色至关重要。开始筹备婚礼之前,你所要重点花功夫做功课的,一定是多方面对比了解,找到合适自己的婚礼策划团队。看这个团队的服务水平、设计能力、花艺及后期执行能力是否可以达到你的要求,另一方面,“气味相投”也会是一个极其关键的要素哦,因为只有当这个团队的审美、品位与你的是在同一水平线上的时候,他才可以轻松get到你的点,知道你想要什么,然后做出你想要的婚礼现场来。
02
婚礼宾客邀请统计表
前面一小节里有提到,部分新人在预定婚礼场地的时候,仅凭一时的直觉估算了一个大概的宾客人数,就预定好了宴会厅,但随着婚礼推进,发现邀请的宾客里不是少了这家就是漏了那家,宾客人数因此也一直在增加,最后导致婚礼现场不是过于拥挤,就是只能将部分宾客安排在包间,给宾客带来很不好的体验。
所以在帮新人开始寻找场地之前,策划师们都会提供这样一份宾客邀请统计表,让准新郎准新娘两家人坐在一起,分门别类的列出各自所需要邀请的宾客名单,然后进行统一汇总筛选,确定出更为精准的宾客人数,为保险起见,建议大家挑选场地时,在原有宾客人数基础上添加1-2桌作为备用。

如果涉及到目的地婚礼或是有异地宾客来参加婚礼,需要负责宾客交通、住宿的时候,这份异地宾客邀请统计表就可以派上用场啦。可以提前统计好宾客身份证号、航班、抵达及离开时间等信息,以便在宾客抵达及离开之时做好接送机及住宿安排。

03
婚礼采购物品清单
在婚礼最基本的信息——婚期、酒店、宾客人数等确定下来之后,婚礼筹备就正式进入买买买阶段。
这份采购物品清单可做一个基础参考,但在具体的数量上,如新娘选几套礼服、准备几双婚鞋、准备多少份回礼,还需要结合自己的预算、需求以及实际的宾客人数进行最终确定。

04
宾客席位表
这里可以先跟大家简单分享一下,婚礼上,最常见的两种宴会用餐形式——圆桌&长条桌 。中规中矩的圆桌宴席因其“圆满美好”的寓意,通常会受到长辈们的青睐。相较圆桌宴席,长条桌的宴会氛围、局部而连贯的空间装饰更受年轻人的喜欢。
不同的宴会用餐布局,会直接影响到整体宴会空间的设计。所以在设计婚礼方案的时候,设计师通常会先和大家确认,采用哪种形式的宴会桌,然后结合宴会桌形式进行整体宴会空间设计及宾客座次安排。

这个Excel表里,是一张中规中矩的宴会厅圆桌宾客席位表,宴会桌以舞台及T台为轴对称分布,左右各设一个主桌,舞台左侧为新郎家人,舞台右侧为新娘家人(PS:偶尔也会有只设一个主桌的情况,即四位爸爸妈妈及重要贵宾同坐一桌)紧接着按照宾客邀请统计表里新郎亲戚、新娘亲戚、新郎父母朋友、新娘父母朋友、新郎朋友、新娘朋友、同学、同事等依次进行桌位分类安排,然后再根据每一位宾客的属性将其安排到相应的桌次。
在桌号的设置上,最为常见的是以阿拉伯数字进行命名,由于部分长辈有数字忌讳,所以也会适当的避开3、4两个数字。除了数字命名的形式之外,城市、日月星辰、江河湖海、梅兰竹菊等单个字、词、藏头诗、古诗的形式也会比较多见,如果桌号的设置和婚礼的主题、婚礼现场的装饰统一契合的话,也会是很好的加分项哦。
05
经典宴会厅婚礼流程
相信大家在参加了几次朋友的婚礼之后,对婚礼的流程应该都不会太陌生,目前国内比较主流的婚礼形式主要有三种,汉化后的西式婚礼、传统的西式婚礼、以及传统的中式婚礼。
其中以汉化后的西式婚礼最为常见,根据婚礼当天的流程,大体可以分为中式迎亲、西式仪式、答谢宴会三部分,根据西式仪式的举办地,又大可分为户外及室内两种形式。


这是一份完整的汉化西式宴会厅婚礼流程,从早晨新郎新娘起床、早餐、化妆到堵门抢亲,再到婚礼仪式、答谢宴会、婚礼结束,详尽列出了婚礼当天每一个时间点,新人所要做的每一件事。
其实,分享这个表格,并不是要大家记住婚礼当天自己所要做的每一件事,只是想简单做一下普及,让大家了解,婚礼当天究竟是怎么一回事儿。
因为在婚礼前一天,都会有专业的策划师及主持人带着大家进行彩排,告诉大家如何走位,手放在哪里,戒指怎么带,指导大家每一个动作细节。即便是婚礼当天,大家也无需刻意的去想该怎么做,只需在主持人的引导下,展现最真实的自己,流露最真实的情感,尽情的享受婚礼就好。
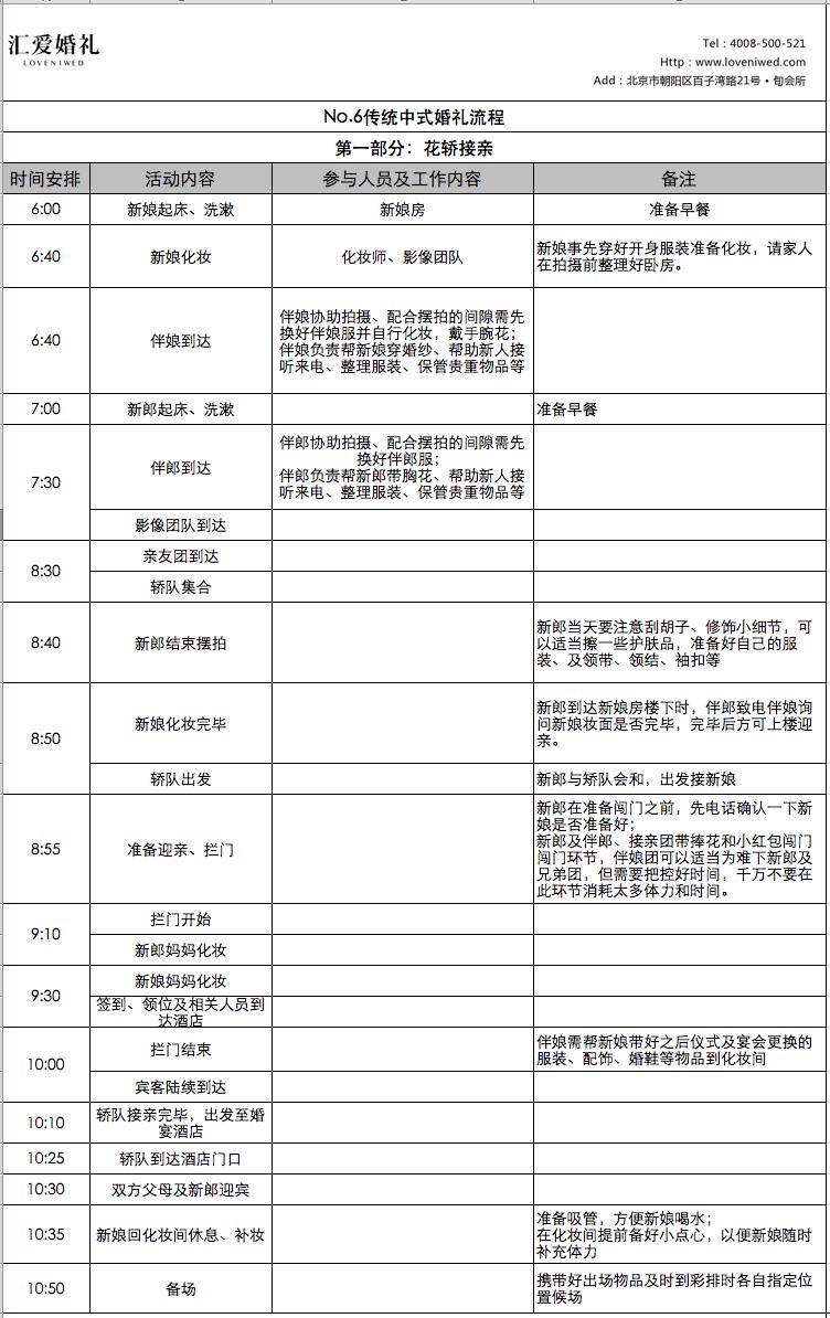
06
传统中式婚礼流程
对于很多新人来说,中式婚礼因其厚重的历史沉淀、独特的文化底蕴及内涵,以及并不多见的稀奇与新鲜感,越来越蒙上了一层神秘的面纱。今天不如就跟着这位策划师为一对新人准备的中式婚礼流程,一起感受一下其中的奥妙与深意吧。


07
婚礼预算规划表
或许,只有完完整整筹备完一场婚礼之后,大家才能清楚的知道,一场婚礼,到底会有多少个项目开销,累计会花去多少费用。
不算不知道,一算吓一跳,为了让大家对婚礼上的必要开销有一个清晰的认识及心理准备,在婚礼筹备之初,策划师都会为大家提供这样一份婚礼预算规划表,详尽的列出婚礼上所有可能的开销项目及明细。
大家可参考这份表单,在对婚礼每一个环节涉及到的开销及其市场行情进行一番初步了解后,结合自己的实际情况进行预算分配。
预算分配这块,可以给到大家几个要诀建议:量入为出,慎重选择,取舍有得,理性消费。




好啦,今天的干货分享暂时就到这里。