人教版初中语文七年级古诗词目录

七上:
1.观沧海(曹操)
2.王昌龄左迁龙标遥有此寄(李白)
3.次北固山下(王湾)
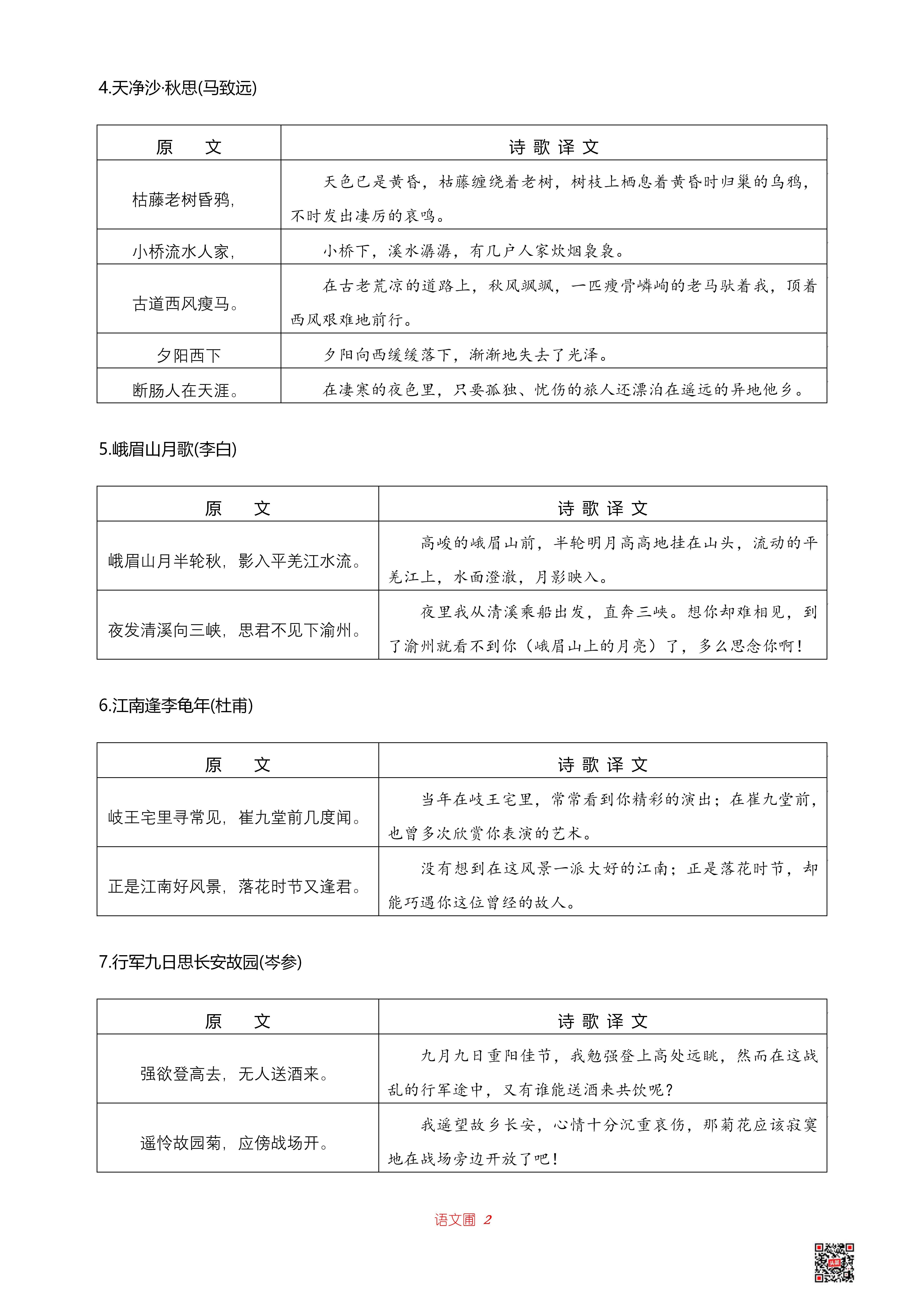
4.天净沙·秋思(马致远)
5.峨眉山月歌(李白)
6.江南逢李龟年(杜甫)
7.行军九日思长安故园(岑参)
8.夜上受降城闻笛(李益)
9.秋词(刘禹锡)
10.夜雨寄北(李商隐)
11.十一月四日风雨大作(其二)(陆游)
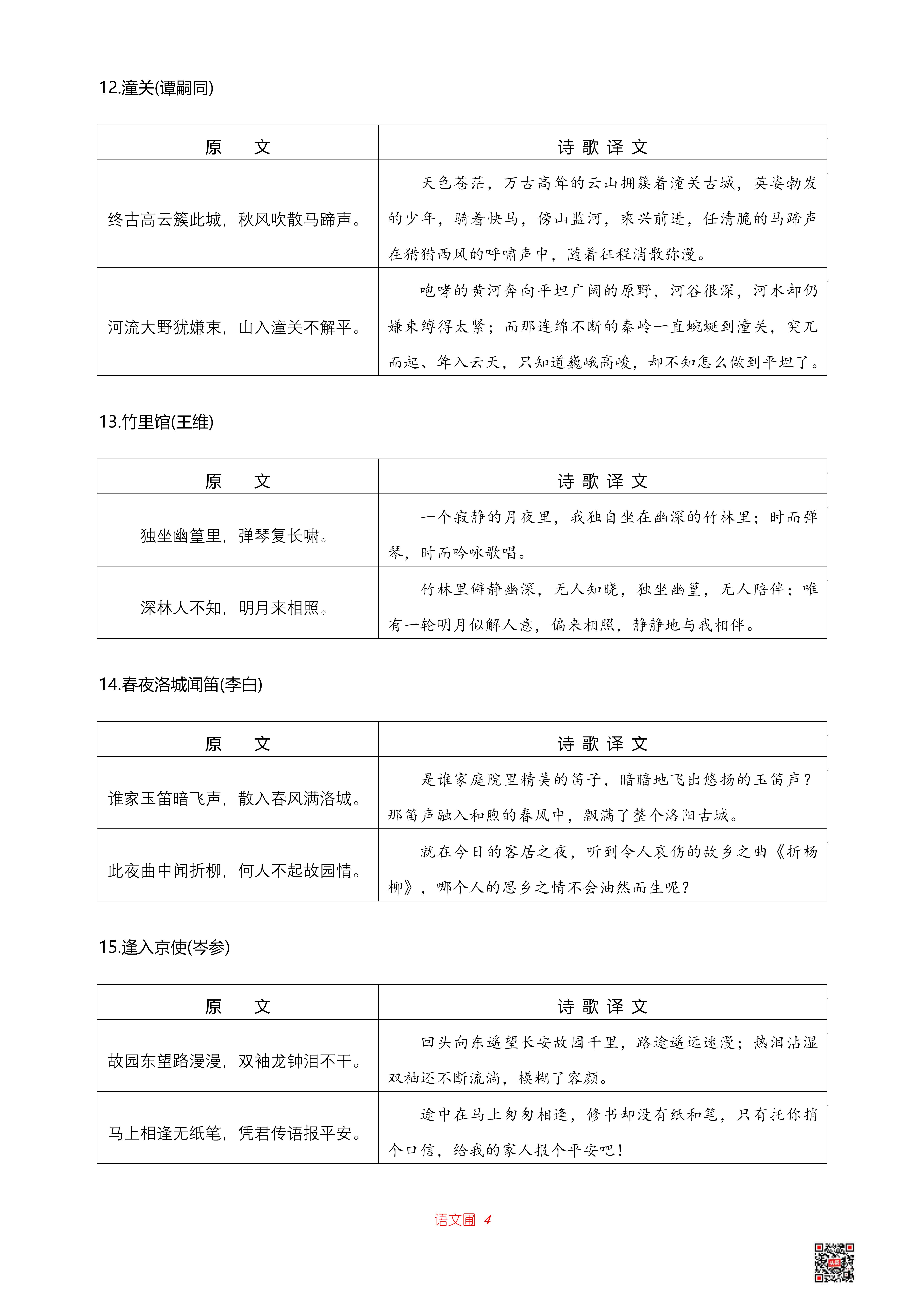
12.潼关(谭嗣同)
七下:
13.竹里馆(王维)
14.春夜洛城闻笛(李白)
15.逢入京使(岑参)
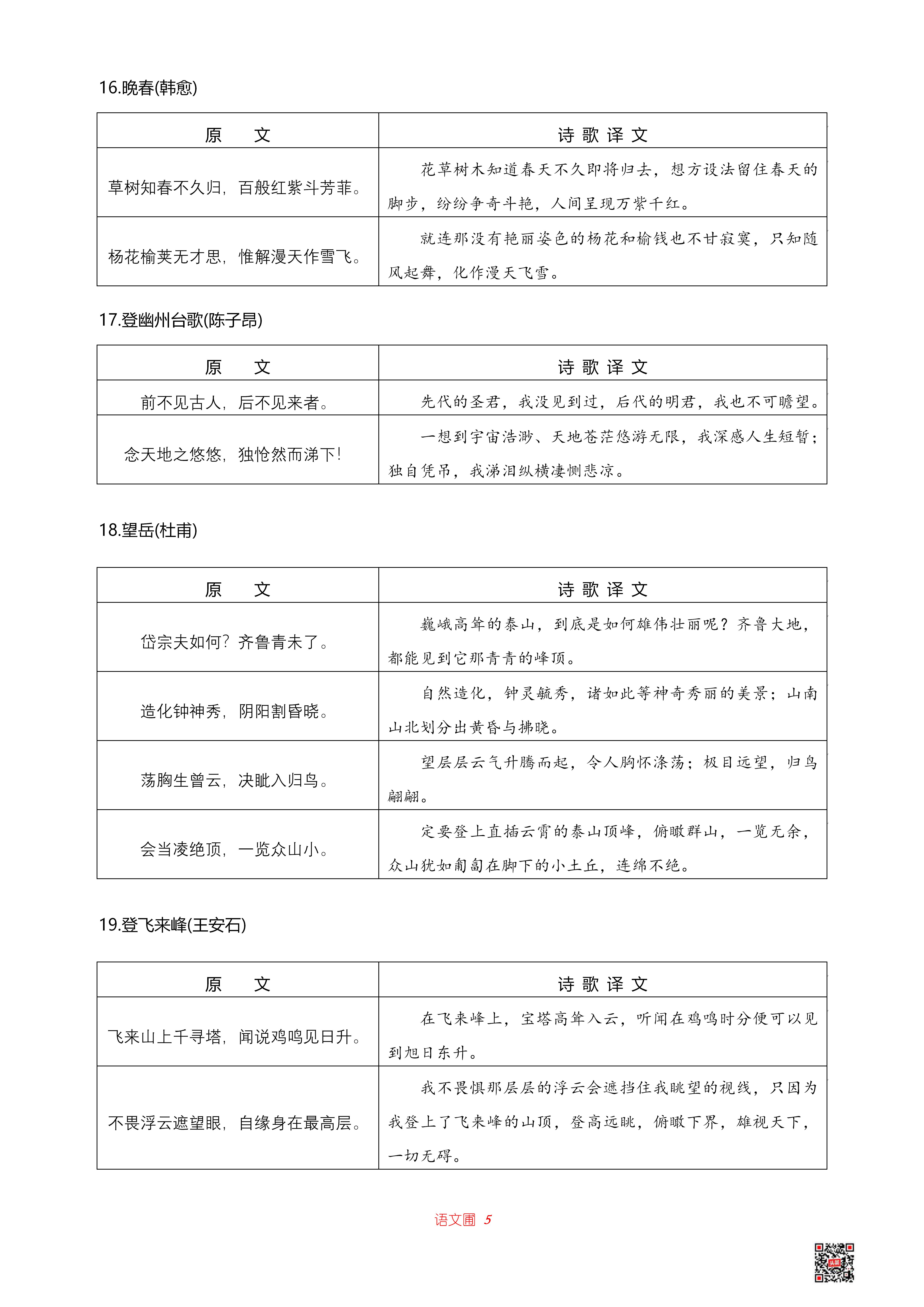
16.晚春(韩愈)
17.登幽州台歌(陈子昂)
18.望岳(杜甫)
19.登飞来峰(王安石)
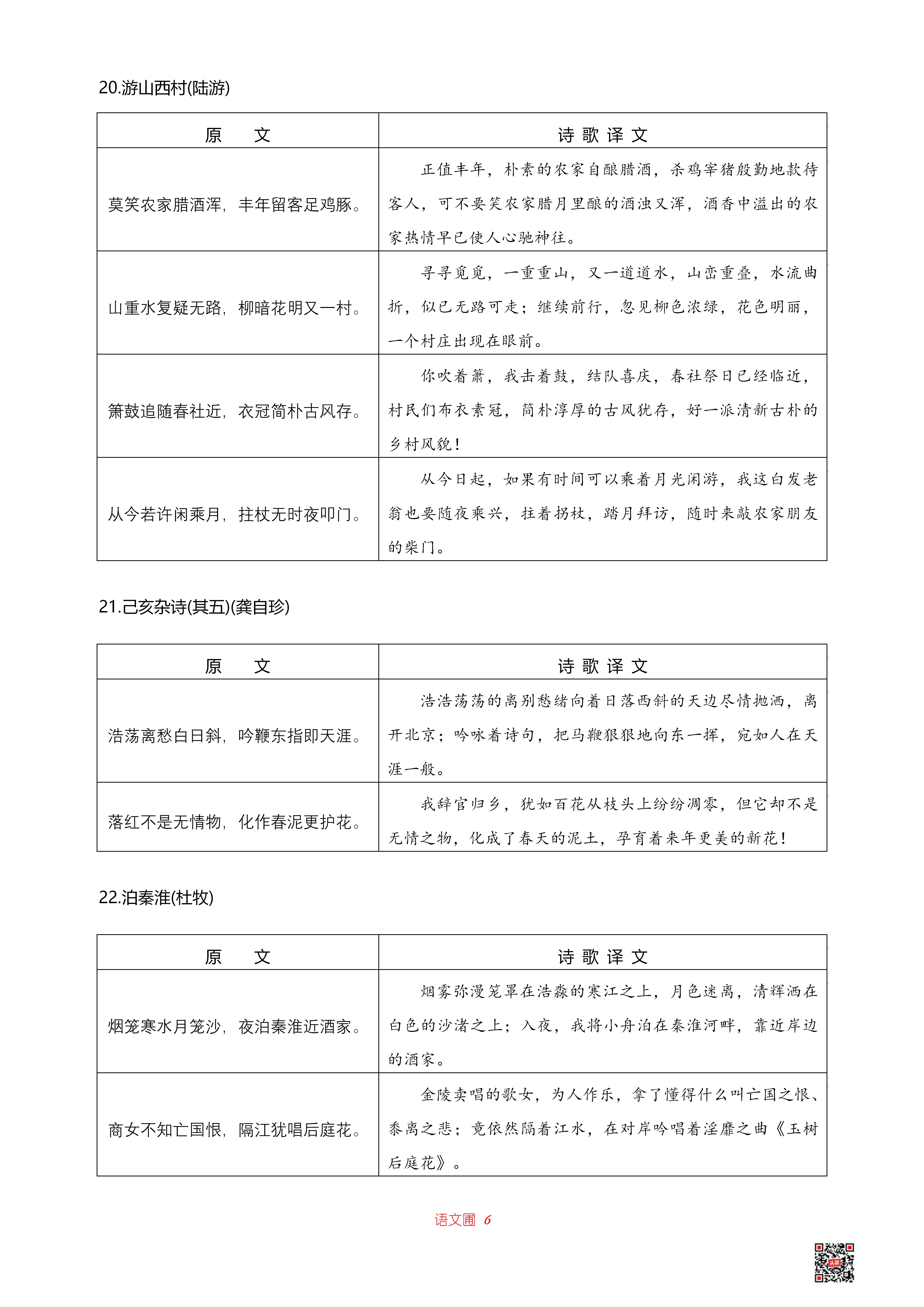
20.游山西村(陆游)
21.己亥杂诗(其五)(龚自珍)
22.泊秦淮(杜牧)
23.贾生(李商隐)
24.过松源晨炊漆公店(其五)(杨万里)
25.约客(赵师秀)
26.木兰诗(北朝民歌)
译文对照







