
来源:人民日报、中国领事服务网
图:综合网络,版权归作者所有
文:由中国签证网整理发布
8月10号,白罗斯免签政策终于正式实施
我国免签国家名单又添一员
成为第13个与我国互免普通护照签证的国家

近年以来特别是今年
隔一阵子就传来中国护照免签、落地签的利好
这让国人更有动力走出国门去看看这个世界
随着祖国的不断发展壮大
相信在未来
中国护照能带我们去到更多美丽的国家
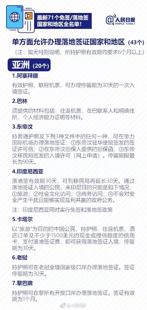
接下来,小编给大家推送一份
人民日报整理自中国领事服务网的
最新71个免签/落地签国家和地区全名单
收藏转发给身边的小伙伴吧
【出国旅游的三种常见签证,你分得清吗?】
①互免签证:双方人员持有效的本国护照可自由出入对方国境;
②单方免签:单方面允许中国公民免签入境;
③落地签:申请人不直接从所在国家取得前往其他国家的签证,而是持护照和该国有关机关发给的入境许可证明,等抵达该国口岸后,再签发签证。

编辑:马秀秀