#头条创作挑战赛#

霍兰德职业兴趣测试
霍兰德职业兴趣自测(Self-Directed Search)是由美国职业指导专家霍兰德(John Holland)根据他本人大量的职业咨询经验及其职业类型理论编制的测评工具。
霍兰德认为,个人职业兴趣特性与职业之间应有一种内在的对应关系。根据兴趣的不同,人格可分为研究型(I)、艺术型(A)、社会型(S)、企业型(E)、传统型(C)、现实型(R)六个维度,每个人的性格都是这六个维度的不同程度组合。
中文名 霍兰德职业兴趣测试 提出时间 1991年, 提出人 Gati 应用领域 教育、培训等。
目录
六种类型
▪ 社会型(S)
▪ 企业型(E)
▪ 常规型(C)
▪ 实际型(R)
▪ 调研型(I)
▪ 艺术型(A)
2 类型关系
▪ 相邻关系
▪ 相隔关系
▪ 相对关系
3 价值分析
4 测评量表
▪ 理想职业
▪ 兴趣活动
▪ 擅长活动
▪ 喜欢职业
▪ 能力简评
▪ 测试总分
▪ 价值标准
5 趣测分析
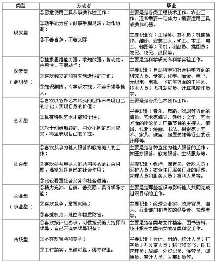
六种类型
社会型(S)
- 共同特征:
喜欢与人交往、不断结交新的朋友、善言谈、愿意教导别人。关心社会问题、渴望发挥自己的社会作用。寻求广泛的人际关系,比较看重社会义务和社会道德
- 典型职业 :
喜欢要求与人打交道的工作,能够不断结交新的朋友,从事提供信息、启迪、帮助、培训、开发或治疗等事务,并具备相应能力。如: 教育工作者(教师、教育行政人员),社会工作者(咨询人员、公关人员)。
企业型(E)
- 共同特征:
追求权力、权威和物质财富,具有领导才能。喜欢竞争、敢冒风险、有野心、抱负。为人务实,习惯以利益得失,权利、地位、金钱等来衡量做事的价值,做事有较强的目的性。
- 典型职业:
喜欢要求具备经营、管理、劝服、监督和领导才能,以实现机构、政治、社会及经济目标的工作,并具备相应的能力。如项目经理、销售人员,营销管理人员、政府官员、企业领导、法官、律师。
常规型(C)
- 共同特点:
尊重权威和规章制度,喜欢按计划办事,细心、有条理,习惯接受他人的指挥和领导,自己不谋求领导职务。喜欢关注实际和细节情况,通常较为谨慎和保守,缺乏创造性,不喜欢冒险和竞争,富有自我牺牲精神。
- 典型职业:
喜欢要求注意细节、精确度、有系统有条理,具有记录、归档、据特定要求或程序组织数据和文字信息的职业,并具备相应能力。如:秘书、办公室人员、记事员、会计、行政助理、图书馆管理员、出纳员、打字员、投资分析员。
实际型(R)
- 又称为“现实型”。
- 共同特点:
愿意使用工具从事操作性工作,动手能力强,做事手脚灵活,动作协调。偏好于具体任务,不善言辞,做事保守,较为谦虚。缺乏社交能力,通常喜欢独立做事。
- 典型职业:
喜欢使用工具、机器,需要基本操作技能的工作。对要求具备机械方面才能、体力或从事与物件、机器、工具、运动器材、植物、动物相关的职业有兴趣,并具备相应能力。如:技术性职业(计算机硬件人员、摄影师、制图员、机械装配工),技能性职业(木匠、厨师、技工、修理工、农民、一般劳动)。
调研型(I)
- 又称为“探索型”。
- 共同特点:
思想家而非实干家,抽象思维能力强,求知欲强,肯动脑,善思考,不愿动手。喜欢独立的和富有创造性的工作。知识渊博,有学识才能,不善于领导他人。考虑问题理性,做事喜欢精确,喜欢逻辑分析和推理,不断探讨未知的领域。
- 典型职业:
喜欢智力的、抽象的、分析的、独立的定向任务,要求具备智力或分析才能,并将其用于观察、估测、衡量、形成理论、最终解决问题的工作,并具备相应的能力。 如科学研究人员、教师、工程师、电脑编程人员、医生、系统分析员。
艺术型(A)
- 共同特点:
有创造力,乐于创造新颖、与众不同的成果,渴望表现自己的个性,实现自身的价值。做事理想化,追求完美,不重实际。具有一定的艺术才能和个性。善于表达、怀旧、心态较为复杂。
- 典型职业:
喜欢的工作要求具备艺术修养、创造力、表达能力和直觉,并将其用于语言、行为、声音、颜色和形式的审美、思索和感受,具备相应的能力。不善于事务性工作。如艺术方面(演员、导演、艺术设计师、雕刻家、建筑师、摄影家、广告制作人),音乐方面(歌唱家、作曲家、乐队指挥),文学方面(小说家、诗人、剧作家)。
然而,大多数人都并非只有一种性向(比如,一个人的性向中很可能是同时包含着社会性向、实际性向和调研性向这三种)。霍兰德认为,这些性向越相似,相容性越强,则一个人在选择职业时所面临的内在冲突和犹豫就会越少。为了帮助描述这种情况,霍兰德建议将这六种性向分别放在一个正六三角形的每一角。
员工的工作满意度与流动倾向性,取决于个体的人格特点与职业环境的匹配程度。当人格和职业相匹配时,会产生最高的满意度和最低的流动率。例如,社会型的个体应该从事社会型的工作,社会型的工作对现实型的人则可能不合适。这一模型的关键在于:1、个体之间在人格方面存在着本质差异;2、个体具有不同的类型;3、当工作环境与人格类型协调一致时,会产生更高的工作满意度和更低的离职可能性。
类型关系
霍兰德所划分的六大类型,并非是并列的、有着明晰的边界的。他以六边形标示出六大类型的关系。
相邻关系
如RI、IR、IA、AI、AS、SA、SE、ES、EC、CE、RC及CR。属于这种关系的两种类型的个体之间共同点较多,现实型R、研究型I的人就都不太偏好人际交往,这两种职业环境中也都较少机会与人接触。
相隔关系
如RA、RE、IC、IS、AR、AE、SI、SC、EA、ER、CI及CS,属于这种关系的两种类型个体之间共同点较相邻关系少。
相对关系
在六边形上处于对角位置的类型之间即为相对关系,如RS、IE、AC、SR、EI、及CA即是,相对关系的人格类型共同点少,因此,一个人同时对处于相对关系的两种职业环境都兴趣很浓的情况较为少见。
人们通常倾向选择与自我兴趣类型匹配的职业环境,如具有现实型兴趣的人希望在现实型的职业环境中工作,可以最好地发挥个人的潜能。但职业选择中,个体并非一定要选择与自己兴趣完全对应的职业环境。
一则因为个体本身常是多种兴趣类型的综合体,单一类型显著突出的情况不多,因此评价个体的兴趣类型时也时常以其在六大类型中得分居前三位的类型组合而成,组合时根据分数的高低依次排列字母,构成其兴趣组型,如RCA、AIS等;
二则因为影响职业选择的因素是多方面的,不完全依据兴趣类型,还要参照社会的职业需求及获得职业的现实可能性。因此,职业选择时会不断妥协,寻求与相邻职业环境、甚至相隔职业环境,在这种环境中,个体需要逐渐适应工作环境。但如果个体寻找的是相对的职业环境,意味着所进入的是与自我兴趣完全不同的职业环境,则我们工作起来可能难以适应,或者难以做到工作时觉得很快乐,相反,甚至可能会每天工作得很痛苦。
价值分析
霍兰德的职业兴趣理论主要从兴趣的角度出发来探索职业指导的问题。他明确提出了职业兴趣的人格观,使人们对职业兴趣的认识有了质的变化。霍兰德的职业兴趣理论反映了他长期专注于职业指导的实践经历,他把对职业环境的研究与对职业兴趣个体差异的研究有机地结合起来,而在霍兰德的职业兴趣类型理论提出之前,二者的研究是相对独立进行的。霍兰德以职业兴趣理论为基础,先后编制了职业偏好量表(VocatIonaI Preference lnventory)和自我导向搜寻表(Self-directed Search)两种职业兴趣量表,作为职业兴趣的测查工具,霍兰德力求为每种职业兴趣找出两种相匹配的职业能力。兴趣测试和能力测试的结合在职业指导和职业咨询的实际操作中起到了促进作用。
霍兰德将其职业人格类型理论运用于美国劳工部制定的职业条目词典,曾助其中职业分析的有关内容,将其中12099种职业赋予霍兰德人格类型代码。编纂了“霍兰德职业代码词典”(The Dictionary of Hollandoccupational Codes),为各类人员按照自己的职业兴趣类型搜寻合适的职业提供了广泛的应用前景。
霍兰德的职业兴趣理论还提出,兴趣是描述人格的另一种方法,是职业选择中一个更为普遍的概念。在霍兰德的理论中,人格被看作是兴趣、价值、需求、技巧、信仰、态度和学习个性的综合体。就职业选择而言,兴趣是个体和职业匹配的过程中最重要的因素,霍兰德职业兴趣理论是最具影响力的职业发展理论和职业分类体系。
霍兰德职业兴趣理论对于企业招募人才的价值分析
职业兴趣作为一种特殊的心理特点,由职业的多样性和复杂性反映出来。职业兴趣上的个体差异是相当大的,也是十分明显的。因为,一方面,现代社会职业划分越来越细,社会活动的要求和规范越来越复杂,各种职业间的差异也越来越明显,所以对个体的吸引力和要求也就迥然不同;另一方面,个体自身的生理、心理、教育、社会经济地位 环境背景不同,所乐于选择的职业类型、所倾向于从事的活动类型和方式也就十分不同。
不同职业的社会责任、满意度、工作特点、工作风格、考评机制各不相同。同时,这种差异决定着不同职业对于员工的职业兴趣有着特殊的要求。现代人力资源管理的基本原则是将合适的人放在合适的岗位上。人与职位的匹配应该包括两个方面的内容:一是人的知识、能力、技能与岗位要求相匹配;更重要的是人的性格、兴趣与岗位相适应。因此,企业在招募新员工时,就非常有必要对申请在本企业工作的人员进行职业兴趣的测评,了解申请者的职业兴趣人格类型。通过测试,企业可以得知它所能提供的职业环境是否与申请者的职业兴趣类型相匹配,换句话说,企业可以考查到申请者是否适合在本企业的职业环境中工作。所以,企业在招募人才的过程中,如果能够坚持以霍兰德的职业兴趣理论为指导,不仅可以招募到适合本企业的人才,还可以在招聘工作中减少盲目性,通过职业兴趣的测试,企业还可以给予新员工最适合的工作环境,以期最大限度地在工作中发挥他们的聪明才干。
霍兰德职业兴趣理论对于职业选择和职业成功价值分析
职业兴趣是职业选择中最重要的因素,是一种强大的精神力量 职业兴趣测验可以帮助个体明确自己的主观性向,从而能得到最适宜的活动情境并给予最大的能力投入。根据霍兰德的理论,个体的职业兴趣可以影响其对职业的满意程度 当个体所从事的职业和他的职业兴趣类型匹配时,个体的潜在能力可以得到最彻底的发挥,工作业绩也更加显著。在职业兴趣测试的帮助下,个体可以清晰地了解自己的职业兴趣类型和在职业选择中的主观倾向,从而在纷繁的职业机会中找寻到最适合自己的职业,避免职业选择中的盲目行为。尤其是对于大学生和缺乏职业经验的人,霍兰德的职业兴趣理论可以帮助做好职业选择和职业设计,成功地进行职业调整,从整体上认识和发展自己的职业能力,职业兴趣也是职业成功的重要因素。
测评量表
本测验共有七个部分,每部分测验都没有时间限制,但请您尽快按要求完成。

理想职业
对于未来的职业(或升学进修的专业),您得早有考虑,它可能很抽象、很朦胧,也可能很具体、很清晰。不论是哪种情况,都请您把自己最想干的3种工作或最想读的3种专业,按顺序写下来。
兴趣活动
下面列举了若干种活动,请就这些活动判断你的好恶。喜欢的,请在“是”栏里打√;不喜欢的,请在“否”里打X。请按顺序回答全部问题。
|
R:实际型活动 |
是□ |
否□ |
|
1.装配修理电器或玩具 |
x |
|
|
2.修理自行车 |
√ |
|
|
3.用木头做东西 |
√ |
|
|
4.开汽车或摩托车 |
√ |
|
|
5.用机器做东西 |
x |
|
|
6.参加木工技术学习班 |
x |
|
|
7.参加制图描图学习班 |
√ |
|
|
8.驾驶卡车或拖拉机 |
x |
|
|
9.参加机械和电气学习班 |
x |
|
|
10.装配修理机器 |
x |
|
|
注:统计“是”一栏得分计1分 |
共计0 |
I:调查型活动 是□ 否□
1.读科技图书和杂志√
2.在实验室工作√
3.改良水果品种,培育新的水果Ⅹ
4.调查了解土和金属等物质的成分Ⅹ
5.研究自己选择的特殊问题√
6.解算术或玩数学游戏√
7.物理课Ⅹ
8.化学课√
9.几何课X
10.生物课√
统计“是’一栏得分计——0
艺术型活动 是□ 否□
1.素描/制图或绘画√
2.参加话剧/戏剧Ⅹ
3.设计家具/布置室内√
4.练习乐器/参加乐队Ⅹ
5.欣赏音乐或戏剧√
6.看小说/读剧本√
7.从事摄影创作√
8.写诗或吟诗√
9.进艺术(美术/音乐)培训Ⅹ
10.练习书法Ⅹ
统计“是”一栏得分计——5
S:社会型活动 是□ 否□
1.学校或单位组织的正式活动√
2.参加某个社会团体或俱乐部活动Ⅹ
3.帮助别人解决困难√
4.照顾儿童√
5.出席晚会、联欢会、茶话会Ⅹ
6.和大家一起出去郊游√
7.想获得关于心理方面的知识√
8.参加讲座会或辩论会√
9.观看或参加体育比赛和运动会√
10.结交新朋友√
统计“是”一栏得分计——7
E:事业型活动 是□ 否□
1.说服鼓动他人Ⅹ
2.卖东西Ⅹ
3.谈论政治Ⅹ
4.制定计划、参加会议√
5.以自己的意志影响别人的行为Ⅹ
6.在社会团体中担任职务√
7.检查与评价别人的工作Ⅹ
8.结交名流√
9.指导有某种目标的团体Ⅹ
10.参与政治活动Ⅹ
统计“是”一栏得分计——3
C:常规型(传统型)活动 是□ 否□
1.整理好桌面和房间√
2.抄写文件和信件√
3.为领导写报告或公务信函√
4.检查个人收支情况√
5.打字培训班Ⅹ
6.参加算盘、文秘等实务培训x
7.参加商业会计培训班x
8.参加情报处理培训班x
9.整理信件、报告、记录等√
10.写商业贸易信Ⅹ
统计“是”一栏得分计——7
擅长活动
下面列举了若干种活动,其中你能做或大概能做的事,请在 “是”栏里打√;反之,在“否”栏里打X。请回答全部问题。
R:实际型活动 是□ 否□
1.能使用电锯、电钻和锉刀等木工工具√
2.知道万用表的使用方法Ⅹ
3.能够修理自行车或其他机械√
4.能够使用电钻床、磨床或缝纫机Ⅹ
5.能给家具和木制品刷漆√
6.能看建筑设计图√
7.能够修理简单的电气用品Ⅹ
8,能修理家具╳
9.能修理收录机Ⅹ
10.能简单地修理水管Ⅹ
统计“是”一栏得分计——1
I:调研型能力 是□ 否□
1.懂得真空管或晶体管的作用Ⅹ
2.能够列举三种蛋白质多的食品√
3.理解铀的裂变Ⅹ
4.能用计算尺、计算器、对数表√
5.会使用显微镜√
6.能找到三个星座Ⅹ
7.能独立进行调查研究√
8.能解释简单的化学√
9.理解人造卫星为什么不落地Ⅹ
10.经常参加学术的会议Ⅹ
统计“是”一栏得分计——4
A:艺术型能力 是□ 否□
1.能演奏乐器√
2.能参加二部或四部合唱Ⅹ
3.独唱或独奏Ⅹ
4.扮演剧中角色Ⅹ
5.能创作简单的乐曲X
6.会跳舞Ⅹ
7.能绘画、素描或书法√
8.能雕刻、剪纸或泥塑√
9.能设计板报、服装或家具√
10.写得一手好文章√
统计“是”一栏得分计——5
S:社会型能力 是□ 否□
1.有向各种人说明解释的能力√
2.常参加社会福利活动╳
3.能和大家一起友好相处地工作√
4.善于与年长者相处Ⅹ
5.会邀请人、招待人√
6.能简单易懂地教育儿童Ⅹ
7.能安排会议等活动顺序√
8.善于体察人心和帮助他人√
9.帮助护理病人和伤员√
10.安排社团组织的各种事务√
统计“是”一栏得分计——6
E:事业型能力 是□ 否□
1.担任过学生干部并且干得不错x
2.工作上能指导和监督他人√
3.做事充满活力和热情√
4.有效利用自身的做法调动他人√
5.销售能力强╳
6.曾作为俱乐部或社团的负责人Ⅹ
7.向领导提出建议或反映意见√
8.有开创事业的能力╳
9.知道怎样做能成为一个优秀的领导者Ⅹ
10.健谈善辩╳
统计“是”一栏得分计——5
C:常规型能力 是□ 否□
1.会熟练的打印中文√
2.会用外文打字机或复印机Ⅹ
3.能快速记笔记和抄写文章√
4.善于整理保管文件和资料√
5.善于从事事务性的工作X
6.会用算盘╳
7.能在短时间内分类和处理大量文件Ⅹ
8.能使用计算机√
9.能搜集数据√
10.善于为自己或集体做财务预算表x
统计“是”一栏得分计——4
喜欢职业
下面列举了多种职业,请逐一认真地看,如果是你有兴趣的工作,请在 “是”栏里打√;如果你不太喜欢、不关心的工作,请在“否”栏里打×。请回答全部问题。
R:实际型活动 是□ 否□
1.飞机机械师Ⅹ
2.野生动物专家x
3.汽车维修工╳
4.木匠╳
5.测量工程师╳
6.无线电报务员╳
7.园艺师x
8.长途公共汽车司机╳
9.电工╳
10.火车司机╳
统计“是”一栏得分计——2
I:调研型职业 是□ 否□
1.气象学或天文学者x
2.生物学者x
3.医学实验室的技术人员Ⅹ
4.人类学者x
5.动物学者x
6.化学者Ⅹ
7.数学学者╳
8.科学杂志的编辑或作家√
9.地质学者╳
10.物理学者Ⅹ
统计“是”一栏得分计——5
A:艺术型职业 是 否
1.乐队指挥╳
2.演奏家Ⅹ
3.作家x
4.摄影家x
5.记者x
6.画家、书法家x
7.歌唱家Ⅹ
8.作曲家╳
9.电影电视演员Ⅹ
10.电视节目主持人Ⅹ
统计“是”一栏得分计——4
S:社会型职业 是□ 否□
1.街道、工会或妇联干部Ⅹ
2.小学、中学教师Ⅹ
3.精神病医生Ⅹ
4.婚姻介绍所工作人员Ⅹ
5.体育教练Ⅹ
6.福利机构负责人Ⅹ
7.心理咨询员Ⅹ
8.共青团干部Ⅹ
9.导游Ⅹ
10.国家机关工作人员√
统计“是”一栏得分计——1
E:事业型职业 是□ 否□
1.厂长X
2.电视片编制人X
3.公司经理√
4.销售员╳
5.不动产推销员Ⅹ
6.广告部长╳
7.体育活动主办者X
8.销售部长Ⅹ
9.个体工商业者Ⅹ
10.企业管理咨询人员Ⅹ
统计“是”一栏得分计——1
C:常规型职业 是 否
1.会计师╳
2.银行出纳员Ⅹ
3.税收管理员╳
4.计算机操作员√
5.簿记人员╳
6.成本核算员X
7.文书档案管理员Ⅹ
8.打字员╳
9.法庭书记员X
10.人口普查登记员X

能力简评
下面两张表是您在6个职业能力方面的自我评定表。您可以先与同龄者比较出自己在每一方面的能力,然后经斟酌后对自己的能力作评估。请在表中适当的数字上画圈。数字越大,表示你的能力越强。注意,请勿全部画同样的数字, 因为人的每项能力不可能完全一样。
表A
|
R型 |
I型 |
A型 |
S型 |
E型 |
C型 |
|
机械操作能力 |
科学研究能力 |
艺术创作能力 |
解释表达能力 |
商业洽谈能力 |
事务执行能力 |
|
7 |
7 |
7 |
7 |
7 |
7 |
|
6 |
6 |
6 |
6 |
6 |
6 |
|
5 |
5 |
⑤ |
5 |
5 |
⑤ |
|
4 |
④ |
4 |
4 |
④ |
4 |
|
③ |
3 |
3 |
③ |
3 |
3 |
|
2 |
2 |
2 |
2 |
2 |
2 |
|
1 |
1 |
1 |
1 |
1 |
1 |
表B 同上
R型 I型 A型 S型 E型 C型
体育技能 数学技能 音乐技能 交际技能 领导技能 办公技能
7654③21 76543②1 7654③21 765④321 7654③21 76⑤4321
如果你没看懂,看下面段文字:
这个部分的 主要 目的是看你的哪个能力比其他能力突出的,所以你可以把六个能力排队 然后让能力度不同的能力有不同的数值就好了
比如一个人觉得自己
最强是 数学技能
然后 办公技能
然后是 觉得 领导技能 交际技能 差不多
然后是 体育技能
最后是 音乐技能 音乐技能特别差(柯南?::3)它比体育能力差好多
那就可以评分为7,6,5,5,4,2
或者6,5,4,4,3,1
都不会影响得到的结果
能力之间的差额好好感觉一下,能力差距大的两种能力的数值差距就让它隔一个数字,比如体育和音乐之间
统计“是”一栏得分计—— 第六部分 统计和确定您的职业倾向
请将第二部分至第五部分的全部测验分数按前面已统计好的6种职业倾向(R型、I型、A型、S型、E型和C型)得分填入下表,并作纵向累加。
测试 R型 I型 A型 S型 E型 C型
第二部分
第三部分
第四部分
第五部分
测试总分
请将上表中的6种职业倾向总分按大小顺序依次从左刭右排列:
—I—型、—R—型 —C—型、—S—型、—E—型、—A—型
最高分—— 您的职业倾向性得分—— 最低分—————
第七部分 您所看重的东西——职业价值观
这一部分测验列出了人们在选择工作时通常会考虑的9种因素(见所附工作价值标准)。请您在其中选出最重要的两项因素,并将序号填入下边相应空格上。(该项可能未计入测试结果)
最重要:——次重要:——最不重要:——次不重要:——
价值标准
1.工资高、福利好√
2,工作环境(物质方面)舒适√
3.人际关系良好√
4.工作稳定有保障√
5.能提供较好的受教育机会√
6.有较高的社会地位√
7.工作不太紧张、外部压力少√
8.能充分发挥自己的能力特长√
9.社会需要与社会贡献大X
以上全部测验完毕。
趣测分析
将你测验得分居第一位的职业类型找出来,对照下表,判断一下自己适合的职业类型。
职业索引——职业兴趣代号与其相应的职业对照表:
R(实际型):木匠、农民、操作X光的技师、工程师、飞机机械师、鱼类和野生动物专家、自动化技师、机械工(车工、钳工等)、电工、无线电报务员、火车司机、长途公共汽车司机、机械制图员、修理机器、电器师。
I(调查型):气象学者、生物学者、天文学家、药剂师、动物学者、化学家、科学报刊编辑、地质学者、植物学者、物理学者、数学家、实验员、科研人员、科技作者。
A(艺术型):室内装饰专家、图书管理专家、摄影师、音乐教师、作家、演员、记者、诗人、作曲家、编剧、雕刻家、漫画家。
S(社会型):社会学者、导游、福利机构工作者、咨询人员、社会工作者、社会科学教师、学校领导、精神病工作者、公共保健护士。
E(事业型):推销员、进货员、商品批发员、旅馆经理、饭店经理、广告宣传员、调度员、律师、政治家、零售商。
C(常规型):记账员、会计、银行出纳、法庭速记员、成本估算员、税务员、核算员、打字员、办公室职员、统计员、计算机操作员、秘书。
下面介绍与你3个代号的职业兴趣类型一致的职业表,对照的方法如下:首先根据你的职业兴趣代号,在下表中找出相应的职业,例如你的职业兴趣代号是RIA,那么牙科技术人员、陶工等是适合你兴趣的职业。然后寻找与你职业兴趣代号相近的职业,如你的职业兴趣代号是RIA,那么,其他由这三个字母组合成的编号(如IRA、IAR、ARI等)对应的职业,也较适合你的兴趣。
RIA:牙科技术员、陶工、建筑设计员、模型工、细木工、制作链条人员。
RIS:厨师、林务员、跳水员、潜水员、染色员、电器修理、眼镜制作、电工、纺织机器装配工、服务员、装玻璃工人、发电厂工人、焊接工。
RIE;建筑和桥梁工程、环境工程、航空工程、公路工程、电力工程、信号工程、电话工程、一般机械工程、自动工程、矿业工程、海洋工程、交通工程技术人 员、制图员、家政经济人员、计量员、农民、农场工人、农业机械操作、清洁工、无线电修理、汽车修理、手表修理、管工、线路装配工、工具仓库管理员。
RIC:船上工作人员、接待员、杂志保管员、牙医助手、制帽工、磨坊工、石匠、机器制造、机车(火车头)制造、农业机器装配、汽车装配工、缝纫机装配工、 钟表装配和检验、电动器具装配、鞋匠、锁匠、货物检验员、电梯机修工、托儿所所长、钢琴调音员、装配工、印刷工、建筑钢铁工作、卡车司机。
RAI:手工雕刻、玻璃雕刻、制作模型人员、家具木工、制作皮革品、手工绣花、手工钩针纺织、排字工作、印刷工作、图画雕刻、装订工。
RSE:消防员、交通巡警、警察、门卫、理发师、房间清洁工、屠夫、锻工、开凿工人、管道安装工、出租汽车驾驶员、货物搬运工、送报员、勘探员、娱乐场所的服务员、起卸机操作工、灭害虫者、电梯操作工、厨房助手。
RSI:纺织工、编织工、农业学校教师、某些职业课程教师(诸如艺术、商业、技术、工艺课程)、雨衣上胶工。
REC:抄水表员、保姆、实验室动物饲养员、动物管理员。
REI:轮船船长、航海领航员、大副、试管实验员。
RES:旅馆服务员、家畜饲养员、渔民、渔网修补工、水手长、收割机操作工、搬运行李工人、公园服务员、救 生员、登山导游、火车工程技术员、建筑工作、铺轨工人。
RCI:测量员、勘测员、仪表操作者、农业工程技术、化学工程技师、民用工程技师、石油工程技师、资料室管理员、探矿工、煅烧工、烧窖工、矿工、保养工、 磨床工、取样工、样品检验员、纺纱工、炮手、漂洗工、电焊工、锯木工、刨床工、制帽工、手工缝纫工、油漆工、染色工、按摩工、木匠、农民建筑工作、电影放 映员、勘测员助手。
RCS:公共汽车驾驶员、一等水手、游泳池服务员、裁缝、建筑工作、石匠、烟囱修建工、混凝土工、电话修理工、爆炸手、邮递员、矿工、裱糊工人、纺纱工。
RCE:打井工、吊车驾驶员、农场工人、邮件分类员、铲车司机、拖拉机司机。
IAS:普通经济学家、农场经济学家、财政经济学家、国际贸易经济学家、实验心理学家、工程心理学家、心理学家、哲学家、内科医生、数学家。
IAR:人类学家、天文学家、化学家、物理学家、医学病理、动物标本剥制者、化石修复者、艺术品管理者。
ISE:营养学家、饮食顾问、火灾检查员、邮政服务检查员。
ISC:侦察员、电视播音室修理员、电视修理服务员、验尸室人员、编目录者、医学实验定技师、调查研究者。
ISR:水生生物学者,昆虫学者、微生物学家、配镜师、矫正视力者、细菌学家、牙科医生、骨科医生。
ISA:实验心理学家、普通心理学家、发展心理学家、教育心理学家、社会心理学家、临床心理学家、目标学家、皮肤病学家、精神病学家、妇产科医师、眼科医生、
五官科医生、医学实验室技术专家、民航医务人员、护士。
IES:细菌学家、生理学家、化学专家、地质专家、地理物理学专家、纺织技术专家、医院药剂师、工业药剂师、药房营业员。
IEC:档案保管员、保险统计员。
ICR:质量检验技术员、地质学技师、工程师、法官、图书馆技术辅导员、计算机操作员、医院听诊员、家禽检查员。
IRA:地理学家、地质学家、声学物理学家、矿物学家、古生物学家、石油学家、地震学家、声学物理学家、原子和分子物理学家、电学和磁学物理学家、气象学家、设计审核员、人口统计学家、数学统计学家、外科医生、城市规划家、气象员。
IRS:流体物理学家、物理海洋学家、等离子体物理学家、农业科学家、动物学家、食品科学家、园艺学家、植物学家、细菌学家、解剖学家、动物病理学家、作 物病理学家、药物学家、生物化学家、生物物理学家、细胞生物学家、临床化学家、遗传学家、分子生物学家、质量控制工程师、地理学家、兽医、放射性治疗技 师。
IRE:化验员、化学工程师、纺织工程师、食品技师、渔业技术专家、材料和测试工程师、电气工程师、土木工程师、航空工程师、行政官员、冶金专家、原子核工程师、陶瓷工程师、地质工程师、电力工程量、口腔科医生、牙科医生。
IRC:飞机领航员、飞行员、物理实验室技师、文献检查员、农业技术专家、动植物技术专家、生物技师、油管检查员、工商业规划者、矿藏安全检查员、纺织品检验员、照相机修理者、工程技术员、编计算程序者、工具设计者、仪器维修工。
CRI:簿记员、会计、记时员、铸造机操作工、打字员、按键操作工、复印机操作工。
CRS:仓库保管员、档案管理员、缝纫工、讲述员、收款人。
CRE:标价员、实验室工作者、广告管理员、自动打字机操作员、电动机装配工、缝纫机操作工。
CIS:记账员、顾客服务员、报刊发行员、土地测量员、保险公司职员、会计师、估价员、邮政检查员、外贸检查员。
CIE:打字员、统计员、支票记录员、订货员、校对员、办公室工作人员。
CIR:校对员、工程职员、海底电报员、检修计划员、发扳员。
CSE:接待员、通讯员、电话接线员、卖票员、旅馆服务员、私人职员、商学教师、旅游办事员。
CSR:运货代理商、铁路职员、交通检查员、办公室通信员、薄记员、出纳员、银行财务职员。
CSA:秘书、图书管理员、办公室办事员。
CER:邮递员、数据处理员、办公室办事员。
CEI:推销员、经济分析家。
CES:银行会计、记账员、法人秘书、速记员、法院报告人。
ECI:银行行长、审计员、信用管理员、地产管理员、商业管理员。
ECS:信用办事员、保险人员、各类进货员、海关服务经理、售货员,购买员、会计。
ERI:建筑物管理员、工业工程师、农场管理员、护士长、农业经营管理人员。
ERS:仓库管理员、房屋管理员、货栈监督管理员。
ERC:邮政局长、渔船船长、机械操作领班、木工领班、瓦工领班、驾驶员领班。
EIR:科学、技术和有关周期出版物的管理员。
EIC:专利代理人、鉴定人、运输服务检查员、安全检查员、废品收购人员。
EIS:警官、侦察员、交通检验员、安全咨询员、合同管理者、商人。
EAS:法官、律师、公证人。
EAR:展览室管理员、舞台管理员、播音员、训兽员。
ESC:理发师、裁判员、政府行政管理员、财政管理员、I程管理员、职业病防治、售货员、商业经理、办公室主任、人事负责人、调度员。
ESR:家具售货员、书店售货员、公共汽车的驾驶员、日用品售货员、护士长、自然科学和工程的行政领导。
ESI:博物馆管理员、图书馆管理员、古迹管理员、饮食业经理、地区安全服务管理员、技术服务咨询者、超级市场管理员、零售商品店店员、批发商、出租汽车服务站调度。
ESA:博物馆馆长、报刊管理员、音乐器材售货员、广告商售画营业员、导游、(轮船或班机上的)事务长、飞机上的服务员、船员、法官、律师。
ASE:戏剧导演、舞蹈教师、广告撰稿人,报刊、专栏作者、记者、演员、英语翻译。
ASI:音乐教师、乐器教师、美术教师、管弦乐指挥,合唱队指挥、歌星、演奏家、哲学家、作家、广告经理、时装模特。
AER:新闻摄影师、电视摄影师、艺术指导、录音指导、丑角演员、魔术师、木偶戏演员、骑士、跳水员。
AEI:音乐指挥、舞台指导、电影导演。
AES:流行歌手、舞蹈演员、电影导演、广播节目主持人、舞蹈教师、*技口**表演者、喜剧演员、模特。
AIS:画家、剧作家、编辑、评论家、时装艺术大师、新闻摄影师、男演员、文学作者。
AIE:花匠、皮衣设计师、工业产品设计师、剪影艺术家、复制雕刻品大师。
AIR:建筑师、画家、摄影师、绘图员、环境美化工、雕刻家、包装设计师、陶器设计师、绣花工、漫画工。
SEC:社会活动家、退伍军人服务官员、工商会事务代表、教育咨询者、宿舍管理员、旅馆经理、饮食服务管理员。
SER:体育教练、游泳指导。
SEI:大学校长、学院院长、医院行政管理员、历史学家、家政经济学家、职业学校教师、资料员。
SEA:娱乐活动管理员、国外服务办事员、社会服务助理、一般咨询者、宗教教育工作者。
SCE:部长助理、福利机构职员、生产协调人、环境卫生管理人员、戏院经理、餐馆经理、售票员。
SRI:外科医师助手、医院服务员。
SRE:体育教师、职业病治疗者、体育教练、专业运动员、房管员、儿童家庭教师、警察、引座员、传达员、保姆。
SRC:护理员、护理助理、医院勤杂工、理发师、学校儿童服务人员。
SIA:社会学家、心理咨询者、学校心理学家、政治科学家、大学或学院的系主任、大学或学院的教育学教师、大学农业教师、大学工程和建筑课程的教师、大学法律教师、大学数学、医学、物理、社会科学和生命科学的教师、研究生助教、成人教育教师。
SIE:营养学家、饮食学家、海关检查员、安全检查员、税务稽查员、校长。
SIC:描图员、兽医助手、诊所助理、体检检查员、监督缓刑犯的工作者、娱乐指导者、咨询人员、社会科学教师。
SIR:理疗员、救护队工作人员、手足病医生、职业病治疗助手。


