相信很多PPT使用者都曾遇到过这样的情况,为了让PPT更加美观,特地在自己电脑上*载下**安装了好看的字体。
经过一番捣鼓,心满意足的把PPT带到课室的电脑上,打开之后发现字体全部被替换成了毫无美感的宋体和黑体,然后捂住受伤的心完成了PPT演讲。
还有一种情况,是找到了喜欢的字体,但是使用之后会出现有几个字只能用宋体显示,甚至是直接消失不见。
这到底是为什么呢?遇到这些情况的时候又该怎么办呢?现在就来学学如何解决PPT字体缺失的问题吧!
01 字体为什么会缺失
针对第一种情况,首先我们把「字体文件夹」当做是「服装店的试衣间」,不同的「字体样式」就是服装店里琳琅满目的「衣服」,我们可以给文字穿上各种各样的字体样式,就像你把衣服穿到身上一样。
如果你想要让别人也能看到你穿着这件衣服的效果,就需要在另一个地方也有这件衣服。
也就是说,如果没有把特殊字体的文件带过去,其他电脑中就没有这件衣服,自然就看不到文字穿上特殊字体样式的效果了。
第二种情况,则像是想要的衣服断码了,因为字体设计师的精力有限,一些小众的字体会出现字库不完整的情况,没有给个别文字造出合适尺码的衣服,也就导致个别文字无法显示这种字体效果。
02 应对情景一的四大方法
①把字体带走
第一个方法是最简单粗暴的,在移动PPT文件的同时,将这份PPT所使用到的字体文件也一起打包带走,然后在其他电脑上安装字体,再打开PPT时就不会出现字体缺失了。
我们可以打开文件选项卡最右侧的「替换 - 替换字体」框,查看PPT中所使用的全部字体,然后在Fonts文件夹(C:\Windows\Fonts)中找到相应的字体文件。

插件操作方法:
利用「LvyhTools」插件中的「字体导出」功能。

②把字体定住
不想把字体带走,那我们就把字体定住。通过复制文本框,粘贴为图片,就能确保整个文本框都不会有变化,当然,转为图片后也不能进行修改编辑了。

插件操作方法:
利用「OneKey」插件中的「一键转图」功能,这个功能分为原位转图和批量导出,前者是在PPT中将文本框转为PNG/JPG,后者是将转成的PNG/JPG文件放到一个文件夹中。
转成PNG格式后得到的是背景为透明的图片,JPG格式则是有白底。

③把字体矢量化
矢量化的意思可以理解文将文字转化为形状,可以任意对进行编辑顶点、设置形状格式等。
将文字进行矢量化最常用的方法是「布尔运算」,也就是将文本框和一个形状进行「合并形状 - 拆分」,再将多余的部分删除即可。

插件操作方法:
利用「口袋动画PA」插件中的「矢量工具」功能。这个矢量工具里面包括了文字矢量、文字拆分、形图转换等功能,下图我为大家演示了不同工具所得到的不同效果。

「文字矢量」是将整个文本框变成矢量形状,可以进行编辑顶点;
「文字拆分」则会得到跟布尔运算同样的效果;
「形图转换」是将文本框变成了图片,但是这种转图片的效果不是很好,仅供参考。
④把字体嵌入
最后一个方法没有前面那么多步骤,只需一个打勾,就能解决99%的字体问题。
打开PPT文件菜单栏,点击「选项」弹出选项窗口,再点击「保存」选项,找到底部的「将字体嵌入文件」,再点击保存文件,字体就被嵌入到文件中了。

03 应对情景二的拆字重构法
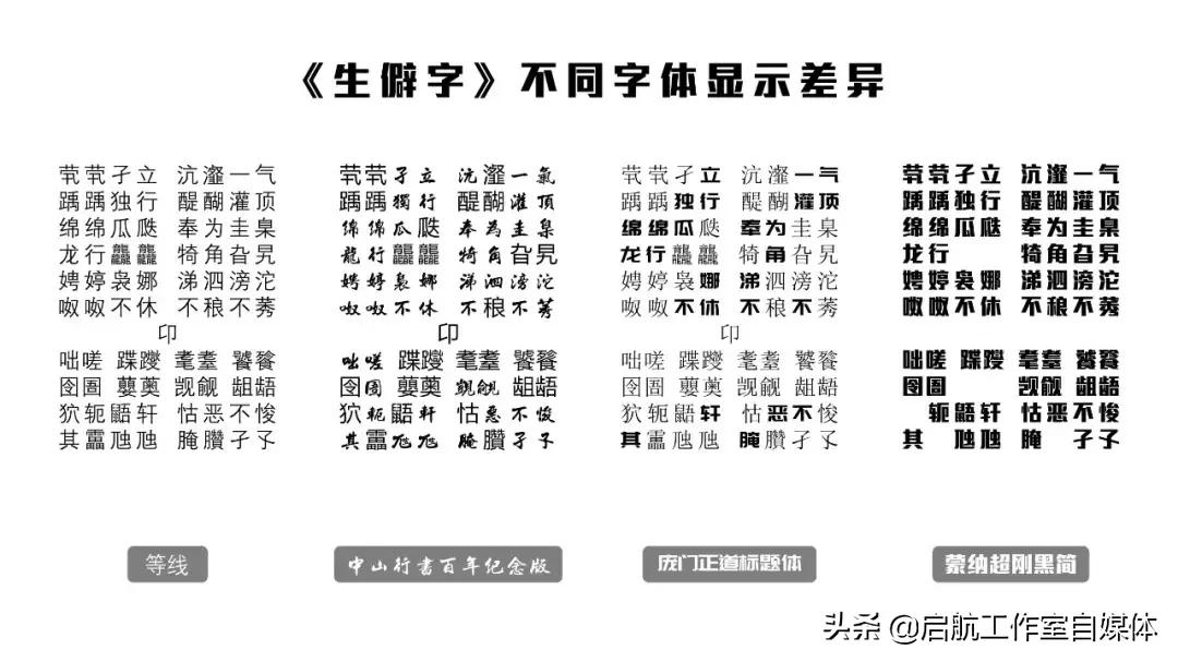
解决完了第一种情况的缺失文字,我们继续来学习如何解决部分缺失的文字,先来看看这段火了一把的生僻字。

从上图可以看到,使用「等线」字体可以正常显示所有的文字,而使用「中山行书百年纪念版」和「庞门正道标题体」的文本框,都出现了部分文字不能正确显示效果的情况,最后一组使用「蒙纳超刚黑简」字体的文本框中出现了几处空白,这些都是由于字库不完整所导致的字体缺失。
虽说大家很少会用到这些生僻字,但也不排除会出现这种情况,所以我还是要教给大家这个「拆字重构法」。下面我用《生僻字》中的「囹圄」作为示范来讲解一下
①这个字是怎么构成的?
在使用「中山行书百年纪念版」这个字体的时候,囹圄这个词只有「圄」显示了字体效果,而「囹」字没有。回忆起小学语文,我们可以知道「囹」字是由国字框「口」和「令」字构成。

②哪些字跟这个字长的相似?
刚好「囹圄」都是国字框,所以「囹」字的国字框可以从「圄」字中得到。中间的「令」虽然有单独的「令」字,但由于文字结构的原因,我们应该从「伶」「铃」「玲」等字中得到。

③用拆分的方法提取偏旁
拆分的方法在上文中已经有提到,就是通过「布尔运算」或者利用插件将文字的笔画进行拆分

但是由于字体效果不同,这种书法体很容易就会有偏旁挨得太近,导致无法分离,这时就需要用到「任意多边形」工具,在要分离的部分画出区域,再进行布尔运算就可以实现想要的效果。

④将提取的偏旁进行组合
最后,我们只需要将提取出来的偏旁进行组合,调整每个偏旁的大小和位置,建议大家都画一个米字格来辅助确定文字的结构。
如图,我选择了的三个包含「令」的字,它们虽然笔画相同,但是看起来就是不太一样,所以都进行组合,然后再选出较为合适的就好。

04 写在最后
在这篇文章里,我们了解到了两种不同情景的字体缺失,分别提出了解决的方法。
针对「字体文件缺失」导致的缺失可以通过 ①复制字体文件 ②文字转图片 ③文字矢量化 ④字体嵌入文件 这四个方法来解决。
针对「字库不完整」导致的缺失就需要分析文字的构成,然后通过拆分和提取的方法得到需要的偏旁,再将提取的偏旁进行组合。
以上的这些方法,能够解决绝大部分的字体缺失问题。