开门见山,今天就写吴亦凡。
说实话,做新媒体这么多年,微博一个人就能屠榜的,吴亦凡称第二,没人敢叫第一。

或许你已经了解了事情的全部,或许你只是知道却不了解细节,或许你是因为今天这篇文章才看到。
没关系,我这就来给大家捋一下,毕竟吃瓜咱也得吃明白点儿。
01
几年前,吴亦凡就因为约炮上过热搜,当时也炸出不少水花,可没几天,就被公关给压了下去。
虽然得了个“加拿大炮王”的称号,但人家不仅全身而退,还引得无数粉丝的“心疼”,丝毫没有影响到他的事业。

可这一次,没那么简单。
都美竹,本事件的另一位女主人公,她的朋友在6月份帮她在微博上发声,控诉吴亦凡睡后翻脸不认人,冷*力暴**等。
之后又有5位女生出来,表示吴亦凡脚踏几条船。

但因为有了前车之鉴,大家都只是单纯的以为多了几个嫂子而已,吃吃瓜、骂一下就过去了。
而吴亦凡方的发声除了说女生想蹭热度,想红之外,发了条自嘲微博,顺便还发了首新歌。

这件事在我们看来结束了,在吴亦凡看来也结束了,但对都美竹,才刚刚开始。
从她的名字出现在这件事的第一时间,就已经开始有吴亦凡的粉丝不断骚扰网暴她。
除了每天不断给她打骚扰电话,还会给她发各种带有污秽词语的私信。
从那时起,她就有了严重的抑郁症。



7月初,不堪重负的她选择再次站出来,曝出了更触目惊心的内幕。
她说吴亦凡都打着恋爱的名义骗炮,以MV选女主角、工作室签约新人等等的借口来灌醉女生,甚至把女孩当做商品玩物一样挑选。

更让人震惊的,是吴亦凡找来的很多女孩都是未成年!

都美竹在接受采访时说自己当时就是他以选MV女主的理由,被骗到他的住所。
没有谈正事,而是灌酒玩游戏,并且没收了手机,她想走,吴的经纪人不让走,并且言语威胁。
等她醒来时,已经躺在吴亦凡的床上,屋外还坐着他的表哥,防止她报警。

发完这条微博后,都美竹和其他受害者以为可以等到吴亦凡的道歉。
可最后等来的是一纸律师函,还有更多的骚扰电话。

可能是觉得一个小女孩,无权无势,和之前一样,吓唬一下就行,但他没想到,不是所有女孩都那么好欺负。

吴亦凡团队慌了。
表面发律师函,私下里,却已经开始找都美竹和解。
本来她和其他7位受害者是有和解意向的,要求赔偿800万,但是对方给的价码是100万,后来又提到了200万,且其中100万是给都美竹的,剩下的100万给其他7位女生。

随着都美竹的勇敢发声,之后几天开始陆陆续续有20几个被吴亦凡“先爱后炮”的女孩,公开发声,佐证都美竹的说辞。
前SNH48女团成员张丹三公开了她和吴亦凡的聊天记录:

吴亦凡说看了她的微博觉得她很乖很喜欢,就要来微信想要私底下联系一下。
聊天中多次问张丹三“乖不乖”,“之前谈过恋爱吗”,“有没有完全交付过”。

最为荒谬的是,说这些话的时候两人都还没见过面。
在这种情况下,吴亦凡甚至能说出“我快30了只想找一个爱的人,如果我们在一起我会认认真真在一起”的这种话。
还是一样的套路,这边对张丹三说着甜言蜜语,其实相同的时间还约着另外的女生。

各种聊天记录、实锤如雨后春笋一样,一个一个全都冒了出来。

随着事情发酵的越来越严重,截止7月19日,吴亦凡的内地所有商务合作都已经被解约。

你以为这样就能让吴亦凡后悔了?
No。
02
他不仅没有后悔,还让团队做了很多“小动作”。
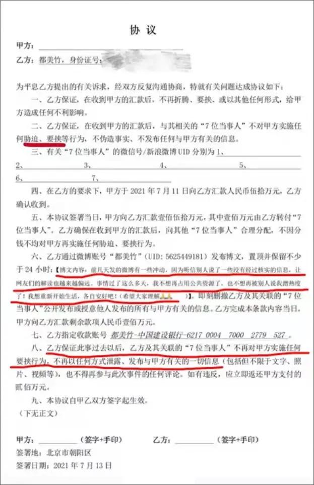
前面我们说过,吴亦凡团队和都美竹达成了200万的和解金。
但是他们提了一个鸡贼的要求,那就是要先转300万,然后都美竹再退100万回来。

事出反常必有妖,被骗怕了的都美竹咨询了律师。
律师告诉她,这有可能是对方耍的手段,以此证明是你本人收的钱,坐实你“敲诈勒索”的罪名。
当吴亦凡团队拿出协议后,更是证实了这一点。
整篇协议里的措辞非常微妙,带着严重的恶意预设。
比如“不再折腾”、“不再对甲方实施任何胁迫、要挟行为”……

都美竹如果签了这份协议,光是“再”这个字,就相当于她已经变相承认,以前的行为都是对吴亦凡的胁迫、要挟。
凭着这份“认罪书”和转账截图,都美竹最起码要吃上十年的牢饭。
不知道吴亦凡和他的团队,是“傻白甜”过了头,还是对自己的“阴险手段”过于自信。
这种“自锤”的事情,他们干了不止一件。
拟定协议后,吴亦凡的工作人员还说了一句:“其他受害人这么多,最少你得说一个”。

当时,都美竹说和自己一起的受害者有7个。
而吴亦凡的团队却搜查不到这7位是谁,这说明什么?
说明吴亦凡伤害的女生数量多到难以把握,甚至可能自己都记不住,才查不出来。
当然,也有可能是他知道自己做了多少,却不知道都美竹掌握了多少。
总之,这个数字不会小。
说实话,都美竹口中的“选妃”、“专挑未成年”、“灌酒性侵”真的不是简单的娱乐八卦,如果她说的是假的,吴亦凡团队早就把她送进监狱八百回了吧。
哪怕真有冤屈,那就拿出实实在在的证据,而不是简单解释说自己没做过。

然而,事情发酵到19号,吴亦凡工作室才拿出一篇“像模像样”的澄清。
本以为事情能有反转,结果又是偷鸡不成蚀把米。
在澄清里,他们想把都美竹塑造成一个“狮子大开口”的形象,结果反而自锤两百万和五十万的封口费确有其事。


两个头像一样


还声明50万是吴亦凡妈妈爱子心切,给转的钱
还把锅甩到了妈妈身上,真是个“大孝子”。
昨天,吴亦凡工作室再发长文,还是在“抹黑”都美竹,证明她是个谎话连篇的女人。

但没人关心都美竹收没收钱,大家只想知道吴亦凡犯没犯罪,这种混淆重点的方式我们见得太多了。
目前,热搜已经被越压越少,都美竹也表达了自己的失望和无能为力,新出来的13年就和吴亦凡有关系的林西娅,在18号感觉要重锤他,结果昨天晚上发文也说要就此作罢。

整件事情很可能不会再有结果,但我还是希望能有人记得这些“恶心操作”,最起码别再吹吴亦凡是“纯情大男孩”了。
如此心狠手辣的“大男孩”,我听着都受不了。
03
吴亦凡接触的那些女孩,年龄大多都在16到22岁之间。
长相无一例外的白、幼、嫩、美,且涉世不深,对心怀不轨的人来说,好操控又能够轻易丢弃。
这些女孩往往缺乏性常识,才会无法在一开始就用法律*器武**来保护自己。
在被灌醉并发生性关系后,很多女孩都自责“不够小心”,“酒后乱性”,但在一方无法明确表达意愿,甚至无意识的情况下发生性关系,就是违法犯罪!

还有很多你意想不到的行为,其实也都是“违法”的:
1、 明知对方未满14周岁,仍与对方发生性关系,违法;
2、 夫妻、情侣之间,一方不情愿,另一方仍主动发生性关系,违法;
3、 和无民事行为能力人,如精神病人发生性关系,无论自不自愿,违法;
4、 只要有三个或三个以上的人聚众发生性关系,违法;
5、 明知自己患有艾滋病等其他严重传染病,仍引诱他人发生性关系,违法;
6、 在公共场所发生性关系,他人不用窥探就可以直接看到,违法;
7、 以性换租,以性换需的行为,即使不涉及金钱,违法;
这些行为都违背了“性同意”的四个基本前提: 年龄、知情、自愿、平等。

其实这些法律常识我原本不必多讲,用罗翔老师的话来说:
“人们本身不需要普法,因为法律只是对人最低的道德要求。如果一个人标榜自己遵纪守法,这个人完全有可能是人渣。”
可当道德无法制裁一个人的时候,法律就是我们手中最有利的*器武**,因为它不会冤枉一个好人,也不会漏掉一个坏人。
我们无法预判这件事情的最终结果,但希望恶人能得到惩戒,受害者能得到抚慰。