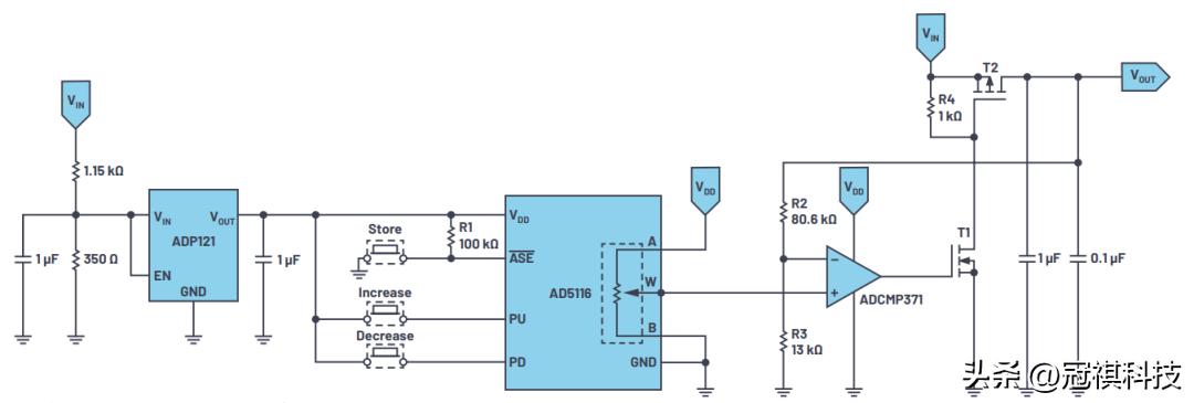
本文介绍一款利用按钮式数字电位器简单高效地控制高达20 V电压的完整解决方案。这款完整的解决方案提供一种可调电源,可用于需要可调电压输出的各种应用。图1显示具有可变输出功率的相应开关稳压器,使用AD5116 数字电位器和具有集成式推挽输出级的 ADCMP371 比较器。通过添加开关,而不是按钮,可以使用微控制器来调节电压 。
AD5116具有64个可用的游标位置,端到端电阻容差为±8%。此外,AD5116包含一个EEPROM来存储游标位置,可通过按钮手动设置。对于需要固定标准上电电压的应用,这个功能非常有用。
该电路由电压 VIN供电,最高可达20 V。AD5116和ADCMP371的电源电压 VDD 也可由 VIN生成,例如,通过ADP121等稳压器。

图1.带可变输出、通过按钮控制的高压开关稳压器。
电路工作原理
输出电压 VOUT 通过反馈网络的开关频率控制。通过分压器反馈到比较器,然后与数字电位器设置的基准电压进行比较。如果从 VOUT 获取的电压高于基准电压,比较器输出切换到低电平,以阻隔NMOS晶体管T1和PMOS晶体管T2,从而降低 VOUT。如果从 VOUT 获取的电压低于基准电压,比较器输出切换到高电平,两个晶体管切换到导通状态(饱和),从而增加 VOUT。通过这种基于比较的功能,晶体管在开启/关断模式下以短脉冲工作,使各晶体管保持低损耗。除电位器的输出电压外,开关频率还受 VOUT的负载影响。
随着数模转换器(DAC)输出电压增高,T2关断的时间变长,比较器输出相应增高。比较器输出提供一系列更高频率、速度更快的正电源输出脉冲。如果DAC输出电压降低,则情况相反。
经过滤波的VOUT 通过公式1确定。

VW 为电位器抽头W处的DAC输出电压。
AD5116的A抽头和B抽头之间的电阻标称值为5 kΩ,划分为64级阶跃。在量程的较低端,典型游标电阻 RW 降至45 Ω到70 Ω之间。相对于GND的 VW 输出电压为:

其中 RWB 为:

RWB是抽头W和较低端的GND之间的电阻值。RAB 为电位器的总电阻。VA为分压器串顶端的电压;在本例中,它等于 VDD。D为AD5116的RDAC寄存器中二进制代码的十进制等效值。
AD5116的RDAC 寄存器通过按钮PD和PU进行控制。默认的上电位置(例如 VOUT = 0 V)可以通过ASE引脚存储在电位器的EEPROM中。
滤波器输出:减少纹波
为了获得平稳的输出电压VOUT并减少开关T1和T2导致的纹波,需要使用额外的滤波器电路(参见图2)。在设计此滤波器时,需考虑AD5116的最大和最小开关频率,以及其工作电压范围。
对于图2所示的电路,开关频率范围约为1.8 Hz至500 Hz。因为这个值相当低,所以在确定滤波器的截止频率时,通常需要使用更大的R、L和C值。但是,滤波器的串联电阻和输出负载构成了一个分压器,会降低输出电压。所以,在选择R值时,应选择相对较低的值。

图2.用于使输出电压平稳的滤波器电路。
AD5116 标称电阻容差误差:±8%(最大值)游标电流:±6 mA可变电阻器模式下的温度系数:35 ppm/°C低功耗:2.5 μA(最大值,2.7 V,125°C)宽带宽:4 MHz(5 kΩ选项)上电EEPROM刷新时间:< 50 μs125°C时典型数据保留期:50年100万写周期2.3 V至5.5 V电源供电内置自适应去抖器宽工作温度范围:-40℃至+125℃2 mm × 2 mm × 0.55 mm、8引脚超薄LFCSP封装