
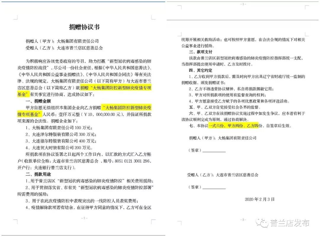
2月4日,大杨集团向区慈善总会捐赠1000万元,成立“大杨集团防控新冠肺炎疫情专项慈善基金”,助力我区打赢新型冠状病毒感染的肺炎疫情防控阻击战。

疫情就是命令,防控就是责任。自疫情发生以来,大杨集团认真贯彻落实*党**中央、国务院的相关决策部署,积极响应各级*党**委政府的号召,以高度的政治责任感,迅速行动,全力以赴,第一时间对疫情防控工作和捐赠事宜进行部署安排,把疫情防控和支援工作作为当前最重要的工作来抓。


区委、区政府对此次捐赠高度重视,原本计划筹备举行捐建仪式,广泛弘扬大杨集团作为大企业的社会责任与担当,但鉴于当前处于疫情防控的非常时期,集团方面主动提出不举行集结仪式,一切以疫情防控为要。大杨集团同时希望通过一点绵薄之力,激起全区上下共战疫情的强大力量,汇聚更多的爱心,共同打赢疫情防控阻击战。
图片:区慈善总会

物资捐赠

捐款


明细来源:区红十字会
连日来,全区上下众志成城、倾尽全力防控疫情,不断涌现的*善美真**让人倍感暖心,这不仅有疫情抗击一线医护人员的牺牲奉献,也有来自于各级政府工作人员的默默坚守,更有来自各个爱心企业的守望相助、责任担当。在防控疫情期间,我区企业纷纷捐款捐物,将爱心与担当在疫情防控战役中传递。

李子谦 视频截图
2月3日,旭日升超市组织工作人员来到大雪高速口和区委组织部,为坚守一线的防控人员送去了防控物资和生活用品。

电视上出现疫情的时候我的内心很着急,现在物资很紧缺,我从发现疫情之后,紧急调拨了一些物资拿出一部分投入到疫情的一线(防控)上,让一线的这些防护人员能穿上 能用上,做好防护,把一些病菌挡在门外。我今天又拿了一些方便面和暖宝宝给一些一线的工作人员,让他们在工作当中减去一些寒冷,让他们多一些温暖。
据了解,自全区疫情防控工作开展以来,旭日升超市积极履行社会责任,多次为防控一线部门赠送防疫物资,截止目前,已累计捐赠口罩1万个、医用口罩2000只、康师傅桶面60箱、消毒液200桶、防护服150套、矿泉水40箱、暖宝宝60个。
随着防控工作持续的开展,我们旭日升超市将继续为一线的防护人员奉献一些物资,为普兰店防控工作做出一些贡献。

从2月2日中午开始,渔港至尊大酒店将一份份免费“爱心餐”送到区中心医院、区中医院、疾控中心等单位,让防疫一线工作人员及时吃上一顿热乎饭。
2月3日上午10点,记者在渔港至尊大酒店后厨看到,工作人员正精心调配菜品:当天菜谱是溜肉段、青瓜木耳炒山药、酸菜海蛎子五花肉粉条,主食是白米饭。

正常现阶段,我们渔港至尊酒店处于歇业状态,当得知一线防控人员工作中经常吃饭不及时吃不上一口热乎饭的时候,我们在区人大、区委*战统**部的协调下与一线防控部门及时沟通,我马上组织酒店本地工作人员上班,为一线防控人员免费送餐,在菜品搭配上尽可能做到有营养、下饭的菜品,为一线部门做一些力所能及的保障,为全区的防控工作贡献我们渔港至尊的一份力量。
十一点左右,送餐车为区中心医院送去了60份盒饭。

在这种特殊的日子里,能吃上这么暖和的饭菜,让我感觉到心里特别温暖。让我们感觉到我们不是在孤军奋战,有全区的百姓在陪着我们,我相信在我们共同的努力下一定能打赢这场战役。
据了解,从2月2日中午至2月9日晚间,渔港至尊大酒店将免费为区中心医院、区中医院、疾控中心等防疫一线单位提供盒饭。
接下来 我们渔港至尊酒店将继续加强与一线防控部门的联系,针对他们实际需求,保证菜品质量和送餐时间,更好地为一线防控人员服务。


图片:区红十字会
大连谷亿环保科技有限公司向普兰店区红十字会捐赠的价值10万元的消毒液,极大的缓解了普兰店区疫情防控所需物资紧缺压力。
来源:普兰店发布 记者:姜一鋆

企业捐赠
大连建昌人防设备配套有限公司
捐款金额:10万元
大连四达食品有限公司
捐款金额:10万元
大连军辉水产有限公司
捐款金额:1万元
大连诚宇钢构彩板有限公司
捐款金额:1万元
大连启光企业管理服务有限公司(基金)
捐款金额:1万元
盛麟商厦旭日升超市
捐赠物资:500只一次性口罩、两大桶84消毒液、5箱桶面、5箱矿泉水、一箱火腿肠
渔港至尊大酒店
捐赠物资:1748份盒饭(30元/份)
明细来源:区慈善总会
个人捐赠
聂品
捐款金额:500元
曲洪升夫妇
捐款金额:3000元
于德安(基金)
捐款金额:2000元
沙兴浩(基金)
捐款金额:1000元
李海风(基金)
捐款金额:500元
王世权(基金)
捐款金额:2000元
栾文博(基金)
捐款金额:500元
政协教育组金晓晨
捐赠物资:口罩100个、防护服20套、防护镜10个,防毒面具10个、胶皮簿手套50幅、方便面20箱
政协民族宗教组庄明
捐赠物资:100桶消毒液
政协社保组于德安
捐赠物资:口罩3565个,100斤消毒液、喷雾器4个、手套200副、喷壶40个
捐款金额:2000元
捐赠物资:口罩20000个、日用品
捐款金额:6200元
(捐款人员:邵雷、周毫、沈良志、侯琳娜、刘光东、宫爱华、邵淑红、李春艳、周彧、单连和、李戴旭)
政协工业组聂洪全
捐款金额:3000元
政协之友刘航成
捐赠物资:一次性手套3680只
捐款金额:20000元
政协之友孙健代爱心人士
捐赠物资:口罩64000个
捐款金额:29000元
政协之友
捐赠物资:牛奶150箱
捐款金额:10800元
捐款人员:邵帅、傅维锋、刘航成、孙永新、何宜鑫、刘志江、李霞、谭月、周锦、阎天娇、王家毅、刘国勤、张勇、曹景珍、姚云荞、张家伟(明细来源:区政协)