如果说面试是决定一个人能不能进入心仪公司的关键,那么,简历就是面试的敲门砖。一份内容丰富,结构清晰,符合岗位要求的简历,可以大大增加得到面试机会的几率。下面,我将教你如何写出一份HR看了就想约面试的求职简历。
简历最重要的基本信息主要有6个模块,包括个人信息,求职意向,教育背景,实习(工作)经历,技能证书,荣誉奖励。这6点一般是不可缺少的,其他的特长爱好,个人评价等视情况加上。下面一项一项地来讲。
首先,选一份简洁的模板。今天讲的主要是针对现场投递简历或者是通过邮箱投递简历,如果是通过招聘平台的话,就直接按照它给出的简历格式去填写就可以了。
很多人喜欢有颜色的模板,觉得好看,华丽,花俏,显得特别。但是,其实呢
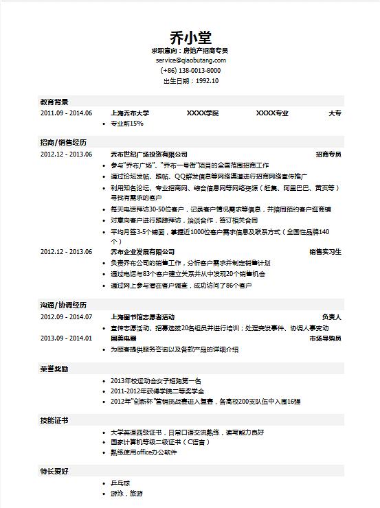
色调越单一,越少花样的模板,它适用的范围也就越广。HR主要看的是内容,只要清晰,易于浏览就可以了,跟经历相比较而言,模板其实并没有那么重要。模板的话网上有很多,自己去找一份看起来简单大方的就可以了。推荐乔布简历,下面这个简历模板就还不错,是我经常使用的简历模板之一了。

因为所在行业的关系,我有机会看到很多求职者的简历。我发现,很多人喜欢给简历加一个简历封面和简历标题:例如在简历最上方写上一个大大的标题“求职简历”,更过分的是,这四个字居然还加粗居中了。这不是看不起HR的智商吗?这个标题是完全没有必要的,HR会不知道这是一份简历吗,不但没有多大用处,反而白白挤占了简历的一部分空间。
所以,在正常的企业中,简历是不需要封面,也不需要简历标题的。
简历的个人信息:在一份简历中,基本信息(个人信息)是必不可少的一部分。但是,这并不意味着你需要把所有的个人信息都写在简历上,包括姓名、出生日期、性别、联系方式、政治面貌、籍贯、健康状况、婚姻状况,现住址,身高,体重等。一般个人信息这里,必不可少的只有姓名,手机,邮箱。其他的信息比如,籍贯,性别,政治面貌,照片根据实际情况加上。我们的简历就只有一张A4纸大小,每一个位置都是很宝贵的。不相干的内容就可
以不用写。记住一句话,你觉得能为你的简历加分的个人信息,你就加上去,不能加分,那就不加。
求职照:
一些对外形比较看重的岗位,比如秘书,酒店前台,销售等,请一定附上自己的照片。其他不太看重形象的岗位,如果可能的话,也尽量放上自己的求职照。人们一般还是比较喜欢看照片,尤其是“清晰、大方、职业”的照片。大部分面试官在看简历的时候,会不由自主被简历的照片吸引,或多或少花点时间看照片。一张笑容干净,阳光灿烂的照片一定程度上会增加HR的好感,增加你面试的机会。对照片,我建议,如果要附上照片,一定要照有职业感的照片。生活照最好不要往上放了。如果没有要求,自己又没有合适的照片,宁可不放照片
求职意向,一定要有。你简历上的所有内容,都应该围绕求职意向来写。没有求职意向的个人简历,最大的可能是被HR直接丢到一边。退一万步来说,HR没有直接把你的简历丢到一边,但是他还得根据你的简历来帮你匹配岗位,无形之中降低了工作效率,他对你还会有好印象吗?另外,有多少个求职意向,就应该准备多少份简历。一份简历投所有的职位是不可能的,必须结合岗位的需求,一岗位一写。如果是现场投递简历的话,投一个,写一个求职意向。投一个,写一个。
教育背景,一般要写的内容包括,时间,学校,专业,学历。有多个教育和培训经历时,时间最好倒序,并能够精确到月,这样HR能够清楚地知道你的经历时间线。其他的内容是写还是不写,要根据情况来定。如果感觉自己的简历内容比较空,你可以在教育背景里面写一个主修课程,当然, 并不是所有主修过的课程都写上。写的是要跟求职意向相关的课程。如果自己的教育经历不是那么的好,写的时候都有点不自信,因为自己专业不对口,学历不够好,学校不好……这时候,可以在下面这个位置加上:

你的绩点,或者是成绩排名,或者是分数。是选择绩点,成绩排名还是分数,哪种方式更加能够突出你的优秀,你就写哪个。
经历的描写,是最重要的一环了。一份简历最终能不能有面试机会,很大程度上取决于简历中的个人经历。在写经历的时候一定要先考虑如何做到人岗匹配,考虑HR到底想要什么样的候选人,而这些内容,你完全可以从JD中获取。
有些人喜欢把自己的经历分成校园经历,社团经历,社会实践经历等等,其实我不推荐把经历分成这几类来写。因为这样写的话,hr还得自己去找你与这个岗位匹配的相关经历。我建议把经历分成XX相关经历(XX是你要应聘的岗位)和其他经历。比如,你要应聘人力岗位,你就写人力相关经历,要应聘财务,你就写财务相关经历。应聘的是招商专员,所以写的是招商经历。
相关经历这里,需要写得非常详细。如果实在找不到直接经历体现出HR的需求,可以挖掘自己一些 能够间接体现自己能力的事情,其他经历虽然不是相关经历,但是也体现了你的综合能力,不过,其他经历这里不用写得跟相关经历那么详细,简单一点就好。
经历这里要怎么写呢?
第一,经历写成短句,不要成段写。
要把你的经历进行一个动作分解,不要成段成段地写,这样HR会看的比较累,也很容易看漏一些关键的点。所以,要改成小短句。像下面这里

第二,


用上动宾结构。多用动词,因为动词代表了能力,要多多应用到简历中。
第三,添加数字,能表现你的成绩,同时也显得更加的详细和真实。看上面的数字
个人技能/荣誉奖励/证书:遵循下面几个原则
和求职意向相关的放在第一位;含金量高的放前面;不需要要把所有不相关的东西全部列上。
没有特殊情况的话,同类证书/技能写在一起;某个证书特别有含金量时,可单列
一般正在备考中的证书不要写,除非是跨专业、或是含金量特别高的,比如CPA、CFA等
在写技能证书时记住一句话:证书贵在精而不在多,不要把不相干的证书全都列上。
特长爱好其实并不那么重要。但偶尔一两项较为突出的特长爱好,可能会更加吸引HR的目光。如果你的简历内容比较空的话,可以选1-2项与岗位相关的,写清楚。比如你应聘英语老师,爱好我觉得你可以写上爱看美剧,看过老友记,破产姐妹,生活大爆炸等等肥皂剧。再比如你应聘新媒体小编,你可以说你爱逛知乎豆瓣,爱阅读爱文字爱社交爱八卦能逗比,喜欢新鲜事物,脑洞大等等。
自我评价并不是简历的必要内容,写得好了可以加分,写得不好也是要减分的。如果经历部分比较多,写的也比较完善,自我评价其实可以不用写了。写自我评价的时候,别在自我评价里用上所有人都会写的东西,譬如性格开朗大方,善于与人沟通什么的,你需要写一些实打实的东西,来引起HR们的注意。自我评价其实不用写太多,写几句突出你自身的亮点和优势就可以了或者是适合你的求职意向的个人特质。