这是一直计划想要做的一台耳扩,为了要搭配我DIY的特拉斯假T1高级耳罩..XDDD
顺便加了个前级输出的功能,用来搭配一些后级扩大机或综合扩大机....其功能主要是"调色"

先决定好要用的变压器大小及所要用的管子后,先将上板尺寸图绘制好,交由厂商制作...


由于6080 及274B/n管子本身都有相当大的热度,所以我订制了质感不错又厚实的紫铜板...




紫铜上板收到后赶快先核对一下孔洞位置是否都正确

变压器方面订制了Z11 96片迭高50CM...既使在炎热的夏天不开冷气都也不会发烫

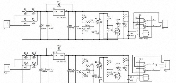
再来为贵贵的管子们制作了缓冲模块来加以保护这次用的

小贵
原理大致如下:
1)开机时,12V输出,电容充电,此时Q1不导通,继电器线圈两端的电平几乎相等,
Q2有高电平,LD2点亮,显示红色,机器此时灯丝预热中...充电完成后,Q1导通,此时继电器的线圈
的控制端成低电平,Q2的G极变低电平,LD2A红灯熄灭,并转换成绿灯
2)LD2B 工作方式相同,但电路调整设定接通时间较长,既待电路稳定后再接通耳机输出。设定好零件
参值时间差后依序先接通高压缓冲后再接通耳机输出,以保护真空管以及耳机受伤!


两颗继电器...左边为高压缓冲模块,右边为输出缓冲模块~输出缓冲是使用镀银接点的继电器

主线路的架构...网络收寻5670 6080 Headphone 线路图一堆,SRPP 加一级阴极随偶输出架构也都一样~我就不PO了!
好~开始配线了...首先当然是要先配真空管灯丝线

然后依序将电容电阻等都确实焊接上去....
我搭棚的重点在于,零件能直接走短路径焊接于管脚上是最好!再来要求的整洁度只是为了好自己维修除错

下面PO几张焊接过程进度图...直接看照片不多说了~













到这里其实已经是完工了...就算不加缓冲模块预热真空管~我觉得也都会非常耐用了!






加上缓冲模块实测...高压不会冲上200V,这对5670的阴极至灯丝电压是对大的保护作用...因为我并未垫高
灯丝电压,测试将音量电位器转到底也不会有哼声及噪声!
如期完工了....愉快ing
驱动耳机 32~600欧
频率响应 10 Hz~50K Hz -3dB
信噪比 >100dB
总谐失真 <0.08% 10 Hz~25K Hz