
来看部分省市的考试公告要求,这些重要信息可是小编花了好几个小时到各个省市教育考试院官网、学校官网查信息,为大家圈出了一些特别需要注意的地方,希望大家在考试前一定要注意,避免不必要的麻烦。
以下有特殊说明的,一定要按照规定来操作。
比如:准考证上面没有说明是否统一发文具、或者小刀胶棒用不用带,小编建议:带上符合考试使用的文具以及小刀和胶棒,如果考场发就放在书包里。
另外,关于手表或者电子表,已经规定统一配有电子钟不能带任何计时工具的,就不要带进考场了,没有规定的,可以带上到考场外,询问监考老师,不允许的话就放在书包里面,将书包放在考场的指定地方。
黑龙江招生信息港
注意事项:
在黑龙江省考试的同学,如果你的准考证上面没有考场号和座位号,请考试前一天到你所在报考点的官网上面查看考场号和座位号!还有,考场会统一配备文具和电子挂钟,请不要带自己的文具和手表等计时器进入考场,否则可能视为考试违纪,取消该科目成绩,并记入考试诚信档案!(诚信档案中的违纪简直就是人生的污点)具体以各自报考点公告为准。

河北省教育考试院
下面是小编摘选出来的比较容易忽略的地方,在河北省考试的同学,仔细阅读上面的图片,或者打开上面的链接查看更详细的信息。其他地区的同学可以参考。



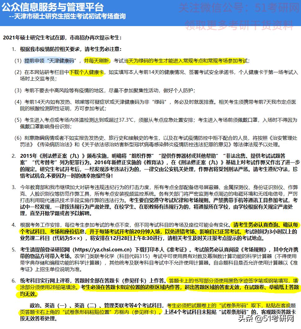
天津市招考资讯网
其他需要带的文具天津市招办没有规定,准确的说是小编没有在官网上找到相关说明,大家以各自准考证上面的声明为准。对了,天津地区的考生可以查考场了。

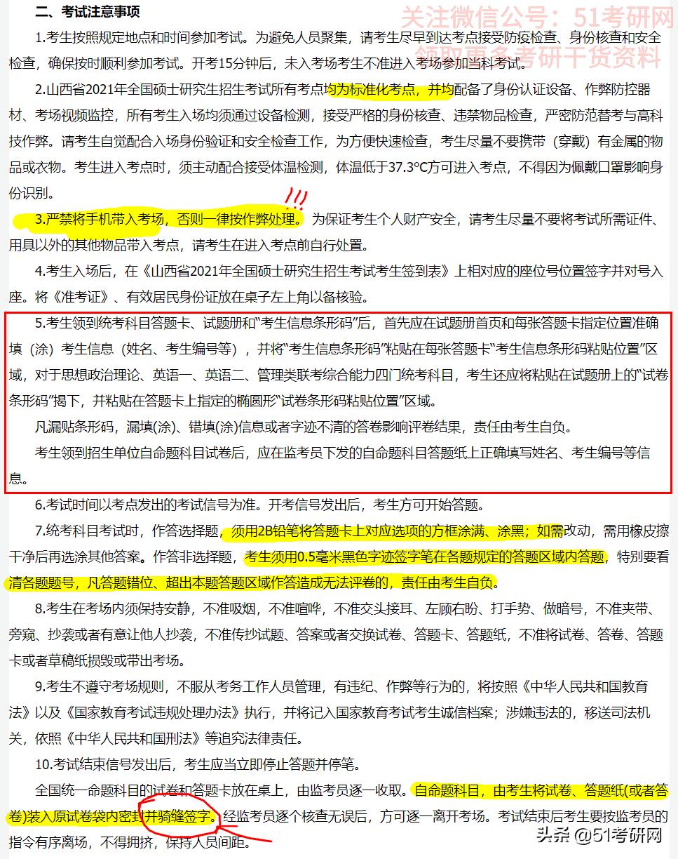
山西招生考试网
几点注意事项:
考试需自备文具,报考自命题拆封试卷的小刀,且密封试卷后要求在试卷袋密封处骑缝签字。不知道怎么骑缝签字的,看这个视频>>重要提醒!考研自命题专业课试卷袋拆封全过程及注意事项


内蒙古招生考试信息网
几点注意事项:
1、除了身份证、准考证,别忘了打印座位通知单;
2、考点统一配的文具中,没有铅笔,除了黑色签字笔、橡皮、直尺,其他的铅笔、圆规、三角板等,以及小刀、胶水,需要考生自备!

辽宁教育考试院
注意:辽宁2021年的考试公告还没有出,下面是2020年的,有同学问关于考场是否配钟表,大家可以看看先参考一下。

上海市教育考试院
没有什么特殊的规定,请按照说明配备文具。注意上海地区部分考点考场调整,注意看自己所选报考点是否有通知,如果查不到,最好是现在就登录系统看看准考证地址有没有更新。

江苏省教育考试院




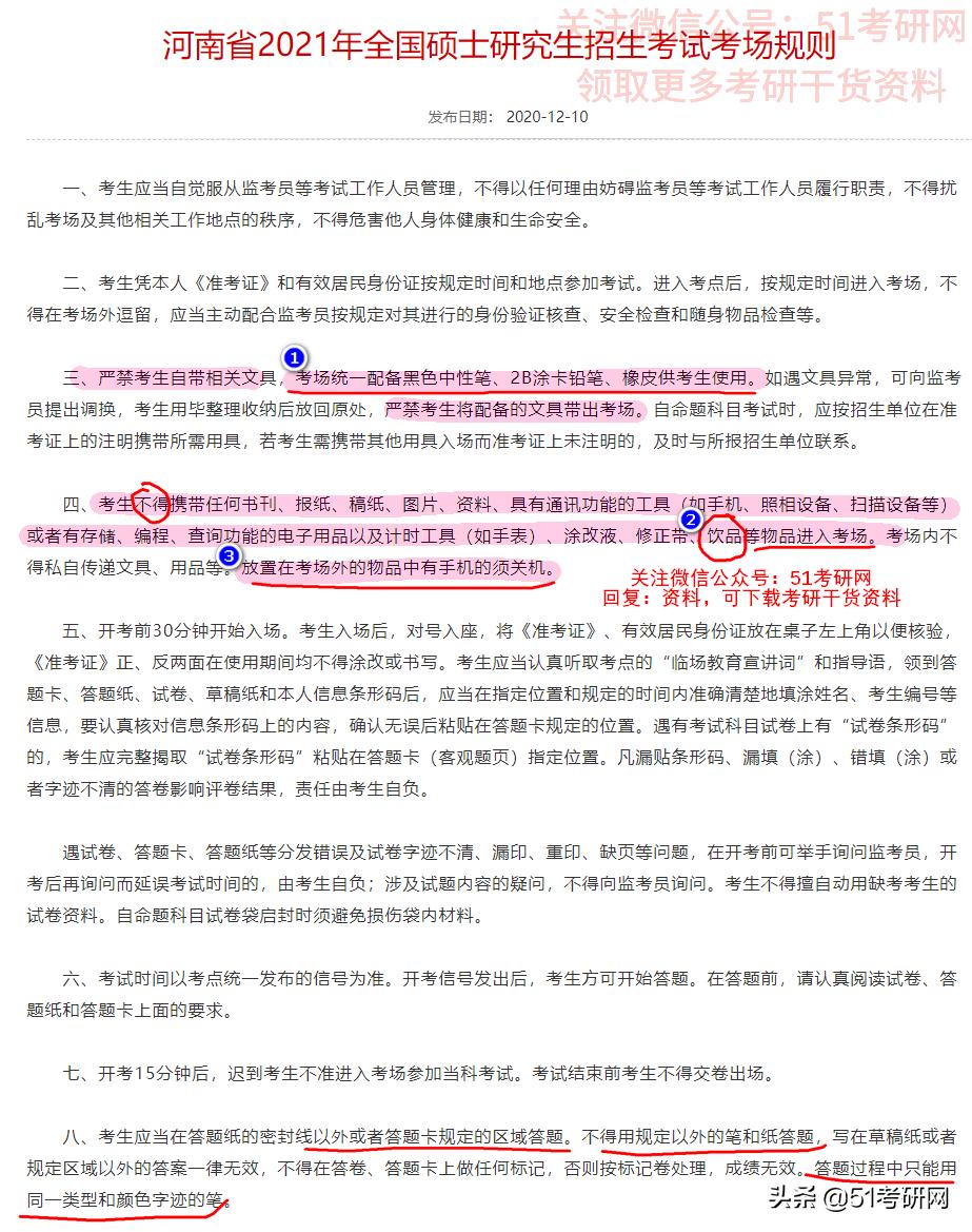
河南省招生办公室



山东省教育招生考试院



近期,各报考点也陆续公布了考场规则,比如选择考点是某某高校的,建议到研究生院官网查看。大家一定要注意考点的特殊规定:比如不要化妆、不能上厕所、书包不能带进考场封闭区等,提前做好心理准备。
陕西理工大学考点:
入场方式采取人脸识别系统,因此建议长发考生入场前请将头发扎起,考试时如无特殊情况不得戴帽子及各类耳机(耳塞),不得化妆以免影响人脸识别效率。(考试时间紧,而且还要戴口罩,不化妆还省时间呢!况且,就两天时间,考完试,就把自己美回来~)
关于手机进场需要查验健康码,非常贴心的是,陕西理工大学考场提供专门保管手机的地方,考试结束后可以按照监考员的统一安排取回手机,这下也比较放心了。

还有像长沙理工大学考点在考场规则当中说明:考试过程中原则上不允许考生上厕所,请考生在入场前做好充分准备。
湖南大学2021考点须知:考试过程中不允许考生上厕所,请在进场前做好准备。

长沙理工大学:

内江师范学院:原则上不得上厕所,如有特殊情况,需工作人员陪同前往。


提醒大家,考试那两天尽量吃一些平常肠胃习惯了的食物,以防肠胃不适拉肚子。


考前这几天,小编会把考前需要注意的事项陆续整理推送,有任何问题都可以在评论区留言,51考研网的小伙伴会全力帮助你解决的,安心复习好啦~

