温馨提示:点击右上角”关注“,每天第一时间获取本头条号分享的管理知识与管理文案!关注何浩东老师,等于请了一个咨询公司!无干货,不分享,助您企业腾飞,职场晋升!

1 信息系统运维服务内容
1.1 服务目标
1.2 服务内容
1.3 信息资产统计服务
1.4 网络、安全系统运维服务
1.5 主机、存储系统运维服务
1.6 数据库系统运维服务
1.7 终端运维服务
1.8 综合布线系统服务
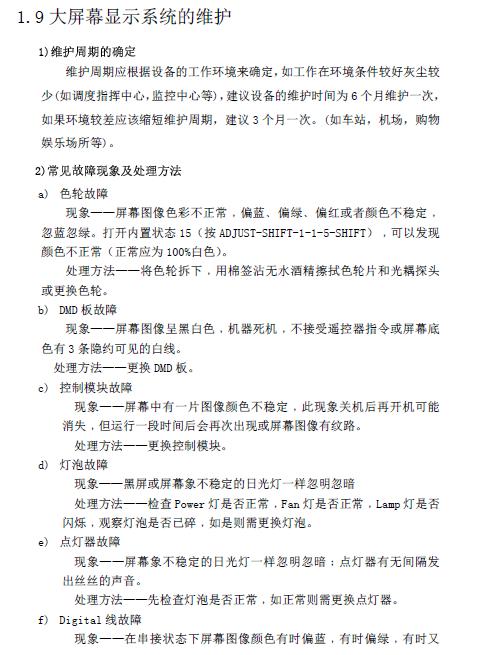
1.9 大屏幕显示系统的维护
1.10 视频会议系统维护
1.11 中心机房维护内容
1.12 UPS 系统
2 运维服务流程
2.1 设备每月定检计划
2.2 设备维修及更换流程
3 服务管理制度规范
3.1 服务时间
3.2 行为规范
3.3 现场服务支持规范
3.4 问题记录规范
4 应急服务响应措施
4.1 应急基本流程
4.2 预防措施
4.3 突发事件应急策略
附件一 机房日常巡检表
附件二 服务器设备维护表
附件三 网络设备维护表
附件四 日常问题申报表














*载下**方式:关注我+评论+转发,然后点我头像进入,私信回复:信息系统。
喜欢的朋友记得点赞、收藏哦!
何老师培训课程推荐:
请点击下面蓝色字体“了解更多”,了解更多管理培训课程!