东莞购置税减半什么时候结束 (现在东莞汽车购置税是多少)

准备买车的小伙伴注意了!

还有十几天买车就要多花钱了!

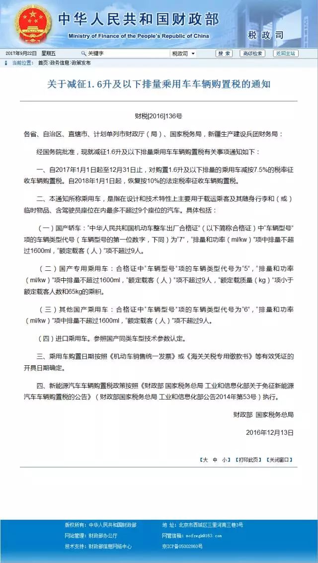
根据财政部相关规定,从2018年1月1日起,1.6升及以下汽车购置税将恢复10%的税率,而现在只要7.5%。

到时候,又要多花钱了,想买车换车的朋友可要抓点紧呐!

东莞购车税什么时候恢复,东莞汽车购置税最新政策

东莞购车税什么时候恢复,东莞汽车购置税最新政策

一、小排量车辆购置税率是多少?

东莞购车税什么时候恢复,东莞汽车购置税最新政策

车辆购置税是对在境内购置规定车辆的单位和个人征收的一种税。《中华人民共和国车辆购置税暂行条例》第五条规定,车辆购置税的税率为10%.

2015年10月31日-2016年12月31日:小排量车辆购置税为5%;

2017年1月1日-2017年12月31日:小排量车辆购置税为7.5%;

2018年1月1日-以后小排量车辆购置税恢复为10%.

二、购置税率从7.5%恢复到10%, 是一个什么样的概念?

新车购置税=新车价格(含税价)÷1.17(增值税率17%)×购置税率。购置税率恢复10%,意味着↓

9万的车,你要多出1923元税钱。

11万的车,你要多出2350元税钱。

13万的车,你要多出2778元税钱。

15万的车,你要多出3205元税钱。

20万的车,你要多出4274元税钱。

以此类推……

简单举个例子:消费者购买一辆20万元的车(1.6升以下)

2017年12月31日以前购车可以享受7.5%的购置税优惠:200000÷1.17×7.5%=12820元。

2018年1月1日以后,购置税率恢复到10%购置税是:200000÷1.17×10%= 17094元。

前后相差:4274元。

三、这样做能免交购置税 ↓↓↓

出于促进新能源汽车发展、缓解能源与环境压力等原因,国家免征新能源汽车购置税。一辆10万元的汽车能便宜8000多元!

新能源汽车车辆购置税政策按照《财政部国家税务总局工业和信息化部关于免征新能源汽车车辆购置税的公告》(财政部国家税务总局工业和信息化部公告2014年第53号)执行。

东莞购车税什么时候恢复,东莞汽车购置税最新政策

这么看来,我们还是可以选择买新能源汽车的!

购置税等很多方面都是有补贴和优惠的

东莞购车税什么时候恢复,东莞汽车购置税最新政策

四、买车新政提醒你注意这些

以前我们买新车,一般只能去4S店或者汽贸店。现在,自从7月1日买车新政颁布:允许多种汽车销售形式存在,其中包括卖场、网上销售、实体店等。这意味着,买车真正明码标价的时代即将到来了。

1.汽车合格证必须随车

新的《汽车销售管理办法》规定,提车时需随车附带合格证。

2.禁止一切形式的加价提车

新政规定以适当形式明示收费标准,不得在标价之外加价销售或收取额外费用。如果以后在提车时,遇到各种加价提车等情况,就可以用法律*器武**保护自己的权益了。

3.打破区域销售限制

新政规定:供应商、经销商不得限定消费者户籍所在地;不得对消费者限定汽车配件、保险等产品的提供商和售后服务商,但家用汽车产品“三包”服务、召回等由供应商承担费用时使用的配件和服务除外。

4.严禁强制消费者购买配件等

《办法》明确规定:经销商销售汽车时不得强制消费者购买保险或者强制为其提供代办车辆注册登记等服务。遇上*绑捆**销售,咱就可以投诉他!

五、想买新能源汽车的小伙伴注意了!

东莞购车税什么时候恢复,东莞汽车购置税最新政策

东莞新能源车专属号牌面世啦!

东莞市公安局交警支队现着力推广新能源汽车号牌应用工作——凡是购买新能源车辆的市民,都可以使用新能源汽车号牌。

东莞购车税什么时候恢复,东莞汽车购置税最新政策

△东莞第一张新能源汽车号牌今早发出

东莞购车税什么时候恢复,东莞汽车购置税最新政策

△车主与刚上牌的爱车合影留念

这车牌超炫酷的有没有!

东莞购车税什么时候恢复,东莞汽车购置税最新政策

△一辆巴士也装上了新能源汽车号牌

据了解,新能源汽车专用号牌分为

小型汽车、大型汽车~

底色的主色都是绿色,

寓意着环保的概念,

号牌号码从原来的5位增加到6位,

号牌容量进一步增大~

同时,新能源号牌还增加了

专用标识、二维码、防伪底纹、激光图案,

进一步提升了号牌的防伪功能

东莞购车税什么时候恢复,东莞汽车购置税最新政策

哪些汽车属于新能源汽车?

新能源汽车主要包括纯电动汽车、插电式混合动力汽车和燃料电池汽车。

小型新能源汽车号牌式样(效果图)

东莞购车税什么时候恢复,东莞汽车购置税最新政策

大型新能源汽车号牌式样(效果图)

东莞购车税什么时候恢复,东莞汽车购置税最新政策

以后凡是购买新能源车辆的市民,

都可以使用新能源汽车号牌啦!

六、如何选取新能源号码呢?

攻略来了!

▼▼▼

东莞交警表示,群众可通过注册互联网交通安全综合服务平台(http://gd.122.gov.cn),或*载下**“交管12123”手机APP预选新能源汽车号牌。

东莞购车税什么时候恢复,东莞汽车购置税最新政策

互联网交通安全综合服务平台

东莞购车税什么时候恢复,东莞汽车购置税最新政策

东莞购车税什么时候恢复,东莞汽车购置税最新政策

东莞首批发放号牌号码

东莞购车税什么时候恢复,东莞汽车购置税最新政策

到明年元旦前 ,广州、珠海、佛山、肇庆、江门、东莞等市将启用新号牌;以后在东莞街头,会经常看到这些绿色车牌了!