9月24日,2023考研开启预报名,就在众多考生信心满满准备报名的时候,却被一片空白的网页搞崩了心态,“研招网崩了”再次成为网友热议的话题。

距离2023年的考研还有不到一百天的时间,随着考研形式、政策的变化,各研招院校陆续发布招生公告或简章,多所院校(拟)延长专硕学制,该消息一出,顿时引发社会关注。一直以来,专硕学制2至2.5年、学硕学制3年,已成惯例,对于专硕的学制变化,有学生表示“喜忧参半”。

多所高校官宣延长专硕学制
每年的6月至8月,是各大高校集中发布硕士研究生招生简章的时期。据澎湃新闻报道,多所高校在其招生简章中明确指出,将对该校的部分硕士研究生专业作出学制拟调整的公告。
四川外国语大学7月13日在其研究生院官网发布公告称,从2023级开始,该校所有专业学位研究生学制调整为3年,最长学习年限为6年。

8月12日,南京师范大学研究生招生网发布《南京师范大学关于部分硕士研究生招生专业及学制拟调整的公告》称,南京师范大学拟将国际商务、汉语国际教育、翻译、新闻与传播等专业的学制由之前的2年更改为3年。

8月17日,福建集美大学在其官网发布该校2023年硕士研究生拟招生专业信息称,除学科教学(语文)外的所有全日制教育硕士领域、全日制机械专硕、全日制交通运输专硕的培养学制更改为3年,全日制会计专硕培养学制更改为2.5年。

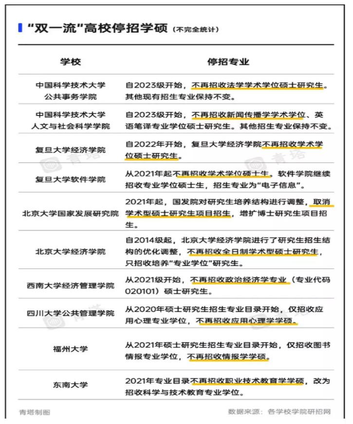
除此之外,在过去几年,国内多所高校已经开始对专硕学制的调整。河海大学于2021年将金融、新闻与传播、应用与统计、会计等专业学制调整为3年。华中科技大学、哈尔滨工业大学、中南大学、电子科技大学等多所“双一流”高校也作出了相应调整。
专硕学制是否有必要延长至3年?
随着多所高校宣布延长专硕学制,网络上关于“专硕学制是否有必要延长至3年?”这一话题众说纷纭。
支持者:延长学制有机会精进学业、放缓课业节奏、减轻压力、为就业做更充分的思考和准备。
专硕的学习离不开实践能力培养,学生既要去行业和企业锻炼,又要按时按质完成学位论文的撰写,若在两年时间里兼顾二者,不仅进度仓促,效果也受影响。
反对者:不想搞科研,就是浪费时间、教育质量低没必要、专硕学费贵,加重经济负担。
三年的专硕意味着有更多的时间学习,但增加一年的学费和生活费是一笔不小的经济负担,并且需要推迟一年才能开始找工作。

延长专硕,停招学硕,专硕或将成为硕士高等教育的主流?
2020年,教育部发布《专业学位研究生教育发展方案(2020-2025)》。其中提到,到2025年增设一批硕士、博士专业学位类别, 将硕士专业学位研究生招生规模扩大到硕士研究生招生总规模的三分之二左右,大幅增加博士专业学位研究生招生数量 。

而与之形成对比的,是多所高校 停招学硕 。

2022年6月14日,教育部召开的“教育这十年”系列发布会,会上表示, 硕士专业学位授予人数占比从2012年的35%增至2021年的58%,学硕授予人数从原先的65%降到了42% 。
十年之间,中国的研究生格局,已发生翻天覆地的变化。对研究生人才培养的定位由 研究型 转向 应用型 ,专硕或将就此成为未来硕士高等教育的主流。
学制延长,培养质量也需提高
此前关于专业硕士学制的争议一直都有,部分高校也经历过缩短、延长、再缩短、再延长得“反复”,此次多所高校大面积延长专硕学制,可能有缓解专硕“报考热”、响应国家政策等多重考量。无论如何,延长学制至3年,对于提升专硕的培养质量至关重要。
如何让专业硕士教育确保高质量?
21世纪教育发展研究院院长熊丙奇认为,首先需要全社会推进破除“唯学历”的教育评价改革,只要“唯学历”评价体系继续存在,培养应用型人才的教育都难以摆脱学历导向,以形成并坚持自身的培养定位。
其次,要落实和扩大学生的办学自主权,对于本校的研究生培养规模,具体专业的课程设置、人才培养模式这类教育事务,应该由学校的教授委员会负责,要结合本校的人才培养定位、办学条件,以及社会对人才的需求,进行充分的论证。这样才能形成本校的培养特色,保障人才培养质量。

欢迎更多人才走进纽迈分析,与我们一起共建未来!