#世界知识产权日#

本文拟从信息传播过程中每一步的法律意义着手,在探讨“自媒体”时代信息传播合法性边界的同时,为企业及企业家应对因虚假不实或引导性信息而引发的互联网舆情及名誉损害提供有效维权路径。
作者丨赵刚 王叶子
引言
当前越来越多的媒体机构或企业选择以“自媒体”方式作为其观点输出与商业宣传的重要渠道,以“自媒体”方式进行的商业信息传播更逐步成为主导舆论的主要阵地与市场竞争的重要工具,致使乱象滋生。2023年3月28日,国务院新闻办公室举行2023年“清朗”系列专项行动新闻发布会,聚焦互联网生态新情况新问题和难点瓶颈,公布了今年“清朗”系列专项活动的九大重点整治方向,其中就包括“从严整治自媒体乱象”、“打击网络水军操纵信息内容”、“优化营商环境,保护企业家合法权益”、“整治短视频信息内容导向不良问题”等涉及虚假不实或误导信息治理的专项活动。值此之际,本文拟从信息传播过程中每一步的法律意义着手,在探讨“自媒体”时代信息传播合法性边界的同时,为企业及企业家应对因虚假不实或引导性信息而引发的互联网舆情及名誉损害提供有效维权路径。
一、信息传播的过程及其法律意义
信息递减可以说是信息传播过程中的普遍现象与必然规律,即便对于专业新闻媒体而言,素材的筛选组织、选题的切入角度、报道的风格、所肩负的特定社会责任等因素都影响着同一事实的传播效果,会使受众产生不同理解。对于当前各类自媒体而言,其进行的信息传播通常是基于特定商业目的,是有意识地对受众行为加以影响。在此基础上,自媒体信息传播的递减可能会更容易造成内容的偏颇失真、实现无形的价值观输出、直接引导舆论走向,对其他市场经营主体品牌商誉产生严重影响。因此,探讨信息传播各环节的法律意义十分重要,它直接影响着因虚假不实信息而引发商誉或名誉损害的企业及企业家们的维权路径选择。
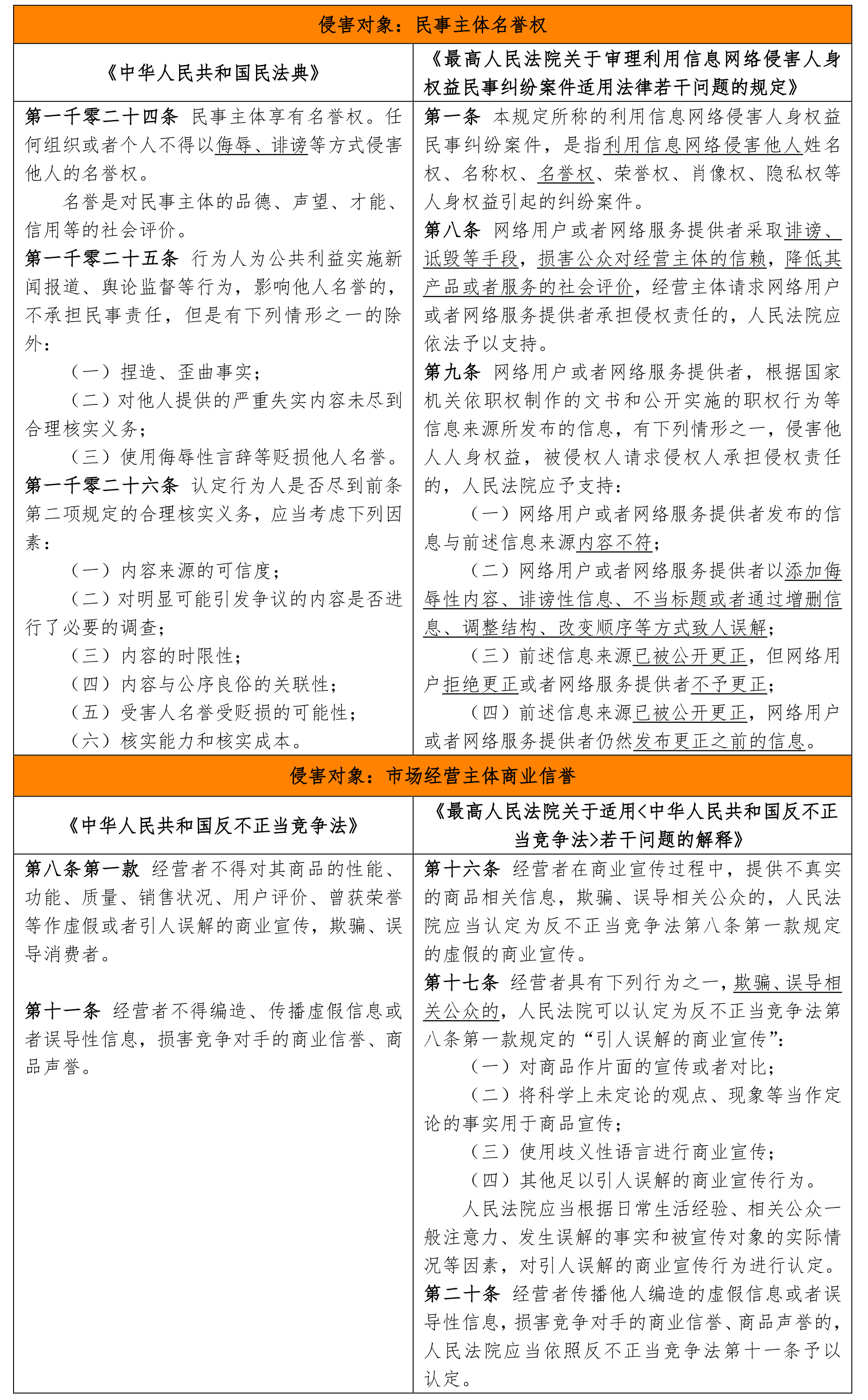
(一)关于规制虚假不实信息传播的法律规定
我国《民法典》、《反不正当竞争法》及相关司法解释针对传播虚假不实信息导致他*权人**益受到损害的行为作出了规定:

(二)信息传播的过程
1、信息的内容
信息的内容系决定自媒体评论是否会构成侵权的最根本因素,根据上述法律规定,受到法律规制的信息内容主要包括自媒体发布、传播的贬损他人人格的“*辱侮**性内容”以及“虚假、误导性信息”。
(1)*辱侮**性内容
*辱侮**,一般是指用语言或行为损害、*化丑**、贬低他人人格,例如直接使用不当或具有贬损含义的词语辱骂某公众人物或通过“P图”方式对其进行*化丑**,均可属“*辱侮**”类行为。根据我国《民法典》上述规定,使用*辱侮**性言辞评价他人,涉及对相关民事主体名誉权的侵害。在涉及明星李某的名誉权维权案件 [1] 中,法院认为涉案文章在评价李某时使用的“太恶心人”、“勾搭”、“骗走”、“谄媚”等词语明显构成语言*辱侮**,相关*辱侮**性言论势必会对李某造成影响、导致不特定人误解、降低其社会评价,构成对其名誉权的侵害。
(2)虚假信息
虚假信息是指内容本身不真实、与客观实际不相符的信息,即这些信息系没有任何依据凭空捏造而来的。自媒体编造、传播的关于其他市场经营主体的虚假信息按照所侵害法益的不同,可分为捏造事实的*谤诽**行为与商业诋毁两种行为。其中,*谤诽**行为侵害的系民事主体享有的名誉权,其更关注涉案行为是否导致民事主体品德、声望、才能、信用等社会评价的降低。而商业诋毁行为侵害的则是相关主体经过长期经营积累而形成的商业信誉,其更关注涉案行为是否使处于竞争关系下的信息传播者(包括背后委托自媒体发布有关内容的同业竞争者)不当地获取了竞争优势,扰乱了公平自由市场竞争秩序。实践中,体现编造传播虚假信息行为表现的司法裁判案例如下:

(3)误导性信息
传播者在对信息进行处理时,可以通过对真实内容的筛选、截取、组织、整合等方式影响语义的传达,从而左右受众的判断、影响受众的行为。在商业环境中,经营者系误导性信息的传播者,消费者或公众系误导性信息的传播对象,经营者可通过不正确地引导使得公众产生误解。也即,误导性信息内容是真实的,但传播者基于自身价值观与商业目的对内容进行筛选取舍、结构调整、顺序改变等行为后,会引起相关公众的错误联想与误解。
误导性信息同样可以导致消费者产生错误评价,产生损害竞争对手商业信誉、商品声誉的效果,因此其主要由我国《反不正当竞争法》予以规制,系维护正当市场竞争秩序的应有之义。误导性信息的典型表现主要包括三种,即1)真实但片面的信息;2)真实但无关的信息;3)真伪不明的信息 [4] 。我们简要梳理这三类误导性信息的具体含义,及相关的在先生效司法裁判有关认定如下:

2、传播的对象
信息的具体内容系判断侵权的先决条件,而传播对象的范围、传播的方式则是进一步判断涉案行为是否构成侵权的另一个重要考量因素。在当前各大社交平台“人人自媒体”商业模式拓展下,原先只用于发布个人生活内容的社交媒体账户与经营者专门设立运营的官方自媒体账户区分可能不甚明显。即便是个人媒体账号,其中也不乏与所属公司或公司品牌产品相关的宣传内容。在此情况下,许多涉及虚假不实信息传播的案件中,被告经营者多会提出涉侵权信息系在其员工账号内发布,或认为仅在微信朋友圈或社交平台特定好友圈、粉丝圈中传播,针对有限群体,不构成向社会公众散布信息。对此,当前司法裁判所体现出的态度较为一致:首先,经营者员工采用不当说法贬低竞争对手商誉为经营者谋取不正当利益的,属于职务行为,经营者应当承担相应法律责任。如在“JTF珠宝”商业诋毁案 [8] 中,法院认为被告作为珠宝行业同业竞争者,未尽到谨慎注意义务和管理义务,在信息未核实真实情况下,导致涉案视频和文字经其员工通过朋友圈对外转发,对原告珠宝店商誉造成不良影响,构成商业诋毁。其次,无论信息传播面向的对象有多少,只要在互联网中散布*辱侮**性、虚假亦或误导性质的内容,足以导致相关公众对某个主体的社会评价、对某项商品或服务的认知产生改变,一般就可以认定相关行为构成侵权。
3、传播的结果
不论是根据我国《民法典》关于侵害名誉权的规定,还是根据我国《反不正当竞争法》关于商业诋毁的规定,其都从受众感知角度要求侵权行为造成了对民事主体认知的改变。从名誉侵权角度表现为“社会评价的降低”,从竞争秩序维护角度表现为“导致相关公众对某项商品或服务的认知出现改变进而引发其交易意愿的改变”。即如果信息虽然有一定贬损性、不真实或引导倾向,但相关公众对于民事主体社会评价并未改变,对于企业商业信誉或商品声誉没有任何认知变化,则不会造成损害后果,也就不属于法律规制范畴。如自媒体对公众人物进行评论时,为了吸引流量,其势必会进行一定程度的夸大和艺术化渲染,有意使用“爆料”“绝密”“内幕”等吸引眼球但又中立的字眼,或融入一些公众一看到就知道相关用语系艺术夸张表达的词语。对于自媒体而言,这符合商业宣传本质,也符合其现实商业需求,对于受众而言,这不会降低其对公众人物的社会评价,相反可能只会作为又一互联网消遣内容对待。又如,自媒体对其他经营者进行商业评论时,据实引用了来自其他媒体的报道,这可能不会对消费者认知产生改变。但如果其筛选出对自己有利、对其他经营者不利的内容,并在特定时期比如3.15消费者权益保护日、新产品推出之际、或经营者已经陷入其他舆论争议时发布相关内容,则极易引起相关公众认知的改变,进而影响相关公众对该企业或品牌的评价,引起其消费行为的改变。值得注意的是,不同范围公众的辨别能力不同,相同受众对于不同经营领域的辨别能力不同,致使因信息接收而引起的“认知”改变的判断仍需要依据个案而论。
二、“自媒体”时代下虚假不实或误导性信息传播对企业的影响及维权难点
1、虚假不实或误导性信息传播对企业的影响
“自媒体”时代下,虚假不实或误导性信息一旦出现,其传播速度将更快、范围将更广,很容易让企业陷入舆论危机。不论从短期亦或长期看,相关行为对企业造成的直接经济损失或隐形商誉、品牌声誉损失都是巨大的。具体影响主要体现于以下方面:
(1)损失大,止损难。 企业可能将因虚假不实或误导性信息传播遭受直接经济损失,比如上市公司股票价格下跌、影视公司与有关演艺人员解约、消费者投诉及大量退货等,以及难以衡量的商业信誉、品牌声誉损失、消费者信赖降低,造成企业形象受损,这些隐形损害短期内无法弥补,需要在企业长期经营中逐步挽回。
(2)如当时未进行有效处理,后期可能会被作为素材二次发酵。 互联网中的信息一边在迅猛传播,一边又会被新信息不断覆盖。在相关公众注意力有限情况下,其可能不会再探究过往热点新闻是否真实,可能只会对热点标题留有印象。如相关不实信息未在当时得到有效澄清或处理,也会在之后新的舆论产生时,被再次作为负面新闻素材反复发酵,进一步加深公众对企业和品牌的误解。
(3)虚假不实信息造成的舆论影响使得企业处于舆论弱势。 舆论作为公众关注与表达的高度聚焦,处理不当易引发新的舆论危机。面对虚假不实信息,企业常见的应对方式即发布官方澄清声明,但该种应对方式往往无法在已经有舆论偏向时达到最佳澄清效果。
2、针对自媒体传播虚假不实信息维权的难点
除发布官方澄清声明外,通过诉讼或投诉方式进行维权也系向公众传达立场态度的有效方式,借由司法裁判结果向公众澄清事实,可以一定程度降低上述不良影响。但维权过程中,也存在一些难点:
首先,自媒体时代下,信息传播链条所涉主体多,自媒体通常会利用普通互联网用户个人评论、视频内容作为素材二次加工为流量热点新闻。在此情况下, 较难进行信息溯源,找到原始传播主体,还原事实情况。
其次,当前许多市场经营者不仅通过自身官方自媒体账号对外发布商业信息,还时常与第三方自媒体合作或通过所谓“个人号”进行商业宣传。 针对这些以其他主体名义发布的虚假不实信息,在缺乏有效关联证据的情况下,难以向真实发布主体维权。
第三,受限于各大社交平台对于个人用户信息的保护及认证企业信息的前台展现政策, 有时无法通过社交平台所展现的信息知晓侵权主体身份信息或企业信息, 导致维权程序受阻,客观上造成维权障碍。
三、商业主体的维权路径探析
(一)通过名誉权侵权诉讼维权
1、侵害名誉权构成
针对自媒体传播虚假不实信息的行为,相关企业及企业家一般首先想到的是通过名誉权侵权诉讼维权。 自我国《民法典》人格权独立成编后,名誉权的保护有了更为集中、具体的规定。根据《民法典》第一百一十条、第一千零二十四条之规定,自然人、法人、非法人组织均享有名誉权,任何组织或者个人不得以*辱侮**、*谤诽**等方式侵害他人的名誉权,否则即应承担相应民事责任。当前司法实践中,法院在判断涉案言论是否构成对原告名誉权的侵害时,一般会从被侵权人名誉受到损害的事实、行为人实施了违法行为、违法行为与损害后果之间具有因果关系、行为人主观上具有过错四个方面进行评述与认定,与一般侵权责任的构成要件基本一致。需注意的是,在侵权行为表现方式上,名誉侵权主要分为“*辱侮**”行为与“*谤诽**”行为。如上所述,其中*辱侮**行为对应贬损性信息的传播,而*谤诽**行为则对应虚假事实的传播。
2、名誉权维权难点
针对传播虚假不实信息的行为发起侵害名誉权诉讼具有其特殊维权难点。包括:
(1)在被侵权主体为自然人之外的法人、非法人组织时,名誉权侵权的认定标准更为严格。 法人的名誉通常包含更多内容,涵盖法人在各项社会活动中所形成的总体社会评价,例如商业信用、资产经营活动、经营业绩、宣传活动等各方面的评价。针对这些方面,自媒体基于言论自由均有权发表评论;
(2)当自媒体基于公共利益进行商业评价时,被评价主体即便名誉受到影响,也负有更高容忍义务。 根据我国《民法典》第一千零二十五条之规定,为了公共利益,自媒体有权实施新闻报道、舆论监督行为,影响他人名誉的,不承担民事责任。除非存在捏造、歪曲事实、对他人提供严重失实内容未尽核查义务或使用*辱侮**性言辞贬损他人名誉。可见,具有舆论监督作用的自媒体,其评论行为对法人名誉产生“影响”系为法律所允许,名誉权侵权的构成标准较高。只要相关评论具有一定事实基础,即便言辞尖锐,存在一定意见性表述,一般也仍在正常行使批评、评论权利范畴之内。
(二)通过商业诋毁不正当竞争诉讼维权
针对自媒体传播虚假不实信息的行为,相关企业及企业家亦可通过发起商业诋毁不正当竞争诉讼方式维权。 从信息传播过程看,结合我国《反不正当竞争法》的规定,商业诋毁的构成一般包括以下几方面:1)在信息内容上,要求内容属于上述“虚假信息”或“误导性信息”;2)在传播方式与相关公众感知上,不论是通过捏造虚伪事实、通过片面宣传对比、使用歧义性语言宣传或其他方式,也不论信息散布对象数量,只要在互联网中散布虚假或误导信息,足以导致相关公众对某项商品或服务的认知产生改变,就可以认定构成商业诋毁;3)在传播结果上,一般认为相关自媒体传播编造的虚假或误导性信息,须对竞争对手的商业信誉、商品声誉造成损害。在商业诋毁不正当竞争维权中需注意的是,“虚假信息”较好判断,但“误导信息”较难把握,对于一些有法律经验的自媒体而言,其时常通过“打擦边球”的方式规避违法性,通过拼接整合真实信息的方式引导公众关注与立场,在此情况下,须结合案件其他细节事实辅助把握侵权认定标准与尺度。
根据上述对名誉权维权及商业诋毁维权的分析,我们倾向于认为,这两种维权方式均存在互联网用户信息较难获取的维权难点。具体而言,企业或企业家进行名誉权维权通常并非意在要求社交平台担责,而是希望通过法律手段追究某些散布谣言、发布恶意评论的自媒体运营者的责任。若想通过诉讼方式追究相关侵权自媒体法律责任,最重要的就是获取其真实身份信息。实践中,并非所有平台都采用实名认证,或在前端展示个人或企业用户的名称。在此情况下,获取侵权用户真实、有效的身份信息较难,但这却是案件启动与顺利推进的关键。针对该项难点,我们倾向于建议可通过“律师声明+披露案件+侵权诉讼”的综合方案实施维权,即第一步,在完成侵权证据固定后,在互联网平台上公开发布律师声明,正确引导舆论风向;第二步,以社交平台为被告,提起“披露诉讼”,要求平台披露侵权用户的注册、使用信息;第三步,获取侵权人身份信息后,打通维权程序链条需求,再直接针对侵权用户提起名誉权侵权或商业诋毁诉讼进行维权。
(三)通过社交平台投诉维权
利用社交平台投诉规则实施平台投诉系最快阻断虚假不实信息继续传播的方式。当前,各类自媒体会通过自身APP或在多个社交平台中注册账号以形成品牌矩阵,吸引流量。为阻断信息的持续、大面积传播,我们建议可同时就各大社交平台中的相同自媒体账号发起投诉维权。平台投诉的注意事项一般包括:
(1)准确填写投诉说明,提交关键材料。为了处理大批量投诉,平台对于投诉内容说明有字数限制,力求简短却重点突出。平台一般对于证明材料上传大小及格式也设有限制,要求权利人搜集并提供的系最为关键的证据,方可一举实现投诉成功。可见,当前各大平台对于投诉说明及证明文件的要求越来越高,需要权利人相应提高投诉水平;
(2)各大平台的投诉要求和流程并不一致,平台一般会根据自身属性及日常投诉受理情况对平台投诉类型作出不同分类,只有严格按照各平台投诉类型提交投诉材料,才有可能实现成功投诉,尽快阻断信息传播。
(四)通过刑事报案方式维权
企业及企业家针对因虚假不实信息传播而遭受的损害,可以考虑通过我国《刑法》第二百二十一条规定的损害商业信誉、商品声誉罪或第二百四十六条规定的*辱侮**、*谤诽**罪向公安机关报案,通过刑事途径维权。但需要注意的是,以这两项罪名进行刑事立案均须满足一定程度要求:
首先,根据我国《刑法》第二百二十一条之规定,损害商业信誉、商品声誉罪的构成,除行为上须满足捏造并散布虚伪事实,损害他人的商业信誉、商品声誉,还要求给他人 造成重大损失或者有其他严重情节。
其次,根据我国《刑法》第二百四十六条之规定,作为告诉才处理的*辱侮**罪、*谤诽**罪,除行为上应符合以*力暴**或者其他方法公然*辱侮**他人或者捏造事实*谤诽**他人外, 还须达到“情节严重”程度 。《最高人民法院、最高人民检察院关于办理利用信息网络实施*谤诽**等刑事案件适用法律若干问题的解释》第二条对于利用信息网络*谤诽**他人的“情节严重”作出解释,包括:(一)同一*谤诽**信息实际被点击、浏览次数达到五千次以上,或者被转发次数达到五百次以上的;(二)造成被害人或者其*亲近**属精神失常、自残、自杀等严重后果的;(三)二年内曾因*谤诽**受过行政处罚,又*谤诽**他人的;(四)其他情节严重的情形。
综上,通过刑事手段进行维权对于法益损害程度要求较高,当事人的情况有时可能会较难满足立案的基本要求,实践中相关机关虽然也会对此登记受理,但一般仍会建议当事人优先通过民事途径实施维权。
四、总结
“自媒体”时代下,社会公众通过借助互联网与各大社交平台,可以实现不受时间与地点限制地随时对各种新闻事件进行采访、传播、评论,公众既可以是新闻热点的接收者,也可以成为自媒体信息的传播者。随着自媒体传播工具的丰富,信息传播的成本大幅降低,但其所具有的传播力与影响力却极大增强,致使当前越来越多的企业遭遇因虚假不实或误导性信息传播而引发的舆论风波。舆论对于企业及企业家们造成的形象、商誉、名誉的隐形损害难以估量,更可能难以弥补。如果能在舆论处理的最佳时机综合利用法律手段阻断虚假不实或误导性信息的持续传播与二次发酵,或虽然可能无法完全阻断损失,但可通过维权行为降低其负面影响,最大限度地维护商业信誉与品牌形象,长远助力企业发展。
[注]
[1] 参见北京互联网法院(2020)京0491民初6573号民事判决书;
[2] 参见北京知识产权法院(2017)京73民终738号民事判决书;
[3] 参见湖南省长沙市中级人民法院(2016)湘01民终1380号民事判决书;
[4] 陈健淋.论商业诋毁诉讼中的误导性信息[J].电子知识产权,2018(1):95;
[5] 参见上海知识产权法院(2017)沪73民终315号民事判决书;
[6] 参见湖北省高级人民法院(2016)鄂民终1xx号民事判决书;
[7] 参见贵州省高级人民法院(2018)黔民终665号民事判决书,贵州省贵阳市中级人民法院(2017)黔01民初947号民事判决书;
[8] 参见湖南省高级人民法院(2018)湘民终360号民事判决书。
特别声明
以上所刊登的文章仅代表作者本人观点,不代表北京市中伦律师事务所或其律师出具的任何形式之法律意见或建议。
如需转载或引用该等文章的任何内容,请私信沟通授权事宜,并于转载时在文章开头处注明来源于公众号“中伦视界”及作者姓名。未经本所书面授权,不得转载或使用该等文章中的任何内容,含图片、影像等视听资料。如您有意就相关议题进一步交流或探讨,欢迎与本所联系。