01
随着国外国内双循环政策的提出,加上国际市场的需求减弱,我们有许多原本从事外贸的企业,或者是专门供出口的企业,今天选择了“出口转内销”的经营策略转变,通过转内销的方式来获得商品出售的新渠道,进而求得企业的生存和发展。
看上去“出口转内销”很简单,只是换一个渠道而已,但大部分企业都在转型当中遇到了很多的困难,有的企业向我们大倒苦水,做惯了外贸生意一回到国内市场感觉无从下手,像团队人才、产品品类、消费习惯、市场拓展、品牌建设等等都是问题。

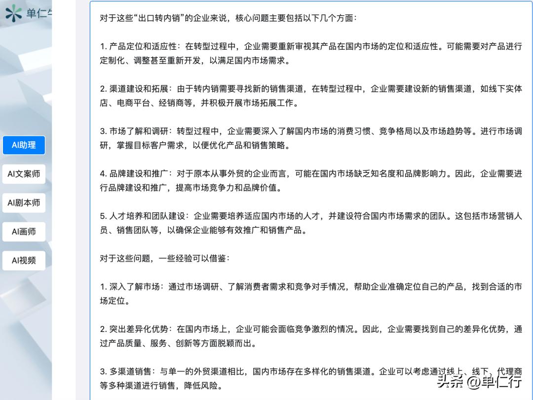
对于这些“出口转内销”的企业来说,在转型过程中需要解决的核心问题在于什么?有哪些经验值得借鉴?
02

首先,我们来听听单仁牛商董事长,央视凤凰评论员单仁博士的看法。
在表明我的观点之前,先讲一个我们身边的故事。
左先生是东莞一家公司的老板,从事模具行业,主要做美容仪器的生产,
2020年因为疫情,国外两个客户全面停止订单,工厂几乎处于停滞状态。
左先生对母婴市场研究多年,一直就想做一个母婴品牌。他想借此机会,干脆转到国内市场做奶瓶,吸奶器之类的产品。
经过了一圈了解,2020年初走到单仁牛商身边学习,课程之后,提出咨询和深度服务的需求。

在了解了他想做国内的零售品牌的想法之后,单仁牛商专家团队提出了一个合作条件:必须按照我们的要求做,才会接受他的咨询委托。
于是,我们双方达成了合作,单仁牛商的专家提出的要求是: 他必须坚持做定制化的业务,暂时放弃母婴品牌的打造计划。
因为这是我们双方的合作条件,左学生按照我们的约定,在网上去推广。价格和账期只要不符合条件,宁可不做。
为什么我不建议左先生在国内做母婴市场品牌?
一方面,左先生缺少在国内的品牌影响力和渠道。从零做起,需要很长时间。即使在电商平台做零售,也很难快速的起量,把工厂带动起来。
另一方面,母婴市场类似奶瓶、吸奶器的相关品类、品牌已经分出高低大小,打的昏天黑地。
左先生进入这个领域,即使做一两年时间,也就是一个“其他品牌”。
在合作双方的共同努力之下,左先生很快在几个月之内拿到了订单,再加上国外疫情缓和,国外客商逐步增加了订单,所以,左先生的工厂度过了疫情的危机。

左先生是出口转内销的一个典型代表。
一、从交易条件到信用,国内国际贸易差别巨大。
出口转内销,遇到的最大问题是交易的条件跟信用问题的不适应。
出口的生意往往和国外企业打交道,有着严密的法律程序,大部分按照约定的条件在做交易,包括价格,账期等等。
账期,大家都是开国际信用证,执行基本上没有太大风险。
在国内市场,即使遇到谈好的生意、约定的条件,不少也无法去兑现,约定了收款时间,无法按时间拿到货款。
至此,资金周转困难。
中国的商业信用体系还没有完全的建立,还需要时间,跟发达国家比起来,还有一段路要走。

二、国内市场更卷,就像一台绞肉机。
跟国外成熟、理性、宽松的商务环境比起来,国内的市场竞争激烈程度无与伦比,中国市场就是一台绞肉机。
在这个环境里面,不管你原来多么的坚强,都会被打的稀巴烂。
特别是价格方面,没有最低,只有更低,最后是没有底线。
对专注出口的公司来说,产品品质需要符合国外一系列的认证条件,从生产环境、用工条件、材料、结构到品质,比较严格,出口厂商也比较严肃认真,所以,相对成本会更高一些。
很多出口转内销的公司, 发现国内市场上的交易价格比自己的成本还要低。
相对而言,国内市场品质条件要宽一些,再加上监管方面没那么严格,因为涉及到法律的问题没有国外那么复杂。

对很多出口转内销的企业来说,因为曾经专注于出口。在国内市场没有任何的知名度,也就是在目标市场里面缺少基本的认知,所以很难拿到比较好的交易条件。
三、对出口想转内销的企业四点建议:
第一、已经做外贸生意的公司发挥自己了解国际市场,拥有国际渠道,熟悉国际法律的优势,学会整合国内的供应链资源,还是要专注出口,不要轻而易举的转到国内市场。
一旦不适应,可能就要了命。
第二个建议是,如果转到国内市场,一定要聘请专业的咨询顾问团队。
因为国内市场环境跟国外有巨大的差别,与其摸索,被市场拖下水,还不如花点顾问费用,让有经验的团队对自己把握方向。
第三个建议是做好网络营销,特别是视播时代的全域营销。
必须用网络突破原来的渠道瓶颈,尤其是品牌的瓶颈,让买家主动借助品类搜索或者平台算法标签的帮助,大量触达目标客户群。

从品类到品牌的维度,借助网络的触达,让买家有机会深入了解自己的出口资质,最后达成交易的结果。
第四个建议是做好并且坚守自己的品牌定位。
市场永远永远有高低之分,需求永远有品质高低之别。
出口转内销的企业必须找准自己的目标市场,定好自己的价格,服务好那些对产品和服务品质要求更高的企业或者个人。
也就是公司的品牌策略定位尤其关键,品牌定位涉及到人群、行业、定价,只有知道自己是谁,知道自己适合服务于谁,才能真正在市场上有所区隔,有所作为。
03

接下来,资深投资人,单仁行专栏作者宋子老师的观点。
双循环政策的背景,是在疫情2020年5月14日中央首次提出“构建国内国际双循环,相互促进的新发展格局”。
同期5月下旬“*会两**”期间强调要“逐步形成以国内大循环为主体、国内国际双循环相互促进的新发展格局”。
单仁老师对“出口转内销”的企业经营策略讲的非常详细,比如用户需求的逻辑、营销逻辑等等。
就像原来你在美国上市,突然回到国内上市,就要更换会计制度、财报语言从英文换成中文都不一样。
还有一个重点,就是经济复苏的情况, 我看到“企业新增*款贷**数据”是这两年以来的新高,为什么经济感觉还是没有启动?

我从宏观和微观两个角度看经济复苏情况:
上两周的陆家嘴论坛上,金融监管总局李局长在发言中首先提出“将紧抓恢复和扩大有效需求这个关键”,
一 方面“加大新型消费和服务消费金融支持,促进新能源汽车、绿色家电等大宗消费”。
另一方面 “强化对投资的融资保障”,并明确提到超大、特大城市城中村改造、“平急两用”公共基础设施等重大项目,建设两个具体的投资重点支持领域,对房地产政策也有进一步放松的可能性,
我们看到最近的*款贷**利率下调、新能源车购置税减免政策的延续,刚刚在16号,农业公司先正达IPO融资650亿通过,这是今年全球单笔最大融资记录,也是近13年以来A股募资最大规模的IPO!
同时还有调控政策,券商大幅度降薪,2022年43家上市券商的员工平均年薪,在过去一年由59.64万下降到了48.32万,降幅达到19%。其中降幅最大的是中金公司,人均年薪从116.4万降到81.9万,降幅将近30%。高管降幅更是超过了40%。
这都体现国家的财政政策、行业扶持和调控政策。
这是宏观的政策,那微观情况如何?
我最近在走访企业,东莞一位企业家给我反馈两个情况:
1、在2023年前五个月,企业预期解封后的高需求没有出现,反而出现库存积压的情况。
2、进入到六月份,库存消化的差不多,市场需求出现非常明显的反弹,他相关下游的十几个行业出现需求大增的情况。

有位从事农业的企业家和我一起参加腾讯股东会,他反馈说:农业生产资料行业没有复苏迹象,化肥农药出口难、内销更难,上市公司下半年会比去年同期利润加速下滑。
有位房地产企业的CFO反馈说:房地产行业没有复苏,今年2月份是小阳春,来访量激增,反应到政府的数据是4-5月,其实是有时间性差异,目前房地产行业销售也是在持续下滑。
能否通过房地产拉动经济,我感觉要明确房地产行业未来的两个关键:
1、从金融行业属性的高利润,回归制造业的平均利润;
2、降低杠杆。
一位家居行业的企业家反馈所:家具行业回暖的迹象也不是很明显,就是2月、3月的时候好像好一点,后面很多工厂又不是那么忙了。
办公家具反应了很多企业扩张需求情况。值得我们持续关注。
企业家还可以多关注这个月底PMI、下月初PPI和上下游的订单、人民币汇率的这些高频数据,给企业经营提供决策参考。

04
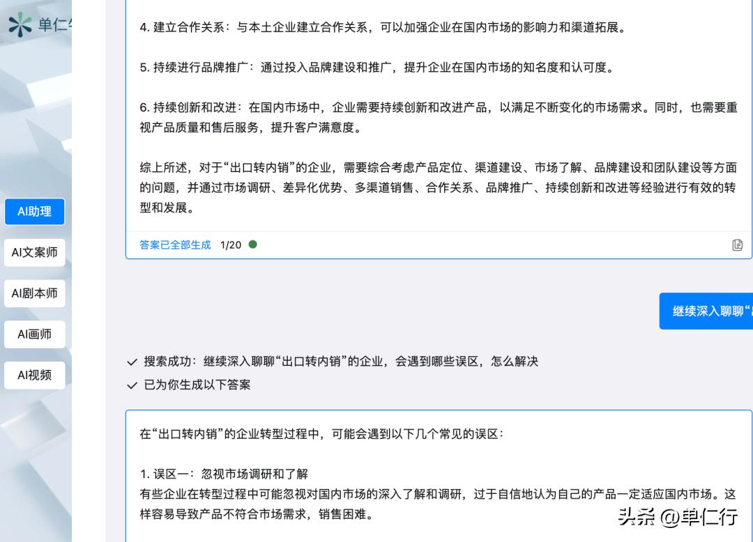
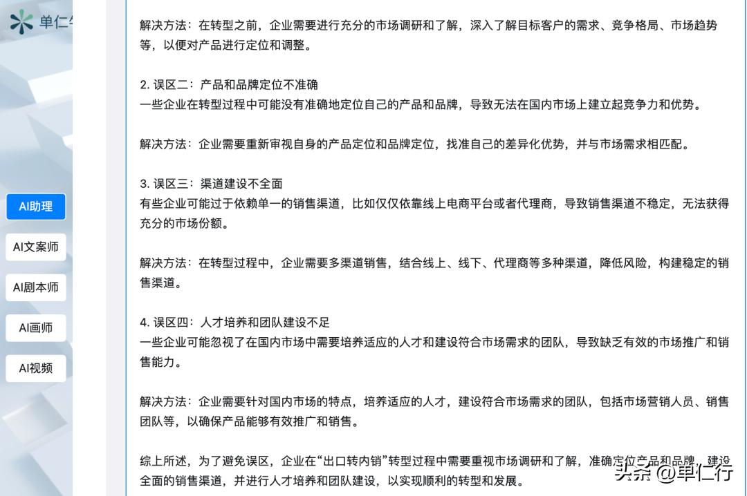
最后,我们来看看单仁牛商AI文思子牙的理解。



—
责任编辑 | 罗英凡
本文图片均来源于网络
