近日,上海市浦东新区市场监督管理局发布对林清轩的行政处罚决定书,其被罚具体原因让我惊出一身冷汗。化妆品公司被行政处罚不少见,前几个月就有雅诗兰黛和丝芙兰因虚假宣传被处罚,但那都是营销端的问题,而林清轩的问题却发生在产品端(产品标签违规),责任其实归产品经理。让人疑惑的是林清轩的产品是通过备案的,还能提供功效检测报告,这样理应滴水不漏的产品居然会违规,简直是不可思议。

资料来源于行政处罚决定书
该行政处罚决定书显示,林清轩的产品在包装盒上使用了“修复肌肤”一词,而所提供的功效检测报告只能证明具有“修复皮肤屏障”的功效,而“修复皮肤屏障”不等于就能“修复肌肤”,因此就违规了。当中有个关键知识点:“皮肤屏障是指皮肤最外层的表皮部分,不能完全等同于皮肤”。我太孤陋寡闻了,第一次听说这样的判定,看来产品开发过程中又多了一个危险的大坑。
对于产品经理来说,其实这是敏感词的问题,“修复”就是一个典型的敏感词。违禁词是药监局公开的,很好规避,但是敏感词就往往在侥幸心理下使用了,也是为了提高产品的价值感。
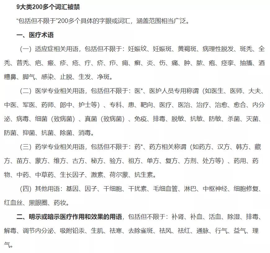
其实早在2015年,国家食药监总局发布《化妆品标签标识禁用语清单》,清单列出了禁止使用的9大类200多个词语。


200多个违禁词语很好规避,但是属于“不限于”范畴的敏感词就被大量使用于市面在售的化妆品当中,这无疑是个定时*弹炸**,就看那一天被查到,或者被职业打假人关照。以下罗列10个常见的敏感词,望大家慎重使用。
敏感词一:修复
属于医疗术语、医学生物学名词、医学用语

资料来源于药监局公开信息
敏感词二:导入
属于医疗术语、医学生物学名词、医学用语

资料来源于药监局公开信息
敏感词三:活化
属于医疗术语、医学生物学名词、医学用语

资料来源于药监局公开信息
敏感词四:排浊
属于医疗术语、医学生物学名词、医学用语

资料来源于药监局公开信息
敏感词五:净化
属于医疗术语、医学生物学名词、医学用语

资料来源于药监局公开信息
敏感词六:元气
属于医疗术语、医学生物学名词、医学用语

资料来源于药监局公开信息
敏感词七:肌因
属于医疗术语、医学生物学名词、医学用语

资料来源于药监局公开信息
敏感词八:循环
属于医疗术语、医学生物学名词、医学用语

资料来源于药监局公开信息
敏感词九:雪颜
属于易于特殊用途化妆品混淆的情况

资料来源于药监局公开信息
敏感词十:雪肌
属于易于特殊用途化妆品混淆的情况

资料来源于药监局公开信息
特别注意,就算是备案过了,也不等于产品标签合法。对于违禁词,是肯定不能用的。而对于敏感词,能不用就不用吧,千万不要给自己挖坑。