物流专员绩效考核指标有哪些 (物流经理考核标准)

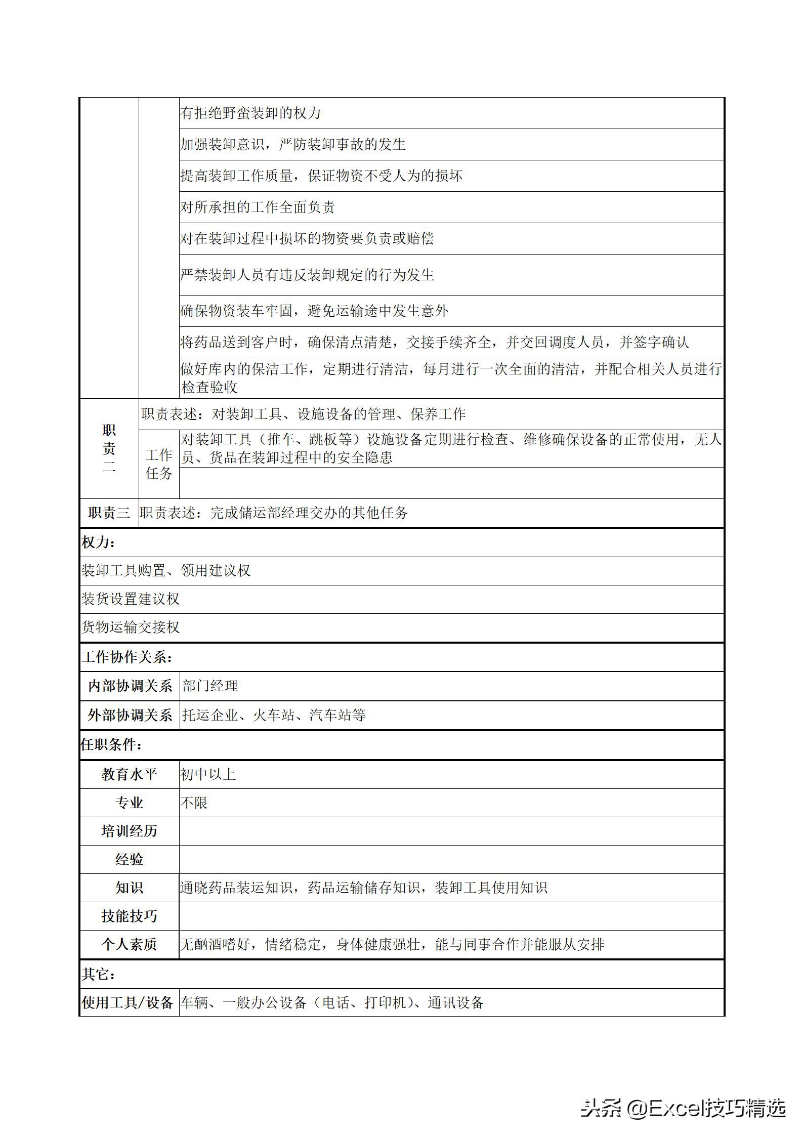
物流公司各个岗位的职责、权限、任职要求、考核指标

Word文件获取方法在文末!

物流专员绩效考核指标有哪些,物流人员工作考核标准有哪些

物流专员绩效考核指标有哪些,物流人员工作考核标准有哪些

物流专员绩效考核指标有哪些,物流人员工作考核标准有哪些

物流专员绩效考核指标有哪些,物流人员工作考核标准有哪些

物流专员绩效考核指标有哪些,物流人员工作考核标准有哪些

物流专员绩效考核指标有哪些,物流人员工作考核标准有哪些

物流专员绩效考核指标有哪些,物流人员工作考核标准有哪些

物流专员绩效考核指标有哪些,物流人员工作考核标准有哪些

物流专员绩效考核指标有哪些,物流人员工作考核标准有哪些

物流专员绩效考核指标有哪些,物流人员工作考核标准有哪些

物流专员绩效考核指标有哪些,物流人员工作考核标准有哪些

物流专员绩效考核指标有哪些,物流人员工作考核标准有哪些

物流专员绩效考核指标有哪些,物流人员工作考核标准有哪些

物流专员绩效考核指标有哪些,物流人员工作考核标准有哪些

物流专员绩效考核指标有哪些,物流人员工作考核标准有哪些

物流专员绩效考核指标有哪些,物流人员工作考核标准有哪些

获取方法:转发此文后,再私信我“11047”