前言
本节作为abaqus后处理的第一小节,所涉及的将会是视图本身界面的处理,所用的模型来自《浅谈abaqus自适应网格重画技术》所用的模型,大家可以拿来跟着训练。对于数据的提取和处理将会在后面两节中讲到。
打开所有的odb文件,并切换至后处理模块,如图1所示。

图1
显示变形云图、多种视图叠加显示等基本操作将不再过多赘述。本小节仅演示常用的后处理操作,以达到抛砖引玉的作用。
问题1 保存设置
abaqus默认不会保存设置,也就是说本文件设置满意后,如果不保存的话,那么下一次打开abaqus时将会恢复原位。那么怎么设置可以保存当前设定的内容呢?
step-1 如图2所示,选择File-Save Dispiay Options。

图2
step-2 弹出如图3所示的对话框,选择Current,点击ok即可。当前的设定即保存下来了。

图3
问题2 隐藏模型树
在提交报告时,有时候为了让图在报告中更加清晰,需要将模型树隐形。那么,模型树隐藏后又将如何开启呢?
step-1 同时按住键盘上的Ctrl+T键,如图4所示,模型树将隐藏。或者取消勾选View下的Show Model Tree即可。

图4
step-2 反向操作,模型树将会显示。
step-3 按键盘上的F11键或勾选View下的Full Screen,可将几何体整个如图5所示界面显示。

图5
问题3 背景的更改
在提交报告时,有时候为了让图在报告中更加清晰,需要将背景更改为白色。
step-1 如图6所示,选择view-Griapics Options。

图6
step-2 在图7Soild处选择白色,点击Apply。下面的Gradient表示渐变。

图7
更改后的背景如图8所示。

图8
问题4 图例/状态栏/标题栏的显示与设置
查看分析结果时,会默认如图9所示,视图中显示compass(罗盘)、triad(坐标轴)、legend(图例)、title block(标题栏)、state block(状态栏)等信息。可能不少人会觉得有点杂乱,那么应该怎么处理呢?

图9
step-1 如图10所示,依次选择。

图10
step-2 弹出相关对话框,如图11所示进行设定。前面打勾表示显示,没有将隐藏。

图11
step-3 以legend为例讲解相关设定。
如图12所示,切换至legeng模块。
(1处分别是显示图例的边界,显示图例的标题,在图例中显示最小/最大值,默认即可。2处为图例在整个视图中的定位,默认即可。3为修改中的字体(字号和大小)和颜色。4为修改图例的背景,一般保持默认。5修改图例中的小数位数。)

图12
问题5 设置变形系数
step-1 选择图13所示的按钮,弹出Common Plot Options对话框,此时默认变形系数(auto-compute)为1。

图13
step-2 如图14所示,选择Uniform,下面输入夸张一点的数值1000,可以看见几何体有明显变形。

图14
step-3 恢复原有设定。
注意:有时候打开Common Plot Options对话框,此时默认变形系数(auto-compute)为1,但有时候会是系统自动设定的变形系数,这是为什么呢?
答:和分析步中的几何大变形开关打开与否有关。如图15,本例的几何大变形开关打开,此时默认变形系数(auto-compute)为1。如果是关闭,则默认是系统自动设定的变形系数。

图15
问题6 显示最大值/最小值
step-1 在显示应力云图的时候,点击图16所示的界面,弹出Contour Plot Options对话框。

图16
step-2 如图17所示,切换至limits,勾选Show location,点击apply。

图17
如图18所示,视图中显示应力的最小值/最大值。取消勾选Show location,最大值/最小值将不在视图中显示。

图18
问题7 同时显示多个视图
本例采用网格自适应重画的例子,那么怎么将系统网格重画后得到的结果和我们自画得到的结果在一个界面做对比呢?
step-1 点击图19所示的create viewport按钮。

图19
step-2 如图20所示,可点击后面三个图标中的任意一个。

图20
step-3 连续再重复以上操作3次,将出现图21所示的画面。

图21
step-4 点击Viewport:2所在的界面,该界面边框变得更加深蓝,即表示已经选中了。
step-5 选择对应的odb文件。
step-6Viewport:3-Viewport:5重复以上操作。
step-7 最后效果图如图22所示。

图22
注意:点击如图23所示的按钮,即表示将所有视图的操作都联系起来了。比如,切换方向,所有视图将如图24所示,切换方向。

图23

图24
step-8 叉掉Viewport:2-Viewport:5的视图,保留Viewport:1供后续操作。
问题8 位移、应力、应变的切换显示
如图25所示,下拉可切换至U(位移)、LE(应变)等显示。

图25
注意:这里的LE也和step模块的几何大变形开关有关。当几何大变形开关打开时,系统默认显示LE。当几何大变形开关关闭时,系统默认为E。
至于图例中75%的含义等内容将会在后续为大家讲解,敬请关注。
问题9 改变云图颜色
step-1如图26所示,点击contour options按钮,弹出Contour Plot Options对话框。

图26
step-2 如图27所示,切换至color&style,选择Spectrum。默认的显示为Rainbow。

图27
step-3 下拉选择Reversed rainbow,点击apply。图28所示,颜色将反转过来。
一般不符合使用习惯,不建议采用。

图28
step-4 恢复默认。
step-5 当然也可更改一部分网格。
1.在该界面,单击图29所示的图标。此时,弹出create spectrum对话框。下拉选择最蓝色的方块,双击,进入图30所示的界面。

图29

图30
2.选择黑色,点击OK。
3.再在create spectrum对话框下点击ok,创造了Spectrum-1。
4.在图27所示的对话框中,下拉选择Spectrum-1,点击apply。
5.此时,几何体中蓝色区域变为了黑色,如图31所示。
6.恢复默认。

图31
问题10 改变云图显示方式
如果,不希望云图显示网格该怎么办呢?
step-1 选择图13所示的按钮,弹出Common Plot Options对话框。
step-2按照图32所示进行设定,此时网格将不会被显示。

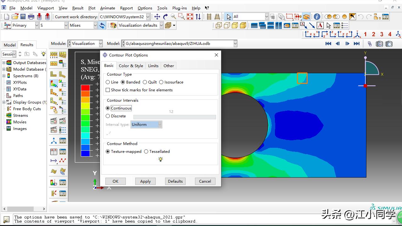
图32
step-3 选择Contour Options按钮,弹出Contour Plot Options 对话框,如图33所示进行设定。Continuous为连续,Discrete为离散,选择连续,点击Apply,网格的显示将会更加连续。

图33

图34