
一、绩效指标梳理思路
第一步建立部门战略指标;
第二步建立部门功能性指标
第三步细分功能指标,
1、 考核指标提取,根据工作项目制定考核指标;
2、 定量、定性指标分类。
二、部门主要管理绩效指标梳理
招聘计划完成率
培训计划完成率
员工任职资格达标率
关键人才流失率
员工自然流动率
人力成本总额控制率
员工满意度
人事档案归档完整率
三、 岗位指标梳理
1、部门战略性指标(部门负责人)



2、综合管理性指标



3、招聘类指标



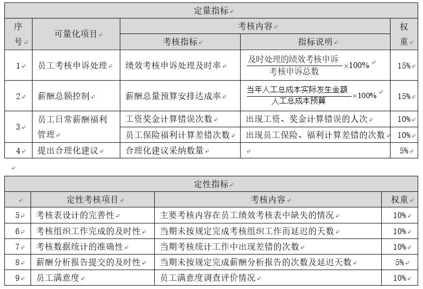
4、薪酬类指标


5、培训类指标



第一步建立部门战略指标;
第二步建立部门功能性指标
第三步细分功能指标,
1、 考核指标提取,根据工作项目制定考核指标;
2、 定量、定性指标分类。
招聘计划完成率
培训计划完成率
员工任职资格达标率
关键人才流失率
员工自然流动率
人力成本总额控制率
员工满意度
人事档案归档完整率
1、部门战略性指标(部门负责人)



2、综合管理性指标



3、招聘类指标



4、薪酬类指标


5、培训类指标

