小微事故快处便捷、快速、高效!
为深入贯彻新时代“枫桥经验”,切实提高为群众办实事能力,消除事故现场撤离不及时造成交通拥堵、引发二次事故等问题,实现小微事故“警情迅速响应、事故快速处理,矛盾就地解决”的工作目标,依托互联网“交管12123”手机APP在线处理定责的方式,为群众提供便捷、快速、高效的交通事故快处服务。抚州市公安局交警支队决定,于2022年1月1日起在市中心城区试行《小微事故互联网快处工作机制》,各县(区)可参照执行。
一、小微事故快处适用范围
(一)在市中心城区道路内机动车与机动车发生仅造成车辆财产损失、各方车辆均投保了交强险、车辆能够正常移动的小微事故,适用小微事故快处工作机制处理。
(二)每日早7时至晚20时由交警铁骑队负责现场处置,其余时间由辖区大队事故中队负责现场处置。
有下列情形之一的,应当保护现场并立即通知事故中队出警处理:
1、造成人员伤亡的交通事故;
2、各方车辆及财产损失均超过1万元;
3、机动车无号牌、*牌套**、假牌、未悬挂车牌的;
4、运输爆炸物品、易燃易爆化学物品以及毒害性、放射性、腐蚀性、传染病病源体等危险物品车辆的;
5、碰撞建筑物、公共设施或者其他设施的;
6、驾驶人无有效机动车驾驶证的;
7、驾驶人有饮酒、服用国家管制的精神药品或者*醉药麻**品嫌疑的;
8、当事人不能自行移动车辆的;
9、发生交通事故后涉嫌逃逸的。
二、如何*载下**“交管12123”手机APP?
当事人可以按照以下方法,*载下**安装“交管12123”手机APP软件,注册用户、登录后即可进行交通事故快处。
1、扫描以下二维码*载下**安装“交管12123”,或者访问互联网交通安全综合服务管理平台(*.122.gov.cn,*为本省或地市字母码)“APP*载下**栏目”扫描二维码*载下**安装。

2、苹果手机还可以通过苹果应用商店(App Store)搜索“交管12123”*载下**安装。
3、安卓手机还可以通过360应用市场、豌豆荚、应用宝等安卓应用市场搜索“交管12123”*载下**安装。
三、如何注册成为“交管12123”手机APP用户?
1、当事人可以使用“交管12123”手机APP或互联网交通安全综合服务管理平台网上用户注册。
2、当事人可以到公安机关交通管理部门业务服务大厅等进行窗口用户注册。
四、如何拍摄交通事故现场照片?
按下图所示,在机动车行驶方向前方、后方,以及碰撞部位至少各拍摄一张事故现场照片,但照片总数不超过6张。(拍摄要求:照片应当能够清晰反映事故现场全景全貌、清晰辨别机动车号牌号码、道路标志标线、车辆碰撞受损部位)



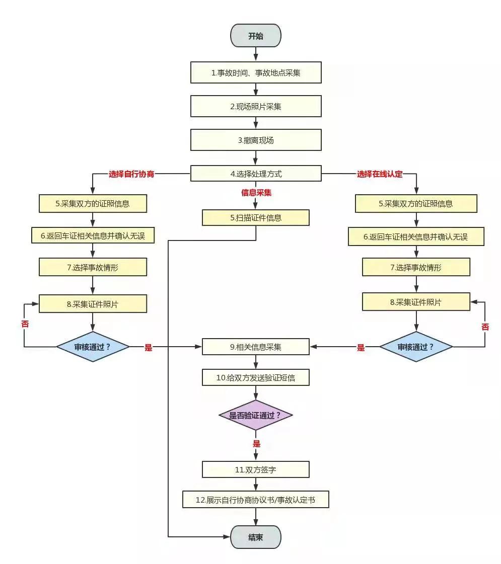
五、“交管12123”事故快处流程图

六、普通用户(当事人版)信息采集操作流程演示
该系统由其中一方操作,另一方给予配合即可。
第一步:使用手机登录“交管12123”APP进入事故快处系统

第二步:选择普通用户

第三步:事故地点定位。(如遇高架/高速路段请勾选)
注:进入该界面可以进行模拟操作,模拟操作数据不会上传至后台。

第四步:业务须知(请认真参照,符合快处条件点击阅读并同意,如不符合快处条件的请及时拨打110报警)

第五步:现场拍照取证(下附现场拍照要求)

第六步:现场照片审核(现场照片提交后,后台民警将在第一时间对您拍摄的现场照片进行审核,如未审核通过请按照提示进行重新拍摄,拍摄完成后请立即将事故车辆移至不妨碍交通且安全的的地方)


第七步:上传证件照片(将双方当事人驾驶证、行驶证放置一个平面进行拍照上传后点击提交)
注:拍摄内容必须清晰完整。

第八步:录入事故信息(请准确录入事故信息或使用扫描方式对驾驶证、行驶证进行扫描上传)

第九步:责任认定(事故当事人双方无争议的)
选择无争议处理可自行协商事故责任,点击获取验证码后,另一方当事人会收到6位数验证码,正确输入验证码后双方当事人签名点击确认生成自行协商协议书,进入事故及自行协商结果信息界面后,点击道路交通事故自行协商协议书即可查看自行协商协议书,点击定损理赔后会系统将会把事故信息自动推送至投保的保险公司,保险公司勘察人员会及时与当事人进行联系。
注:因该功能还在进一步完善当中,暂不支持使用,建议选择有争议在线定责处理。



责任认定(事故当事人双方有争议的)
选择有争议处理点击确定申请交警远程定责,待后台民警定责完成后,系统会提示当事人签名接收,此时点击获取验证码,系统将会推送6位数验证码至另一方当事人手机,输入验证码且双方当事人签名确认后,点击确认生成认定书,进入事故及在线认定结果信息界面后,点击道路交通事故认定书(简易程序)即可查看法律文书,点击定损理赔后系统将会把事故信息自动推送至投保的保险公司,保险公司勘察人员会及时与当事人进行联系。




七、如何查询“交管12123”手机APP事故处理情况?
1、打开手机“交管12123”手机APP选择网办进度。

2、点击受理中-事故快处,可以查询到事故处理进度。

3、点击已办结-事故快处-查看文书,可以查询到交通事故责任认定书。

八、小微事故快处注意事项
1、发生适用小微事故快处道路交通事故时,请开启危险报警闪光灯,夜间还须开启示廓灯和后位灯,并在车辆后方放置警示牌,拍摄现场照片后立即将车辆移至不妨碍交通的安全地点。
2、对未及时撤除现场,造成交通拥堵的,给予罚款200元的处罚。
3、撤除现场后,等待铁骑队员前往现场进行处理或自行录入事故信息,处理结束后及时与保险理赔服务中心进行后续事故处理及财产损失评估。
4、对6年内每两年年检一次的车辆,应在每个年检周期第二年及时上传保险信息,如系统中保险信息未及时更新,则无法使用“交管12123手机APP”进行录入。