基于IMX8、ZYNQ、AM5728、AM5708、AM437x、AM335x、T3/A40i等平台,提供了开源EtherCAT主站IgH案例,本文档主要演示TLIMX8-EVM评估板基于IgH EtherCAT控制伺服电机方法。
本文档适用开发环境:
Windows开发环境:Windows 7 64bit、Windows 10 64bit
Linux开发环境:Ubuntu 18.04.4 64bit
虚拟机:VMware15.1.0
Linux SDK:5.4.70_2.3.0
Kernel:linux-5.4.70-xenomai-g8d94618-v1.0
IgH EtherCAT:ethercat-stable-1.5-gcd0d17d-20210723
Xenomai:xenomai-v3.1.1-g8b2052e
伺服驱动器:台达ASD-A2-0121-E
伺服电机:台达ECMA-C10401GS
硬件平台:TLIMX8-EVM评估板(NXP i.MX 8M Mini)

TLIMX8-EVM评估板
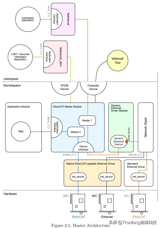
1、IgH EtherCAT简介
IgH EtherCAT为运行于Linux系统的免费开源EtherCAT主站程序,框架如下所示,官方文档:https://www.etherlab.org/download/ethercat/ethercat-1.5.2.pdf。

图 1
IgH EtherCAT主站通过构建Linux字符设备,应用程序通过对字符设备的访问实现与EtherCAT主站模块的通信。
IgH EtherCAT开发包提供EtherCAT工具,该工具提供各种可在Linux用户层运行的命令,可直接实现对从站的访问和设置,如设置从站地址、显示总线配置、显示PDO数据、读写SDO参数等。
IgH EtherCAT官网:https://www.etherlab.org/en/ethercat。
2、案例说明
案例功能:控制伺服电机正转和反转。
- 正转:伺服电机目标速度从0加速到10000,当达到10000速度后,控制伺服电机减速至0,循环运行。
- 反转:伺服电机目标速度从0加速到-10000,当达到-10000速度后,控制伺服电机减速至0,循环运行。

图 2
为便于测试,我司提供已验证的基于Xenomai编译生成的内核镜像文件和设备树镜像文件,位于案例"igh_ethercat_dc_motor\kernel-xenomai\images\linux-5.4.70-xenomai-g8d94618-v1.0\"目录下,请替换至Linux系统启动卡BOOT分区下。同时将linux-5.4.70-xenomai-g8d94618-v1.0目录下的module驱动压缩包5.4.70-g8d94618.tar.gz,解压至Linux系统启动卡rootfs分区"lib/modules/"目录下。
备注:如需使用由内核源码重新编译生成的内核镜像文件、设备树文件和modules驱动,请参考Linux系统使用手册将编译的module驱动安装至Linux系统启动卡中,默认安装后module驱动目录为5.4.70。

图 3
3、案例测试
请按下图所示使用网线连接评估板RGMII ETH网口和伺服驱动器A的IN网口,将伺服驱动器A的OUT网口使用网线连接至伺服驱动器B的IN网口。

图 4

图 5
为便于测试,我司提供的经验证的IgH EtherCAT主站程序为案例"igh_ethercat_dc_motor\igh_ethercat\images\ethercat-stable-1.5-gcd0d17d-20210723\"目录下的ethercat-stable-1.5-gcd0d17d-20210723.tar.gz压缩包,在Ubuntu下解压即可得到IgH EtherCAT主站程序文件夹。
将IgH EtherCAT主站程序文件夹整个拷贝至评估板文件系统,执行如下命令查询评估板网卡物理地址。本次测试将IgH EtherCAT主站程序文件夹命名为__install。
Target# ifconfig

图 6
执行如下命令,加载驱动模块。
Target# insmod /home/root/EtherCAT/__install/modules/ec_master.ko main_devices=ce:bb:9d:3b:d3:6b

图 7
执行如下命令,拷贝EtherCAT主站相关文件至评估板文件系统。
Target# cp /home/root/EtherCAT/__install/etc/sysconfig/ethercat /etc/sysconfig
Target# cp /home/root/EtherCAT/__install/modules/ec_master.ko /lib/modules/5.4.70-g8d94618 //模块驱动名称可通过"uname -r"查看
Target# depmod //同步模块依赖关系

图 8
执行如下命令,启动EtherCAT主站。
Target# /home/root/EtherCAT/__install/etc/init.d/ethercat start

图 9
执行如下命令,加载ec_generic.ko驱动文件。
Target# insmod /home/root/EtherCAT/__install/modules/ec_generic.ko

图 10
执行如下命令,添加IgH动态链接库路径。
Target# export LD_LIBRARY_PATH=$LD_LIBRARY_PATH:/home/root/EtherCAT/__install/lib

图 11
将案例igh_ethercat_dc_motor可执行文件拷贝至评估板文件系统,执行如下命令查看参数信息。
Target# ./igh_ethercat_dc_motor --help

图 12
执行如下命令,控制两台伺服电机同时正转。
Target# ./igh_ethercat_dc_motor -d 0

图 13

图 14
按下"Ctrl+C",停止运行程序。

图 15
执行如下命令,控制两台伺服电机同时反转。
Target# ./igh_ethercat_dc_motor -d 1

图 16

图 17
按下"Ctrl+C",停止运行程序。

图 18
备注:案例设置EtherCAT周期为1.1ms,同时串口循环打印EtherCAT周期的最小值和最大值。
参数解析:
- latency:等待唤醒时间。
- period:EtherCAT通讯周期时间。
- exec:接收和发送EtherCAT数据时间。
4、案例编译
4.1IgH EtherCAT主站程序编译
IgH EtherCAT主站程序的编译需依赖于基于Xemomai生成的内核,请参考Linux系统使用手册将案例"igh_ethercat_dc_motor\kernel-xenomai\src\"目录下的linux-5.4.70-xenomai-g8d94618-v1.0内核源码进行编译后,再编译IgH EtherCAT主站程序。
请将案例"igh_ethercat_dc_motor\igh_ethercat\src\"目录下的IgH EtherCAT主站程序开发包ethercat-stable-1.5-gcd0d17d-20210723.tar.gz拷贝至Ubuntu工作目录,执行如下命令进行解压。
Host# mkdir EtherCAT
Host# tar -xvf ethercat-stable-1.5-gcd0d17d-20210723.tar.gz -C EtherCAT/

图 19
进入解压目录,执行如下命令生成configure文件。
Host# ./bootstrap

图 20
执行如下命令,加载SDK环境变量并进行配置。
Host# source /home/tronlong/SDK/environment-setup-aarch64-poky-linux
Host# mkdir __install //创建__install文件夹用于存放生成的文件
Host# ./configure --prefix=/home/tronlong/EtherCAT/__install --with-linux-dir=/home/tronlong/kernel-xenomai/ --enable-8139too=no --enable-generic=yes --host=aarch64-poky-linux
备注:"/home/tronlong/kernel-xenomai/"为案例提供的内核源码目录。

图 21

图 22
执行如下命令,进行编译。
Host# make

图 23

图 24
执行如下命令,编译驱动。
Host# make modules

图 25

图 26
执行如下命令,将生成的IgH EtherCAT主站程序安装至指定路径下。
Host# make install systemdsystemunitdir=/home/tronlong/EtherCAT/__install

图 27

图 28
执行如下命令,将驱动文件拷贝至"__install/modules/"目录下。
Host# mkdir -p __install/modules
Host# cp ./master/ec_master.ko ./__install/modules/
Host# cp ./devices/ec_generic.ko ./__install/modules/

图 29
4.2igh_ethercat_dc_motor案例编译
igh_ethercat_dc_motor案例的编译需基于IgH EtherCAT主站程序,请先编译IgH EtherCAT主站程序。
请将案例"igh_ethercat_dc_motor\src\"目录拷贝至Ubuntu工作目录下,进入src目录执行如下命令修改Makefile相关内容为IgH EtherCAT主站程序对应目录。
Host# vi Makefile

图 30

图 31
然后执行如下命令,加载SDK环境变量并进行编译。编译完成后,将在当前目录下生成可执行文件。
Host# source /home/tronlong/SDK/environment-setup-aarch64-poky-linux
Host# make

图 32
5、关键代码
- 创建EtherCAT Master。

图 33
2.创建域。

图 34
3.配置PDO。

图 35
4.为域注册PDO条目。

图 36
5.激活Master。

图 37
6.修改当前进程优先级。

图 38
7.进入循环周期任务。

图 39
8.在周期任务中设置驱动器操作模式、加速度和减速度,分别发送0x6、0x7、0xF使驱动器处于ON状态。

图 40
9.发送目标速度,转动电机。

图 41
6、Xenomai简介
Xenomai是一个免费开源的Linux平台实时框架,通过使用与Linux内核并行运行的实时协同内核(real-time co-kernel)处理所有对时间要求严格的活动,例如处理中断和调度实时线程。Cobalt core比原生Linux与RT-Linux内核具有更高的优先级。

图 42

图 43
6.1编译说明
案例使用的Xenomai版本为3.1.1,开发包为案例"igh_ethercat_dc_motor\xenomai\src\"目录下的xenomai-v3.1.1-g8b2052e.tar.gz,将其拷贝至Ubuntu工作目录下,执行如下命令进行解压。
Host# mkdir Xenomai
Host# tar -xvf xenomai-v3.1.1-g8b2052e.tar.gz -C Xenomai/

图 44
进入解压目录,执行如下命令在当前目录生成configure文件。
Host# ./scripts/bootstrap

图 45
执行如下命令,加载SDK环境变量并进行配置,请确保已正确安装交叉编译工具。
Host# source /home/tronlong/SDK/environment-setup-aarch64-poky-linux
Host# ./configure --build=i686-pc-linux-gnu --host=aarch64-poky-linux --disable-debug --enable-smp --with-core=cobalt

图 46

图 47
Host# mkdir __install //创建__install文件夹用于存放生成的文件
Host# make DESTDIR=/home/tronlong/Xenomai/__install install

图 48
编译完成后,将在__install目录下生成usr文件夹。

图 49
6.2测试说明
为便于测试,我司提供的经验证的Xenomai测试程序为案例"igh_ethercat_dc_motor\xenomai\images\xenomai-v3.1.1-g8b2052e\"目录下xenomai-v3.1.1-g8b2052e.tar.gz压缩包,在Ubuntu下解压即可得到Xenomai测试程序文件夹。
请使用已替换内核的Linux系统启动卡启动评估板,将Xenomai测试程序文件夹整个拷贝至评估板文件系统,执行如下命令拷贝Xenomai相关文件和设置动态链接库。本次测试将Xenomai测试程序文件夹命名为__install。
Target# cp -r Xenomai/__install/usr/xenomai/ /usr/
Target# export LD_LIBRARY_PATH=/usr/xenomai/lib:$LD_LIBRARY_PATH

图 50
Xenomai的测试工具均位于"/usr/xenomai/bin/"目录下,可调用对应测试工具进行测试。

图 51
使用Cyclictest工具进行实时性能基准测试。
Target# echo 0 > /proc/xenomai/latency
Target# /usr/xenomai/demo/cyclictest -t5 -p98 -m -n

图 52
表 1 Cyclictest测试结果说明
