一、开模前相关作业程序:
1-1程序说明:
新项目提出开模时,本公司设计工程师必须先向业务确认此项目的预估的量能有多少,之后再依照此量能特性加以分析,以最快速、经济、合理之要求达成最佳化冲压模具状态,以确保以后之量产能力。
模具开发前期供应商应与本公司设计工程进行开模前检讨,此检讨用意在于预见模具开发可能产生之问题点汇整以及早发现及早修正的形态为目的,其次安排各工程图面的合理性(包含单工程模具工程图面以及连续模料带图面)、考量模具结构设计的安全以及正确....等,另外依照评估后模具形式决定模具质以及热处理特性,再规范定义各配件的使用时机,明确规划出最佳模具的形式。
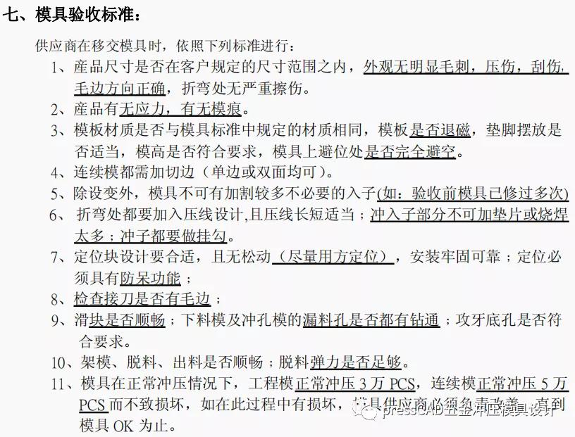
在模具制作期间,模具开发进度的掌控往往是造成一一个新的项目是否有办法如期成型行的一个重要症结点。试模时实际的状况记录于试模检讨记录中,籍由实际的问题记录以及改善确认方式此套新开发的模具运行无误有量产能力,最后确认每个单件皆符合产品工程所设计的规范要求后,签认模具验收承认单以 做为 模具验收的标准,而针对以上叙述以下用流程图加以说明:

1-2开发模具文件资料提供作业:
1-2-1本公司对协力厂在各流程所需资料如下表:

注:标记◎部分为各阶段必须附上之信息
1-2-2设计资料要求:
(A)提交给本公司所有的设计都必须使用电子档数据资料,用Pro/E,AutoCAD 或IGES电子档格式来表示上、下模和剖面图都是可以被接受的,但是本公司无法接受手绘草图设计作为设计资料的一部分。
(B)模具设计和结构应该保鉦任何模具维护之前最少可担保生产30万件产品。(C)最终的设计数据资料应于验收模具款项申请前呈交给本公司,其包括以下内容:
1、模具设计制作分析报告或模具开发检讨记录表。
2、组立下模图面。
3、组立上模图面。
4、结构组立图。
5、料带图或工序图。
6、电子档(Pro/E, AutoCAD, IGES) 以及所有外购和自制的零件材料清单。7、其他依照级数不同之要求资料。
注:冲压成型模具供应商提供之文件需按照此规范执行。任何有异议有地方以及供应商自己的改动如果不符合本规范,皆须经过本公司设计工程师的确认批准。

二、冲压模具组织架构:
2-1、冲压模具级数定义:
各类冲压模具依照不同程度产能之要求,定义出三种级数冲压模具结构尺寸以及相关规定之设计形态,分别为每个月产能在50K以下少量产能型态的模具(定义为- - 般 产能模具) 50K~200K之间中产能型态之模具(定义为中产能模具)以及每个月100K以上产量之模具(定义为高产能模具),定义各级数产能模具如下表所示:

2-2、冲压模具结构分类:
冲压类模具可分为复合下料形式、冲孔连续形式,成形模具等,其模具结构、板材,尺寸、模具材质规范如以下所示。
2-2-1冲压模具类型:
(A)复合下料模: (见附件-一: 复合下料模具结构)。














































免责声明:本文系网络转载或改编,未找到原创作者,版权归原作者所有。如涉及版权,请联系删除。