文章非常长,望详细仔细阅读。
阅读几小时,减少几百万损失。
文章来源:财富指北
花式投资陷阱
总有一种陷阱能让你血本无归
巴菲特有句名言:“投资的第一原则是永远不要亏钱,第二条原则是永远不要忘记第一条规则。”投资者的每一分钱都是血汗钱,防范风险永远比博取收益更重要。如果做不好风险管理,积累再多的财富都可能化为乌有,从1万到1亿可能需要一辈子,但从1亿到1万有时却只需要一瞬间。
对于机构投资者来说,经过长期的实践检验,形成了投资范围和仓位的严格限定,比如,很多银行在投资债券的时候,只能投A*级A**以上债券;保险投资单一股票不能超过总资产的5%;又比如公募基金投资同一公司发行的证券合计不得超过产品净资产的10%等。这些风控措施让机构一般不至于血本无归。
但对于个人投资者来说,投资知识不完善,缺少投资纪律,很容易把鸡蛋压在一个篮子里,最后竹篮打水一场空。尤其是这几年,监管相对宽松,金融创新产品不断涌现,而且形式越来越复杂,别说一般个人投资者看不明白,很多专业机构投资者都是雾里看花。
有几个案例对我们触动特别大。第一个是某个非常知名的明星朋友,对金融不太懂,就听别人的推荐买了几百万P2P,本来觉得收益很高,结果后来那个平台跑路了。第二个是我身边的一位非常成功的企业家,2016年的一天突然告诉我,五千万投资了一个新三板产品收不回来了,那个产品的名字我从未听闻,事后证明就是诈骗,资金竟然是直接汇进了*子骗**的个人账户,连托管银行都没有。
这些发生在身边的真实案例让我震惊,不再于他们亏了多少钱,而是如果连信息面很广的明星、企业家都对风险没有意识,现实中得有多少的无辜老百姓因为踩雷而倾家荡产?
中国整个社会真的需要补一节投资风险的基础课。为此,我们从2019年就开始定期跟踪梳理市场上所有的爆雷金融产品及机构,分析其爆雷的原因、后续处理、追偿可能等,并为投资者提供投资和避险建议。截至目前,我们前前后后已经梳理分析了超过1000个爆雷案例,相关成果汇总成一本500多页的《从1亿到1万:中国式投资爆雷大全》。
今天这篇报告是我们整本书的开篇综述,主要包括两部分:
花式投资陷阱:基于对大量案例的分析为大家梳理出股票、地产、基金、P2P、信托、理财、海外等17大类投资陷阱及其中代表性的案例,总结分析它们爆雷的逻辑及共性,帮助大家揭开投资陷阱的面纱。

花式投资陷阱
总有一种陷阱能让你血本无归
(一) P2P投资陷阱
P2P互联网借贷平台,自出现诞生以来,由于一直没有被纳入到现有的监管体系中来,行业中的乱象纷呈。主要是很多*子骗**平台以高收益为诱饵,虚构项目信息,设立资金池,借新还旧。从激进经营爆雷到直接诈骗跑路的事件比比皆是,e租宝、鑫利源、校园贷、月光宝盒等曾经炒得火热的机构生存一两年就纷纷跑路停业。
第一种投资陷阱是平台自融自保。自融是平台发标为自身融资,自保是平台为投资人提供本息保障。比如快鹿系就曾用自己的影视公司,走自己的通道公司,靠自己的担保公司,用自家的P2P平台,最终投向了自家的《叶问3》。
图表1 快鹿集团投资关系图

资料来源:天眼查,如是金融研究院
第二种投资陷阱是借新还旧。这种*局骗**是典型的庞氏*局骗**,主要是通过借新还旧,偿还高额利息,一旦新增资金放缓或者停止进入时,整个体系就会崩盘。大部分P2P问题平台都有庞氏*局骗**的影子如善林金融、中融民信、钱宝网、唐小僧等。
其中唐小僧作为业内著名的四大高返平台,主要通过虚设债权、虚构借款人信息、虚假宣传的手段,以5%-24%的年化收益,向高达277万名投资人募集资金,入金总额160.45亿元,其中116.04亿元用于兑付早期投资者本息,造成最后11万名投资者高达50.4亿元损失。
第三种投资陷阱是违规进行线下销售。根据《网络借贷信息中介机构业务活动管理暂行办法》的规定,P2P这种形式的产品是不允许通过线下门店开展推介、销售业务,仅能在互联网、固定电话、移动电话以及其他电子渠道上进行销售。但实际上有很多P2P平台另设公司,然后打着融资撮合中介的名义,将线下募集的资金“推介”给自己的P2P平台,进行变相的线下销售。
有180亿待付,曾经坚持不回应、不兑付、不清盘的信和大金融就是这样的一家P2P平台。信和财富的经营模式主要是线下募资(信和财富),线上产品售卖(信和大金融、金信网、资产家)的模式,售卖的产品主要是大额信用贷(信和汇金、信和惠民等进行发放)。2018年年中开始就已经以债转慢为借口不予兑付。2019年5月末,信和大金融、金信网被曝已被经侦查封。
第四种投资陷阱是向关联方输送利益。P2P行业由于长期没有监管,虽然有所谓的借款人信息披露,但基本都形同虚设,通过皮包公司转移资金的现象非常普遍,如果资金流入到属于实控人自己的公司,就构成了自融,但如果流入到其他相关方的公司,就变成了和关联方的利益输送。
爱投资作为业内知名的P2P平台,在长期的运营中就存在给关联方进行利益输送的行为。平台借款大户大多都是关联方,其中有一家名为南华深科的公司借款在2亿左右,其实控人恰好是爱投资的B轮投资领头方恒润华创的实控人,其在爱投资中持股比例为6.25%。当代系在爱投资平台借款在2.5亿左右,而爱投资实控人赵春霞曾当选当代系旗下ST厦华非独立董事,而ST厦华和爱投资的担保机构微弘商业保理是同一实控人。星河系在平台借款目前未知。爱投资实控人旗下的步森股份的股权就是赵春霞从星河系实控人徐茂栋手中接盘的。
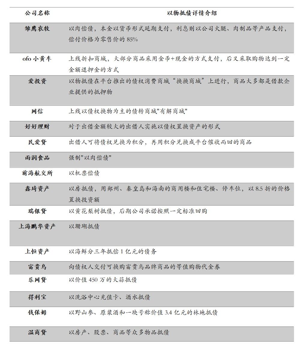
第五种投资陷阱是打折回收债权,收割投资者。P2P平台不只是投资之前全是雷,甚至平台出了问题也都是雷。很多P2P平台在爆雷后都会在兑付计划中为投资者提供即时退出的选项,只不过如果选择这一选项,就要接受投资者持有的债权进行打折。一般来说,厚道靠谱一些的打折在七折左右,窟窿太大只能通过收割投资者完成兑付的打折比例一般在1-3折。这主要是因为一般爆雷平台经过经侦催款,最终可以追回的资金就在30%-40%这个水平上,爆雷平台自主完成的资产清算,肯定会小于这个数字,更不用说还有很多平台通过低折扣回收债权收割投资者。
图表2 各公司以物抵债方案

资料来源:如是金融研究院
(二) 股票投资陷阱
股票是最常见的投资品之一,参与度非常高,但收益却不太理想,“七亏二平一赚”是常态,股票投资陷阱经常是股民亏损的主要原因。
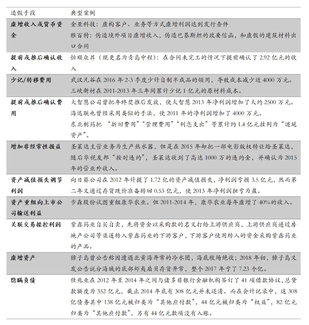
第一种投资陷阱是上市公司财务造假。上市公司财务造假就是投资的上司公司本身有问题,基本上来看是以公司财务造假为主,主要是上市公司通过财务造假来误导投资者,结果由于各种原因*局骗**败露,基本思路都是围绕虚增资产、虚减负债和虚增收入展开的。我们为大家总结了十种上市公司常用的财务造假方法,希望可以为各位投资者提供一些借鉴。
图表3 上市公司财务造假十大手段

资料来源:Wind,如是金融研究院
2019年上市公司财务造假不得不提的三家公司,分别是康美药业,康得新和东旭光电,这三家财务造假的特征都非常类似,也就是所谓的“大存大贷”,采取的财务造假方式主要是虚增或者挪用上市公司货币资金。“大存大贷”这种现象说的是现金很多,但是由这些现金产生的利息反而很少,同时上市公司不用这些现金,而是用高利率去借很多的钱,这种财务特征非常奇怪,就相当于自己兜里有钱,却非要去借高利贷一样。
东旭光电账上趴着183亿的货币资金,结果却连30亿的中票都要违约。而5月份的时候深交所就已经问询过这个问题,当时东旭光电的回答是截至2018年末,账上受限资金仅有48.9亿。但受限资金加归集(疑似挪用)资金加起来,也只有130亿,如果账上真的有53亿资金,本次中票回售绝无压力。
实际上东旭集团挪用上市公司资金的渠道就是集团内的财务公司。东旭财务的存在就如同很多集团内的财务公司一样,主要是利用集团内某些子公司闲置的资金,“支援”集团内其他的子公司。只不过,这次资金被利用的是上市公司,“支援”的就是东旭集团了,而这一业务的具体情况,从未在东旭光电的年报中得到过详细的披露,这就成了一个资金在上市公司和大股东之间黑匣子一样的通道,隐藏了无数不为人知的风险。
第二种投资陷阱是*家庄**操纵股价收割。*家庄**操纵股价收割就是投资的股票基本面没有太大的问题,但是流通股被人操纵,或者大股东与外部人员勾结,也就是有所谓的“*家庄**”操纵股票,核心的操纵手法都是通过释放并购重组、优质业绩等利好消息或者资金对倒,短时间内快速拉升,让普通投资者认为股票未来还有很高的升值潜力,一旦投资者跟风买入,就会被这些“*家庄**”收割。
股价操纵的手法多种多样,但总体来说,主要有四种操作方式。第一种是单纯通过多账户操作拉高股价吸引散户高位接盘然后再出货。第二种是勾结上市公司实控人通过“高送转”等利好消息或者热点题材拉升股价然后出货获利。前面两种股民应该深有体会,之前被罚了超百亿的某徐姓大佬,擅长的就是此类操作。第三种是利用自身的市场影响力,散布虚假消息给散户荐股,拉升股价然后再高位出货的方式。这种一般都是通过各种包装出来的专家荐股、冒用名人、专家相似账号的方式来欺骗投资者。第四种是操纵境外股票尤其是港股。近些年来,很多*家庄**也走出国门,不只局限于A股市场的操纵股价,港股等海股票市场股票操纵的案例也越来越多。
图表4 2019年崩盘的港股

资料来源:如是金融研究院
第三种投资陷阱是上市公司“黑天鹅”。上市公司“黑天鹅”就是由于上市公司或者实控人并不需要披露所有信息,包括公司的具体经营和实控人的其他行为等,结果违法违规,导致投资者在面对突发性的公司产品造假、高管被刑拘入狱等情况时,投资受到损失的陷阱。
最典型的就是因疫苗造假而退市的长生生物。这个案例相信大家非常熟悉。长生生物爆雷的情况也非常简单,主要是由于生产的狂犬疫苗造假,直接被处罚退市,高管也进了监狱。但对于普通投资者来说,上市公司产品造假尤其是这种高科技产品的造假,是很难发现的,这种经营上的问题转移到股价上,就是又一次妥妥的黑天鹅事件了。长生生物一路跌停,后面更是直接退市破产,对于投资长生生物的投资者而言,毫无疑问是血本无归了。
第四种投资陷阱是配资平台卷款跑路。配资平台卷款跑路是纯粹的*局骗**,也是2015年牛市崩塌的罪魁祸首之一,这种帮助投资者加杠杆的平台以一个比较高的利率给投资者提供资金,从而起到放大投资者收益和亏损的作用,一旦亏损额度接近投资者本金,配资平台就会通过平仓操作实现旱涝保收。
配资平台自从2015年去杠杆之后,受到监管的严厉打击,销声匿迹了一段时间,但从2019年以来,股市的快速回暖让配资平台又开始活跃起来,而且很多平台在2018年的时候并没有将投资者资金投入股市。这样的话只要股价一直下跌,投资者的损失就变成了平台的盈利。但是没想到2019年股市开始回暖,结果资金根本没有入市,投资者的盈利也就无从兑现了,因此2019年初的时候出现了很多卷款跑路的配资平台。
(三) 信托投资陷阱
信托产品是一种基于信任而建立的财产代管制度,受托人“受人之托,代人理财”。被委托的可以是资金、房产等各类资产,投资方向则更加宽泛,除了传统的*款贷**、证券等,甚至还可以是文玩字画。不过由于信托牌照在经历整治后仅剩下68张,为了保住牌照,行业内逐渐形成了刚兑的惯例。
第一种投资陷阱是假借信托之名诈骗。比如华宸信托员工高普宾捏造虚假信托转让项目,声称原项目投资者急需用钱,需要折价转让手中的信托项目,为了避免转让麻烦,需要直接将钱款打入原投资者账户。诈骗人员利用职务之便偷出合同及资金缴款收据,私刻该公司公章、财务专用章、业务专用章、合同专用章,同时在华宸信托办公时间和办公地点与投资者签订合同。自2012年起骗取22人资金接近8000万元,华宸信托后续赔付了超千万元。
第二种投资陷阱是为关联方大肆融资。信托并没有自融的说法,在给关联方融资的行为中,主要有两种方式,一是给深度关联方是融资,二是给自己体系内融资。这些都不是违法行为,但是这样的行为就会产生很强的道德风险。在这种陷阱里,信托主要起到的是募集资金和通道的作用。
比如四川信托发行的 “博邦”系列集合资金信托计划成立于2017年3、4月,存续期为一年,预期收益率6.4%,共募集资金28亿元,投资范围为受让国之杰持有的安信信托股票收益权。2018年业绩大幅亏损,“博邦”系列一年期满之后,17只产品全部展期。
这是典型的深度关联案例。国之杰与四川信托存在交叉持股的现象,国之杰通过宏达股份间接持有四川信托0.06%的股份,当然这一部分可以忽略不计,但是四川信托通过上海国正投资间接持有国之杰8.9%的股份,足以说明四川信托为何为安信信托连发了17只信托产品提供融资,结果安信信托超百亿产品逾期外加投资印纪传媒失败,产品出现逾期风险。
图表5 四川信托与安信信托存在深度关联

数据来源:天眼查,如是金融研究院
第三种投资陷阱是为单家公司大量融资。这种陷阱分为三种情况,一是单只产品规模过大;二是一个信托公司发行多只信托给同一家公司融资,结果总规模过大的情况;三是多只信托给一家公司融资,结果导致规模过大的情况。第一种情况发生的概率很小,也不会有信托公司发一只规模很大的产品给其他公司融资。一方面发行信托的企业本身资金短缺,大规模融资的本息偿付压力大。另一方面,融资方抵押物变现、担保方筹款都需要较长的时间。
一旦多家信托公司给同一家看似实力雄厚的企业都发了产品,就会造成公司知情而信托公司不知情的局面,一旦这家企业恶意骗贷或者是经营不善出现风险,这些信托产品都会面临逾期的风险。比如,去年7月凯迪生态披露的逾期债务涉及国元信托、浙金信托、湖南信托等多家信托公司的27笔信托*款贷**,单个信托融资规模一两个亿,最大的一个是至信266号的9.3亿元,最后总规模高达31.8亿元。
第四种投资陷阱是名股实债。名股实债就是指信托公司名义上购买的是公司股权,但实际上以股份回购协议的名义约定在未来的某一天,公司需要溢价回购股份,溢价的这部分就是投资的收益率。因此任何在某一时点,附带溢价回购股份的协议都是名股实债,名为股权,实际上是信托借给公司的一笔债权。一般典型的名股实债的债权会得到法院的支持。但是一旦因为协议设计不合理,法院极有可能在最终判定中认定信托的股权投资性质,最终面临投资完全损失的境地。
最典型的是新华信托。新华信托的“湖州凯旋”融资方湖州港城置业破产清算中,新华信托被债务管理人(湖州市吴兴区人民法院)否认普通债权人身份,不过这并非典型的名股实债。新华信托追求普通债权人身份失败的原因主要是新华信托交易结构设计成股权款+资本公积金的形式,并在实际中参与了公司管理,做成了不伦不类的名股实债模式,结果最终被法院认定为股权投资者。
(四) 理财飞单陷阱
飞单,其实就是业务员拿着自己公司的工资,但是替其他公司卖产品的行为。这些产品的“好坏”不一,但业务员可以从中获得远高于自己公司产品的提成。近些年这一定义又有所扩大,业务员售卖虚假不存在产品的行为也算是飞单。不过据相关统计,在银行业内,售卖其他公司理财产品的飞单仅占27.4%,而售卖虚假不存在产品的案例高达72.6%。
如果纵数理财飞单历史,就不能不提平安的金赛银事件。金赛银作为深圳的一家私募基金管理公司,2015年爆雷的资产总额接近60亿,金赛银负责人王维奇跑路,客户的几十亿资金无处追讨,无处申诉;而平安人寿被曝由其业务员向客户兜售的巨额金赛银理财产品无法兑付。通过高档豪华会所装门面、拉拢政府官员打着政府项目的旗号推销、打平安保险担保的幌子、宣传公司挂牌上海股交中心等方式,金赛银公司吸引了大量投资者购买其理财产品,但这些钱实则进入了王维奇的个人私款。这一事件的背后,存在着一条“有毒资产”转嫁链条:信托公司把信托*款贷**、债权等问题产品转给第三方私募接盘;私募公司金赛银通过动员平安员工“接飞单”等方式,打通了平安集团的销售渠道,募得巨额资金,最终挪作它用,导致原本就存在问题的资产链条断裂。
图表6 金赛银事件资金流向图

资料来源:如是金融研究院
在这起事件中,金赛银自身的问题是爆雷的主要原因。一是过度扩张导致项目的风控不足,项目回款出现问题。二是由于资金池、超额募集等问题。三是存在很多假标,类庞氏*局骗**。这和最近很多平台爆雷的原因都一样,只不过有的公司真标多一点,有的公司大部分都是假标,纯粹是庞氏*局骗**。
(五) 私募基金陷阱
私募基金和公募基金不同,作为非公开募集的投资产品,本身就具有100万的销售起点,只允许合格投资者进行投资。相较于公募基金,私募基金投资限制少,投资标的多,监管限制少,操作灵活。一方面私募基金的特性为投资者博取更高的收益提供了便利,另一方面也为众多形形色色的私募基金陷阱的产生创造了条件。根据我们的研究,私募基金的投资陷阱主要有三种,分别是挪用基金资金、未尽职管理、勾结被投公司。
第一种投资陷阱是挪用基金资金。私募基金投资*局骗**的表现形式多种多样,但最常见的就是资金离开托管账户后,被私募基金管理人私下挪用或者是资金根本没有进入到托管账户中。
给大家讲个中精国投的例子。中精国投成立以来发行的10只产品中,有9只是票据类私募,收益率6个月高达8.3%,12个月9.3%。2018年6月14日,中精国投所有产品兑付逾期待兑付超过18亿元,基金实控人失联。其中五只私募产品应该经由太平洋证券进入两家保理公司,继而购买银行承兑汇票,但资金却被两家保理公司挪用,疑似被实控人拿这笔钱去收购雷科防务的股权去了。
第二种投资陷阱是未尽职管理。一般来说,基金管理人的管理成效跟超额收益的分成息息相关,也是保证私募基金管理人尽职管理的最大保证,但是由于股权及其他类私募基金监管的限制,导致很多备案的基金管理人或是能力不足无法发现项目中的问题,或是风格激进过于看重市场规模,大肆发行一些质量堪忧的产品,结果导致投资标的出现了各种各样的危机,导致投资者利益受损。
盈泰财富云就是一个大量发行产品,结果由于未尽职管理,导致产品大面积爆雷的案例。盈泰财富云旗下的资管公司发行了240只产品。其中有224只是确定为自己管理的产品,有3只为疑似关联方发行管理的基金,共占比95%,其余仅有13只为外部管理人发行的产品。盈泰财富云有大量产品投向中弘股份、腾邦国际等问题上市公司。以其中的某些问题产品为例,投向中弘股份的产品规模就18亿,而目前中弘股份已经退市,可以说是已经近乎全部损失。投向腾邦国际25亿,腾邦国际的债务困局仍然未解,反而是被众多旅行社拒绝合作。宝蓝物业甚至已经深陷债务危机,盈泰财富云甚至涉嫌在宝蓝物业已经没有可执行财产的情况下对其划拨资金。
图表7 盈泰财富云爆雷产品原因汇总

资料来源:如是金融研究院
第三种投资陷阱是基金管理人勾结被投公司。这种投资陷阱的核心就在于基金管理人用投资者的钱去投资一些价格明显虚高的资产,这虚高的部分,就是管理人和被投企业的利润来源。
大成创新资本-岁兰千里并购1号专项资产管理计划就疑似是这样的一只产品,目前被投资公司股东套现退出,上市遥遥无期,投资者资金根本无从追回。
这一案例中,基金管理人百岁兰投资的三家企业与保千里均存在大量业务往来。当时被投的三家企业武汉赫天光电、天津市嘉杰电子是保千里的供应商。广州澳视互动则是保千里的供应商。从媒体报道来看,起码武汉赫天光电和广州澳视互动这两家公司在被投资期间盈利出现大幅激增。同时2015年中有两名自然人突击低价入股武汉赫天光电,出资6000万元购买武汉赫天光电53%的股份,仅仅一年之后就以4亿元的高价转让给这项资管计划。而武汉赫天光电深陷保千里实控人庄敏涉嫌侵占上市公司利益一案,由庄敏主导付给武汉赫天光电的大额预付款最终由保千里全部计提还账损失。因此可以推断,这件事中保千里实控人庄敏涉嫌利用少量劣后资金套取投资人投资的嫌疑。
百岁兰在此事件中负主要责任。第一,百岁兰实控人与保千里有大量的业务往来。百岁兰实控人拥有的另一家企业动力盈科是保千里的供应商,保千里的贡献的营收占动力盈科营收的36%。第二,百岁兰刚刚成立第一个产品就是投向利益相关方,管理明显有问题。第三,根据规定,单个企业的投资不能超过3亿元,但百岁兰仅投向武汉赫天光电的资金就高达4亿。第四,根据第三方出具的尽调报告,澳视传媒,天津嘉杰投前估值分别为2.8亿元,3.38亿元,而百岁兰给出的投后估值是5亿元和5.2亿元,溢价率接近100%。在此次事件中,百岁兰最起码是未尽勤勉义务。
图表8 大成创新资本-岁兰千里并购1号专项资产管理计划结构图

资料来源:如是金融研究院
(六) 股权投资陷阱
“人无股权不富”是一句老生常谈了。股权投资作为高收益、高风险的一种投资品,总会出现各种各样的暴富神话,但同样地,各种股权投资陷阱也开始逐渐出现。总的来说,股权投资陷阱主要是两种:
第一种投资陷阱是单纯的诈骗。通过邀请投资者成为公司合伙人或向投资者虚称企业已经或即将上市、发售原始股的方式,向投资者鼓吹一夜暴富的美梦,实则利用投资资金非法集资。
最开始的股权投资陷阱是所谓的原始股*局骗**,现在随着大家对股权的认知越来越深,这类陷阱正在逐渐减少,但依然有很多这样的*局骗**活跃在中国的三四线城市。公司登陆主板及创业板之前的股票都可以被称为是原始股。比起其他投资方式来说,相比于其他投资品,原始股一直都是一种*局骗**高发的投资方式。
这种*局骗**一般直接或间接出售空壳公司股权。比如在上海股权托管交易中心挂牌的上海优索环保以定向发行“原始股”作为手段欺诈投资者,还一度发售股权理财,向投资者承诺48%的年收益。非法融资超过2亿元,涉及上千名投资者。或是借由新三板协议转让,提前买入某只公司股票然后高价转让给投资者。2017年就有人曾以第三方账户购入400万股利伟生物,买入价格为1元。然后以原始股的名义,按照11元每股的价格以协议转让的方式将其出售给投资者,最终获利超过4000万元。由于投资者最终购入了新三板股票,公安机关最终并未立案。
第二种投资陷阱是接盘高价股权。一般这种陷阱里出现的公司是好公司,股权也是好股权,唯一的问题就是股权价格非常贵,远远超出合理的价格,只是前一持有人套现的一种手段。这种陷阱往往见于知名独角兽公司上市前的一段时间,各类股权投资基金轮番炒作,将独角兽股权炒作的非常高,在上市后又会面临破发的风险,因此在上市前突击将这部分股权转让给投资者就是最好的选择。
每逢独角兽上市,总会有各种各样的二手股权流出,但一般都是标的非常好,但是价格非常高。到了后来,一种专门于投资这些二手股权基金的S基金,也逐渐开始流行起来。但实际上不论是二手股权还是S基金,其实都是一样的逻辑,如果这个投资标的非常好,价格还显著低于市场估值,那为什么投资者会卖掉它呢?
事实上,在这个以机构投资者为主的一级股权市场上,很难会有质优价廉的二手股权流落到市场上,即使流出,也是会被更加专业的机构拿下,更别说流入到普通投资者手中了。事实也证明如此,我们统计了一些知名的独角兽企业上市后的表现,其中大多数都跌幅都超过了50%,仅有美团和瑞幸两只股票高于上市价格。其余公司像聚美优品、趣店等公司市值已经小于累计融资额,像小米等公司已经跌破了上市前几轮融资的估值,连最后几轮投资的投资者都出现了亏损,受让方难逃高位接盘的结局。
图表9 独角兽公司境外上市表现

数据来源:Wind,如是金融研究院
(七) 公募基金投资陷阱
基金投资的问题在于基金经理和基金投资人立场的不同,存在很强的道德风险。基金经理手中掌握大量资金,可以轻易的影响股价,不论是拉升股价还是进行利益输送都有相当大的难度被查到。公募基金投资的问题一是大家所熟知的老鼠仓,二则是基金经理与利益关联方进行利益输送。
第一种投资陷阱是最常见的老鼠仓。基金经理的老鼠仓主要是在基金建仓前,提前买入相关股票,待基金建仓完毕拉高股价后再出售手中股票获利的案件一直层出不穷。比如自2009年1月起,原长城基金经理韩刚利用任职优势先于或同步买入、卖出相同个股。最终韩刚被判处有期徒刑1年,罚款31万,成为第一位因为利用未公开信息被追究刑事责任的基金从业人员。原博时精选基金经理马乐买入与基金相同股票等76只,成交金额高达10.5亿元,从中非法获利1883万余元,是当时国内最大的“老鼠仓”案。
第二种投资陷阱是利益输送。这里所说的向利益关联方进行利益输送主要有3种形式:
一是基金通过频繁交易向券商股东缴纳高额佣金,进行利益输送。某基金支付给券商股东的佣金高达佣金总和的22.6%,虽然低于证监会30%的上限规定,但是仍然有很大的利益输送嫌疑。二是基金公司利用新产品向老产品进行利益输送。很多时候基金为了保证标杆产品的收益率,会通过发行新产品拉升股价,向标杆性的老基金产品进行利益输送。三是基金经理与外部人员勾结,高买低卖,进行利益输送。之前某基金公司旗下多只基金屡次进行“逆市”操作,基金净值大幅下跌,给投资者造成巨大损失。
图表10 基金公司利益输送方式

资料来源:如是金融研究院
(八) 海外购房陷阱
对于海外购房的投资者来说,无非两种用途,一是用于投资,丰富资产配置。二是实际使用,不论是为子女留学、移民还是度假使用。据统计,所有的海外置业者中大约有75%的人是考虑投资的因素,56.1%的人考虑子女教育的因素,42.2%的人考虑移民的因素,而居住目的和医疗卫生分别占37.6%和7.6%。
得益于人口、金融、城镇化等红利,国内房地产经历了过去十多年的黄金时代,投资也都取得了不错的收益,但是这一逻辑在国外并不一定行得通,由于国家与国家之间有很多的不同,从宏观的政治经济环境到微观的交易持有税费等等一系列的不同,这种买方和卖方之间的信息不对称越大,对投资者的专业素质要求越高。
海外购房中的第一类陷阱是纯粹的诈骗。这里面的案例最著名的毫无疑问就是Barworks公司出售的“工位”,它以15-30万的价格出售工位,承诺投资者12.5%的投资回报,满一年还可以再将工位以125%的价格进行回售。什么样的房产投资可以做到一年期37.5%的投资收益?最后这些“工位”被证明是一个纯粹的*局骗**。
第二类陷阱则是房产产权不合规。各个国家有不同的法律法规,对于房地产开发这种关乎到国计民生的行业更是如此,很多人利用国内投资者对国外法律法规的不熟悉,大肆出售一些不符合当地法律法规,甚至没法转手的房子。
以泰国房地产为例,除了一些特殊的土地之外,外国人购买公寓只能购买一栋楼其中的49%并拥有永久产权,其余51%必须由泰国人持有。但其实很多地方这51%是没有人买的,房地产商就会把这些房子包装成90年期限的房子卖给国内投资者,但其实这只是一份长达90年的租赁合同而已,产权所有人所拥有的权利,投资者一点也没有。
第三类陷阱是是房产质量差或者是价格虚高。这就是纯粹的利用了国内购房者对当地房地产市场不够了解的信息差,实际上,这样的“劣质”或者是加价的房产一般也不是对当地人出售的,而是只针对中国人售卖。比如2008年金融危机后,底特律楼市崩盘,上海某家公司就在国内兜售“5万美元”的美国别墅。但实际上这些别墅不仅不值5万美元,每年还要缴纳税费管理费等费用。
第四类陷阱是房地产购买以及持有的相关费用非常高。海外购房在中介环节的费用以及后续昂贵的维修维护成本,都会侵蚀投资者的利润空间。国外在维护过程中与房产有关的税费主要由房产税、维修费、律师费、保险费、管理费等众多费用,更不用说很多国家甚至有专门针对外国人的额外税费。尤其是房屋维修费用,中介作为佣金获取方并没有动力告知投资者完全的购房信息,投资者如果不问,中介甚至可能会一笔带过,这就导致很多中国投资者在买入之后才能发现还需要一笔不小的支出成本。
以西城晶华和纽约曼哈顿两套1000万元人民币左右的房子为例。不算税费,西城晶华该套房屋每平方米价格15.97万元,Flatiron该套房屋每平方米价格为14.3万元,两套房屋每平米价格差异1.67万元。看似美国房地产有利可图,但是如果把税费计入价格,西城晶华每平米17.13万元,Flatiron每平米16.59万元,相差无几。
图表11 中美两套价值1000万元房屋税费负担对比

资料来源:如是金融研究院
第五类陷阱是房产所在国的汇率问题。各类中介在推销海外房产的时候一方面喜欢吹捧海外房地产的收益率有多么高,另一方面又喜欢用人民币贬值和通胀问题来增加自己的说服力。但这其实只是一种话术而已,仔细来看,它从两个不同的角度上找到了海外房地产的优点,而忽视了海外房地产的问题。
如果单说房地产的历史收益率,把所有国家的房地产放到美元的维度来进行比较。国内房地产过去十年总收益率67%,人民币自从2005年以来直到2015年十年间都是处于升值通道,即使经过了五年贬值,到了今天,兑美元的汇率一共才贬值了2.4%。
而最近被爆炒的东南亚国家呢?印度卢比十年间贬值幅度高达89%,汇率跌了快一半。泰铢虽然这十年里汇率小幅升值,但1998年金融危机时泰铢贬值幅度高达146%的情况相信大家都记忆犹新。实际上汇率的变动是世界上最难预测的问题之一,任何所谓对冲人民币贬值的话术,都只是销售中介为了卖房给投资者设下的陷阱罢了。
图表12 过去十年亚洲各国货币升贬值幅度

资料来源:Wind,如是金融研究院
第六类陷阱是售后出租的问题。由于国外很多地方房价比较稳定,大多数情况下房产更多的是作为消费品存在,因此在购入房产后,很难通过房价升值获利,投资者一般都需要通过出租来获得足够的收益。而国内投资者不可能时时刻刻在国外经营出租事宜,如果投资者轻信投资中介“包租”的承诺,结果由于管理不善、地理位置不好等原因,要么无法出租,根本就没有出租收益,要么高昂的运营费用吞噬掉了投资者本身的出租收益,最后只能是竹篮打水一场空。
(九) 海外投资陷阱
由于当前外汇管制的存在,国内投资者在选择海外股权投资时仅能选择直接兑换美元或者投资QDII基金。但是由于国内资本项下的外汇兑换并未放开,因此国内个人投资者所谓投资都是以消费为名将资金转移至境外,然后进行投资的行为。这种行为非法但监管不严,国内通过海外券商、美元基金等进行投资的行为大多属于此类。
由此产生的海外投资*局骗**主要是“出口转内销”的*局骗**。主要是海外华人或者中国居民通过在国外发行或设立的专门针对中国投资者的基金、假投资平台或者是财富管理公司,以海外背景作为噱头,吸引中国投资者的资金。
近日刚刚爆出的某第三方理财董事长疑似跑路事件中,该公司以“香港背景”,“2008年金融危机中凭借九级风控体系实现盈利”等为噱头像投资者宣传,但是实际上这家公司只是其购买的一家香港空壳公司,连办公地点和员工都没有。发行的理财产品中包含大量虚构的投资项目。同时流程极不规范,第一是投资范围不清晰。投资范围规定十分宽泛,无从探究底层资产究竟是什么。第二是打款账户不规范。公司以“合理避税”为由使用第三方公司账户作为投资者打款账户。第三是平台尽职审查未尽职责。合作方的P2P平台“XX宝”不仅出现兑付危机而且至今仍未建立第三方存管。
(十) 移民陷阱
目前中国有接近1000万人移民国外,这其中投资移民占比接近50%。目前此类陷阱主要是三种,一种是纯粹属于诈骗的移民项目。2013年一名美国商人以虚假EB-5项目为诱饵,从250名中国移民投资人手中骗走1.45亿美元投资金额以及1100万美元管理费。想要避免这一类*局骗**,需要投资者的要求很高既精通移民目标国家语言,又有对移民项目有非常高的认知。如果两者都不具备,投资者最好直接选择业内知名的机构进行移民申请以免竹篮打水一场空。
第二种是中介使用违法违规方式进行移民,一旦被当地政府查到,就面临被遣返的境地。比如最近很火的德国移民就是一个典型的违规案例,虽然各大中介都宣称买房就能移民,但其实德国并无此种政策,这只是被移民中介包装出来的买房移民项目。投资者交钱之后,中介就会在德国购置房产,然后以房产作为注册地址注册公司,替投资者申请法人签证。这类法人签证和买房移民不同之处就在于,法人签证对投资者是有门槛的,如果不满足当地政府对企业法人的要求,投资者就无法获得签证。
第三种是中介所谓的“二手”方案。很多一线的发达国家并没有吸引投资的强烈需求,因此也没有特别多的投资移民项目,因此有投资项目的要么特别贵,要么等待时间特别长。因此就会出现非常多的周边项目,通过这些项目达到曲线进入目的地国。
最著名的毫无疑问就是欧盟、欧元区和申根国家之间的移民项目了。一般移民中介会把这三者混为一谈,仿佛只要入籍其中任何一个国家,就可以顺利进入欧盟中的一线发达国家,享受国民待遇。但实际上欧元区只是货币统一,对于移民的区分并无影响。希腊、西班牙、葡萄牙、马耳他、塞浦路斯的黄金签证项目就是各大移民公司重推的项目。但实际上,取得这些国家的永居(绿卡),并不等于取得国籍。以塞浦路斯为例,仅取得塞浦路斯永居的投资者,由于塞浦路斯并非申根成员,仅能在塞浦路斯生活,如果想要进入欧盟或者申根区,还是需要申请签证的。只有拿到护照(入籍)之后,才能够进入欧盟的成员国境内生活。
图表13 欧盟、欧元区、申根区国家范围

(十一) 海外保险陷阱
以香港为主要购买地的海外保险,和房产、移民一样,也有着众多的投资陷阱,如果单纯听信了销售的话,就去购买海外保险,到了需要保单无法按照预期兑现的时候,才发现被坑了。
第一个陷阱就是保险诈骗。不论是由谁来监管,欺诈永远是金融业无法避免的一个问题。连安盛保险这样的知名保险公司都会牵涉到保险欺诈案件中,更不用说其他的中小型保险公司了。安盛保险Evolution投连险就是这样的案例,一夜之间巨亏95%。基金销售和管理机构涉嫌诈骗,而安盛保险则涉嫌尽职调查失职。
第二个陷阱就是信息不对称,摩擦成本高。以香港保险为例,整个香港市场有超过160家保险公司,保险品种很多,保险条款非常复杂,并且中文版本是以繁体记录,表述方式也与大陆不尽相同。比如,在分红问题上,香港监管机构并未对红利的演示做出明确要求,大多数产品采用6%作为向客户的演示水平,但是由于其本身并没有强制性,实际上很多产品无法达到这一水平,能否实现更多的需要看保险公司的资产管理水平。
第三个陷阱就是汇率风险高。涉及到币种转换的购买必然存在汇率的风险。而保险作为一个存在长缴费周期和长收益周期的产品,所存在的汇率风险无法忽视。香港保单通常以港币或美元计价,由于港币按固定比率与美元挂钩,因此在缴费周期和收益周期内,人民币对美元的汇率的波动会传递到居民购买的保险产品的价值,而这些风险全部由投保者承担。
第四个陷阱就是隐性成本高。还是以香港保险为例,在香港购买保险,存在很高的隐性成本。一方面,从保费的支付和获赔来说,2016年10月中国银联暂停了对香港保险缴纳的支付渠道,同时大陆居民到境外购买的人寿保险和投资返还分红类保险都是金融和资本向下的交易,由于当前外汇管理政策尚未开放这些项目,存在政策风险。而获赔来讲,由于香港是美金和港币保单,无法直接赔付人民币,因此获赔后还需要进行外汇兑换。另一方面,一旦产生纠纷,需要在香港依据英美判例法系下进行判决,对于大陆居民十分不利。
(十二) 房地产投资陷阱
无论是高档还是低档社区,无论是不是知名开发商出品,房地产的侵权事件每天都在中国的房地产市场发生。投资者遭遇的侵权行为涉及到广告宣传、销售环节、交付环节、配套变更等各个方面。不仅在购房前有可能掉进开发商的认购陷阱,在购房后,开发商的很多“临时操作”也会让购房者有苦难言。结合以往案例,我们梳理了目前最主要的三种房地产*局骗**:
第一种投资陷阱是制造现场热销假象。在销售现场,开发商为了营造销售兴旺的气氛,经常会在售楼中心的房源公示栏上打出“售完”的字样,让购房者觉得已经没有多少套房屋。故意制造紧张感,使购房者在没有认真考虑的情况下就冲动的签合同,交定金。更有甚者存在捂盘的行为,即开发商领到了预售许可证,却没有按照规定将所有房源一次性推售,而是根据销售需要分层多次开盘,人为制造热销假象。据新闻报道,2017年南京的一处名为云树公馆的楼盘领取了2幢、3幢两栋楼的预售证,上网房源总套数共1051套。然而开盘后云树公馆展厅现场并没有所有房源的公示,公示房源的楼层也少了大半。销售人员表示开盘当天就卖出了400多套,然而开盘1000套卖出400套和开盘500套卖出400套显然效果不同,如此一来也有助于开发商推出后续房源时顺势涨价。根据南京房管部门的相关规定,领取商品房预售许可证后的楼盘,必须在10天内一次性公开销售全部房源,分层卖房的这一行为已经涉嫌严重违规。
第二种投资陷阱是开发商卷款跑路。开发商在建设过程中,如果出现资金链断裂,无法继续施工,甚至负责人跑路的情况,购房者可能面临全部销售款的损失,也要继续承担银行*款贷**的还款责任。应对这种情况,政府通常会介入与开发商和其他利益关联方协调复工事宜,帮助企业清产核资、申请破产重组等等,但所需时间较长,不确定性大。
2015年广西南宁红日山湖“维权门”事件中,该项目一期按照合同原定于2014年12月31日交房,然而到了交房日期后并未兑现,开发商一再延期交房,到最后直接宣布停工。据了解,农业银行于2013年批复同意投放6亿元*款贷**用于红日山湖项目建设,到2014年3月已累计发放*款贷**4.45亿元。但后来农行发现红日公司大量挪用销售货款,多次责令其资金归还,但公司一直不配合整改,且擅自到房管部门对农行抵押物非法撤押,最后农行暂停放贷,确认开发商资金链断裂。购房者经过3年艰难维权,直到2018年在南宁市委市政府的协调下开发商才分四次初步交付了所有住宅。
第三种投资陷阱是向投资者虚假承诺。为了更好地达到销售的目的,房地产开发商在销售前承诺的房屋质量、小区内的居住环境、容积率、绿地、停车位,小区外的学校、交通规划等都有可能是只是一种营销手段,一旦签订了合同缴纳了房款,到收房的时候就会发现有各种各样的虚假承诺*局骗**存在。我们为大家梳理了8种房地产商可能存在的虚假承诺情况,普通投资者在买房之前一定要非常注意,以免踩雷。
图表14 房地产商虚假承诺

资料来源:如是金融研究院
(十三) 期货交易所陷阱
交易所投资陷阱通常有一定的实物和商品,但是会通过控制操作平台价格,将某些业务包装成理财产品向社会公众出售来非法吸纳资金,并承诺较高的固定年化收益率。
事实上,在中国境内,只有上海证券交易所、深圳证券交易所、全国中小企业股份转让系统、大连期货交易所、郑州期货交易所、上海期货交易所、中国金融期货交易所、上海黄金交易所这八家交易所是国务院和证监会批准成立的正规交易所,其他则均为地方政府或者商务部此前批准的交易所。而现在,一些野鸡交易所却像雨后春笋一样冒出来纷纷涌现,宣称能短期获得超高回报,实则吞噬着投资人的财富。
在交易所非法集资案件中,涉案规模和影响最大的是昆明泛亚有色金属交易所。昆明泛亚通过金属现货投资和贸易平台,自买自卖,操控平台价格,维持泛亚的价格比现货市场价高25%—30%,每年上涨约20%,制造交易火爆的假象,然后借此包装所谓“日金宝”等诱人的高收益产品。但实际上每年涨价20%只是为了让泛亚的价格永远高于现货市场价格,因此也永远不会有真正的买方,并没有带来实际增量资金;而交货商也因此不需补交保证金,投资者年化13.5%的日金宝理财收益,都是自己的本金或者新增投资者的本金。当新增资金放缓或者停止进入时,整个体系就会崩盘,投资者基本血本无归。泛亚模式就是利用新投资人的钱来向老投资者支付委托日金费和短期回报,制造赚钱的假象进而骗取更多的投资。2015年12月,昆明泛亚兑付危机爆发,涉及28个省份的22万人,非法集资金额总计超过430亿元,上千名泛亚投资者聚集在证监会门口*会集**抗议。
图表15 泛亚模式图解

资料来源:如是金融研究院
(十四) 外汇交易陷阱
外汇市场作为一个国际性的资本投机市场,它的历史要比股票、黄金、期货、货币市场短得多,然而它却以惊人的速度发展,规模已远超股票、期货等其它金融产品市场,成为全球最大的市场,也给诈骗分子的介入带来了可乘之机。
中国法律规定大陆不得设立公司组织公民炒汇,国内能够炒外汇的正规渠道只有银行。但不少国内外汇交易平台却打着国外监管的旗号行骗。
目前最新的外汇*局骗**毫无疑问就是普顿外汇。根据官网介绍,该平台是印尼十大券商之一Pruton旗下品牌,后被国人引入中国,是正规的外汇投资理财平台。运行模式主要为投资者出钱,平台出技术,采用自动跟单模式在国际外汇市场中赚钱。但实际上该平台强调的印尼十大券商品牌,号称由印尼最大银行存管资金。但平台在入金时却是国内注册的贸易有限公司、装饰设计有限公司、物流有限公司的账号,疑似为专业洗钱公司。平台可以通过操纵后台数据,使投资者最终亏光本金。
(十五) 数字货币投资陷阱
*币特比**十年暴涨上万倍之后,尤其是2017年末和2018年初*币特比**接近2万美元之时,人们对数字货币充满幻想,但实际上,真正有应用价值的、基于区块链技术的数字货币只是极少数,大多数字货币是毫无实际应用价值的庞氏*局骗**。
第一种投资陷阱是空气币。空气币就是没有实际落地项目支撑,以空手套白狼的方式发行的数字货币,并不具有任何实际价值。它唯一落地的只有两项,一项是白皮书,一项是交易所上市交易。白皮书是为了画饼,上交易所是为了把饼卖出去。
一般空气币都具有以下特点:一是白皮书注重讲故事胜过讲应用,项目、技术路线图根本无法落地。二是营销能力出色,远超自身的技术能力,甚至团队根本没有技术人员。三是代码并不开源,让人无从判断项目到底进展到了哪一地步。
2019年年初大火的某个娱乐币,声称要使用以太坊智能合约创建一个应用于影视行业的系统,消除隔在制片人和观众之间的分销商链条,同时为观众提供参与影视投资获取高利润的机会、为影视公司提供融资渠道。整个过程中,没有任何项目执行,项目白皮书也只有几页苍白的文字描述。公司官网注册于1月9日,12日就开始ICO,短短三天就搭建了一个虚假网站,没有描述任何团队、技术、研发线路等信息。整个项目从一开始就以通过粗略的包装骗取资金为目的,设计了完整的退出计划,仅6周的时间就套现几十亿。
第二种投资陷阱是传销币。数字货币投资陷阱层出不穷。除了我们上面说到的空气币之外,还有一种披着数字货币外衣的传销*局骗**。这种*局骗**本质上还是传销,跟数字货币没有半点关系,*子骗**们只是把原先传销*局骗**中的商品替换成了时下最热门的数字货币,有些甚至只是名为“数字货币”,其实根本没有使用区块链技术。
一般在境内的传销大多是打着数字货币的名义,行传销之实。境外也有一些基于数字货币的传销盘,最著名的毫无疑问是涉案金额高达300亿的资金盘Plustoken。Plustoken是一款数字货币钱包,号称可以通过在不同平台之间套利实现盈利,每月可以达到10%-30%的盈利水平,并且一直宣称由谷歌团队及韩国三星团队开发,谷歌和三星共持有项目17%的股份。
但宣传所谓的“搬砖”赚收益只是传销。除了将存币赚收益的规则定位28天内提币手续费提高到5%外,还采用十级返佣的推广模式,第一级是返还下线入金的100%,之后九级返还该级别下线的入金的10%。先来者赚的钱其实是后来的资金。从今年2月至今,一直有媒体在报道资金盘相关内容,最终引发资金盘崩盘。
(十六) 艺术品投资陷阱
艺术品由于高度的非标准性、主观性以及稀缺性,定价上有非常大的认知差别。艺术品市场也可以说是“坑”最多的投资市场,即使是专家,也可能因为现代高超的做假做旧工艺而看走眼,更不用说普通投资者了。
第一种投资陷阱是赝品。中国艺术品数据公司雅昌(Artron)去年进行的一项研究估计,可能有多达25万人在中国约20个城市生产和销售假艺术品。根据纽约时报的一篇相关报道,过去20年里,据称是齐白石所作的作品,已在中国的拍卖会上被拍卖了逾2.7万次,远远超过齐白石的真实作品产量。
2011年8月,在北京的一场拍卖中,一套含坐凳的汉代青黄玉龙凤纹梳妆台,以2.2亿元的价格拍出。但是随即有专家指出,汉代席地而坐而非使用凳子。2012年某商人最终承认“汉代玉凳”是经他手由明代材料组装所成。
第二种投资陷阱是艺术品证券化。2016年广东创意文化产权交易中心将“飞天蜡像”、“兽纹铜鼎”、 “银雕凤冠”、“龙纹银盘”等虚构的文化艺术品挂在平台上进行交易,通过后台对商品价格进行调整,使投资者造成亏损。据查,广文所通过上述手段,共骗取6628 名投资者财物4.19 亿元人民币,直接获利约 2715 万元人民币。
(十七) 实体项目投资陷阱
实体项目投资陷阱表面假借实体项目进行非法集资,但实体项目的资质往往是包装出来的,金玉其外,败絮其中,主要是通过官方、外资、知名机构来给自己的项目进行包装。在最开始主要是一些实物投资,曾经骇人听闻的*力神蚁**案、小姑娘案、鄂尔多斯非法集资案等均在此列。到了近些年,已经演变成以实体项目为噱头,以股权、非法理财产品的形式直接向广大投资者募集资金。
2019年5月18日向公安机关投案自首的杨卓舒、杨汗青,他们控制的卓达集团就是一个非常典型的实体项目投资陷阱。卓达集团旗下的卓达*阳城太**理财项目,投入四年后即可返还本金,作为回报,投资者可以获得一套与本金同等价值的住宅。在卓达新材的理财项目中,卓达集团官网公然宣称卓达新材2016年产值高达7万亿,其卓达新材的项目宣传更是夸张,这个项目研发的科技可以用经过处理的竹子和木材替代钢材,只需要15天就可以盖一栋别墅,建造高楼只需要打好地基,其余部分可以通过组装的方式完成。
投资收益更是根据本金规模,从20%到30%不等。由于周期一般都是一年,如果按照网上爆料所说产品规模高达百亿,在这种利率情况下,每年公司的主营业务收入都不足以偿还每年的利息。由此实际上卓达集团的理财已经变成了庞氏*局骗**。
(十八) *彩博**投资陷阱
在国内的合法*彩博**渠道主要是彩票,而彩票*局骗**多发于互联网销售渠道。最初,根据2010年财政部《互联网销售彩票暂行管理办法》规定,互联网售彩需要由财政部批准。2016年,由于互联网彩票销售存在诸多问题,网络售彩暂停。但是根据相关统计,目前有超过300家的彩票网站仍在暗中运行,甚至有彩票网站公然贩售境外*彩博**产品,目前每年非法平台售彩金额超过1000亿元人民币。实际上,国内合法的彩票购买渠道只有福彩和体彩,有且仅有线下网点有售。
第一种是针对彩民购彩提供指导,出售“内部资料”。很多*局骗**主要针对为彩民提供培训或者资料的方式进行诈骗。一种比较流行的手法就是谎称自己能够准确预测中奖号码或者假冒彩票中心内部人员,将不同的预测号码发送给不同彩民。每次总有少数号码预测正确,随后再引诱其中收到中奖号码的少数彩民付费加入会员,出售培训资料,或者以内部人员的身份骗彩民合作收取巨额保证金。
第二种是利用网络平台、微信、QQ群等渠道违法销售彩票。这类群体全都是通过线上违法销售彩票。如浙彩网、喜彩网等均为私自开设的彩票*注站投**,一年多时间,这两家网站销售彩票金额就高达4.7亿元,获利金额超过2亿元。这些网站在彩民充值购买彩票后,不去彩票中心出票,或采取非法方式截留彩金,以保证自己稳赚不赔。小额奖金由网站自己兑奖以吸引彩民。如果有彩民中了大奖,*彩私**网站往往就卷钱跑路,关门了之。
(十九) 消费返利陷阱
消费返利原本是一项常见的促销手段,但有些人假借返利噱头,通过互联网第三方平台介入商家和消费者的交易过程,许诺在平台的消费额度部分返回,或通过现金消费送等额积分等形式,诱导消费者注册会员消费和商家加盟平台回流货款。
图表16 消费返利*局骗**的特征

资料来源:如是金融研究院
影响范围最大、造成后果最为严重的是“万家购物”案。“万家购物”返利网,声称在全国拥有300万会员,全国2000多个县市均有代理网点,联盟商家达10万家。通过会员会费缴纳,“万家购物”圈得大量资金,截至网站被查处时,“万家购物”实际已拥有近200万会员,涉案金额达240.45亿元。
(二十) 众筹陷阱
众筹作为一种基于互联网渠道的股权融资模式,主要面向普通投资者。目前由于经营方和投资方双方信息的不透明、融资款的监管等众多问题没有得到很好的解决,多家众筹平台包括京东众筹在内已经实际退出了股权众筹这个领域,股权众筹市场不断萎缩,现在众筹更多的还是以项目众筹为主,投资者所获得的回报,也大多以实物为主了。
第一种投资陷阱是领投方与项目方联合欺诈。目前众筹流行“领投+跟投”的众筹模式,也就是由专业天使投资人领投,普通投资者跟投的方式,一般采用“同进同出”的方式来保证普通投资者的收益。这样既降低了领头人的风险,又为普通投资者避免了审核和挑选项目的时间成本。但是一旦出现领头人和融资方串通的情况,普通投资者的合法权益就无法得到保障。成都猿团科技就是一个典型的例子。公司成立之初便以“获得蒋涛投资”为卖点相继获得36氪两轮众筹,分别为200万、500万。最终的结局却是公司创始人谢恩明通过和领投放勾结,给投资者造成重大的损失。
第二种投资陷阱是不当使用融资款。比如人人投起诉排骨诺米多事件,排骨诺米多利用融资款租赁的房屋出现平房变楼房,产权归属不明的问题。与此同时所付租金明显高于周边。排骨诺米多所租房屋的均价在13元/平米,而所在区域租赁均价仅为6元/平米,最终双方经法院判决解除了合同。
第三种投资陷阱是虚假项目融资。这一类众筹项目直接以假的项目实体进行融资,2015年假冒“三番服饰”的项目发起人不仅伪造公章、品牌授权书,发起成立的众筹店在开业之后所披露的财务数据均为虚假数据。在诈骗行为被发现之后私下进行资产转移。目前投资者出资款供给242万元由人人投平台进行先行垫付并由人人投代全体投资人对三番服饰违约行为进行诉讼处理。