中国侨网4月19日电 近日,中国驻巴哈马大使馆在微信公众号上发布关于申请办理中华人民共和国签证须知,全文如下:
一、申办流程
(一)在线填表。请登录https://cova.mfa.gov.cn在线填写签证申请表,填写完毕后,请打印出签证申请表和确认页并签字(请务必按照附件一《COVA签证在线填表注意事项》填写表格)。
(二)邮件预约
申请方式:申请人请向使馆签证咨询专用邮箱nassau@csm.mfa.gov.cn发送邮件。
邮件题目格式:“申请人姓名+护照号码+拟申请签证种类”。
邮件内容:请在正文中说明拟赴华事由和拟赴华时间,并在附件中以PDF或JPG格式上传申请签证所需材料(详见第二点“受理范围及申请材料”)。
(三)使馆进行初审
对符合受理范围且材料完整的,使馆将通过电子邮件告知申请人具体到馆办理时间;对符合受理范围但材料不完整的,申请人按要求补充完整后,使馆将通过电子邮件告知申请人到馆办理具体时间。
(四)到馆递交申请及材料
请申请人本人按使馆电子邮件通知时间到使馆递交申请材料并采集十指指纹。
*以下签证申请人可免除指纹采集,且免采指纹人员可委托他人递交签证申请。
1、未满14周岁或超过70周岁人员;
2、持外交护照或符合外交、公务、礼遇签证审发条件人员;
3、五年内持同一本护照在中国驻巴哈马使馆申办签证并留存过指纹的人员;
4、十指手指均残缺或十指指纹均无法留存人员。
二、受理范围及申请材料
(一)本人护照原件(护照剩余有效期须为6个月以上、且须有2张以上空白签证页)和资料页复印件;
(二)《签证申请表》及确认页;
(三)照片1张(6个月内正面、免冠、彩色小2寸48mm×33mm照片);
(四)中国护照或原中国签证(适用于曾有中国国籍,后加入外国国籍者);
(五)在巴哈马合法停留或居留证明(适用于在巴哈马的第三国公民);
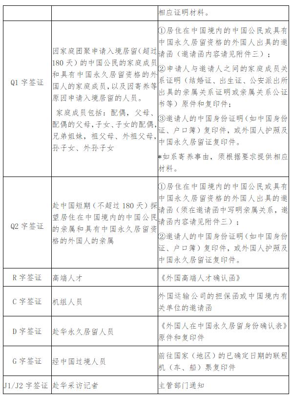
(六)以下相关类别签证申请材料:

附件一:COVA签证在线填表注意事项
(一)请认真阅读系统提示要求,逐项认真完成签证申请COVA在线填表的内容,务必确保信息真实、准确、完整。请注意:申请表一经提交,表格无法进行任何修改,如需更改须重新填写。
(二)递交签证申请的地点请选择中国驻巴哈马使馆。
(三)个人基本信息。姓、名、性别、出生日期、国籍、护照号码等必须与护照信息页内容完全一致,否则您的签证申请将被退回。
(四)如您在中国(含港澳台地区)出生, 请注意:
1、申请表1.1E本族裔语言姓名必须用汉字输入法输入中文姓名,请勿填写“中文”、“汉语”等。
2、申请表1.6G是否"曾经拥有其它国籍或居民身份"选择“是”,然后在选择曾有国籍信息。
3、申请表1.6H项为必填项。如申请人系首次申请中国签证,该项内容会在填表过程中自动生成;但如申请人此前申请过中国签证,则在线填表时该项不会显示,须打印出表格后,手写补充中文姓名等信息。该项不可为空。
(五)完整填写工作经历和教育背景
1、请填写从学校毕业后的完整工作经历。
2、申请表3.3D与3.3E职位与职责项须填写完整。
3、4.2处请填写高中之后的完整的学习经历,4.2C与4.2D项学位与专业须填写完整。
(六)完整填写各项地址
申请表5.5A 配偶地址,5.5B、5.5C父母地址均需填写配偶、父母目前所在地地址,并非出生地地址。地址须完整填写,包括街道、城市、省份、国家。
(七)表格每项如选 “不适用”, 需写明不适用的原因。
(八)打印表格和签名。COVA在线填表完成后,必须打印出全套申请表格,包括《中国签证在线填表确认页》和《中华人民共和国签证申请表》(依个人填写情况,会生成共9至10页表格)。全套表格须逐页打印完整,确认页和第8-9页签名和日期必须为本人手写。18岁以下签证申请人由监护人代签,并同时在“代填人签名”处添加手写签名。
附件二:M、F、L字签证邀请函内容
(一)被邀请人个人信息:姓名、性别、出生日期、护照号码等
(二)被邀请人来华信息:来华事由、抵离日期、访问地点、与邀请单位或邀请人关系、费用来源等
(三)邀请单位信息:邀请单位名称、地址、联系电话、单位印章、法定代表或单位邀请人签字、日期等(相关信息须包含在邀请函正文)
附件三:S1、S2、Q1、Q2字签证邀请函内容
邀请人姓名XX,性别X,出生日期:X年X月X日,中国身份证号XXX(或外国护照号XX,中国永久居留证号XX),现在中国居住地址为XX,联系电话XX,电邮XX。
本人现邀请以下亲属赴华短期探亲/长期居住,拟于X年X月X日赴华,停留期XX天。
被邀请人信息:姓名XX,性别X,出生日期XX,国籍XX,护照号XX,与邀请人的亲属关系为XX。
邀请人签名: 日期:
三、咨询方式
领事部地址:Shirley Street East, Nassau, The Bahamas
咨询邮箱:nassau@csm.mfa.gov.cn
咨询电话:+1-242-3931415(周一至周五9:00-12:00,14:30-17:00,节假日除外)