对于卡友而言,新能源货车最直观的好处是用车成本低、享受政策补贴并且不用担心重污染天气应急减排或临时管控的限行等等,选车还是要做综合考虑,选择一款适合自己的。

自2014年9月1日起,我国对购置新能源汽车免征车辆购置税,2017年、2020年、2022年先后三次将该政策延续至2023年12月底,根据财政部数据,截至2022年底,此政策累计免税规模已超过2000亿元,预计今年免税额将超过1150亿元。初步估计,延长政策2024年至2027年减免车辆购置税规模总额将达到5200亿元。

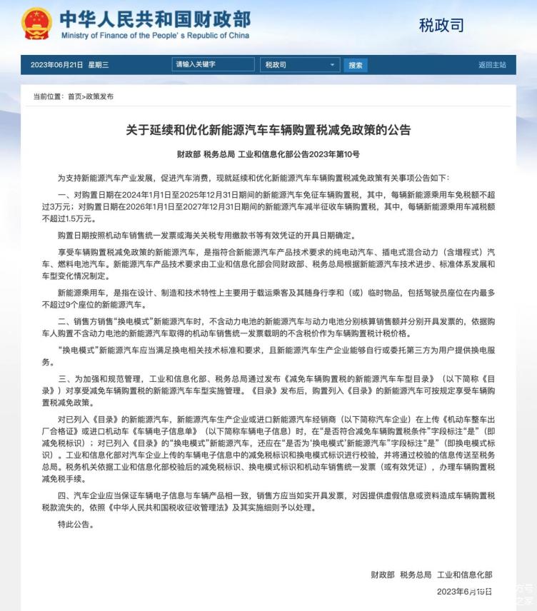
《关于延续和优化新能源汽车车辆购置税减免政策的公告》中明确:对购置日期在2024.1.1至2025.12.31期间的新能源汽车免征车辆购置税,其中每辆新能源乘用车免税额不超过3万元;对购置日期在2026.1.1至2027.12.31期间的新能源汽车减半征收车辆购置税,其中每辆新能源乘用车减税额不超过1.5万元;购置日期按照机动车销售统一发票或海关关税专用纳款书等有效凭证的开具日期确定。

上图为2017年至2022年,燃油车和新能源车销量变化,可以看出,在相关政策的扶持下,近些年我国新能源汽车销量整体呈现较快上涨趋势。中国汽车工业协会数据显示,从2017年到2022年,我国新能源汽车销量从77.7万辆增长至688.7万辆,同比增长786.4%。近两年,新能源汽车销量高增也对冲了传统燃油车销量较快下滑的影响,使得2021年、2022年汽车整体销量扭转2018年以来的下滑趋势。